Fórum témák
» Több friss téma |
Fórum » Labortápegység készítése
No nekem ennyi volt. Ha éreztem volna indíttatást arra hogy szívjak egy táppal, inkább építek egyet. Több időt nem szánok rá. Apróhirdetés topikban megtalálható!
Azért mindenkinek köszönöm a segítséget!
Ha magad építed, akkor nem szívsz, mert minden porcikáját ismered, és 2 méréssel túl vagy a hibakeresésen. Így meg azt se tudod, hogy mije mit csinál? Egyébként 1 Zéner, + 4 műveleti erősítő+áteresztő tranzisztor - felállásban találsz itt rajzot eleget.
Igen, igazad van ezért is hagytam abba a hibakeresést. Kellőképpen felbosszantott. Lehet ha lenyugszom egy kicsit, csinálok magamnak egyet. De én rádiókat szeretek építeni, nem labortápokat ezért akartam megvenni. Jah minden nem jöhet be....
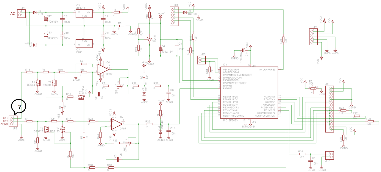
Üdv! Sikerült megoldani a proli007-féle labortápot, jól működik szerencsére
![]() Szeretnék építeni egy másikat, ami kisebb áramra is elég lenne, de két csatornás. Ehhez az Alkotó v2.7.4-v2 változatot kétszer választottam, ahol ki vannak vezetékezve az áteresztő tranzisztorok. Lehetőleg szeretném úgy megépíteni, hogy trafó helyett már egyenáramú bemenetet kapjon. Ilyen esetben hogy kell eljárni? Annyi világos hogy a graetz-hidat ki kell venni, esetleg a puffer elkót is. A problémám az, hogy van a kapcsolási rajzon egy, váltóáramról levezetett ág is, ami a negatív tápfeszt biztosítja az LM324-nek. Ezzel mit kellene csinálni?
Előállítod a DC tápegységedből, gondolom ott is először váltófeszültség van, és azt egyenirányítja a táp, vagy pedig beraksz egy plusz kis tápegységet, 2-5VA-es trafó is elég, és az fogja neked adni a segédfeszültséget. Vagy használhatsz valami DC-DC konvertert, ami invertál, és beállítod, hogy akkora feszültséget adjon le, amekkora kell. Nincs előttem a kapcsolási rajz.
A hozzászólás módosítva: Nov 14, 2015
Sziasztok!
Elkészítettem Alkoto 2.7.4-es tápját, és az a problémám vele hogy a feszültséget nem tudom 34V fölé állítani. Mi lehet a gondja?
Szia!
a; Nincs meg a kello Ube feszultseged. (C1 kapcsain) b; nem lehet beallitani (R3 rosszul meretezett) / nincs beallitva a P4-el a 34V Uki feszultseg. A hozzászólás módosítva: Nov 22, 2015
Megépítettem a rajzon szereplő tápot, ami működik rendesen, de a kijelzővel, ill a mért értékekkel van bajom. A feszt pontosan méri, viszont az áramot nem. A panelmérő Attila86 panelmérő II. je.A képeken a kimenetre kötött 10 ohm, mellett mért értékei. Tulajdonképp a fesz kijelzés kivételével minden érték hamis.
A hozzászólás módosítva: Nov 22, 2015
Természetesen hamis, hiszen ha az áramot rosszul méri le, már a teljesítményt se tudja normálisan kiszámolni (P=U*I ,ugyebár), innentől kezdve a terhelés ellenállását sem (R=U/I). Az SMPS2-ben a söntről leágaztatott mérőfeszültség ha jól emlékszem akkor még erősítve volt egy műveleti erősítővel. Szerintem itt sem ártana.
A panelmérőnél a 0,1 Ohm-os söntöt kell beállítani. A tápban 0,15 Ohm-os sönt van, de az ezen eső feszültséget lejjebb lehet szabályozni a P6-tal. A panelmérőben pontosra lehet kalibrálni.
Köszi a válaszod, az SMPS2 eredeti, rajzát is felraktam, ott nem lehet semmit állítani, esetleg alkatrész cserével, de melyikkel? A 0,15 Ohmmal párhuzamosan kötöttem egy ugyan olyat, ( 0,075 Ohm ) de a P6 potival továbbra sem lehetett a valós értékre leszabályozni.
A hozzászólás módosítva: Nov 23, 2015
Nézd meg hogy a panelmérőhöz készült kapcsolás.hány ohmos söntöt ír.SMPS2.Hol az eredeti rajz?Nem látom.Amit raktál az nem az.
A hozzászólás módosítva: Nov 23, 2015
Pedig nekem az van meg ami a rajzon szerepel, a táp egy labortáp, aminek a kijelző részét elhagytam, és azt a panelmérőt használnám hozzá. Felrakom az eredeti táp rajzot, amiről a kijelző részt elhagytam.
A hozzászólás módosítva: Nov 23, 2015
Igen,ez a panelmérő,nem az a panelmérő.A panelmérő2 nek más az árammérési bemeneti fesze.Marad a kisérletezés.A kijelzett áramból és a sönt értékéből már be tudnád állítani.A sönt értékét addig variálod,míg a rárakott teljesítmény ki nem jön.Pl 12V20W izzó ebböl kiszámolod az áramot és a söntöt addig variálod.Nem olyan nehéz.
Először is ellenőrizd, hogy a panelmérő helyes beállításokkal van-e beültetve. Nem tudom milyen méréshatárban használod, de szerintem a 0,1 Ohm-os sönthöz kell beállítani. Ha már úgyis két ellenállást raksz bele, a legegyszerűbb a 0,15 Ohm-ot egy 0,1 és egy 0,05 sorba kötésével megoldani, és így a 0,1-re lehet kötni a mérést (persze ez legyen a kimenethez közelebb).
Köszi megpróbálom, megírom majd mire jutottam.
A panelmérőt készen vettem, 40V, 4A méréshatárokra van beállítva. Először kicserélem a söntöt 0,1 Ohmra, talán a P6 potival tudok valamit állítani, mert most csak rosszabbra tudom állítani, ha a sönt csere nem jön be, jöhet a kisérletezés.
Hát érdekes dolgok történtek. 0,15 Ohm ki, helyette 0,1 Ohm be, nincs változás, 0,1 re egy másik 0,1 valami javulás, majdnem jó, P6 tal csak felfelé szabályozható, még egy 0,1 a tetejükbe, hangyányi eltérés, 4,7 K val párhuzamosan 2,2 K beállítható.Hurrá! Véglegesítem, megint nem jó, kb fél óra elteltével beáll a jó értékre. Közben kiderül mindenféle zűr. Bekapcsoláskor minden 0 a kijelzőn, többszöri bekapcsolás után a fesz poti bármilyen állásában 36 V ot jelez, először fel, majd lassan lefelé tekerve a feszt működik. Lassan kell levenni a feszt, mert ha egy kicsit gyorsabban tekerem le, megint felugrik 36 V ra. És ekkor betelt a pohár. Ez a táp kihajítva, egyáltalán nem megbízható. A panelmérőt egy másik tápban fogom használni, mert az nagyon tetszik. Köszönöm a segítségeteket de ez a táp alkalmatlan használatra. Ezeket azért írtam le hogy a hozzáértők rágódhatnak rajta. Még egyszer köszönöm a segítséget.
Valami felhasználói hiba lehet ott inkább, elkötés, rövidzárlat, nem megfelelő alkatrész. Mérni kellene, és talán kiderülne a hiba.
Idézet: „...Ez a táp kihajítva, egyáltalán nem megbízható.” Ezt azert igy nem jelentenem ki! Tobb utanepitett peldany duborog(het) amator kezek alatt. S a tervezojet se ugy ismerem, aki nem jarja körul alapossan a kerdest! Ez a tapegyseg a 4db 7szegmenses kijelzovel alkot egyseget, igy volt tesztelve.
Amikor megvettem a kijelzőt, óvatos ember lévén megkérdeztem, ezzel a táppal használható lesz-e ? Mivel a válasz igen volt, megvettem, de már az elején pontatlan volt a fesz mérés, de a panelmérőn egy ellenállás cserével az megoldódott, de erre a kérdésemre nem volt válasz, egy ideig próbálkoztam, majd félretettem. Most volt időm, de eredményem most sem. Nem vitatom, hogy az eredeti kijelzővel jól működik, de nekem a panelmérő nagyon tetszett, ezért hagytam el az eredeti kijelzőt, a táp meg már majdnem kész volt. Szóval ez a történet. A kijelző miatt nekifutok előről. A nem megbízhatóságot rosszul fogalmaztam, ezzel a kijelzővel a helyes.
A hozzászólás módosítva: Nov 25, 2015
A mérőegység nem szól bele a táp működésébe. Az első feladat, hogy a táp helyesen működjön, ezt sima mutival is ellenőrizheted. Ugyanígy külön lehet a panelmérőt is ellenőrizni, akár egy ceruzaelem és poti segítségével.
Sziasztok! Elsősorban elnézést a Móriczka rajzért. Most van dobozolás alatt az alábbi labortápgység. Duplán építettem meg ugyanis szimmetrikus tápegységként is szeretném majd használni. Az alábbi két műszerem van hozzá, amik külön kapnak majd tápfeszültséget, mint azt már korábban megírtátok.
A szimmetrikus tápot egy 2 áramkörös billenő kapcsolóval szeretném megoldani, de nem tudom melyik "mód" lenne a jó bekötés?! A "rajzon" felvázoltam az elképzelésem, amit 1-el és 2-el jelöltem. Mi a véleményetek? A hozzászólás módosítva: Nov 25, 2015
Természetesen az egyes megoldás. A kettesnél kihagyod a panelműszert.
Ha teljesen korrekt megoldást szeretnél, akkor meg kellene oldani, hogy a panelműszeren eső feszültség is ki legyen korrigálva. Ha beállítod a tápot 10V-ra, akkor 10V lesz a kimenő kapcsokon, de amint elkezd áram folyni, esni fog a feszültség, attól függően, mekkora sönt van a panelműszerben. Előtte még meg lesz a 10V, de utána már nem. Jobb esetben csak 50-100mV-ról beszélünk 3-5A-nél, rosszabb esetben többről. Az Ebay-es lapon nem találtam meg, mekkora sönt van benne. A hozzászólás módosítva: Nov 25, 2015
Egyik megoldást sem használnám. Ha a két független tápegységet egymáshoz akarod kötni (mondjuk szimmetrikus táplálás megoldáséhoz), akkor azt a csatlakozók külső összekötésével old meg. Ez sokkal szemléletesebb mint egy kapcsoló, ezért élesztési vagy teszt körülmények között jelentősen csökkenti a hibázás lehetőségét. A véletlen átkapcsolás jelentős kockázatot jelenthet!
Nehogy már a söntöt kezdjük el variálgatni!
A sönt jól van úgy, ahogy van! Azt a labortáp nem csak a panelműszer miatt kívánja meg, az áramgenerátor is azon szabályoz. Ha elkezdi a söntöt variálgatni, utána leshet, hogy miért nem működik az áramszabályzás úgy ahogy kéne. Ilyenkor alapvetően a méréshatárt érdemes kiterjeszteni. Természetesen az SMPS2 valami irgalmatlan kicsi, 9x0,1Ohmos párhuzamosan kapcsolt ellenállást használ (emlékeim szerint), amit az áramkör meg is kíván a maga maximális 500W teljesítményleadása miatt. Na most mivel a szóban forgó tápban nem 9 párhuzamos 0,1Ohm van, hanem csak 0,15Ohm, valószínűleg egy tetszőleges, mondjuk 1A áram mellett jóval nagyobb feszültség fog esni rajta, mint a 9 párhuzamosan kapcsolt 0,1ohmos söntön. Ergo: mást nem is kell tenni, mint a trimmert nagyobbra cserélni, esetleg a vele soros ellenállást, azaz akkorára leosztani a söntön eső feszültséget mint amennyi a 9db párhuzamos 0,1Ohmos ellenálláson esik mondjuk az említett 1Amper mellett, és már is nem kell bántani a söntöket. Egyébként ki lehetne számolni, nagyon szívesen meg is tenném, de így este 1/2 12 tájékában 8 óra munka után már nem szívesen esnék neki egy ilyen egyszerű feladatnak sem. A hozzászólás módosítva: Nov 26, 2015
Ezért javasoltam kettőből összerakni (vagy háromból, kettő 0.1 párhuzamosan plusz egy sorosan). Így megmarad a szabályozónak a 0.15, a mérőnek meg lesz egy 0.1. Úgyis ugyan az az áram folyik rajtuk.
Igazából annak sincs sok értelme, mert az SMPSII tápban is, ha megnézed, olyan alacsony feszültség esik azon az ellenálláson, hogy Attila azt direkt felerősítette még egy műveleti erősítővel. Tehát ha itt is megoldja ugyanígy, akkor azon is erősíteni kell még, ami már bonyolultabb egy fokkal, nem alkatrész cseréről beszélünk, hanem még egy + segédáramkörről.
|
Bejelentkezés
Hirdetés |













A sönt jól van úgy, ahogy van! Azt a labortáp nem csak a panelműszer miatt kívánja meg, az áramgenerátor is azon szabályoz. Ha elkezdi a söntöt variálgatni, utána leshet, hogy miért nem működik az áramszabályzás úgy ahogy kéne. 




