Fórum témák
» Több friss téma |
Ugyanennek a nyomógombnak - bár lehet nyomókapcsoló ahogy írod - 100%, hogy van nyomógomb változata, mert a fiókomban is hever 5db. Ezt már had ne én keressem ki az ebay-ről helyette. De te még megteheted.
Ha megérkezik akkor kiderül melyik fajta... A lényeg hogy hiba nélkül működjön.
Sziasztok szeretnék egy nyomógombos kapcsolást csinálni, az autóban szeretném kapcsolni a ködlámpát. Nem vagyok nagy szaki a témában, ezért tud-e nekem valaki segíteni hogy egyszerű paraszt nyelve rajzol nekem egy kapcsolást akár 1 nyomógombbal, akár 2 nyomógombbal. Összes 2db nyomó gombot tudok feláldozni, és nem akarok IC-t vezérelni, tehát sima relés megoldáson gondolkom. Régebben nyomtattam és martam áramkört de azokat nem én terveztem hanem készen kaptam az anyagot, nekem csak nyomtatni marni és forrasztani kellett. Akár ilyen megoldás is érdekel. Üzenetben is elérhető vagyok. Köszönöm a segítséget előre is.
Hello! Két nyomógombbal, egyszerű öntartó kapcsolást lehet megvalósítani. Egy záró, és egy bontó nyomógomb kell..
Szia! Csak egy gyors kérdés: Miért nem veszel egy kész ködlámpa, vagy távfényváltó relét? Ez egy mechanikus kocka, amihez a 12V kell és a nyomógomb. Vagy készítesz egy sima relével egy öntartó kört 1 nyomógombbal, amit egy másikkal tudsz alaphelyzetbe hozni. Set-reset kapcsolás. Hogyan rajzoljam? Milyen rajznyelven értesz?
A legegyszerűbb az az impulzusrelé, egy nyomógombbal sorba kötve és kész. Aztán következik a Mester által ajánlott. Ha csak záró érintkezőjű nyomógombjaid vannak lehet tranzisztorokkal is öntartást.
A hozzászólás módosítva: Nov 24, 2015
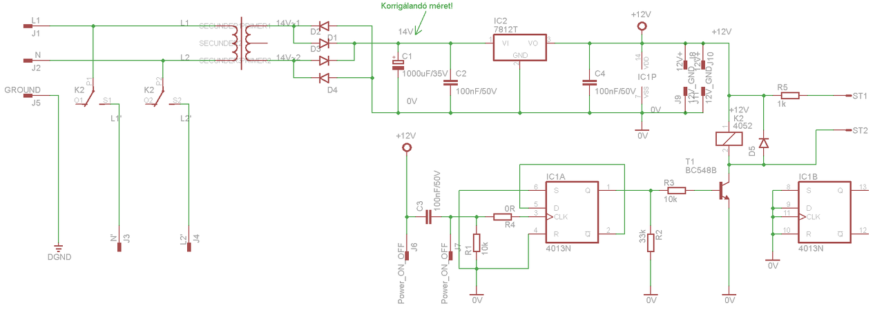
Hello! Az R1-et inkább a T1 kollektorába kell tenni, mert pld. a két nyomógomb egyszerre történő magnyomásával, kis szerencsével kinyírod a T1 tranyót.
be ki kapcsolo + lágyindito + zavarszürö.
Sziasztok! Olyan kapcsolást szeretnék építeni autóba ahol 1db nyomógombal tudok egy relét ki be kapcsolni viszan úgy kéne hogy a bekapcsoláshoz csak megnyomom kikapcsoláshoz viszont hosszabban kb 2mp-ig kelljen nyomni. Van esetleg valakinek jó ötlete? Előre is köszönöm
Ha mikrokontrolleres - arra azonnal tudok akár programrészletet is küldeni - P8x32-re. Ugyanis így működik a világításom is vagy 5 éve. Azzal a kis különbséggel, hogy a két gombnyomás 3 funkció. 1.) rövid nyomás bekapcsolás 2.) rövid nyomás kikapcsolás 3.) Hosszú nyomás csoportos kikapcsolás.
Hello! Igaz nem ötlet, megoldás..
Nagyon köszi a választ és a megoldást
Ha az problémát jelent számodra, hogy tápfeszültség bekapcsolásakor nincs meghatározott állapota a tárolónak (vagy is ekkor a relé akár húzva akár ejtve lehet), Akkor pld. a C2 kondenzátort nem a bemenet és a GND közé, hanem a bement és a VDD közé kell kapcsolni. (Természetesen polaritás helyesen.) Ekkor a relé tápfeszültség rákapcsolásakor ejtve marad. Ha ellenkező hatás a cél, akkor ugyan ezt kell tenni, csak a C1 kondival.
Köszönöm a kiegészítést is. Látom már nagyjából hogyan működik az áramkör nekem arra van szükségem, hogy tápfeszültség ráadáskor mindíg elejtve legyen. próbanyákon építem meg és ott megpróbálom ezt is meg azt is. Ahogy látom az időzítés az R2/R3 al van megoldva, igazából nem kritikusak az idők csak annyi a feltétel hogyha véletlenül rányomok a gombra ne kapcsoljon ki. Még egy kérdés: Szerinted kikapcsolt állapotban mennyi lehet az áramfelvétele? Én kb 10-15mA ra "tippelem" Tudsz esetleg ezzel kapcsolatban pontos értéket?
Kikapcsolt állapotban, (ha a nyomógomb sincs nyomva) 100uA alatt lesz az áramfelvétele.
Kiváló
Mégegyszer nagyon köszönöm a segítséget
Sziasztok. Megérkezett a kapcsolóm az ebay-ról... Nos első kapcsoláskor szét esett... Szó szerint lerepült a vége... Most megpróbálok valami másik kapcsolót beleépiteni.
Szia! Legalább oszd meg, hogy mit ne rendeljen az ember
. Milyet szeretnél?
ILYET rendeltem 4 darabot... és az első kapásból szétesett. Most egy DVD paneljéből akarok bele gombot fabrikálni.
Elkészült a "mű". A megmaradt alkatrészeket kihajigáltam belőle, fogtam egy szimpla nyomógombot, forrasztottam rá 2 réz csíkot, és összeraktam. Most már csak a kapcsolás kell hozzá.
Egész jó lett. Én levágott alkatrészlábakat szoktam ilyenre használni - de ez is jó.
egy régi orosz trafóról bontottam közel 1 méter réz fóliát... Gondoltam valamire jó lesz... Hát erre jó. Te ajánlottál nekem egy kapcsolást amit Quad405-höz használsz. Van hozzá egy layout fájlod?
Eagle-ben készült. Azt oda tudom adni. Tulajdonképpen a képét már közzétettem itt egyszer. Ebből kétfélét csináltam eddig. Mindkettő megy jó ideje. A V2-nél annyit elböktem, hogy a kondit két pozícióba is beforraszthatónak kellett volna rajzolnom az IC bemenetén (100nF), hogy biztosan kikapcsolt állapotba is tehető legyen bedugáskor az áramkör. De ez kézzel is orvosolható - beültetéskor.
A hozzászólás módosítva: Dec 8, 2015
Értem. Miként módosul az áramkör akkor, ha a nullát nem szakitom, csak a fázist? (kettős szigetelésű berendezést készitek.) R4 - 0R átkötés lenne?
A hozzászólás módosítva: Dec 8, 2015
Szia! Nyilván át kell kötnöd az egyik relélábat. Én azért nem szeretem azt a megoldást, mert a villásdugót kétféleképpen lehet bedugni. Jobb a békesség. Vagy ha más relét használsz át is kellhet vágni a fóliát, mert az azonos tokba építhető reléknél a nagyobb áram elérése érdekében a tűlábakat párhuzamosítják. Persze ez terv, azaz módosítható, még a nyák elkészítése előtt. Az első példánynál nekem is csak egy morzés relém volt. Ott úgy oldottam meg, hogy fejjel lefelé egy kötegelővel felrögzítettem a panelre a relét és vezetékkel huzaloztam be. A 0R - igen átkötés, csak így jobban mutat
Egyoldalas panelnél néha muszáj. Én cnc-re optimalizáltam a nyák - készítést is, amivel jellemzően egyoldalas paneleket csinálok csak. Ha már kétoldalas - inkább gyártatom.
Terveztem egy panelt a rajzod alapján. Remélem jó.
Hello! Több hiba is van..
- A tranyó emittere nem az IC 1-es lábára, hanem a negatív tápra csatlakozik. - A "0R" ellenállásra semmi szükség, az csak átkötést helyettesíthetett az eredeti nyákon. - A mellette lévő 10kohm nem a plusz tápra, hanem a negatív tápra csatlakozik. - A Led-nek nincs előtét ellenállása.
A LED-nek azért nincs előtét ellenállása, mivel a nyomógombban már van LED ami 12V-os feszültséggel üzemel. Akkor ezeket javitom.
Elméletileg kijavitottam a hibákat. Viszont amit emlitettél, hogy a tarnyó emittere nem az IC 1-es lábára megy, átnéztem és oda megy.
A hozzászólás módosítva: Dec 14, 2015
|
Bejelentkezés
Hirdetés |










Mégegyszer nagyon köszönöm a segítséget 





