Fórum témák
» Több friss téma |
Elméletileg igaz a gyakorlat mást igazol.
Nálam ugy a huzatablakokat mint a füstcsőben lévöpillangót motorikusan mozgatom. A pillangó a füstcső 75% át tudja zárni, ezáltal a huzat is csökken a maradék 25% on a füst tud távozni viszont az égés intenzitása jelentösen csökken de nem alszik ki. Viszont ha alul folytom egy érték útán a kazán elkezd pufogni, a már begyuladt égés gázok nem kapnak elég oxigént. Pillangó zárásnál ez nem jelenkezik még max.ra nyitott alsó ablakoknál sem.
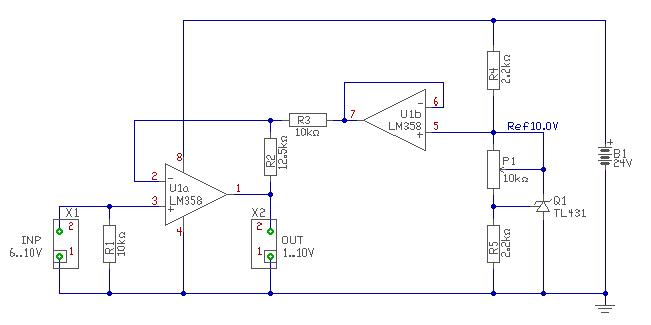
Beszereztem egy elect. modult. Ez eredetileg 0-300°C ig
egy pt 1000 es hőellenálás alapján a kimenete 1-10V. Azt szeretném elérni, hogy csak 200-300°C közt müködjön úgy hogy pl: 200°C-nál 1V, migg 300°Cnál 10V lenne a kimenet. Előre is köszönöm a hozáértök válaszát
Ha szabad javasolnom van egy "vegyes kazán index topik" fütéssel kapcsolatos kérdéseitekre biztos kaptok tanácsot ill. ötletet.
Ezt a feladatot én már két éve részben megoldottam.
A hatékonyság 80% ot meghaladja, igaz van pufferom is. Az egész füsthőmérséklet alapján müködik.
Szia!
Felkeltette az érdeklődésemet a szabályzó szerkezeted. Ismertetnéd, hogy mi mit csinál, és milyen "algoritmus" szerint működik? A 80% az pontosan minek a 80%-a, hogy jött ki? Vagy ha már valahol leírtad ezeket, add meg légyszives a linket. Vettem én is egy puffer tartályt, idén szeretném beépíteni. Feltételezem, utána nekem is másképpen kell majd fűtenem, mint eddig.
A hatékonyságot kilehet számolni ha van puffertartájod, így pontosan tudod a felmelegitendő viz menyiségét (tehát a lakásfelé nem mehet ilyenkor) ajánlatos több helyen mérni az indulási és befejezési hőfokot. Tudnod kell az eltüzelt energia tartalmát (kg/kW v. kg/Mj)
A 80% feletti hatékonyság egy vegyes tüzelésü kazántól kiváló teljesitménynek számit többek szerint. A kazángyártók töbsége marketing fogásnak tekinti a hatékonyságot és agykorlatban sokszor a fele sem igaz (legfeljebb labor körülmények közt). Az általam barkácsolt szerkezet még mindig modositás alatt van, ezért látogattam ide mert mert félvezetői tudásom minimális és remélem van itt valaki aki tud nekem segiteni. Fütéssel kapcsolatban látogas el a vegyeskazán index forumra ott biztos kifognak okositani és váloszolnak kérdéseidre.
Egyébként a szerkezetett 4db. Rexi pidvezérlős elektronika müködteti melynek az érzékelői a füstcsőben vannak. Régen 4db. sűtőtermosztátok kapcsolták de ezek nem sokáig birták a nagy hőt (350°C).
A Rexiknek rellés kimenetük van eből adodóan csak szakaszosan müködnek a motrok 4 külömböző hőmérsékletnek megfelelöen. Induláskor (80°C felett) a keringetőt is bekapcsolják) viszont 250°nál minimális rés van az ablakoknál így nem a varjakat fütöm. Felső begyujtást alkalmazok és egy rakat 3-4 órát ég teljesen automatikus begyujtás után nem kell vele foglakozni. Nagy hidegben is csak napi kétszer kellet begyujtani (reggel és késö du.) ez össz. 1/2óra tevékenység a hamuzással. Persze ehez nélkülözhetetlen a puffer is hisz éjszaka és nappal is aról megy a fütés.
Tisztelettel várom a javaslatokat a 1218005 ben feltett kérdésemre.
Köszönöm a válaszod. Az a rész érdekelne még jobban, hogy a négy hőmérsékletnek megfelelően melyik pontokon, és hogyan avatkozol bele.
A Pt1000 illesztő panelen lévő IC valószínűleg programozható:Bővebben: Link Tehát elvileg át lehetne programozni a te igényeidnek megfelelően, de ehez tudás és eszköz szükséges. Ami egyszerűbb lehet, ha analóg módon, műveleti erősítővel építesz fel ilyen szinteltoló, erősítő áramkört.
Hello!
Legyen, ahogy Péter javasolta. (Második OPA-ra tulajdonképpen nincs szükség, de az LM358-ban kettő van..) üdv! proli007
Bocs azt elfelejtettem mondani, hogy ez a modul egy zsalumozgató motort vezérelne, ami a füstcsőben lévő pillangót forditaná. Ez a zsalumozgató 1-10=V vezérlő feszt igényel, motorja 24V váltóval megy. Tehát amilyen vez. feszt kap anak megfelelően fordul el.
Vagyis minnél melegebb a füst (200°felett) annál jóbban elfogatja a pillangót. Ez vólna acél de ez még nem müködik. Ami jelenleg is müködik az a alsó huzat ablakok, 80°nál max.ra nyit, (alsót, ez a primér ablak) 160°nál nyit a felső ablak (ez a szekunder) 210_220°nál az alsó primer takarék résre zár, és 250°felett az alsót lezárja. Az egészet grill forgató motrokkal oldottam meg, biztos nem kapok iparmüvészeti dilyat de 2 éve müködnek.
Köszönöm a megoldást, megprobálom ezt kivitelezni.
Elöször én is gk. alkatrészre gondoltam, kiprobáltam egy központi zár motorját. A nyomatékkal nem de a gyorsaságal már gond vólt, mivel a huzat ablakok elég sulyosak és iszonyú csapkodást csináltak. Így jött az ötlet a grill forgató ra. Viszont a gk. fütés váltó lehet, hogy jó ötlet mivel gondolom bele van épitve a végállás kapcsoló amit a grill nél meg kellet oldanom.
szia 5 voltos egymorzés relém van egy kazal. Lerajzolnád, hogy hová kellene kötnöm a relé(ke)t?
Hello!
Most akkor egy időben két helyen tetted fel a kérdést? ![]() üdv! proli007
lehet
a kapcsolási rajzot keresek c. ben nézem a rajzot
Ajánlani tudom az RC servo motorokat. 5v stabil kell neki, erős áttételes, és ha jól emlékszem kitöltési tényezőre változik a mozgása. Itt a példa videom Bővebben: Link video
A hozzászólás módosítva: Szept 18, 2012
sziasztok
van egy vegyes tüzelésű kazánom, rajta egy normál termosztatikus huzatszabályozóval, (Honeywell FR-124)ami láncon emeli/süllyeszti a kazán alján lévő ajtót.Ez rendben működik. De ezzel a megoldással az a problémám, hogy amikor lehűl a kazán, akkor teljesen nyitja az ajtót, és a kéményhuzat feleslegesen hűti a kazánt, és főleg a kéményt.Arra gondoltam, hogy a tűz leégése után valami elektromos aktuátorral automatikusan leereszteném az ajtót, a következő begyújtásig. Csak azt nem tudom mivel lehetne megoldani.Arra gondoltam, hogy a láncba iktatnék egy szolenoidot, amit automatika működtetne.A vezérlés része nem gond, inkább az aktuátor kérdéses.Ha elektromágnest használok, az hirtelen "ránt" a láncon, azt nem szeretném. Létezik valami "lágy indítású" ebből?Vagy Ti milyen megoldást választanátok?Villanymotort nem szívesen tennék oda.Saccra 20-40mm-t kellene mozdítani a láncon. A hozzászólás módosítva: Nov 25, 2013
Hello! A soleonid is egy elektromágnes nem? Szerintem egy központi-zár motor áll legközelebb a feladathoz. Én ugyan még nem láttam működni ilyesmit, de 1000Ft alat meg lehet úszni, ha találsz megfelelőt. üdv!
Üdv.
Milyen algoritmus alapján lehet meghatározni, hogy leégett a tűz? Az én álmom egy olyan rendszer építése amiben akár több szenzor jelen alapján kalkulálja ki a vezérlés, hogy milyen módon befolyásolja a huzatszabályzó vagy pillangószelepek helyzetét! Idővel én is szeretnék egy puffertartályt, mert gondolom úgy hatékonyabb a tüzelés. Egy ilyen intelligens rendszerbe könnyen integrálható az az algoritmus, amely a tűz leégését követően lezárja a kazánt. Csak sajnos egy ilyen rendszer létrehozásához a mechanikában való jártasság mellett, szoftveres tudás, elektronikai ismeretek kellenek.
Közben visszaolvastam a témában és rájöttem a leégett tűz algoritmusára! XD Az a bizonyos 10 fok! XD
Sziasztok! Egy kicsit másfajta szabályzást készítek, ezért ha valaki lát benne valami problémásat kérem ossza meg velem. Szóval a billenő ajtós megoldással az volt a gondom, hogy nem lineális miközben a PT100-assal mért füstgázhőmérséklet adat többé kevésbé az. Ezért én egy tolóajtót szeretnék az alsó ajtóra, amit menetes szár-ablaktörlő motor működtet. Azért a füstgáz hőmérsékletre alapoznám a szabályzást, mert van puffer, (tehát a legjobb hatásfok eléréséhez nem kell csak azért elfojtani, mert meleg van a szobákban )lehet bőven levegőt adni a tökéletes égéshez csak azért a kéményen se sok meleg távozzon. (Azért nem a füstcsövet zárnám, véletlenül se keressen más utat a füst.) A szabályzás úgy működne , hogy kikísérletezek egy ideális tartományt pl. 250-300 fok. ha kilép a füsthőmérséklet a tartományból, áramot kap a motor annyi ideig míg mondjuk 10%-ot szabályoz. Fél perc múlva újra mérés állítás és így tovább, a végállások persze tiltanak.
szia
Nem írtad milyen kazán, de gondolom szabályozatlan égésű vegyes tüzelésűről van szó. Csak a füstgáz figyelésre nem alapozhatod, számolni kell a puffer hőmérséklettel is,mert ha a puffer már fel van fűtve teljesen, akkor is vissza kell venni a levegőt a kazántól,ugyanis nem tudsz már több hőt betolni a pufferba, tehát vissza kell fojtani a kazánt. A szabályozás részét ki kell kísérletezni ahogy írod. Illetve kellene bele vész funkció is, ami meghibásodás, áramszünet stb esetén segédenergia nélkül is le tudja zárni a kazánt. Pontosan milyen PT100-zal méred a füstgáz hőmérsékletét?Amikor beüzemeltem a fűtésemet, akkor én is mértem a füstgázt,(puffert töltő szivattyú vezérléshez) hamar felmegy 300 fokig , nekem elolvadt a PT100 vezeték szigetelése idővel, pedig hőálló volt rajta, ezért érdekelne a pontos típus. A csatolt rajz milyen vezérlőhöz készült? A hozzászólás módosítva: Márc 9, 2014
SZiasztok. Hasonló dologgal játszadozom már egy-két éve én is. Egy két tapasztalatot és javaslatot megosztanék veletek. A legegyszerűbb rendszertől a legbonyolultabbig ki-ki a maga pénztárcája, szaktudása (elektronikai, mech/gépészeti)szerint dönt. A legelső a jól méretezett és szakszerűen összeállított "mechanikai rendszer". A jó kémény az erősen túl kell, hogy legyen méretezve. A legjobb a ventillátoros rásegítés, mert az időjárás többször megtréfálhat bennünket. A legtöbb kazán rendelkezik más kényszerhűtővel, ez az idei évtől itthon is kötelező az új kazánoknál. A jól illesztett és megfelelő helyre felszerelt lefújó szelep is elngedhetetlen. A füstgáz hőmérséklet mérést én K-tipusu érzékelővel oldom meg. Távol keleti "hőtechnikai tokozású", szerintem olcsóbb mint a PT100. Az erősítést is beleértve. A Pt100 már jónéhány elpárolgott nálam is. A tapasztalatok szerint a 250-300C-s hőmérséklet az jól hangzik,de talicskaszámra eszi a fát a kazán. Nyílván a hatásfok a 30% körül sem járhat ilyenkor. Gondoljunk bele a legújabban divatos faelgázosító kazánok többszörösen szabályozott paraméterei a következők. Primer égés (Vagy előmelegítéssel kombinálva) 400-450C, utó égetés 1000-1150C. Füstgáz kilépő: 135-150C. Ez elvíleg tudhat 90%-t !!!. Tehát ha huzatszabályozást csinálunk, ezeket vegyük figyelembe. Egyik ismerősöm egy régi "lemezbunker" kazán ventillátoros rásegítéssel, utóégetési funkcióval használ. A füst kimenetre egy 5/4-s csövekből összehegesztett újabb hőcserélő került. Ez kb 40cm átmérő és 60-70cm hosszú, mindez leszigetelve 1Coll vizelvezetéssel, a kilépő füst így 130-140C. A hőcserélés hatásfoka talán még jobb mint az eredeti 30KW(?) kazáné. Töredéke fára van szüksége. A ventillátort az említett K-tipusu hőérzékelővel egy mikrokontrolleres áramkör segíti fokozatmentes szabályozással és további figyelési feladattal.A fentebb említett rajz szerintem az ARRAY nevű vezérlőmodul segégprogramjával készült.
A hozzászólás módosítva: Márc 9, 2014
Szia! Vegyes tüzelésű igen. Természetesen a puffer hőfokot is nézem, de az ellen nincs orvosság ha valaki 90 fokos puffernél begyújt, akkor hiába szabályoznám a huzatot, de nyitott rendszer lévén a biztonsági felszállón akkor is elmehet a gőz. 4000 liter víz lesz a rendszerben, 50 fokos kezdeti pufferhőfoknál még fával egy begyújtás nem forralja vizet.
Idézet: Szívesen vennék ötletet erre is. Egyébként 2000VA szinuszos inverterem van. A PT100 csak most érkezik, adatlapja szerint 500 fokos, és tervem szerint egy méterre as kazántól a füstcsőre kívülről, esetleg távtartóval, ha nagyon meleg lenne neki. dcsabi jól tudja Array (APB) mini plc (programozható relé) segédprogramja. Egyébként schiedel 160-as kémény van egy 30KW-os 30-éves KLU kazánnak. A vezérlőprogram teljes rajza nem fér egy képernyőre, ha valakit érdekel a fájlt el tudom küldeni. „Illetve kellene bele vész funkció is, ami meghibásodás, áramszünet stb esetén segédenergia nélkül is le tudja zárni a kazánt.” Idézet: „Illetve kellene bele vész funkció is, ami meghibásodás, áramszünet stb esetén segédenergia nélkül is le tudja zárni a kazánt.” A vészhűtő a legegyszerűbb.
szia
köszi a hozzászólást, nagyon hasznosnak találtam. A 300 fokot úgy értettem hogy hamar felszökik (begyújtáskor legalábbis)addig a füstgáz hőmérséklete, de természetesen nem állandó ez az érték.100-150 fok között szokott lenni általában nálam.Én is hőelemmel akartam megoldani, de a PLC hőmérő kártyája sajnos nem kezel hőelemet,azért kényszerültem PT100 használatára.
Ha nyitott a rendszer akkor az korrekt megoldás, a plusz védelmet azért írtam mert igaz hogy elmegy a gőz meg a nyomás a felszállón,de legalábbis nálam elég félelmetes hangja van amikor ez történik, szerintem ezt is jobb elkerülni.
Sziasztok! Megoldást szeretnék találni arra a problémámra,hogy a kazánon lévő huzatszabályzóm mely teljesen mechanikus (Honeywell ) igen lomhán szabályoz. Valami olyasmi megoldást keresek mi ha a vezérlőm mit terveztem hozzá Bővebben: Link adna egy 12V tápot ha kéri a fűtést akkor a beállított mechanikus szabályzó karját megemelné így a huzat megemelkedne még el nem éri a víz a megfelelő hőmérsékletet a kazán tűzterének alsó részén is.Olyasmin gondolkoztam,hogy egy 5-10W körüli ellenállás fűtene valami thermikus kütyüt mi megemelné ha kitágul a hőtől.. Már csak azt nem tudom miből készítsem el ezt a "kütyüt" mi lenne alkalmas ilyesmire??Motorral is meg lehetne oldani de az áramszünet esetén nyitva maradhat ezért lenne jó az említett megoldás..Valaki ha tud valami okosságot kérem írjon!
A hozzászólás módosítva: Dec 21, 2015
Ilyen alkatrészt fürdőszobai páraelszívóban láttam, a "zsalus" kivitelűnél.
Amikor megkapja a 230V-ot, szép lassan behúz, és nyitja a zsalut, kikapcsoláskor meg fordítva. Úgy néz ki mint egy elektromágnes, de lényegesen lassabb. |
Bejelentkezés
Hirdetés |








a kapcsolási rajzot keresek c. ben nézem a rajzot








