Fórum témák
» Több friss téma |
A tranzisztor nem gond, inkább az oszcilláció nem indul el.
Kellene mérni !
Szia!
Itt egy egyszerűbb rajz: Így működik a feltüntetett alkatrész értékekkel: Bővebben: Link A hozzászólás módosítva: Dec 22, 2015
Sajna oszcilloszkópom nincs, csak egy szebb napokat is megélt multiméterem, de azzal azért tudok mérni némi aktivitást.
Szóval a kapcsolási rajz szerint Bővebben: Link az r= 2. lábánál mérek, akkor látom hogy feszültség mérő módban felszökik az érték, majd le, majd ismét fel és ismét le. Ebből azt gondolom hogy eddig a pontig az áramkör jó. A potméterek állogatásával a gyorsaságot és mértéket is tudom befolyásolni, így szerintem arra fele is jó minden. A gond ott kezdődik (szerintem), amikor bekötöm az R8- at is, mert ekkor megszűnik ez a fel-le számolás és stabilan 1-et mutat a multimeter. Szerintem ezért nem működik az áramkör további része sem, azaz ami a T1 tranzisztortól megy tovább... A hozzászólás módosítva: Dec 22, 2015
Hello! Ezeknek a kapcsolásoknak alapvető baja, hogy a Led nyitófeszültségéhez/áramához kell illeszteni a meghajtást. És az RC időállandók megváltoztatása is befolyásolhatja a működést. Tehát ha más Led-et/ket használsz, más lesz az eredmény is, esetleg működésképtelen lesz.
Inkább javasolnám, ennek a kapcsolásnak megépítését. Ez PWM-el működik, tehát a fényerő változást nem feszültség vagy áram változással éri el. Így a kimenetére egyszerűen úgy kell méretezni a Led-eket és előtét ellenállásokat, mintha simán valamely feszültségről üzemelnének. Így az alapvető működést nem befolyásolja a Led-ek milyensége. Ennek két kimenete van,mikor egyik fényesedik, a másik halványodik. Ha mind kettőre nincs szükség, a meghajtó Fet elhagyható..
Mérj az R4 mindkét felén. A mért jelednek ott kell lennie.
Az R7 potival állítod be, hogy a T1-et mennyire húzza GND-re. HA T1 bázisán nem tudod a jeled arányosan kisebb mértékét mérni, akkor tegyél kisebb értékű R4-et, vagy R7-et.
A hozzá tartozó tranzisztort is betetted ? Ha nem vagy nem jól az is okozhatja a teljes leállást az R8 betétele után.. ( hiszen a potenciométeren 0,7V ra korlátozza a maximális feszültséget.
Az új mérés eredménye: 142Hz 22Kohm-os lezárással. Mindkettő szkópos kép ugyanaz a mérés, csak más beállítással.
Ilyennek kellene lennie?
Az a gond, hogy környéken nincs elektronikai bolt, igy mindent rendelnem kell, ezért jelenleg próbálok abból építkezni ami van. Konti, ellenállás nem gond, az van itt mindenféle panelen ezer fajta. Tranzisztor és IC a necces
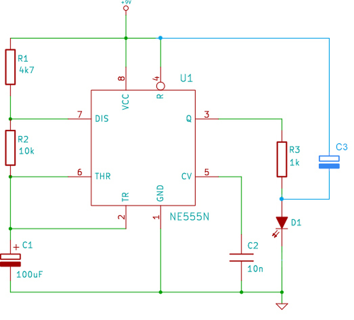
![]() Közben az 555-el végre elértem valami eredményt! Megépítettem ezt a kapcsolást: Bővebben: Link Ezzel már szépen villog a LED. Ezt pár egyszerű alkatrésszel nem lehetne feltuningolni erősülő-halványuló módra szerintetek?
Igen, ez a jó jelalak.
Ezt ha átalakítod, hogy az legyen amit az elején szerettél volna, akkor az átalakítás végén visszatértél a kiindulási pontra.
Az igaz, csak szeretném egyszerűbbre venni a dolgot
![]() Abban a formában valamiért nem működött, ez viszont már legalább villog. Sőt, egy plusz kondi beiktatásával már elértem, hogy ne azonnal villanjon fel, hanem szép lassan. Most már csak a folyamatos elhalványodást kellene megoldani... A hozzászólás módosítva: Dec 22, 2015
Ezt nem tudom mennyire elegáns megoldás, de végül is működik, az ábrán látható kiegészítéssel (kékkel jelöltem)
Minél nagyobb kondit teszek ide be, annál nagyobb ideig tart a fel, illetve leváltása a LED fényének. Finomhangolni pedig lehet az ellenállásokkal, amik nekem jelenleg potméter ellenállások. A hozzászólás módosítva: Dec 23, 2015
Közben kiderült, hogy csak ideig-óráig jó..
Egy idő után szinte folyamatos a világítás. Gondolom feltöltődik a kondi és akkor már stabilabb feszültséget kap a LED :S Mondjuk jó kis projekt ez, nekem mint kezdőnek jó tanulási alap
Az 555-ös ic arra van kitalálva, hogy négyszögjeleket (meredek fel/ lefutású jeleket) gyártson. Jó dolog a kísérletezés, de azért halld meg a megoldást is...Bővebben: Link
Idézet: Semennyire. Minden egyes feszültség alá helyezéskor kockáztatod a LED épségét. „..nem tudom mennyire elegáns megoldás..”
Tegyél egy emitterkövetőt a 2,6 láb kondijára.. - pl. 220 k egy npn tranyó bázisába, emittere megy a ledre 330-470 ohm-mal, az pedig a gnd-re, mint a rajzodon. Kollektor a +9 voltra.
3. láb marad üresen. Ha alapban is világít vmennyire a led, tegyél vele sorba egy kis diódát nyitóirányban. Persze függ attól is, hogy a led miféle nyitófeszre.
Az R1-et cseréld le 1 kohm-ra, hogy szimmetrikusabb legyen a fel-és lefutás, 3-as, 5-ös láb nem kell. A lassításhoz növeld a 100 µF-ot.
14 voltról 3db soros fehér ledet is elvisz ( 1 ledsor szekció ). Feljebb nem érdemes tekerni az 555 miatt. Tranyó pl. BC 337,338, 546, 547 - a többit már leírtam.
Üdv mindenkinek!
Nagyon kezdő vagyok, már egy másik téma segítségével, tanultam egy kicsit ![]() ![]() Szükségem van egy jelgenerátorra, ami egy fett-et kapcsolgat, változó kitöltéssel és frekvenciával ( 40-250Khz.). Azért ide írok, mert itt találtam legtöbb, jel generálással kapcsolatos anyagot. Kérlek benneteket segítsetek nekem. Ha csak magánba lehetséges úgy is jó..... Az email címemre nyugodtan írhattok. Nagyon köszönöm előre is az építő jellegű segítséget!
Sziasztok! Szeretném kérni az elektronikában jártas fórumozók segítségét egy astabil módú 555 pwm generátor megépítéséhez. Minimális elektronikai ismeretekkel rendelkezem. Kb. annyira, hogy egy meglévő egyszerűbb analóg áramkört kapcsolási rajz alapján meg tudok építeni magamnak. Már egy ideje keresem a célomnak megfelelő kapcsolást, de sehol nem találtam. Ezért fordulok hozzátok. A cél egy PWM vezérlésű áramkör építése lenne, ami a következő feltételeket kellene tudja:
-max. 100V egyenfeszültség a be és kimeneten -finoman szabályozhazható legyen a kitöltési tényező 0-100%-ig -közel négyszögjellel dolgozzon -szabályozható legyen a frekvencia kb. 4mhz-ig -stabilan üzemeljen -a frekvencia és feszültség állítása ne okozzon jelentős jelalak változást és egyéb elhangolódást (pl. ha a kitöltési tényezőt állítom, akkor a frekvencia ne változzon vagy viszonylag stabil maradjon) -leginkább mikro-nanoszekundumos időtartamú, nagyáramú impulzusüzemben lenne használva Nagyon fontos lenne egy működő kapcsolási rajzot összehoznom. Ha kell anyagilag meghálálnám annak az illetőnek a segítségét aki profi módon megtervezi az igényeimnek megfelelő kapcsolási rajzot és nyáktervet! Vagy, ha létezik ilyen kapcsolás akkor szívesen fogadom. Előre is köszönöm a segítségeteket! Ui.: Találtam egyet ami elvileg stabil, viszont csak jelet generál, meghajtófet nincs benne. TINA-ban leszimuláltam és elviekben jó lenne, de nem vagyok benne biztos 100%-ig. Ezt a kapcsolást ki lehetne egészíteni hogy megfeleljen az elvárásaimnak? A másik képen lévő kapcsolást sikeresen megépítettem, csak kár hogy nem tudja azt amire nekem kell.. Gyakorlásnak viszont nem volt rossz. Arra gondoltam hogy a kettőt kéne valahogy összeollózni, amivel meg is próbálkoztam TINA-ban, hátha működik alapon, de nem volt szerencsém 100V-ból kb. 12V-ra való redukálást hogy lehet megoldani nem túl bonyolultan? Egy elektronikai szaküzletben azt válszolták, hogy mindenképp trafót kell tekercselni vagy külön tápellátást kell biztosítani. Ez nem lenne gond, mert egy 400W-os 6(?) elágazásos toroid tápom van. Több PWM ilyen áramkör/kapcsolás egy tápról való áramellátását lehetne biztosítani? Bocsi a sok kérdés miatt!Proli007! Véleményedre mindenképp kíváncsi lennék ha elolvasod. Üdv. Alex
Szerintem ez nem kezdőknek, és nem 555-nek való feladat. A 4Mhz-t szorítsd lejebb mondjuk 100Khz-ra a 0-100 kitöltésből is némi engedmény. utána esetleg gondolhatsz az 555-re .
Hello! Véleményem van, de örülni nem fogsz neki..
"100V, 4Mhz, ns?" Esetleg egy szép szőke hölgy nagy dudákkal, rengeteg pénzzel feleségnek? Az 555-ről ne is beszéljünk. De ha találsz ilyen kapcsolást, akkor szóljál, mert mi is szívesen megnéznénk itt a fórumon. Egyébként valóban messze nem amatőr feladat, még a töredéke sem..
Most hogy jobban utána néztem, kb kis szerencsével 2Mhz-et bírnia kell az 555-nek, de a 1,5Mhz-et biztosan. 0-50% kitöltés és az alacsonyabb frekvencia is megfelelne ideiglenesen, míg nem áll össze az óhatjtott tudású kapcsolás. Bízom abban hogy sikerüni fog. A feszből is faragni kellene? Van ilyen már meglévő kapcsolásod? Az áramkör megtervezését rábíznám egy hozzáértő személyre, egyet értek hogy ez nem kezdőknek való feladat. Ha meg tudtam volna oldani akkor talán most nem írnék ide. Nyákkészítéshez, alkatrészek beforrasztásához van elegendő eszközöm és bár ebben sem vagyok profi, de azért menne.
Szia! Esetleg van rá más alternatívád? Nem ragaszkodom az 555-höz. Ha más felépítésben és más alkatrészekkel meg lehet oldani, az is megfelel. De IC programozást ne várjatok tőlem. A szőke nő jöhet, legalább kiváltaná ezt az óhatjtott szerkezetet. A nők a legjobb időzítők, csak alacsony frekvencián üzemelnek
Azért gondold meg mit is akarsz. 4 MHz 50% kitöltésü jelnél is legalább 4-5 harmonikust is tudnia kellene, azaz 16-20MHz!
Ha csökkented a kitöltési tényezöt a harmonikus igény növekszik. Eddig még mindig az alapjelalaknál vagyunk! Azaz olyan elemeket kell keresned amik joval 20 MHz felett is müködöképesek. Csak ezután lehet gondolkodni egy illesztö fokozaton ami ezt átviszi a 100V-s szintre. Oda is komoly kapcsolo elemek fognak kelleni amik az adott rövid idöben a 100V-t kapcsolni tudják.
Bonyolultabb mint gondoltam. Fogalmam sem volt hogy a felharmonikusok miatt megnövekszik a frekvenciaigény, de köszi a felvilágosítást, ezzel is közelebb kerültem a célhoz. Ha nem törekszem annyira a négyszögjel elérésére, akkor csökkenni fog a felharmonikusok száma, ezzel a plusz frekvenciaigény is. Jól gondolom?
Ami most rendelkezésre áll itthon: NE555P, L200C, L7812CV3, LM393N, IRFZ44N és egyéb bontott alkatrészből való fet. Ezekből kéne összehozni ideiglenesen egy jól szabályozható legalább 30-35V os kimenő feszültségű PWM-et. A fentebbi hozzászólásomban megosztott jobb oldali képen lévő kapcsolásból ki lehetne indulni vagy teljesen az alapoktól kezdve 0-ról kell felépíteni? Köszi a segítségeteket! A hozzászólás módosítva: Jan 9, 2016
Nekem nincs erre megoldásom. Amúgy is vélhetően vagy HHO generálásról van szó, vagy valami ingyen energiáról. Mert máshol ilyen elvadult paraméterekre aligha van szükség.
A téma egyébként nem ide, hanem a kapcsolóüzemű táp topikba való. Ott majd a kollégák közlik, hogy mibe vágtad a fejszéd. Mert szerintem fogalmad sincs. Ez nem egy erősítő, ahol "cseppet forrasztgatunk mert van pákánk, aztán örülünk, hogy szól". Ez eszközt, tudást és kitartást igénylő feladat és nem ezen a szinten..
Ingyen energia létezik, pl. nap, szél, geotermikus energia stb, de nem erről van szó. Impulzusüzelmű akkutöltő létrehozása a cél, más paraméterekkel, a fórumon találhatóaktól eltérően. Egyébként nem feltétlenül lenne szükséges négyszögjel, a lényeg hogy impulzusüzemben működjon. Azért köszi a segítséget.
Továbbra is várom az ötleteket, segítséget. Akinek van, ne fojtsa magába!
A hozzászólás módosítva: Jan 10, 2016
A 4 MHz-es PWM jel előállítása nem túl nagy feladat, mikrokontrollerrel viszonlyag egyszerűen megoldható. A felbontása (mennyire lehet finoman szabályozni) már erősen kétséges. A nagyobbik gond inkább a FET tisztességes meghajtása. Ekkora frekvencián szép feladat, behatóbb elektronikai ismeretek nélkül.
Söt 2 darab LT1360-s opamppal minden programozás nélkül hibátlan PWM-t lehetne csinálni kb 5MHz-ig, de hogyan tovább az már inkább kétséges.
|
Bejelentkezés
Hirdetés |





Ilyennek kellene lennie? 





100V-ból kb. 12V-ra való redukálást hogy lehet megoldani nem túl bonyolultan? Egy elektronikai szaküzletben azt válszolták, hogy mindenképp trafót kell tekercselni vagy külön tápellátást kell biztosítani. Ez nem lenne gond, mert egy 400W-os 6(?) elágazásos toroid tápom van. Több PWM ilyen áramkör/kapcsolás egy tápról való áramellátását lehetne biztosítani? Bocsi a sok kérdés miatt!






