Fórum témák
» Több friss téma |
Fórum » Keverőpult építése, javítása
Nem tudok róla... De az talán nem kellene, hogy ennyire zavarja a rendszert...
Kaptam egy tippet, hogy talán a keverő tápegységében lévő kondik közül adta meg magát valamelyik. Illetve a keverőben lévő szalagkábelek földpontja nem megfelelően csatlakozik...
Nem kellene, de megesik. Mindenesetre egy próbát megér. Elég egy rossz forrasztás, egy kis korrózió, és annyi.
Nos, megtörtént azt átnézése a keverőnek... Kondiknak külsőleg semmi baja, a szalagkábeleket is sorba megnéztem. A paneleket is végignéztem... Kb. 2 órán keresztül üzemeltettem, nem jött elő a korábbi probléma.
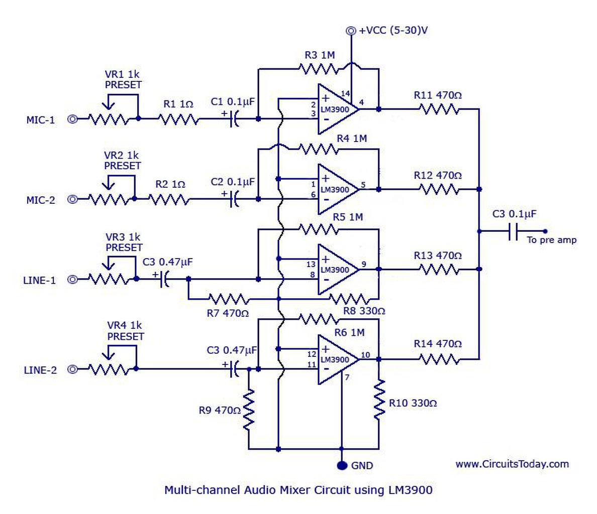
Találtam kapcsolási rajzot, igaz nem pont ugyanerről a keverőről, a de szintén a GL szériából való...
Sziasztok!
Tudna valaki segíteni abban, hogy a mellékelt keverőt hogyan tudnám megcsinálni sztereóban? Az ok, hogy meg csinálom duplán a vonal bemeneteket, és a VR3 VR4 potit sztereóra cserélem de a mono mikrofont hogyan kössem? Előre is köszi a segítséget. A hozzászólás módosítva: Feb 27, 2016
Hello! A mono mikrofont rákötöd egy-egy bemenet mind két felére. De..
Ha nem ezt a kapcsolást akarod megépíteni, miért ezt választod? Egyébként a kimenet összegzése nem túl szép. Azt megnézted, hogy az LM3900 milyen IC? Mert a Norton erősítő helyett más nem jó. Egyébként sem egy kis zajú típus.
Szia.
Nem úgy szokták megoldani, hogy két külön erősítő fokozatal erősítik a mikrofon jelét. Felesleges duplázni az áramköröket, csak a csatornák kimenetén kell Fader -rel két irányba küldeni a jelet. Rajzoltam egy elvi skiccet mono lineáris potméteres megvalósításra. Sztereó potival is megoldható (azt már nem rajzoltam le), akkor hangerő szabályzónak kell bekötni a potit. A poti mindkét szabályzó köre (L, R oldalak) ugyanazt a mikrofon csatorna jelét kapja, csak az egyik körét a potinak fordítva kell kötni, a GND -t és a bemenő jelet fel kell cserélni, így fordítva fog szabályozni a bal és a jobb oldalnál. Mikor az egyiket halkítja, a másikat erősíti. A hozzászólás módosítva: Feb 28, 2016
Olyan keverő kapcsolást szeretnék építeni, amiben van két sztereó line bemenet, és két kondenzátor mikrofon bement. (Vagy esetleg egy elektret) mikrofon előerősítővel. Csak amatőr vagyok az elektronikában. Paneleket már csináltam vasalással de nyák tervezés nem nagyon megy. Ez egy aránylag egyszerű tervnek tűnik. Ha esetleg tudnál jobb rajzot a megköszönném.
A hozzászólás módosítva: Feb 28, 2016
A duplázást a line bemenetek miatt gondoltam, hogy sztereó legyen. Köszönöm a Fader-es megoldást, nagyon jó. Kipróbálom, ha meg lesz a végső terv.
A hozzászólás módosítva: Feb 28, 2016
Vissza olvasva a fórumot, találtam a mellékelt rajzot. Ez is nagyon jó lenne nekem, és ez megoldja a mikrofon bekötését is. Mekkora lehet az áramfelvétele 12 voltról? Erre ráköthetek egy ilyen mikrofont?
Van egy mellékelt keverőm. Tudna valaki segíteni mire valók az N-H kapcsolók. Két mikrofon bemenetet látok rajta L R, ha csak az egyikre dugom a mikrofont, akkor csal azon az oldalon szól a kimeneten?
A hozzászólás módosítva: Feb 28, 2016
Bemeneti érzékenység kapcsoló. N = Niedrig = alacsony impedancia/jelszint, H = Hoch = magas Impedancia/jelszint.
Ha csak az egyik oldalon van mikrofon, csak azon az oldalon lesz a kimeneten is.
Köszönöm a gyors választ. Ha azt szeretném, hogy mind a két oldalon szóljon, akkor esetleg Steelbird előző leírása alapján kellene egy külső fader kapcsolást csinálni, és azzal becsatolni a jelet a L és az R bemenetre?
A hozzászólás módosítva: Feb 28, 2016
Mikrofon jelnél, különösen dinamikus mikrofonok esetén a passzív keverő nem nyerő. Előbb a mikrofon szinteket vonali szintre kell erősíteni, aztán keverheted a passzív keverővel.
Ha elektret mikrofont használsz, akkor a jelszint talán elegendően nagy, de a táplálásról gondoskodni kell. Viszont a megelőző keverő elhagyható, egyszerűen összekötöd a két mikrofon csatorna bemenetét.
Dinamikus mikrofont szeretnék használni, és rákötni egy erősítőre bemenetére, úgy hogy szóljon mind a két csatornán. Van rá valami egyszerű megoldás?
Erősítőre mikrofont közvetlenül csak akkor köthetsz rá, ha van mikrofon bemenete. Egyébként nem kötheted rá, mert a mikrofon kis jelet szolgáltat, az nem elég egy erősítőnek, hogy megszólaljon vele. A mikrofont egy keverőre, vagy egy mikrofon előerősítőre kell kötni és úgy vinni a felerősített jelet az erősítőbe. Az, hogy az erősítő monó, vagy sztereó, utána már részletkérdés, csak egy átkötésen, vagy egy -az erősítőben lévő- monó kapcsolón múlik....
Ezt tudom, de szerintem az előző képen lévő Monacor MPX 1000-ben van mikrofon előerősítő, és én ezen keresztül szeretném bekötni.
Ki kell próbálni. Ha csak az egyik oldal szól, akkor át kell alakítani a keverőt. A mikrofonnál nem javasolt a jel kettéosztása a két külön bemenetre, mert a mikrofon bemenetek impedancia illesztést végeznek, minden manipulálás rontja az illesztést.
Ha csak mikrofonos használatra kellene a rendszer, akkor a keverő és a végfok közé olyan átjátszókábel kellene, amelyik a keverő egyik oldali jelét a végfok bemenetén mindkét oldalra közösíti. Ha zene is szól majd a rendszeren a mikrofonnal együtt (pl. karaoke, stb...), akkor viszont át kell alakítani a keverőt, vagy másik keverőt kell használni.
Sziasztok. Itt a fórumon találtam egy rajzot amit tovább rajzoltam. 2 sztereó bemenet + 2 mikrofon. Átnézné valaki, hogy a kapcsolási rajz hibamentes lett, vagy van benne probléma.
Szia! Jó ez. Mindössze az R11, R14-et távolítsd el, mert teljesen haszontalan.
Köszi! Akkor a P3 és P8 kimenete közvetlen mehet egy erősítő Aux, vagy Line bemenetére? Mekkora lehet az áram felvétele? Csak a tápegység véget kérdezem.
Igen, az utolsó poti csúszkája lehet a kimenet és közvetlenül vonali jelet fogadó erősítő bemenetére köthető.
Az áramfelvétel mindössze párszor 10mA, az LM324 amúgy is alacsony nyugalmi árammal rendelkezik. Egy 100mA-es táp elegendő.
Köszi a segítséget (a panel témában is)! A mikrofon bemenetre ezek a mikrofonok ráköthetők?
Igen, a bemenetek dinamikus mikrofonok fogadására alkalmasak.
Köszi, ha lesz panel tervem megépítem és írok az eredményről.
Üdv!
Egyik ismerősöm hozott egy keverőt javítani. Azt mondta, hogy nem jó a channel 3 ha bedugja a "line"-ba, a phono működik csak torz! Belenéztem és sajnos azt láttam, hogy valaki már belenyúlt... Maga a keverő nyákjáról át van kötve egy vezeték a ki/be meneti nyáklapra. Ezen kívül még a csatornák alatti kapcsolók lába között át van vágva a vezető sáv. Ez nem hiszem, hogy befolyásolja mivel ezzel csak a kivezérlés jelzőt lehet ki/be kapcsolni!(Tudtommal) Egyenlőre más átalakítást nem láttam. Nem merem vissza alakítani nehogy baja legyen, vagy ettől nem lehet? Valami ötletetek van? Előre is köszönöm! A hozzászólás módosítva: Márc 2, 2016
A felhasználókkal az a baj, hogy ilyen hibaleírásokat képesek adni...
![]() Idézet: „nem jó a channel 3 ha bedugja a "line"-ba, a phono működik csak torz” A line jelet ha bedugjuk a phono bemenetre akkor csak torz lehet, mert ez a bemenet nem hogy frekvenciaátvitel korrigált, de még sokkal nagyobb érzékenységű is mint a line bemenet. Szóval ez a része letudva. A line bemenet meg azért nem szól mert szar lesz az a kis kapcsoló amivel lehet váltani a line / phono bemenet közül. Más baja nem igen lehet, mert a két fajta bemenet ugyanazon az útvonalon megy végig - sőt a phono még a korrektoron is.
Szia! Lehet becsap a fotó, de néhány forrasztás elég gyanús a látvány alapján.
Ilyenkor jelet szoktam adni a hibás bemenetre és megnézem meddig jut el, nem tűnik nagyon bonyolultnak a szerkezet. Az átkötések ha testet, vagy tápot visznek akkor indokolt a használatuk. Van hozzá kapcsolási rajzod? |
Bejelentkezés
Hirdetés |




























