Fórum témák
» Több friss téma |
Rendszeresen lenne használva, a modellezős klubban a srácok úgy csinálnak maguknak versenyre tuti akkukat, hogy megvesznek 30-40db cellát, és abból nagyáramú tesztelés során kiválogatják a legerősebb cellákat, és azokból lesznek az akkupakkok.
Létezik ilyen akkuteszter gyárilag is, azon 10-75A-ig lehet beállítani a kisütőáramot, csak egy ilyen kütyü gyárilag súlyos százezrekbe kerül, ezen szeretnének a srácok spórolni. A 25A ezeknek az akkuknak meg sem kottyan, van némelyik autóban ilyen célból datalogger, és 15-30A körüli értékre jön ki egy futam átlagárama az adatok alapján. A legtöbb ilyen akku 25/50C-s, tehát simán bírják a 100A feletti folyamatos terhelést is. Próbáltuk már, hogy 6V-os égőkkel megterheltük 8-10A körül, és úgy válogattunk, az összes cella bikának tűnt, aztán a versenyen sorra hasaltak el a "bika" akkuk. Utánna kezdtek a srácok körbenézni, és találtak rá a gyári cuccra, ami mint írtam szintén hasonló áramokkal dolgozik.
Túrkáltam az alkatrészeim között, és találtam egy IXEH 40N 120D1 IGBT-t, ami adatlap szerint 60A-t tud, és 300W a maximális disszipáció 25°C-on. Ez önmagában egy jó nagy bordán ventilátorokkal megtámogatva elvileg el kell, hogy viselje a strapát. Papírforma szerint legrosszabb esetben 8,4V*25A=210W-ot kell eldisszipálnia. Felmerült egy olyan ötlet a fejemben, hogy a lábaira ráforrasztok vezetékeket, és két borda közé beteszem szendvicsbe, akkor szerintem eléggé jó hűtést érhetek el. Mi a véleményetek?
Hello! Nem feltétlenül kell a teljes disszipációt a félvezetőn elvinni, ha a maximális áramra méretezett soros ellenállás van vele sorba kötve. Ekkor a félvezető maximális teljesítménye a teljes teljesítmény negyed része lesz. üdv!
Igen, én is agyaltam ezen, csak nekem nincs itthon olyan alapanyagom, amiből egy 100-150W teljesítményű, 25-30A-t elviselő ellenállást tudjak készíteni, ráadásul a kisütési végfesz 5,8-6V, szóval nem eshet túl nagy feszültség sem rajta. Ha van ötleted egy ilyen ellenállás házilagos elkészítésére, akkor azt nagyon szivesen meghallgatom, a srácoknak hétvégére már kellene a cucc, és nem szeretném őket cserben hagyni.
Ellenállás gyártáshoz leginkább alapanyag kell. Ha ez nincs, esetleg több kisebb teljesítményű tagból is összeállítható, sőt izzókból is. Kellemetlensége a dolognak hogy általában egy kazallal kell belőle, de alkalmanként nagy áruházakban "bagóért" kapható. Bár nem igazán ismerem a kocsiba szánt dolgokat, de ott is lehet próbálkozni, gyújtással, ventilátorral vagy izzítással sorba kapcsolt kis értékű de nagy teljesítményű ellenállással. Néha a vakerán is kapható ilyesmi. (Nekem is van ezen úton pld. 1,2ohm-os 50W-os ellenállásom két db. Szép melák darabok.) üdv!
Köszi az ötletet, körbenézek, azt mondták a srácok, hogy megvalósítás terén 15-20000Ft-ig elmehetek, de ennek az összegnek nagy részét fel fogja emészteni szerintem a hűtőborda, nincs itthon akkora méretű bordám, ami alkalmas lenne 300W körüli hó eldisszipálására. Meg kell LCD, PIC, meg még pár ez-az, amim nincs itthon, szóval nem sok pénz fog maradni az ellenállásra. Ha sikerül összehoznom valamit, akkor lehet, hogy csinálok belőle cikket, mivel kis módosítással akár műterhelésnek is használható, de ide a fórumba mindenképpen fel fog kerülni a kapcsolási rajz, a PIC progi meg tőlem bármikor elkérhető lessz
A régi magyar terhelővillákhoz voltak jó "kis" ellenálláshuzalok.
Esetleg autós izzítógyertyák is jók lehetnek. Vasalótalp. A hozzászólás módosítva: Dec 16, 2013
Szervusztok.
Gyorsan átfutottam a topicot és látom akik belevágtak kisütő megépítésébe, azok szinte mind proli007 cikkjében szereplő kapcsolást csinálták meg, vagy annak kisebb nagyobb módosított változatát. Én is szeretnék építeni egyet,de nekem nem fontos a hálózat független működés így én ezt szeretném megépíteni. Láttam,hogy ez csak egy elvi kapcsolás és nem kerűlt kivitelezésre proli007 által. Kérdésem az,hogy a linket kapcsolást megépítette-e már valaki és mi a tapasztalata vele?
Szia!
Én egy "csatornát" megépítettem belőle kísérleti panelon, próba céljából. Jól működik.
Köszönön.Én is elsőre próba verziót akartam csinálni,de szerintem megépítem kompletten.Mivel úgy is egy töltő házában fog helyet kapni így panelt fogok tervezni hozzá.
A 7805 bekötésére figyeljél, mert a rajzon fordítva van a +5V és a +12V. A +8...12V, D1, C1 megy az IN-re (1. lábra)!
Kedves proli007!
Szeretném megépíteni az 1,2v akkumulátor kisütőd-t, kérdésem a következő lenne, mivel már nem kapható BD234-233, ezért szereztem BD237-238-at. Szerinted ezek is megfelelnének? Köszönöm
Hello! Természetesen megfelelnek. üdv!
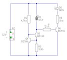
Sziasztok! Szerintetek milyen lehet ez az akku kisütő? kisütő
Forrás Bővebben: Link Nekem pont 8 cellás a csavarbehajtóm. Az 1N5800 elhagyható? vagy esetleg 1N5819-el helyettesíthető? (ez van itthon). vagy 1N4007. Köszönöm a választ!
Ha komolyan akarsz kezelni egy akkupakkot, akkor időnként egyenként, külön-külön sütöd ki a cellákat. A folyamatot lehet gyorsítani azzal, akkor végzed el cellánként ezt a kiegyenlítő műveletet, ha már amúgyis tölteni kell. Ez a valami azzal operál, hogy az adatlapban azt olvasta a kreátor, hogy a 7805-ön 2V feszültség esik, tehát pont annyi, amennyi egy akkupakk kisütési végfeszültsége. Ezzel nem vagyunk kint a vízből, mert pont azért van szükség a műveletre, mert a cellák valamennyire eltérnek egymástól. Ha tökéletesen egyformák lennének, nem lenne szükség az egész cécóra...
Köszönöm! Az egyenkénti külön külön kisütésnek melyiket ajánlod. Olvastam itt egy csomót de már nem tudom melyiket válasszam.
Majd a töltésnek is egyenkénti töltés kéne? vagy jó ez? Ha ez jó használhatok BC547-et?
Szia Proli007!
Eljott az ido, hogy megepitsek egy cellamerito aramkort. Ez ugyben zavarnalak -ha szabad-. Szeretnem kerni, hogy legy oly jo es segitsd hobbymat, azzal, hogy a DISCHRG nevu meritod panelrajzat pdf-ben megoszd velunk. Koszonettel: Ghoost
maximum kérek.
![]() .... és Köszönöm szépen.
Üdv Proli!
Meg szeretném építeni a következő kapcsolást sokat fényképezek és sok ceruza akkut használok ezért jó lenne egy kisütő áramkör de a120mA kicsit kevés nem sokára sülnek ki az akkuk!Köszi az esetleges választ! Bővebben: Link A hozzászólás módosítva: Jún 28, 2015
Szia, ennek a kapcsolási rajzát és feltudnád kérlek tölteni picit jobb minőségben, mert sajnos nem tudom elolvasni az értékeket. Illetve még szerettem volna azt kérdezni, hogy ez hány Voltig meríti le az akkut és gondolom lehet rajta akár két akkut is meríteni egyszerre? Köszönöm szépen.
Vagy lehet én nem csinálok valamit jól de nem tudom kinagyítani. A hozzászólás módosítva: Nov 27, 2015
Hello! Ha nem a képre, hanem a nevére kattintasz, sokkal jobb lesz a felbontása. Ez, történetesen 1V-ig meríti a cellákat. De ez a P1 trimmerrel beállítható. Valamint négy cellát merít és figyel egymástól teljesen függetlenül. Csak a beállított minimális (1V) feszültség közös. (Na, meg a tápfesz.)
Köszönöm szépen. Közben meg rájöttem, hogy nekem nincs szükségem rá mert cellánkénti töltőm lesz
Ha úgy alakul, hogy több cellát szeretnél egyhuzamban feltölteni, mint amennyi a töltőbe belefér, akkor egy ilyennel már elkezdheted meríteni azokat a cellákat amik nem férnek bele a töltőbe. Egy kis időt spórolhatsz vele.
Üdv.
Egy 14,4 voltos Ni-mH akkupaknál szeretném megoldani, hogy ha 12v alá esik a feszültség lekapcsoljon az áramkör. Az akku egy lámpát működtet a mély kisülést szeretném megakadályozni. Valakinek valami ötlete? A hozzászólás módosítva: Jan 3, 2016
Hello! Például.. Bővebben: Link
A hozzászólás módosítva: Jan 5, 2016
Köszönöm.
Miért van benne két kapcsoló, egy ki meg egy be?
Alapvetően az nem kapcsoló, hanem két nyomógomb, amivel be-ki lehet kapcsolni a lámpát, plusz kimerült aksinál, magától is kikapcsol. Csak épp a Tina-ban nálam nincs nyomógomb.
Mekkora feszültség tartományban állítható ebben a kiszerelésben?
Úgy látom a TL431 feszültség referencia 2,5-36V között tud. |
Bejelentkezés
Hirdetés |












