Fórum témák
» Több friss téma |
Sziasztok !
A kérdésem az lenne hogy a kerti SOLAR lámpák fényerejét hogyan lehetne növelni, úgy hogy csak a gyárilag beépített 1.2V -os akkut használom.
Hali
Hát ez jó kérdés...gondolom az aksit nem akarod kicserélni, de talán nem is érdemes mert egy nagyobb kapacitású aksit nem biztos h fel tudná tölteni a 3V-os napelem. Szerintem vagy a LED kicsrélésével(kísérletezés ) vagy az áramkör módosításával lehetne a fényerőt növelni, talán ha más frekivel kapcsolgatnánk a ledet, van az áramkörben egy kicsi induktivitás, talán azt kellene kicserélni egy másikra(kísérletezéssel ).
ez inkább a bura átalakításával lehetséges. Nekünk is van. Fogtam kiszedtem belőle azt a "üvegcsövet" alulra kis kör alufólia, felülre nagy. Így sokkal jobban (csak) lefele világít. Mert a miénk gyárilag a fény több mint felét felfele irányította annak meg nem sok értelme van. (sötétben odanyomtam fejjel a falhoz és a falat jobban bevilágította mint a járdát éjszaka) tehárt a felfele menő fényt én "letereltem" az alufóliákkal.
Szevasztok jó emberek!
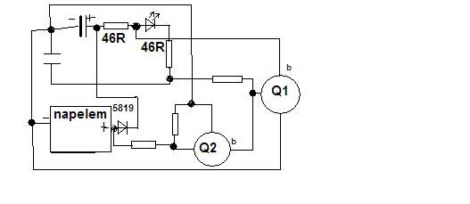
500 Ft ért vettem egy solar lámpát mondván elem és a led kb anyit ér már alapba... és én gondoltam van rajta valami fényérzékelő (speciel foto ellenállásra gondoltam) és az most momentán nekem jól jönne... no hát én szét is szedtem naiv fejjel de hát meglepően tapasztaltam két ellenállás egy dióda és pár felület szerelt akatrész! (az előző hozzászólásokban említett tekercs-et se találtam) a napelem lesz a megoldása az "alkonykapcsolónak" az már biztos mivel ha nincs benn a napelem akkor csak világít a led... nem hinném hogy lenne bele építve valami külön alkatrész... szóval ott keresendő a dolog! véleményem szerint ugy működhet, hogy ha eléri a 0,6-0,7 V ot a napelem által leadott feszültség akkor válthat át?! vagy én nem is tudom ez érdekelne, mert fényérzékelő kellene nekem! azt is el tudom képzelni hogy a nap elembe bele van építve egy fotó ellenállás!?mert ha nézem az ellenállását akkor világosban végtelen viszont sötétben nagyon lecsökken! megpróbálom vázlatossan lerajzolni ennek a lámpának a kapcs rajzát csak a két felület szerelt tranzisztornak nem tudom a lábkiosztását az a baj... ha valaki eltudná mondani a működését azt megköszönném! Skip
Ezen konkrétan nem látom a fényérzékeny ellenállást a képen, de én is szedtem szét másfélét és azon a napelemmel egybe volt öntve. Az úgy nézett ki hogy átlátszó műanyag plecsnibe volt belöntve a napelem meg a fotoellenálás.
berajzoltam a kapcsolást csak rájöttem nem paint-el kellett volna!
![]() a tranzisztoroknak nem tudom a lábkiosztását... de ahova kicsivel odaraktam a b betűt az van középen ergo talán az a bázis! ![]() de ebbe még mosse értem hogy hogyan működik a fénykapcsoló?!
hát nékem a napelem tök üres
csak üveg! abba biztos nicns semmi... látszatra!!!! viszont ha mérem ohm mérővel akkor világoson nagy R sötétbe pedig kicsi! ez arra utal hogy mégis csak benne van nem?!
Szerintem nem biztos, hogy ellenállások vannak benne, lehet, hogy induktivitások.
Én sem tudom, hogy működhet, de amikor éppen átbillen a ki- és a bekapcsolt állapot között, akkor vibrál a LED (a sötétséggel kb. arányos frekivel), tehát valami oszcillátort kell keresni, ami megáll, ha a napelem fényre kerül.
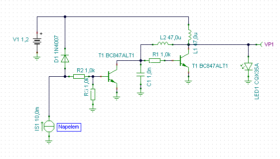
A képek alapján lerajzoltam a kapcsolást, és szimuláltam is általam választott alkatrészekkel.
A kapcsolás fő része egy step-up konverter, ami az 1,2V-os akkufeszültségből előállítja a led számára minimum 3V-os feszt. Ezt az első ábra mutatja, eléggé trükkös kapcsolás, amilyen egyszerű, olyan bonyolult a működése... A második ábrán a teljes kapcsolás látható, ha a napelem 1,2V+dióda nyítófeszültségénél nagyobb feszt add le, abban az esetben, az első tranzisztor blokkolja a 2. tranzisztorral felépített step-up konverter működését, és a diódán keresztül tölteni kezdi az akkut. Azt hogy mikor tiltja le a led működtetését, azt az R2-R3 feszültség osztó határozza meg, röviden ennyi.
azta!!! a fene se gondolta volna!!!
akkor ezzel sem fogok szerintem fényérzékelőt csinálni... foto ellenállás meg azért nem okés mer az min csak 6kohm ig tud kb lemenni... nekem meg az kéne hogy ha világos van akkor ugorjon le 0 ra az ellenállás... azért köszi! de annak azért örülök hogy megértettem hogy is működik ez a kis vmi! (aztán nem is olyan kicsi! )Köszi: Skip
Hmm. Ötletes.
A témához még hozzátennék annyit, hogy a legegyszerűbb fényerőnövelés egy ilyen lámpánál egy sárga vagy zöld LED alkalmazása a fehér helyett. Egyrészt nagyobb áram mehet rajta keresztül, másrészt a szem érzékenyebb az egyszínű sárga/zöld fényre (érzékenység maximuma 555 nm, zöld fény). Cserébe nem lesz színhelyes a megvilágított felület, de azt hiszem, ez nem is elvárás...
Anyit azért még meg tudnál tenni hogy az smd alkatrészeket lefotóznád úgy hogy látszódjon a feliratuk, ja, és a 46R-ok azok tekercsek, nagy esélyell 47uH-ek.
Köszi! (Megpróbálom házilag utánípíteni, kicsit combosabra)
Biztos hogy jól rajzoltad? Az első tranzisztor valóban blokkolja a step-up rész működését,de egyúttal az akku is merül az induktivitásokon keresztül.
Igen, elvétettem
, az első tranzisztor kollektora, a második bázísára csatlakozik közvetlenül.Így még a tekercsekkel sorba kerül az 1k is, az pedig 1,2V-on már minimális áramot jelent...
hát annyira közelre nem tudok fényképezni sajna.
de viszont nagyítóval elolvastam a tranzisztorokra írt számokat: W04 és kereszte 50 a végén. R1:103 R2:104 R3:123 C1:nincs rajta felirat. és igaz 47µF os tekercs ven a másik oldalon... remélem ez igy jó vmire!?
Köszi!
Egyébként az R1-en lévő felirat 10k-t jelent. Úgy kell leolvasni, hogy veszed az első 2 számjegyet, és annyi nullát raksz mögé amenyit mutat a 3-ik szám. És így kijön az értéke ohm-ban.
juuuj ezt az infot nagoyn kösz!!
sose értettem, hogy mit írnak rá... amugy a tranzisztorból megtudtál valamit?
Sziasztok. Végolvastam a levelezéseteket. Nem tudom hogy segít e valamit de tegnap találtam egy szerintem elég jó kis oldalt ifejezetten Fontosab kapcsolásokkal foglalkozik és egy egész fejezet csak a LED meghjtók és fényerőnövelők témakör. Elolvastam és bár még keresebb nagyobb hatásfokú áramkörterveket erre a célra de zért szerintem érdemes végignéznetek.
a Cím: http://72.41.86.92/dproj/Home.htm Pontos méretezett áramköröket és néhol még nyktervet is láthattok. Ha már ismertétek az oldalt akkor bocsi :bummafejbe: Még egy cím: http://skory.gylcomp.hu/ Ez skori weblapja itt a menüből az érdekes kapcsolásokban van pár jó cucc Pl: ármagenerátor ledekhez 90%- os hatásfokkal. Tud a gyerek nagyon Ha tudok esetleg segíteni szóljatok. Hellóka.
Még egy gondolat fényerő növeléshez. Csak az elvet ismerem de azt pontosan. A ledeket 1-100 kHz es négyszög vagy tűimpulzussal (tűimpulzus a legkedvezőbb a LED élettartama szempontjából), de a négyszög is rengeteget növel az élettartamán az eredeti 50000 óra akár duplájára is nőhet vele. A lényeg. Az ármakört a következő módon célszeri belőni ha nem hazudtak az oktatóim a mérnöki elektró órákon
FeszültségCSÚCSOKAT 12-24 V közötti értékre belőve. Olvastam 30- 40 V-ról is állítólag pöpec, de én még nem próbáltam szóval ki ki saját szakállára kísérletezzen vele. Egyiket sem próbáltam csak TANULTAM!! Célszerű az átlagfesz értékét a led névleges max fesz értékére beállítani. Az áramerősség CSÚCSOKAT célszerűen a névleges 20- 25mA-re kell belőni úgy hogy az átlag áramerősség 1-2mA nél ne legyen több a ledeken.Így elkerülhatő a LED melegedése és nő az élettartama emiatt. Másik hatás. Virtuálisan nagyobb fényerőt ad a led mert a szemünk nem tudja követni a nagy freki változást szóval éjjel bóklászhattok a szép világos kertben , de ha kiméritek a fénymérő kisebb fényerőt fog mutatni.Hát ennyi tippem van.A szükséges kapcsolásokat megtaláljátok az előző hozzászólásomban leírt oldalakon. Mindenkinek kellemes hűsölést és jó Ice Tea kortyolgatást kívánok e (forró) napon.
Sziasztok!
Nem tudom jó helyre írok e, ez ügyben nem sok témát találtam itt. Van egy elég olcsó solár lámpám. Azaz 4 darab, de az egyik meghülyült. Nappal nem világít, éjjel sem világít... ellenben félhomályban, mint az állat világít Szétszedtem, hát elég egyszerű első ránézésre. Van benne ugye egy napelem egybeépítve valamiféle fényérzékelővel. ebből két vezeték jön egy nyákra amin van egy ellenállás egy led, egy kapcsoló és egy négy lábú jószág, ami yx801 névre hallgat. 2 lábra megy a fesz, másik kettőn a led. Valakinek ötlete, hogy miért félhomályba világít?
Helló!
Kicsit ledöglött ez a fórumrész kellene egy kis frissítés ide. Na tehát lenne egy kis kérdésem van itt egy ilyen masina csak szinte új de gari szerintem nincs. Tehát annyi lenne vele egyfolytában csak pislákol ha éri a nap ha nem. Mi lehet a gondja van rajta valami ellenállás egy ki-be kapcsoló meg egy kis négylábas jd 1803B meg valami 107 felirat. Rohadtul nem értek ezekhez, de olyan szép sajnálnám kidobni. Napelemje tölt neki az mértem (vagyis valami 0,6V körül ugrált az érték ha jól láttam ). De ennyivel kimerült a hozzáértésem. Esetleg valaki megmondaná mi lehet a gondja? Köszönöm a segítségeket!
Lehet csak annyi, gyártották. Egyre több, a régi időkre emlékeztető dolog kerül a kezem közé. Már összerakáskor sem jó. Hozzáértés nélkül nem javítható azt gondolom. Csak rendesen össze kell rakni ( újra tervezni) , és ha nem rontott el semmit, talán működik.( bár volt olyan, amiből a minimális működéshez szükséges alkatrészek is hiányoztak)
0,6 V -al nemigen fogja tolteni az 1,2 V -os cellát. Ahhoz a napelemnek legalább 1,5 V -ot kéne tudni adni. Mérd meg, mennyi az annyi. Az a négylábú bigyó, az egy integrált áramkör, ami kapcsolgatja a töltést, meg a LED -et.
A hozzászólás módosítva: Márc 31, 2016
Na akkor még egyszer ha benne van a tölthető elem akkor 1,5V mutat napon. Ha tolom árnyékba egyre csökken... Ha sötétbe teszem a led csak villog össze vissza kis ideig majd annyi volt. 1 évig tökéletesen tette a dolgát majd lekapcsoltam eltettem, az idén elővéve láttam igen sokszor kaphatott vizet a múlt szezonban mert elég rozsdás volt a belseje a led körül és már döglődött(megváltotta a tél
). Így gyors újra forrasztottam de se kép se hang. Szóval nem tudom mi lehet a baja.
Ha van valkinek elfekvőben egy működő ilyen kis elektronikája ezekhez és pici pénzért adná én megvenném és nem kinlódnék vele...
Szóval ha van valakinek megbeszélhetnénk a dolgot...
Forrassz ki mindent, rakd össze légszerelve, lehet, hogy csak a nyák lett zárlatos, vagy átvezet. Egy próbát megér. Ha az IC ment tönkre, akkor inkább egy másikat kéne venni.
(írtad, hogy 0,6 V)
Elem nélkül annyit mutatott tölthető elemmel meg 1,5V-ot. Csere lesz ebből olyan kis IC szerűséget meg nemhiszem lehet kapni azt sem tudom eszik vagy isszák azt a fajtát. A google se sok tanácsot adott... Kicserélem a nyákot egy donort szerzek hátha az jó lesz hozzá azt annyi. Meg látom itt sem sok van elfekvőben majd beszerzek egyet valahol...
Szereztem 2darabot is, de ezzekel sem jó így kidobtam mind a francba.
Köszönöm a sok segítséget azért!
Szia Dik!
Tesco-ba már 400 körül lehet darabját kapni, ezek általában AAA aksival mennek. És a régi nagy 5*5 cm-s helyen kong benne 4 db solar cella. A legnagyobb ellensége a korrózió.A beázás egyenáramnál szépen lassan elhordja a fémet a nyákról, így nehézkes a javítása. Ja igen, hogy lehet bekapcsolni azt, hogy lássam, h üzenet érkezet a a fórumtémára, amire én is írtam? Boyscout |
Bejelentkezés
Hirdetés |




) vagy az áramkör módosításával lehetne a fényerőt növelni, talán ha más frekivel kapcsolgatnánk a ledet, van az áramkörben egy kicsi induktivitás, talán azt kellene kicserélni egy másikra(kísérletezéssel





, az első tranzisztor kollektora, a második bázísára csatlakozik közvetlenül.
sose értettem, hogy mit írnak rá...
(forró) napon.
