Fórum témák
» Több friss téma |
Mielőtt kérdezel, a következő két dolgot ellenőrizd!
I. A helyes tápfeszültségek megléte.
II. A kimeneten van-e egyenfeszültség.
Élesztés.
A DC átvitel a fázistolás miatt lenne fontos alacsony frekvencián, IC-s erősítőkkel kísérletezgettem ezzel és nagyon meggyőzött a dolog, de nagy hangerőn már feltűnő, hogy lassúak (nem a mélytartományban tűnt fel persze), így oda veszett a lelkesedés. Az áramgenerátoros tanácsot megfogadom és a tranyós áramgenerátor lesz végülis beüzemelve. Ja meg az áramokat is beállítgatom, köszi.
Amúgy garantálni nem is kell hogy jól menjen, a többit már megoldom, van egy halom alkatrészem, egy halom nyákom, idővel sem álok rosszul, de sajnos ez annyira nem az én világom, hogy teljesen önállóan kezdjek neki. A hozzászólás módosítva: Jún 28, 2016
Ja igen, a DC szinten tartás az amire még rá akartam kérdezni, az eredeti megoldásnak is a DC az egyik rákfenéje (most is ilyenek üzemelnek nálam). Első körben kihagyom az áramgenerátort is és kipróbálom, hogy mennyire életképes a dolog, ha ígéretesnek tűnik, akkor haladok tovább.
A hozzászólás módosítva: Jún 28, 2016
Sziasztok!
Sajnos megint vissza jöttem ,mert kicsit féltem az erősítőmet. Adott egy Technics Su Wx620, és bármely hangfalat kötök rá nekem túlzottan melegszik. Melegszik a végfok és van benne egy kis panel amin van 3 lábú trazisztor 3 db. az is eléggé forró. Úgy baját egyenlőre nem látok mert rendesen teszi a dolgát csak hamar felmelegszik ez most normális vagy valami nem stimmel ? vagy ezek ilyen melegedősek?, vagy akkor most erre nem érdemes nagy hangfalat kötni ,vagy hangosan hallgatni? fél hangtól nem szoktam feljebb venni de egy idő után már elég forró és olykor kiszoktam kapcsolni Előre is köszönöm a válaszokat
Nem lesz annak semmi baja, élvezd a zenét!
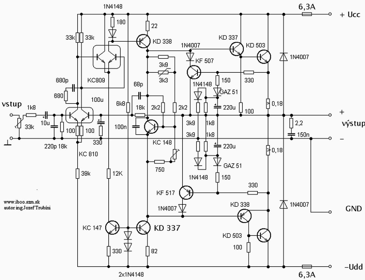
Aztán ez lesz a következő fokozat, ami szinte megegyezik a 200W Melody erősítővel, tehát sikerült újra feltalálnom a spanyolviaszt.
![]() ![]() A hozzászólás módosítva: Jún 29, 2016
A nagyjelű erősítőben az a 47pF nem van jól így bekötve. Kb. 2.4nF terheli az emitterkövetőt feleslegesen. Ha a töréspontot akarod vele beállítani, vagy a földre kösd, vagy a differenciál kimenetére.
A differenciál erősítőt linearizálnám soros emitter ellenállásokkal, akkor a kimeneti offset is stabilabb lesz. Ráfújás és egyéb hősugárzás ellen úgy lehet védekezni, hogy a négy tranzisztornak csinálsz egy közös ki hűtőtönköt ami termikusan stabilizálja. Ha teszel bele DC szervót, hallgasd meg annak is a "saját hangját". Van neki. Az áramgenerátorok nem mindig javítanak a hangon. Érdemes kipróbálni a Zener-el (vagy más módon) stabilizált nyugalmi áram beállító ellenállásokkal is. (Hasonlóan ahhoz, ahogy először rajzoltad.)
Udv!
Erosito epitesben vagyok. Az lenne a ker(d)esem, hogy megoldhato-e az, hogy valamijen kijelzo kiirja a hangerot? Ugy gondolom, hogy pl.: a legalacsonyabb hangero a 0 a legmagasabb a 100, es ahogy allitom a hangerot ez (az érték) valtozzon. Jo lenne, ha AVR-es lenne mivel mist epitek egy programozot! Valami otlet? Elire is koszonom! II. Gondolatainkat szedjük össze és egy jól megfogalmazott és nyelvtanilag is helyes hozzászólásban írjuk meg azokat. A hozzászólás módosítva: Jún 29, 2016
A legegyszerübb az lenne, ha a hangeröpotival egy másik lineáris potit (vagy jeladot) is mozgatnál és annak az értékét alakitanád át AVR-rel egy display számára.
Ha a sima hangerö poti helyett digitális hangeröszabályzo IC-t használsz, akkor még egyszerübb a dolog. A hozzászólás módosítva: Jún 29, 2016
Sejtettem, hogy ezért van külön soros ellenállás az emittereken a diff. erősítőben, akkor az is marad úgy. A DC szervó szerintem ki fog maradni és a tranzisztorok alapban is egy kupacban lennének összepasztázva, az most is úgy van. Az áramgenerátorral kapcsolatban majd kiderül, hogy melyik megoldás a legjobb. Köszönöm a tippeket!
Üdvözletem!
Lenne egy APX 100 erősítőm. Gyári állapotában szereztem. Úgy próbáltam ki, hogy a hangerőszabályzót koppra letekerve, kimenetre egy 100Ω 10W-os ellenállást tettem. Így állítottam be a nyugalmi áramot(24mA) és a szimmetriát. Utána rátekertem 56 menetet a kimenőre(ennyi fért fel), és a visszacsatolást is kicseréltem (16.5KΩ, 220pF). Rákötöttem egy 8Ω-os hangszórót. Szólt is csak kis hangerőn is torzított, villogott a hangerő poti melletti izzó(kimenőre van rákötve), és a vr150-es cső is el-el halványult. Megfordítottam az általam rátekert tekercs 2 végét.Utána csak valami magas hangot adott ki ahogy melegedett, és az előlapi műszer is egyre jobban ment felfele. Kimeneten hangszórón mérve is nőtt a feszültség. Multival (csak ez van)72V-ig láttam, hogy felszalad. A kis izzó is elkezdett világítani. Azonnal ki is kapcsoltam. Kicseréltem egy másik gyári kimenőre. Visszacsatolást visszaraktam az eredetit. 100Ω-os ellenállást rákötve a fenti jelenség megismétlődik. Fesz 120V fölé szaladt, ellenállás átment fűtőszálba. Kicseréltem az összes csövet(van egy szett) de azzal is ugyanez. Segítséget a hiba megtalálásához előre is köszönöm. A hozzászólás módosítva: Jún 29, 2016
Olvasgattam egy kicsit, és arra a következtetésre jutottam, hogy a puffer kondit a bizti elé kellene rakni, a bekapcsoláskor fellépő áramfelvétel miatt.
Üdv. Akard egy régi Tesla AUJ 636os erősítő. Rajzom nincs hozzá, csak hozzá hasonlót találtam..
Ér-e még valamit manapság eza masina, vagy szedjem szét, jó lesz a trafó belőle? Beüzemelni se tudom hogyan kell, sok a kimenet..
Szia! Van olyan kapcsolástechnikai különlegesség, hogy érdemes életre keltened.
Itt van egy átalakitás kis impedanciásra. Amugy ez a Tesla erösitö nagyon jo hangu és megbizhato volt.
A hozzászólás módosítva: Jún 29, 2016
Sziasztok
Egy Tevion DSS650 5.1 pc hangrendszerem van, amin összeértek az egyik hangfal vezetékei (de nem vagyok benne biztos), és azóta búg az összes hangszóró a mélynyomóval együtt. Kissé laikus vagyok, de egyszerűbb méréseket meg tudnék csinálni úgy érzem. Kapcsolási rajzot nem találtam, 3 darab TDA7265 IC-k vannak a hűtőbordán, illetve 1 darab Toshiba TAB216H nevezetű IC. Tudnátok segíteni esetleg, hogy ilyenkor mi mehet tönkre, mit tudnék megmérni? Köszönöm.
Ezt a rajzot én is megtaláltam, az enyém viszont 636.
Bal oldalt fent, és jobb oldalt lent, a dugaszok, valahogy nem egyeznek az erősítőn lévő dugasszal.
szerk: púpos a legnagyobb kondi teteje, enyhén. Ez esetleg okozhatja az összes kimenet búgását? (gondolom egy hangszórókimenet rövidzár miatt az összes végfok nem mehet tönkre, és nem búghat miatta az összes..?)
Jó estét!
Korábban volt szó egy Pioneer SA-7500II tipusú erősítőről, mely behúzta búgás közepette a membránokat. Ezúton jelzem, hogy a végtranyók cseréje után az erősítő rendben működik. Ugyanolyan típusjelű végfokok kerültek bele. Most egy munkatársam adott egy Blaupunkt A-5800 tipusú erősítőt, melyet ha bekapcsoltunk, kb 4 másodperc múlva füstöt engedett, persze azonnal kikapcsoltuk. A burkolatot leemelve meglett a ludas. Egy 390 ohmos ellenállás hevül fel az egyik csatorna erősítő áramkörében. Kapcsolási rajzot csak fizetőset találtam. Viszont a Hitachi HA-6 típusu erősítőnek a kapcsolási rajza jó hozzá, mert a hangerőpoti helyét leszámítva megegyezik a két erősítő. Sajna hangfal az nincs amit ráköthetnék, s a relék amúgy sem kapcsolnak be, lehet azért nem mert mire bekapcsolnának addigra én kikapcsolom a készüléket a hevülő ellenállás miatt, hogy megvédjem a leégéstől. Hol keressem a hibát? Mert itt nem oldaná meg a bajt egy ellenállás csere, hisz pont megfelelő értékű van benne. Ha érthetetlenül írtam, elnézést kérek, hosszú volt a napom. ![]() A hozzászólás módosítva: Jún 29, 2016
Az ellenállás nem a hiba oka ugye, hanem a hibát elszenvedő alany. Kezdetnek mérném a kimeneten (még a relé előtt persze) a DC-t, majd hibás félvezetőket keresnék.
Ahogy elnéztem, valaki már cserélgetett benne félvezetőket, főleg tranyókat. Lehet hogy valamit nagyon félre forrasztott, látszik, hogy túl sok ónt használt, lehet valahol zárlatot csinált. Hétvégén nekiugrok a méregetésnek.Persze a DC-t holnap kimérem először meló előtt, s jelentkezem. Köszi a választ!
![]() ![]() A hozzászólás módosítva: Jún 29, 2016
LM1036-os IC vel lesz csinálva a hangerő szabályzás
!
Akkor "csak" a GAIN görbét kell átvinned az AVR ADC bemenetén keresztül a displayre. Szép feladat lesz!
Az az egy baj van, hogy még soha nem programoztam!
![]() |
Bejelentkezés
Hirdetés |