Fórum témák
» Több friss téma |
Az okozhatta, hogy a nullát, véletlenül a földhöz kötöttem?
Az a másik nem bekötött fekete vezeték nem a fényerőszabályzós kapcsolóból csúszott ki? Mert ha igen, akkor a két feketét kellene az új kapcsolóba kötni.
Nem hiszem, mert az teljesen külön volt a többitől. Mert azt néztem, hogy az egysarkút véletlenül úgy kötöttem be, hogy a fázist kötöttem a földre. Attól elég könnyen lecsapódhatott a biztosíték nem?.
Nem tudom de 3 csatlakozó van a kapcsolón. Az 1 és 2, valamint a com1. Én a fázist a Com1 be kötöttem a kék vezetéket meg az 1-es jelölésűbe.
Akkor sakkozd ki, hogy melyik vezeték megy a lámpához (elmenő fázis) és hogy melyik a bejövő fázis. Ezt a két vezetéket kösd az új kapcsoló sarkaira.
Ha egy próbalámpán keresztül zárod a vezetékeket, nem csapódik le semmi és látni fogod mikor jó.
A hozzászólás módosítva: Dec 8, 2014
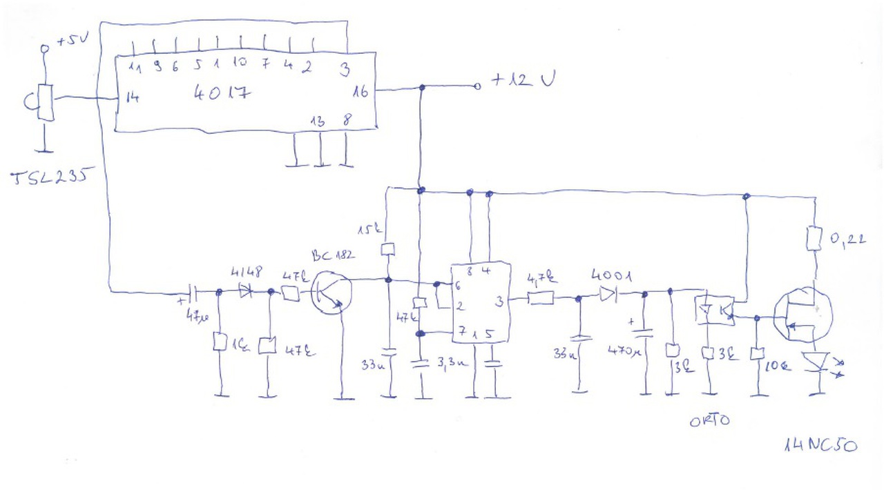
Üdv uraim! A lentebb látható kapcsolást építettem meg. Ez egy fényre változó akvárium világítás, minél világosabb van odakint annál jobban világít a ledsor, így imitálja a napfelkeltét és a napnyugtát. A 4017 egy tízes osztó, amire azért van szükség, mert az 555 felső működési frekvenciája elég alacsony a TSL által kiadott frekvenciánál. Tipikusan 250kHz. Ezt leosztva 0 és 25kHz között van a bemeneti frekvencia. Az 555 egy frekvencia feszültség átalakítóként üzemel, kimenetén 2.5 volt mérhető 15 kHz után. 0-nál nyitófeszültség alá megy. Az opto leválaszt és meghajtja a fetet. Tökéletesen üzemel, de.....a fet RETTENTŐEN MELEGSZIK mondjuk félig kivezérelve. A maximális 4A-es áramfelvételnél viszont nem! És persze vezérlés nélkül sem melegszik. Tippek, ötletek?? Meg lehet szüntetni ezt a melegedést???
A FET azért melegszik, mert erősítő üzemben használod. Ha kapcsolóüzemben használnád, még talán hűtés sem kell. Viszont ehhez elő kell állítanod PWM-jelet, melynek a kitöltése egyenfeszültséggel állítható. Ezt pl ezzel az IC-vel meg lehet oldani.
Próbálkoztam azzal, de a ledek vibráltak. Most azon gondolkodom hogy a vezérlőjelet kellene megszaggatni....hátha...
A vibrálás a PWM frekvencia helyes megválasztásával erősen csökkenthető, illetve a ledekkel párhuzamosan kapcsolt impulzustűrő kondenzátorral meg is szüntethető.
ok, köszönöm, holnap megpróbálom, bár 10-től hivatalos elfoglaltság. Beszámolok róla mi a fejlemény.
Szia! A 4017-es bemenetét is illesztened kell 5V-rő 12V-ra.
Üdv Uraim!
A projekt következő fázisa: csináltam egy astabil multivibrátort, kimenő frekvenciája nagyobb mint 20kHz. (ennyit mér a multiméter, nem mértem meg szkóppal pedig van). A kimenetét megfejeltem egy tranzisztorral és azzal szaggatom a végfet gate-jét. Próbáltam a source és drain ágban is. A helyzet ugyan az, melegszik de betyárul! Egyelőre tanácstalan vagyok, működik működik de hihetetlen a melegedés. hm hm hm
Szia!
Mutass egy rajzot a vibrátorodról és végfokról.
Idézet: Ezt így konkrét kapcsolási rajz nélkül nem lehet értelmezni mit is követtél el. De a "megfejeltem egy tranzisztorral" is megérne egy misét, mert bár sokféleképpen el lehet ezt követni, de nem mindegyik jó megoldás. „és azzal szaggatom a végfet gate-jét. Próbáltam a source és drain ágban is.”
A végfok ott van feljebb, már linkeltem. A multivibrátor pedig ez.
http://www.hobbielektronika.hu/forum/getfile.php?id=139424 A kimeneten van egy átvezető tranzisztor illetve fet, D-S ága bekötve a végfok fet gate-jére.
Nem jó. A megépített, teljes áramkörről kellene rajz, szőröstől bőröstől, mindent összerajzolva.
Rendben lerajzolom és beillesztem. Amúgy csak elővettem a szkópot. 66kHz. Ha kellően kicsi tűimpulzusokat adok rá, tehát minimalizálom a kitöltési tényezőt, nem indul. Ha 30% körüli a kitöltési tényező, már megjelenik a vezérlés, de újfent melegszik. Lesz ezzel még pár kör úgy érzem.
Az a legfontosabb, hogy a FET gate-jén 0V legyen a soure-höz képest, ha nincs vezérelve (kikapcsolt állapot). Ha vezérelve van, akkor pedig gate-tápfeszültség legyen (12V). Meg kell nézni a szkóppal, hogy a gate négyszögfeszültsége hogyan alakul. A változás gyorsan történjen, ne legyenek lekerekedve a négyszög élei.
A hozzászólás módosítva: Júl 4, 2016
Remélem érthető a rajz, egy vonal lemaradt a végén, az opto kimenete megy a BD139 kollektorára
Hűha......a gate jele valami iszonyú kásás szinkronizálhatatlan mindenféle jel.....ez lesz a gond azt hiszem....csak honnan jön és miért??? Vagyis sikerült megfogni, tipikus lecsengő jel, egyre csökkenő amplitúdóval.
A hozzászólás módosítva: Júl 4, 2016
Hello! Igen "Hűha..". Ez kb. a "se füle-se farka" kategória.
- A Fet-et kapcsolóüzemben kell ki-be kapcsolgatni, ami kemény Gate kisimpedanciás meghajtást jelent. Te az analóg feszültséget megszaggatnád a PWM négyszögjelével, már ha a Fet egy izzó lenne. De ezt így ezt nem lehet és értelme sincs! Mellesleg a Led sem lehet a Fet forrásában, mert az csökkenti a Gate vezérlő feszültségét. De ebben a rajzban több a hiba mint a jó, így még taglalni sincs értelme a hibákat. Túl messzire vezetne a dolog. - Te tulajdonképpen egy frekvencia feszültség átalakítót szerettél volna, ami után egy feszültségvezérelt PWM kapcsolás hajtaná az izzókat. Így a bementi frekvencia függvényében változna a kimenti jel kitöltési tényezője. Egyébként a 20..60kHz-es meghajtás is felesleges egy Led számára. Mert minél magasabb a kapcsolási frekvencia, annál nagyobbak a Fet veszteségei átváltáskor. A Led meg nem indokolja ezt, mert pár száz Hz esetén sem látja a szem a vibrálást. De pld. itt találsz megoldást a feszültség-PWM átalakítására sé a Fet meghajtására.
Még pár napot rászánok, aztán mással próbálkozom. A fény-frekvencia átalakító megszabja a projektet!
Azt értem, csak a sok macera helyett, egy monostabil kellett volna nem újraindítható módban (pld. CD4538 3,2us-os időzítéssel) és ez után egy RC integráló kapcsolás. És kész a frekvencia-feszültség átalakító. Akkor a 250kHz-re 5V tápfesz mellett, kb. 4V lenne a kimenti feszültsége.
Erről van valahol rajz?
Arról rajz, mit most akarsz kitalálni?
Megnéztem volna, Viszont a fentebb linkelt topikban van pár ígéretes kapcsolás, minden van hozzá.
Nos, Uraim! Megépítésre került a következő kapcsolás. Az elején egy 4017 fogadja a jelet, kimenetén megjelenik a leosztott frekvencia. Ezt egy 555 IC átalakítja frekvencia-feszültég arányban. Tökéletes. Ez után következik az ajánlott kapcsolás.
http://www.hobbielektronika.hu/forum/getfile.php?id=255662 Az LM324 működik bementén megjelenik a feszültég, kimenetén frekvenciától függően szintén. Majd jön az utolsó 555 és a jelenség a következő. A frekvencia állandó 680Hz de ahogy változik a bemenő frekvencia CSAK az amplitúdó változik! Rém egyszerű a bekötése jó pár láb be sincs kötve.(lásd rajz) A 4-es lábra megérkezik a vezérlés, a kimeneten pedig a fent említett jel mérhető. Ennek így kellene működni???
Új LM555 került bele, ugyanaz a helyzet. Belefutottam már hogy egy kapcsolás nem volt lepróbálva csak lerajzolva. Lehet itt is ez a baj. Mert ez bizony nem működik sehogy. Már a legutolsó fokozat.
|
Bejelentkezés
Hirdetés |












