Fórum témák

» Több friss téma
Fórum » Elektronikában kezdők kérdései
- Ez a felület kizárólag, az elektronikában kezdők kérdéseinek van fenntartva és nem elfelejtve, hogy hobbielektronika a fórumunk!
- Ami tehát azt jelenti, hogy a nagymama bevásárlását nem itt beszéljük meg, ill. ez nem üzenőfal!
- Kerülendő az olyan kérdés, amit egy másik meglévő (több mint 17000 van), témában kellene kitárgyalni!
- És végül büntetés terhe mellett kerülendő az MSN és egyéb szleng, a magyar helyesírás mellőzése, beleértve a mondateleji nagybetűket is!
Lapozás: OK   2850 / 4059
(#) Ladyslao válasza Bakman hozzászólására (») Szept 11, 2016 /
 
Köszönöm!További jókat
(#) asm hozzászólása Szept 11, 2016 /
 
Hali!

Érdekelne, létezik-e arra megoldás, - és ha igen, mik a lehetőségek - hogy egy 1 digitális vonalon jelet küldő/fogadó kapcsolás a működéséhez szükséges 5 Voltot az adatvonalról szedje le?
Hogy kicsit érthetőbb legyek : olyasmit, amit én szeretnék, DS18B20 típusú digitális hőmérő chip-eknél láttam. Ezeknek 3 bemenete van : GND, Vcc, és a digitális adatvonal, amin keresztül a leolvasóeszközzel/-processzorral tud kommunikálni. Viszont ott valahogy megoldották, hogy a Vcc elhagyható, azaz csak két vezetékkel van a kezelőeszközhöz/-processzorhoz kötve, a GND-nél és a digitális jelbemeneten. Ezt "parasite power mode"-nak említik az eszköznél. Magyarán a digitális jelből szedi a tápot. Ami igaz, hogy szintén 5V, viszont "szaggatott", azaz folyamatosan változik alacsony és magas jelszint között a kommunikáció során.
Ezt hogyan tudták megoldani vajon (az példaként említett DS18B20 chip-ről lévén szó)? Van a chipen belül valamilyen spec. kapacitás, amiből az alacsony jelszint alatt vesz le arra az időre tápot, amíg nem érkezik újabb töltés egy magas jelszint által?

További kérdés, hogy esetleg egy saját, tegyük fel, alacsony fogyasztású 1 digitális vonalon kommunikáló kapcsolásom van, akkor van rá megoldás, hogy egy ugyanilyen 2 vezetékes technikát megvalósítsak, azaz hogy az adatküldő eszköz a digitális vonalon szedjen tápellátást magának?

Vagy ezt csak a chip-gyártók tudják megoldani a chip-en belül?

Előre is köszönöm a választ attól, akik már találkoztak ilyen megvalósítással!
(#) Gafly válasza asm hozzászólására (») Szept 11, 2016 /
 
Még van is róla itt cikk.
(#) Bakman válasza Gafly hozzászólására (») Szept 11, 2016 /
 
Ez a OneWire rövid leírása.

asm, a POE (Power Over Ethernet) témában nézz körül, szerintem neked ilyesmi kell.
(#) asm válasza Bakman hozzászólására (») Szept 11, 2016 /
 
Szerintem nem igazán a POE kell nekem. Hordozható elektronikáról lenne szó.
De közben végiggondoltam, és az se biztos, hogy a Dallas OneWire protokollja kellene.

Ugyanis amit nem gondoltam végig, hogy a 2 vezetéken csatlakozó eszközzel csak adatot szeretnék küldeni, de fogadni nem, ráadásul csak egyetlen egyszer, a csatlakozás utáni pillanatban. Továbbá nem kellene érzékelni az adott pillanatban, hogy csatlakozott-e a jeladó eszköz, hanem egy "türelmi" idő lenne, amíg fizikailag csatlakozik, utána vagy megérkezne a sorosan küldött jel, vagy nem.

Namármost, erre egy egyszerűbbnek tűnő ötlet merült fel bennem, kérdés, hogy mik a megvalósítás lehetőségei:
A mikrokontroller, amihez csatlakoztatnám az eszközt, először a közös 1 db adatvonalon egy magas jelszintet adna le. Ezalatt csatlakozna az eszköz, s a magas jelszintet használná egy kis ideig tápnak, hogy pl. feltöltsön egy kondit, amiből utána a tápot kapná. Ezután a mikrokontroller megszüntetné a digitális porton a magas jelszintet, s bemenetre állítaná a portot. Ekkor a jelküldő eszköz, amint megszűnt a tápellátás, amíg a kondenzátorból energiát nyerne, leadna egy rövid digitális jelsorozatot, amit a mikrokontroller fogadna/tárolna.

Itt a kérdés lényegében az, hogyan oldható meg hatékonyan, hogy a digitális jelgeneráló kapcsolás a feltöltött kondenzátorból kapjon feszültséget arra a pár tizedmásodpercre, amíg azt a pár bites jelet leadja. Gondolom valami ezekhez hasonló kapcsolásra lesz majd szükségem a tápoláshoz, ugye?
Nagyjából mekkora kondenzátorra lesz ehhez szükségem? 10µF-os érték körül esetleg kivitelezhető, vagy sokkal nagyobb kell majd?
A jelgeneráló elképzeléseim szerint lényegében egy pár száz Hz-es órajel lenne, pár D-Flip-Flop meg pár logikai kapu... annyi, hogy egy változó pár bites digitális jelsort leadjon. Egzakt módon nem is kell meghatározzam a bitsorozatot, egyedül az a fontos, hogy mindig ugyan az legyen, ezért is gondoltam D-Flip-Flop-os kivitelre. Szóval egy ilyen kapcsolás mennyit fogyasztana? Egy pár/pár-tíz µF-os kondiról tudna működni addig, amíg a bitsorozatot leadja?
(#) Bakman válasza asm hozzászólására (») Szept 11, 2016 /
 
Ha konkrétan leírnád, mit szeretél csinálni, könnyebb lenne elképzelni, mint megfejteni a rébuszokat. Ráadásul folyamatos tápfeszültséggel (tehát nem parazita módon), max. három vezetékkel minden probléma elhárulna.
(#) proli007 válasza Tranzisztor mester hozzászólására (») Szept 11, 2016 /
 
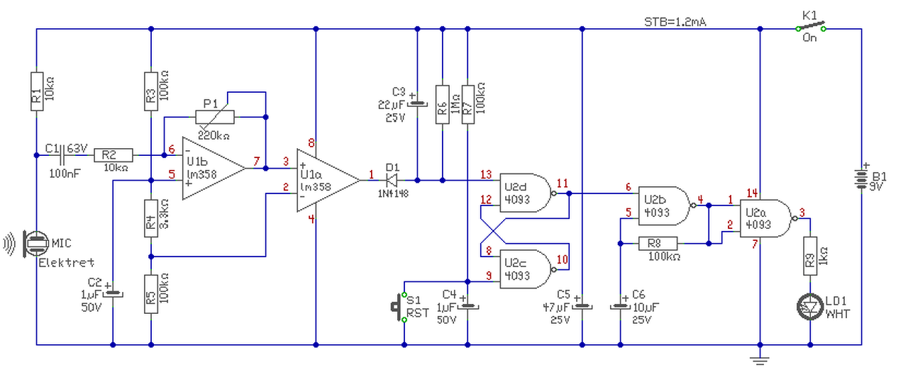
Hello! Igen, a feladat hasonló a tapskapcsolóhoz, csak a kimenetre RS tároló kell, és villogtató áramkör. De lerajzoltam hogyan lehet megoldani. Táp bekapcsolásakor villogni fog, és kb. 10..20 másodperc múlva lehet törölni a jelzést. Célszerű fehér Led-et használni a jelzésre, ha telepről szeretnéd üzemeltetni. Egy 200mAh-aksiról, kb. egy hétig fog üzemelni. Persze tehetsz hozzá dugasztápot is. stb..
(#) Gafly válasza Bakman hozzászólására (») Szept 11, 2016 /
 
Idézet:
„asm, a POE (Power Over Ethernet) témában nézz körül, szerintem neked ilyesmi kell.”

Nekem aztán nem kell
(#) Tranzisztor mester válasza proli007 hozzászólására (») Szept 11, 2016 /
 
Köszönöm!

Van egy más jellegű kérdésem is: Van egy 2.1-es hangfalszettem (trust Vigor), és ehhez szeretnék venni valami olyan kütyüt, amivel zenét, rádiót tudok lejátszni rajta. Tehát nem számítógépre gondolok Először egy autórádió jutott eszembe, de abban van erősítő, így a kettő nem jó. Aztán az FM transmitterre gondoltam (fontos hogy legyen távirányítója, és tudjon pendriveot és/vagy memkártyát olvasni). Az jó lenne?
(#) proli007 válasza Tranzisztor mester hozzászólására (») Szept 11, 2016 /
 
"Van egy más jellegű kérdésem is" Oké, de azt nem nekem kellett volna címezni..
(#) Csupasz hozzászólása Szept 11, 2016 /
 
Sziasztok! Létezik olyan DC-DC konverter modul, ami azt tudja, hogy ha a Ube 2-15V, akkor Uki 12V.
Felfelé, és lefelé is kellene konvertálnia.
(#) nedudgi válasza Csupasz hozzászólására (») Szept 11, 2016 /
 
Valószínűleg létezik, de gyakoribb a 4V-15V közötti bemenő feszültségtartományú.
(#) Csupasz válasza nedudgi hozzászólására (») Szept 11, 2016 /
 
Még az talán határeset lenne. Tudnál egy linket feltenni? Köszi.
Mi a neve a fel-le konverternek?
A hozzászólás módosítva: Szept 11, 2016
(#) nedudgi válasza Csupasz hozzászólására (») Szept 11, 2016 /
 
(#) Csupasz válasza nedudgi hozzászólására (») Szept 11, 2016 /
 
Köszönöm, így már keresek!
(#) Fidel válasza Gafly hozzászólására (») Szept 11, 2016 /
 
Már szétszedtem, de más hiba miatt, és már összeraktam, de szétkapom megint, mert a gyári li-ion aksi is gáz benne, azt is upgradelem, és akkor lefényképezem majd a paneljét.
(#) (Felhasználó 112967) hozzászólása Szept 13, 2016 /
 
Üdv!

A pc tápegységemben van egy passzív pfc trafó, ami a felső burkolaton helyezkedik el és a panelra két vezetékkel csatlakozik.Ki lehet ezt iktatni, úgy hogy működjön tovább a táp?Egyáltalán minek ez bele?
A hozzászólás módosítva: Szept 13, 2016
(#) proli007 válasza (Felhasználó 112967) hozzászólására (») Szept 13, 2016 /
 
Passzív PFC. Pld..
A hozzászólás módosítva: Szept 13, 2016
(#) world-s hozzászólása Szept 13, 2016 /
 
Sziasztok!
Ezt a kapcsolást próbálnám, de nem csak a vezérlés, hanem a táp is 5 V-lenne.
Így megépítve olyan max 2.5 volt jön ki.
Mit kéne alakítani rajta, hogy 5V-on is jó legyen?
Köszi.
http://henrysbench.capnfatz.com/henrys-bench/arduino-projects-tips-...erter/
A hozzászólás módosítva: Szept 13, 2016
(#) ktamas66 válasza world-s hozzászólására (») Szept 13, 2016 /
 
12V-os táp kell neki . Az LM358 kb. Vcc-1,5V-ot tud kiadni a kimenetén, 5V-os kimenethez kb. 7V kellene. Esetleg másik OPA (rail to rail).
(#) world-s válasza ktamas66 hozzászólására (») Szept 13, 2016 /
 
Hurrá.
Köszi.
Akkor megint egy marék alkatrész a kukába.
Akkor ez a kapcsolás sem jó, hogy az arduino PWM-ből olyan sima jelem legyen, amit az 5V-os hallos ventijeim elfogadjanak.
Mi az amit írtál, hogy másik micsoda?
(#) tbarath válasza Tranzisztor mester hozzászólására (») Szept 13, 2016 /
 
A kérdés, hogy pontosan mit is szeretnél. Mert az elején rádiótól indultál, aztán a végén már pendrive/memkártya és távirányító a téma.

Javaslataim a konkrét igényeid ismerete nélkül, gondolatébresztőnek:
1. valami régi androidos mobil, amiben van FM tuner és tud USB OTG-t, mp3 lejátszás pedig eléggé alap. Fülhallgató kimenetről hajtod a hangcuccot, a távirányítást meg a fene tudja hogy lehet megoldani
2. raspberry pi. Én 4000 Ft-ért vettem egy használt pi-t, jelenleg TV-re kötve médialejátszó. (Az játszik le filmet a nas-ról, netes stream-eket, nfl gamepass-t, zenét is tud természetesen.) Van analóg kimenete, a minősége ki tudja milyen (sose próbáltam), de a trust márkájú 2.1-es izéről nem highend felhasználásra gondolok, szóval valszeg jóaz. Alapvetően linuxos cuccokat célszerű rátenni, vannak adott célra szolgáló megoldások (pl. openelec/libreelec kodi alapú médialejátszónak), de általános célú linux is mehet rá (raspbian a legnépszerűbb). Távirányítás mehet egy gpio portra kötött TSOPxx36 IR vevővel, a lirc pedig szinte bármilyen távra betanítható. Rádiónak pedig valami USB tuner?
3. Mindenféle ebay/ali történetek, első találat ebay-ről, szóval lehet találsz jobbat.
(#) ktamas66 válasza world-s hozzászólására (») Szept 13, 2016 /
 
Másik műveleti erősítő (pl. MCP601), ennek kimenete sokkal jobban megközelítheti a tápot (Vdd-60mV). Nem biztos, hogy ez alkalmas a venti meghajtására, attól függ mekkora áram kell a ventinek.
(#) tbarath válasza Tranzisztor mester hozzászólására (») Szept 13, 2016 /
 
Illetve rádióra: Link

Csak kell mellé egy uC is.
A hozzászólás módosítva: Szept 13, 2016
(#) world-s válasza ktamas66 hozzászólására (») Szept 14, 2016 /
 
Köszi. Közben kipróbáltam ezt is, de semmi.
Nem is szabályoz, és ha venti van rajta 3 alá esik a kiment.
Valami nagyon nem kóser.
Ezt ajánlod: MCP601.
Itt nekem 5V és olyan 500-600mA a 3 venti mérésre. Nem tudom ebbe belefér -e?
Illetve nem látok lábkiosztást az PDF-ben.
Egyszerűen csak be kéne raknom a másik helyére, vagy ettől bonyibb?
És ez elvileg a PWM-et szíma szép egyenárammá tenné tuti?
Tehát nem érzékelne a venti ingásokat?

Köszi.
Zoli
A hozzászólás módosítva: Szept 14, 2016
(#) world-s hozzászólása Szept 14, 2016 /
 
Még van egy ilyenem amit nem próbáltam: MCP 41010 I/P

Nézem az adattáblát, de nem találom, hogy ezt valamilyen módon rátehetem -e a ventilátorokra (pl. feszültségosztó), vagy sem.
Mit kell nézni?

ADATLAP

Előre is köszi.
(#) ktamas66 válasza world-s hozzászólására (») Szept 14, 2016 /
 
Ezek a műveleti erősítők kb. 20-30mA-t tudnak, inkább valami szabályozható táp IC felé nézelődj.
Az MCP poti, ez sem tud ekkora áramot.
(#) world-s válasza ktamas66 hozzászólására (») Szept 14, 2016 /
 
Köszi.
Mivel úgy látom, hogy 2 irány van, vagy PWM to DC, ami eddig sikertelen volt, vagy tranó amit digi porival szabályzok.

Kérdés mit tudnék szabályozni aminek nem kell hűtés, rettentő pici, és nem fogyaszt sokat, mert power bankról menne és elég sok minden lesz már rajta.
(#) world-s válasza ktamas66 hozzászólására (») Szept 14, 2016 /
 
Ilyeneket vettem még tegnap: TIP 122 és LM 317 T

Ilyenekre gondolsz?
Nem tudom elönteni ezek jók e 5 V valahogy, mert a tegnapi másik kapcsolásnál is az volt a gond, hogy a kimenet a bemenet -1.5V, tehát pont éppen meg se mozdul a venti.
Tehát a LM 317-re egy digi poti?

Az a baj, hogy nem tudom az adatlapokat értelmezni tökélesen, mert mindig máshogy van írva.
Nem tudom mi fogyazst sokat és melegszik és mi nem. Mi az amiből pl. nem fog kijönni az amit szeretnék (pl. szinte minimális veszteséggel az 5V-ból 5V, vagy megterhelhető -e vagy sem az adott eszköz (500-600mA/5V))

Segítségeteké előre is köszönőm.
(#) vladcepes hozzászólása Szept 14, 2016 /
 
Sziasztok!
Szeretnék csinálni egy ilyen mennyezeti lámpát GU 10-es 3W-os ledekkel. Ebből kb 7 db-ot szeretnék mint a képen ami van. Beköthetek ennyit?,kell e hozzá még valami?(csak mert egy ufó lámpa burára az van írva hogy MAX 60W)
A 3W-os led izzókra az van írva hogy"3 Wattos Led spot fényforrás ~ a hagyományos 35 wattos halogén spot izzó kiváltására alkalmas" így 245W-osnak felelne meg?-de csak 21W-ot fogyasztana? A fénye is lenne olyan mint egy 200 W-os égőé?
Válaszokat előre is köszönöm!

csillár.jpg
    
Következő: »»   2850 / 4059
Bejelentkezés

Belépés

Hirdetés
XDT.hu
Az oldalon sütiket használunk a helyes működéshez. Bővebb információt az adatvédelmi szabályzatban olvashatsz. Megértettem