Fórum témák
» Több friss téma |
A Vpp vagy Upp már meg van vágva valszin. Jobban szedd szét az időtengelyt és hasonlítsd.
A teteje hasonló hozzá.
A hozzászólás módosítva: Szept 14, 2016
Ha esetleg másnak van valami ötlete, ne tartsa magában.
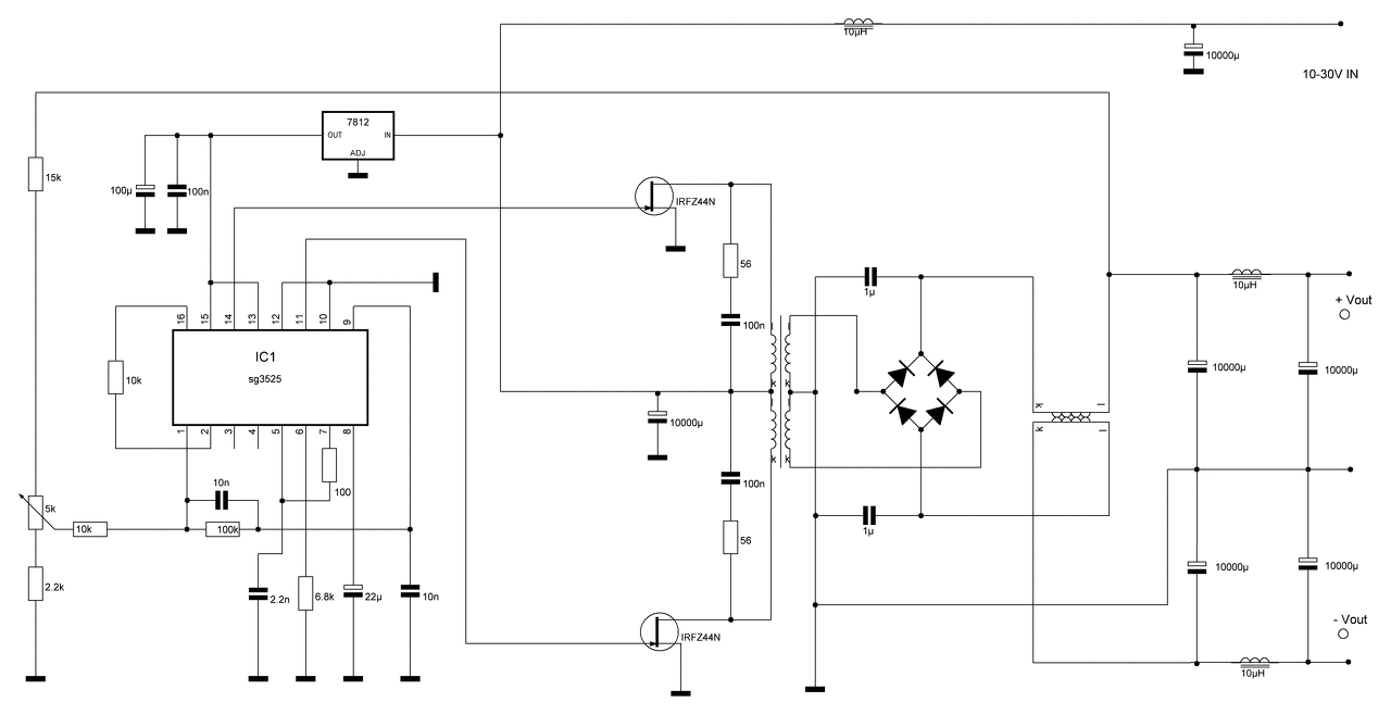
ez nem ördöngösség. itt a rajz meg egyfajta nyák. atombiztos. a diodák utánni fojto elhagyhato.
A hozzászólás módosítva: Szept 14, 2016
Köszönöm, biztos megcsinálom majd, de sajnos nincs csak SG3524 N IC-m.
A rajzon, két FET van a nyákon meg 4 db végtranyó biztosan jót töltöttél fel ?
Hello! Meg lehet hajtani a Fet-et az 24-el is, csak ki kell egészíteni a kimentet egy gyors PNP tranyóval és egy Schottky diódával.
Illetve lehet a rajz szerinti (bár az IC fordítva van a beültetési rajzon...), de egy pár átkötés lemaradt. Ugyanis a kapcsoló FET-eket nem hajtja meg semmi.
Az nem 4 végtranyó, hanem a szekunder oldali grätz egyenirányítás kettős schottky-diódákból felépítve. A primer tranyók (2 db) a rajz jobb oldalán foglalnak helyet, csak a bázisuk nincs összekötve a az IC kimenetével.
Ugyanígy a visszacsatolás sincs kialakítva...
Ha ez az eltérés más feszültségen nem mutatkozik, akkor nem hiszem, hogy lehet tenni valamit. Excellel fel kell rajzoltatni a grafikont a hibára, abból esetleg ki lehet találni valamit.
Oké, köszönöm, inkább azt tartom járható útnak, hogy kiegészitsem, mint vegyek másik számú sg ic-t.
a két fet eredetileg irfp064 volt a rajz és a nyák is jo. ez müködik több 4x100W erösitöben. a "négy tranyo" négy darab 40n100 shottky. a trafo 2db orega 40326 flyback (tv) trafo vasa összefogva a teljesitmény miatt. primer 2x3menet a szekunder 2x9menet. van torroidos változat is.
A hozzászólás módosítva: Szept 14, 2016
Oké, rendben ! majd tanulmányozom.
Csak itt van ilyen hiba. A kimeneti feszültséget 0.00V-ra tekerem le, és ahogy tekerem le 0.06V-ot ha eléri onnan nem megy lejjebb. Más értékeknél teljesen pontos, pl. 0.07V-ot is rendesen jelzi.
Esetleg lehet az LM358 hibája ez? Érdemes venni bele egy másikat?
Ha a műveletinek nem adsz negatív tápot akkor nem fog lemenni a kimenete 0V-ra. Használj rail-to-rail műveletit. De még a rail-to-rail sem tud lemenni teljesen 0V-ra mert egy kevés szaturáció mindig van valamint már csak amiatt sem mert az adc mintavételkor a uC megrántja a adc bemenét a féltáp irányába.
A hozzászólás módosítva: Szept 15, 2016
Köszi, ezzel nagyon sokat segítettél. Sok minden világos lett.
Ha bedobnád a kapcs. rajzot, nagyobb lenne a sikered.
Amit neked címeztem kedden, abban belinkeltem, kattincs a ( >> ) jelre. Az én rajzom a te rajzod fölötti 2. hsz-ben van, csak átrajzoltad, hogy jobban értelmezhető legyen.
Úgy néz ki egyébként hogy megoldódott, ha tényleg csak annyi a trükk az egészben, hogy kell egy rail-to-rail opamp az LM358 helyére, és akkor nem 0.06V-ot fog mutatni amikor nincs semmi a kimeneten hanem ---V-ot és ---A-t. Ha megnézitek a rajzot akkor egy kérdésem még lenne, maximum 25.0V-ot tud kijelezni és 4.70A-t. E fölé nem megy a kijelzett érték. Ez is az opamp miatt van vagy a mikrokontroller miatt?
Legnagyobb meglepetésemre, a szekunder oldalon a diódák utáni fojtótekercsek nagyobbra cserélésével a kapcsolás működik. Igaz a két FET melegszik kissé, de majd megpróbálom 4-el.
A FET-ek D lábán lévő kondit 100nF-ról 10nF-ra a 10 R ellenállást 2R2 re cseréltem, máshoz nem nyúltam.
A gate jelek nem eléggé meredekek. Ha még 2 fetet raksz be, még rosszabb lesz, max. kicsit megoszlik a meleg.
Egy mini venti csodát csinálhat, ha csak az a kis meleg zavar.. vagy nagyobb borda. A hozzászólás módosítva: Szept 15, 2016
Csak csináld meg a fetek rendes meghajtását és jéghidegek lesznek.
Mármint tegyek a 11, 14 láb után 1-1 tranyót. Egyébként , ilyen lett a szekunder oldali trafón a jel. Valamint a képen látható dupla trafót cseréltem, 2db olyan toroidra, amelyiken 33 menet van 1mm-es huzalból.
A hozzászólás módosítva: Szept 15, 2016
Végeztem egy kis mérést, 230V 300W-os égő a két kimeneti ponton vagyis 72 V-on amely a terhelés miatt leesett mindkét ágban 31 V-ra. Tehát ha 14,5V-ról kb 4 A vesz fel, az 58W bevitel, a kimeneten kb 0,8 A folyik 62 V-on így kivett teljesítmény kb 50W. Igaz melegszik a 2db fet tartós üzemre alkalmatlan. A célom, mindössze annyi, ismerkedem a kapcsoló üzemü kapcsolásokkal, ezt sem akarom felhasználni sehová.
Pontosan úgy csináld meg a gate meghajtást, ahogy proli007 rajzán van.
Oké, azért nem vagyok vele teljesen tisztába, az SG3524 IC 11,14 lábán ellentétes fázisú jel jön ki. Ha jól gondolom amit "proli007" berajzolt az csak az egyik FET-re vonatkozik, de melyikre a 11-es vagy a 14 lábon lévőre. Továbbá , kérdezném, hogy a másik FET-re npn-es vagy pnp-s tranyó kell, mivel ellenkező fázisú a jel és akkor mi a helyzet a Zéner dióda írányával? Vagy mindkettőre vonatkozik a kiegészítés egyformán, és hülyeséget írtam ?
A hozzászólás módosítva: Szept 16, 2016
|
Bejelentkezés
Hirdetés |
















