Fórum témák
» Több friss téma |
Szia!
Az általad felfedezett kínai gyártó elérhetőségét nem tudnád megadni? T. L.L.
Hát jó, egyszer lehet hogy unalmamban majd én is elcsábulok...
![]() De második rendszernek szerintem akkor sem lesz utolsó a 3886-os. No de a paneltervre visszatérve, továbbra is várom az észrevételeket! A hozzászólás módosítva: Nov 14, 2016
A 4780-ba elvileg két 3886-ot zsúfoltak bele.
Bővebben: Link
Sziasztok!
Én egy '83-as Technics midi torony erősítőjében szeretném a tönkrement STK alapú végerősítőt helyettesíteni valami hasonló paraméterekkel rendelkező, de korszerűbb és elérhetőbb fokozattal. (Sajnos az STK-ból az eredetiek már aranyáron mennek - bontva is, garancia nélkül -, a különösebb ok nélkül zárlatossá váló hamisítványokra meg nem bíznám rá a hangszóróim épségét.) Megnéztem a téma címében szereplők adatlapjait, de valamelyik adata egyiknek se stimmel az előre adott környezethez.. Az erősítőben rendelkezésre álló tápfeszültség +-40V, viszont a kimenő teljesítmény "csak" 2x25W, nyilván a hálózati trafó is erre van méretezve.. Ismer valaki olyan változatot ezekből, ami alkalmas lenne ide? Előre is köszönöm a tippeket
Én nem ismerek. De akárhogy is, nagyon sok az a feszültség a 25W-hoz. Trafócsere nem jöhet szóba? Bár így már többe kerül a hús mint a leves....
Pedig az össz. teljesítményfelvétel a szervizkönyv szerint 120W, abból sokkal több nem fog kijönni...
Egyébként trafóm lenne ingyen, bontásból (2x22V-os, ami elvileg kb. 20W-os sztereo erősítőt hajtott; valamint egy másik is, ami elvileg kb. 2x30V-os), na de akkor meg az összes többit (hangszínszabályzó, RIAA-korrektor) dobhatom ki belőle...
Talán lehet, az ick egészen eltérően szólnak.
A panelterv nem csillagpontos kialakítású, így biztos nem hozza a maximumot a kapcsolás. (Ezt a tele fóliás cuccot biztosan elhagynám. )
A másik, ha így egy tápról járatod mindkét csatit, én biztosan tennék be a +- tápágakba 2-2 db bontható vezetékszakaszt (áthíd vagy jumper ), mert az estleges hibáknál, javításnál nem fogsz vele boldogulni . (Egymásra hatnak a végfokok)
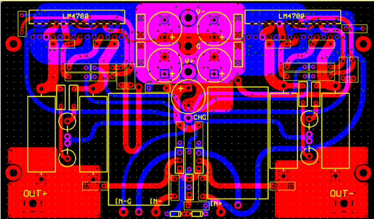
- A tápágakban van egy összekötés alul (így tudtam logikusan megoldani), csak az egyik IC van fixen bekötve.
- Bár valóban telefóliásnak látszik, ha figyelmesen megnézed sok független telefólia rész található! Gondosan ügyeltem hogy a diódahíd és a pufferek közötti rész teljesen elkülönült legyen, valamint az IC-k felöl az alsó és felsö fóliának is más a szerepe. A felsö a bypass kondiké és egyéb kiegészítöké (pl. mute - itt kisebb változtatásokat csináltam már a feltett képek óta), az alsó rész a jel föld. Ezek a részek egy ponton találkoznak, a fö csillagpont a panel közepén található. Amin még alakítok, hogy meg lehessen úgy oldani hogy az egyik oldalt invertáló módban tudjam bekötni, ezzel egyszerüen lehetövé téve a hídkapcsolást. Igazából csak a Ci kondit nem kell közvetlenül a földre kötni, hanem utólag alul vagy a földre vagy a bemenö jelre egy rövid átkötéssel. A hozzászólás módosítva: Nov 15, 2016
Még rosszabb, hogy diptrace-be behívtam és tüzetesen megnéztem ! Nem jól van strukturálva a gnd, most is ezt mondom. Egy kiinduló pontra van kötve az ingnd, a Zobel kör , a segéd elkok és a hangszóró gnd. (Ez egy visszacsatolás) Nagyobb kivezérlésnél ebből akár gond lehet. Alsó- felső rétegre kellene szeparálni a kis és nagy áramú gnd pontokat.
Az egyik csatornát javítottam csak idő hiányában.
Köszönöm a ráfordításod, igazán kedves!
Egész át kell szokjak ezekre az új színekre... ![]() Értem a koncepciód, semmi gondom vele. Inkább úgy fogalmazok, azt nem értem miért ódzkodsz annyira teliföldek használatától. A megosztott tervdoksi óta 1-2 dolgot javítottam már én is. Egyik referenciám, Sjöström által tervezett példány így néz ki. Tudom hogy nem a ruhához kell szabni a gyereket, de a hangszóró-GND csatlakozók ott a két kondi között (-ban) nem fognak úgy elférni. Nem értem továbbá hogy miért kell ennyire lekarcsúsítani a GND vezetösávot a puffer és a dióahíd között alul a két oldalon? Az IC GND lába nincs bekötve. Hova kötnéd? Gondolom a bypass kondik földjeit is szépen felfüznéd egész a csillagpontig... A hozzászólás módosítva: Nov 16, 2016
Ajánlom figyelmedbe ezt a cikket, érdekes:
Bővebben: Link
Idézet: Nem ódzkodom tőle, csak ez a topológia a hf erősítöknél abszolút elhibázott, és nem helyén való. Úgy is fogalmazhatok , ha a legrosszabb erősítőt szeretném elkészíteni, ez a legjobb módja, persze én inkább a jobb megoldásokra törekszem...„azt nem értem miért ódzkodsz annyira teliföldek használatától” Idézet: Ezt csak iránymutatásnak szántam, nyugodtan használj vastagabb vezetősávok, de lehetőleg a polygonikat kerüld el, vagy úgy szerkezd ki, hogy az alkatrész lábakat ne kerülje ki. (vagyis mint ha vezetéket raknál fel). Minden a földbe folyó áramnak egy határozott ,dedikált ,és a lehető legrövidebb úton kell haladni. „Nem értem továbbá hogy miért kell ennyire lekarcsúsítani a GND vezetősávot a puffer és a dióahíd között alul a két oldalon?” Idézet: Ez kihagytam. Ha nem tudod eldönteni, hogy pl. mi a jelföl vagy power gnd, akkor kösd be a forrás gnd -be, ahonnan kiindultam a panelen, így nem tudsz mellélöni. Akkor lenne tökéletes a kapcsolásod, ha minden egyes gnd-t külön vinnél ebbe pontba. „Az IC GND lába nincs bekötve.” Csatolok néhány példát, hátha segít a megértésben... A pdf a saját tervezés, a többi tervező ismeretlen.
Köszi az ajánlást
![]() Még ez Fórum sem létezett, mikor a milliós Etalon Integrát gaincolone-okkal gyilkoltuk...
Idézet: „Nem ódzkodom tőle, csak ez a topológia a hf erősítöknél abszolút elhibázott, és nem helyén való. Úgy is fogalmazhatok , ha a legrosszabb erősítőt szeretném elkészíteni, ez a legjobb módja, persze én inkább a jobb megoldásokra törekszem...” Ezt egy picit kifejtenéd? Csak mert nem értem a FIZIKAI alapjait a kijelentésnek. (Esetleg próbáltad így is meg úgy is, és a vezetösávos szól szebben szubjektíve?) Tudtommal egy vezetö fóliasáv ellenállása és induktivitása is annál kisebb, minél nagyobb. A telifólia a legoptimálisabb. Nyilván ez sem lesz ideális (0R), de ha az ember nem keveri (vagy csak tudatosan átgondolva) a különbözö föltdípusokat, nem értem miért lenne rossz!? Potenciálrögzítésre szerintem nem létezik jobb. Ahol vigyázni kell egyedül az szerintem a puffer- illetve szürökondik tápága. Itt célszerü sávot alkalmazni, de legalábbis beszükiteni a fóliát hogy az áram ne "kerülje ki" nagyon ezeket az alkatrészeket. No de ez az én logikám... ![]() (nem kötekedni akarok tényleg, de szeretném megérteni Te hogy látod) A hozzászólás módosítva: Nov 17, 2016
A pdf-es verzió az a Te tervezésed?
Nincs mit...
![]() "It seems most builders have a reasonably good grasp of how to route the VCC and VEE supplies, but the ground routing ranges from giant spider-like trace routes to a solid ground plane. This is a bit ironic, as one of the main functions of the ground routing is to provide a return path for the supply currents. ... The bottom schematic is touted as the holy grail and represents the Star Grounding scheme commonly used by DIY enthusiasts, confirmation bias prevails, and this is the topology implemented. However, in a mono block or small stereo amp configuration, this is not the most optimal layout. In fact, it is a rather poor layout." A hozzászólás módosítva: Nov 17, 2016
Idézet: Egy lerágott csontot felesleges még egyszer lerágni... Ezeket a tervezési alapelveket, ( csillagpontos földelés, és társai) már legalább 30-50 éve lefektették konstruktőrök, tervezők, fejlesztők. (Ezen emberek munkáját kérdőjelezed meg...) Én inkább javaslom a régi szakirodalmak tanulmányozását (nyomtatott sajtó), mivel ezekből több hasznos dolgot tudhatsz meg, mint az internetről. Gondolok itt Hifi Magazin, Sztereo, Audio folyóiratokra, könyvek: Sipos Gyula, Bikki János, Ágoston Lajos, John Linsley Hood és társai, ezek az alapok. „Esetleg próbáltad így is meg úgy is, és a vezetősávos szól szebben szubjektíve?” Nekem egyébkén szerencsém volt, olyanok segítettek akik hifi fejlesztésből és gyártásból élnek. Visszatérve eredeti kérdésedre, kicsit árnyaltabb a helyzet attól, hogy potenciál rögzítésről, ohm-ról és induktivitásról beszéljük, vagy erre leegyszerűsítsük a problémát. A legjellemzőbb probléma az erősítőben folyó nagy áramok (az egyenirányító diódák nagy impulzus töltőárama, a terhelés árama, stb), mind földbe, mind a tápágakban, és ezek egyszerűen zavarják az rendszer saját működését. Lásd földhurok, vagy akár enyhe brumm , lecsavart hangerőnél is. ( Na ezek már durva tervezési hibák. ) Jelen nyák esetében további probléma, hogy a hsz. gnd-t az ic mellé lett elhelyezve. a A hangszóró nagy gnd árama nem csak közvetlen zavarja a jelföld áramát (visszacsatolás), de másodlagosan is, mivel a hangszóró hf. árama mágneses úton csatolja (kimodulálja), a párhuzamosan elhelyezett vezetősávokat, fémréteg ellenállásokat, stb. Konzekvencia: ne a puffer elkó határozza meg, hogy hol legyen spkgnd., hanem fordítva. A gnd és a tápágak elosztása legyen a vezető szempont az erősítő tervezésénél. Ugyan ez vonatkozik az "ilyen" moduláris kialakításra, gondolok itt a több fajta beépíthető kondira, a panel szélére esztétikusa egymás mellé kihozott, de valójában hibásan huzalozott csatlakozókra(Elektor féle tervezés.). Evvel persze nem akarlak befolyásolni, mindenkinek szíve joga eldönteni milyen kapcsolást és hogyan épít. Van még észrevételem a konkrét nyákkal szemben is, ha kívánod majd kommentelem tovább.
Érdekel persze! Nem vonom kétségbe amit írsz, de vannak megjegyzéseim. Holnap reggel leírom...
(az LM4780.pdf a Te terved?) A hozzászólás módosítva: Nov 17, 2016
Persze, saját a terv, nem kevés munkaóra fekszik benne.
Nem kétlem, látszik rajta...
![]() Ami nekem egyböl feltünik viszont, hogy nagyon kicsik a pufferkondik. Max. 2200µF ha egyáltalán befér tápáganként... Az ajánlás az LM3886-hoz kb. 4700uF, ami ennél a sztereó IC-nél 10.000µF lenne. Így könnyü elférni a panelen, nagy csillagponttal a közepén... ![]() A MKP10 a +/- között miért kell? Van valami javulás töle? Meg az sima C helyett RC tagoktól az IC mellett? Ha jól látom a P1 a bemeneti csatlakozó, C1-C2 a bemeneti szürökondik. A C20-C21 lennének a visszacsatoló ágban lévö elkók? Nekem ez a szükös kiosztás nem szimpatikus, nem lehet semmi értelmes minöséget/méretet beletenni. Mondhatni az én céljaimra így használhatatlan. A hozzászólás módosítva: Nov 18, 2016
Jól csináltad, hogy a hsz jel és visszatérö csatik viszonylag egymás mellett vannak. Ez fontos dolog, hisz ha nagyon széthúzod ezeket akkor megnö az áramkör által létrehozott hurok, azaz a kör induktivitása!
Még egyszer, jókat írsz, és én sem vonok kétségbe mindent, de egyet megtanultam az élettöl (most ezt teljesen általánosan kijelentve): a dogmának tekintett szent iratokkal óvatosan kell bánni, mert veszélyesek is lehetnek a továbblépésre. Gondolkodás helyett bebetonoznak, kondícionálnak. Ez sokszor tévutakra visz... A kérdés viszont továbbra is nyitott: mi a baj a teliföldekkel, ha azok elkülönítetten CSAK egy típusú földhöz tartoznak (töltöáram, jelföld, stb.), és ügyelve a hurokmentes kialakításra az összekötésüknél? (Azt hogy a linkelt cikk megközelítéséröl mit gondolsz, már meg sem merem kérdezni... ) A hozzászólás módosítva: Nov 18, 2016
Elnézést, most látom csak az RC tag az a Zobel a kimeneten.
Akkor nincs is kis bypass (<=100nF) kondi az IC mellett közvetlenül... hm-hm...
Idézet: „Ami nekem egyböl feltünik viszont, hogy nagyon kicsik a pufferkondik.” Erről már korábban e -topikban írtam, hogy a nagy kapacitású elkók lelassítják a töltési - kisütési folyamatot, evvel tönkre teszi a hangzást ! Ezt ki kell próbálni. A 47 LAB méregdrága gainclone-jában 1000µF az lm3875 mellett ! Ráadásul az elkók ha megnézed meg vannak pucolva, ez már tényleg a szubjektív megítélés, de volt barátom aki határozottan állította, hogy működik. Nálam 2200µF / 63V, és megjegyzem, nagy kivezérlésnél is briliánsan szól. (nagy CMRR érték miatt) Idézet: Ezt a megoldás még mondjuk elfogadom a szűrőelkóknál és hidegítő kondiknál, de jel gnd-nél semmi képen. Zobel, ic- gnd, hangszoró és az erősítést szabályozó "R" tag árama még elméletileg sincs fázisban, tehát ha nem csillagpontos a földelés, (nem a gnd forrására csatlakoznak a vezetékek) akkor az ic hibás referenciaponthoz "kapcsolja" az erősítést, ez egy nem kívánt visszacsatolás. „A kérdés viszont továbbra is nyitott: mi a baj a teliföldekkel, ha azok elkülönítetten CSAK egy típusú földhöz tartoznak (töltöáram, jelföld, stb.), és ügyelve a hurokmentes kialakításra az összekötésüknél?” Idézet: „A MKP10 a +/- között miért kell? Van valami javulás töle?” A bypass kondi helyett van és nem probléma, hogy nem a kivezetés tövében van. Egyébként is a közrefogott vezetősávok induktivitása pH esetleg nH nagyságrendű, ami a szükséges 100kHz ig nem okoz problémát. Ide egyébkét nagyok kis veszteségű Wima kondit raktam. Kis érdekesség képen csatolom a világ legjobb gainclone erősítő fényképét (47 LAB ). Még nem tudták úgy lemásolni, hogy az eredetivel megegyezően szóljon. Na ezen lehet gondolkodni, hogy mitől annyira jó... A hozzászólás módosítva: Nov 18, 2016
Sajnálom, én nem vagyok híve az ilyen pici kapacitásnak. Annak előbb, hogy több kicsiből legyen összerakva a telep. Én 2200µF-t csak a magas sugárzó meghajtásához használok jelenleg (külön végfok IC, külön táppal), mivel aktív rendszerem van (ld. kép).
Nem hallottam még ezt a cuccot (47 LAB), de nem is biztos hogy rohanni fogok oda... ![]() Kis és nagy áramokat, illetve teljesen különböző minőségeket szerintem sem célszerű összemosni még fóliával sem. De nálam nem erről szól a fáma, hanem a fóliák jogosultságáról avagy nem ahogy te állítod. No meg hogy hova kössük a jel GND-t, ahogy a cikk ajánlja esetleg a spk-GNR-re... ??? A hozzászólás módosítva: Nov 18, 2016
Kicsit jobban ránéztem az általad belinkelt oldalra, azt hiszem értem a teória lényegét, de egyáltalán nem értek vele egyet ! Én úgy gondolom, arra az alapvető hibára épít a szerző, hogy az erősítők nem invertáló módban a ki és bement fázisban van. Ez ha így lenne működne is a dolog, de ilyen opa-t, teljesítmény opa-t még senki nem épített. Arról nem is beszélve, hogy a különböző frekvenciákon, más és már idő alatt ér át benne jel.
A tapasztalat pedig azt mutatja, hogy erősítő hangját nem a thd és dinamikus torzítás határozza meg (nem feltételezve extrém szélsőséges értéket), mind inkább az erősítő fázismenete, a jel időbeli stabilitása. Lásd digitális technika :dac téma, ahol 100 pS nagyságrendről beszélünk. Egyszerű példa: távolítsd el lm3875 (itt megteheted) erősítő kimeneteléről az L-R komplexumot és a Zobel kört. A hatás döbbenetes minőség javulás !
Én sem mondom hogy maximálisan értem, de a szimulációban benne szerepel az LM3886 komplex modellje is, ami nem hinném hogy lineáris fázissal operál. Bővebben: Link
Nem kétlem, hogy megy a szimulátorban az ic, de szimulátorral a hang minősége nem határozható meg, nem is szimulál mindent a program. Legfőbb képen nem számol egy teljesen ismeretlen komplex terheléssel. (Nem is így építik a jó erősítőket)
A torzítások( thd és dinamikus) megint nem meghatározó a végeredményben, sőt volt már rá példa az ellenkezőjére is. Amit szimulálni lehet az a freki és fázisment,ez már inkább kihat a végeredményre, de ez sem garancia. Egyszer ha időm engedi, megpróbálok egy valós szimuláció a progival, pl. hogyan számol a különböző értékű elókkal, mkp kondik jelenlétét észre veszi-e, diódahíd vagy kapcsoló diódák közötti különbség, stb. Vagy képes-e szimulálni a hálózati feszültség magas harmonikus torzításából fakadó sávszélesség veszteséget... |
Bejelentkezés
Hirdetés |















??? 





