Fórum témák
» Több friss téma |
Fórum » Labortápegység készítése
Szia. A régi AC20V -os volt. A puffer 10000µF/40V. Ezzel a váltakozó feszből egyenfesz számítással nem boldogulok. Ha jól számolom kb 42V DC jön ki ezért vagyok gondban. De xsak ha jól számoltam. A toroidom méretben is jobb ill teljesítményben is. (200VA) A másik kevesebb volt.
Köszönöm a választ. Bucdarov. A hozzászólás módosítva: Dec 18, 2016
Szia!
Első közelítésben gyök kettővel szorozd a trafó feszültségét. Ennél kevesebb lesz de jobb tartalékkal számolni. A puffer kondi feszültsége legyen ennél magasabb, ha jól számoltam nem fog ártani 63V-os. Üdv: Gábor
a legegyszerubben en 1,4142x -el szamolok
-igen tudom, hogy esik az egyeniranyitokon!- A tobbi a tartalek ![]() 10,000µF / 63V
36*gyök2. 51V lesz a 36VA-ból. Esik a diódákon 2x 0,7V, és még ha elkezded terhelni, a trafón is fog esni a feszültség. Tehát olyan 45VDC-re lehet számítani tartósan.
Köszönöm a gyors válaszokat, holnap keresek egy 63V-os kondit. A többi alkatrésszel nincs gond?
A kiszámítási módokat külön köszönöm mindannyiótoknak....Életet mentett A hozzászólás módosítva: Dec 18, 2016
A Z3 aramkorlatozojat R2-t szamold at, hogy az aram 15mA körül legyen.
Nalam, Ube 45V, Z2=24V akkor R2 1,5k körül van.
Szia!
Azért arra jó figyelni, hogy az esetek nagy részében terheletlenül megy a táp és akkor csúcsra töltődik a puffer. Üdv: Gábor
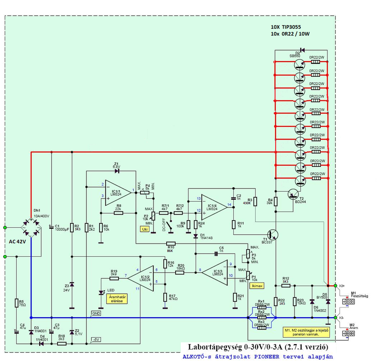
Sziasztok. Kapcsolási rajzok között kerestem és megtaláltam alkotó labortápját aminek a vége 2N3055-ösökkel van megoldva. A kérdésem az volna hogy a tápot biztonságosan lehetne-e (persze a végtranzisztorok többszörözésével /mondjuk 3-ról 5-re/) használni 50-55V körüli egyenfeszültséggel?
Talán még lehetne is, csak azt nem értem hogy ezt miért a 60V-os 3055-ökkel akarod megoldani. Meg azt sem, hogy milyen fogyasztó az aminek 50V/3A kell, és ezt csak analóg módon lehet neki előállítani. Mellesleg egy korszerű IGBT akár háromszor akkora disszipációra is képes mint egy 3055.
(Leginkább az "ez van a fiókban" megoldás végett. ). Hát mondjuk 10db TIP 3055-van ,így gondolom azért az áramot is lehetne növelni nem?
10db 3055 jó nagy bordán ventivel, vagy ventikkel, támogatva sokat kibír.
5db igen méretes bordára csavarozva vannak jelenleg 2db/borda, és minden 2 bordára jut 1 ventilátor. Mennyit tudok így belőle kihozni?
Így módosítottam a rajzot,de gondolom a tranzisztorok így sokkal többet tudnak mint 5A áteresztése nem?
Mod.: Az alkatrészek értékét is módosítottam a kapcsolásban az 50V /5A-es határértékekhez. A hozzászólás módosítva: Dec 19, 2016
250W-ot akarsz elfűteni? Fogj egy 250W-os hősugárzót, kapcsold be, és próbáld meg az izzószálat 80-90fokC körül tartani. Nagyon nehéz. Én inkább kapcsolóüzemű megoldást választanék. 250W 10 tranzisztorral is 25W/db, ami még nem tűnik soknak, viszont az egyenletes árameloszlásra is figyelni kell. Egy fél órás tesztet 5A mellett rövidzárban megnéznék szívesen. Ha bírja, emeled kalapom.
Kapcsoló üzemű tápegységekhez annyira nem értek,inkább maradok az áteresztősnél.
Olyan (értelmetlen) határokat feszegetsz, amibe már sok bicska beletörött.
Azt javaslom, a feszültség és áram szorzatát tartsd 100 W körül, és ha ettől nagyobb értékre van szükség, akkor valamilyen előszabályzóval rendelkező tápot építs (pl. Attila86 SMPS-II.) Illetve azt se árt átgondolni valóban kell-e stabilizált feszültség valaminek, ami 5-10 A-t képes fogyasztani.
Atilla86 Tápegysége átalakítható az én célomnak a jelenlegi alkatrészek mellet,vagy az áteresztőket (TIP3055) hanyagoljam?
Hanyagold. És mindenféle más félvezető használatát is hanyagold, ami nem a hozzá publikált alkatrészlistában szerepel.
Azt a tápot hagyd úgy ahogy van. Ha nagyobb fesz meg áram kell akkor megépíted mellé a Skori oldalán lévő 555-ös tápot, a lap aljáról felfele a harmadik rajz, nyákterv is van ott hozzá. Tud 40V-ot meg 15A-t, tulajdonképpen ez az Attila féle tápnak is az előszabályozója, csak abban van ezután még egy analóg szabályozó is, amire sok esetben nincs szükség. Ezt többen alá is tudnák támasztani akik használnak ilyet, és mellette alig kapcsolják be az analógot.
Meg lesz majd ennél jobb is, ha egyszer lesz kedvem cikket írni belőle.
Sziasztok.
Megépítettem ezt a labortápegységet és ezt a panelmérőt hogyan kellene bekötni a mérési pontokat? A labortápon a + ágban van a sönt ellenállás de a GND szerintem nem az, vagy a GND nem számít hogy hol van? A hozzászólás módosítva: Dec 22, 2016
Sziasztok,ma megépítettem egy labortápot, http://kapcsolasok.hu/tapegysegek/33-labor-tapegyseg
Működött is egy darabig,aztán megnéztem hogy tényleg működik e a rövidzárvédelme,és azótta a visszajelzöled folyamatosan világit és fix 28v ot ad le maximum amperrel.Az állithatósága teljesen odavan,mi szálhatott el benne?
Szia
egyszeru valasz: A T3, azaz a vege. nagy esellyel....... szerintem Bar ha beallitottad normalisan a parametereket akkor ......... nem szabadott volna indianba atmenni. Ha olvasgattad itt a nagyok tanacsait lathattad, hogy nem illik eleszteskor 0Ohm-ot kapcsolni a kimenetekre. A hozzászólás módosítva: Dec 22, 2016
Az LM324 es nemlehet a ludal?Nem élesztéskor történt hanem jóval utána.De ha a t3 szált volna el akkor nem adna ki áramot vagy igen?
Pont hogy zárlatban van a 2N3055 (légy szíves használd a válasz gombot.
). Az és lehet hogy a meghajtóját kell cserélned.
akkor a 2n3055 és az lm 324 is csere?
Rendben,akkor holnap elmegyek venni alkatrészt,elvileg csak ennek a 3 nak lehet baja?Mást ne vegyek plusszba?
Hello! A cikkben ott az első rajz, ahol a sönt a + ágban van. Az ábrázolt GND jel nem számít.
Ha ellenállás nem szakadt meg vagy nem égett meg akkor nem kell.
rendben köszönöm a segitséget
|
Bejelentkezés
Hirdetés |












