Fórum témák
» Több friss téma |
Fórum » Elektronikus gyújtás
Ahogy írod, kevés esélye van egy sikeres utánépítésnek, de szerintem nem is kell manapság.
A teljesítményelemek akkoriban nem IGBT -k voltak, hanem speckó darlingtonok, és a szóbanforgó gyújtásban is ilyeneket lehet találni.
Üdv mindenkinek!
Sajna lemaradt a téma eleje, de szükségem lenne egy jó elektronikus gyújtásra seat marbellába. Rém egyszerű megszakításos gyújtása van,"made in hungary" kerek rotorral,magas kupakkal. Ha valaki tudna egy jó rajzot,hálás lennék érte! Köszi! A hozzászólás módosítva: Júl 5, 2013
Sziasztok! Ez a kapcsolás jó lenne kispolskihoz is?
Bővebben: Link
Sziasztok!
Egy kis segítségre volna szükségem. Egy Lada Szamara gyújtás modult szeretnék hall jeladó helyett megszakítóval vezérelni de nem találok sehol megoldást. Előre is köszönöm.
Sziasztok!
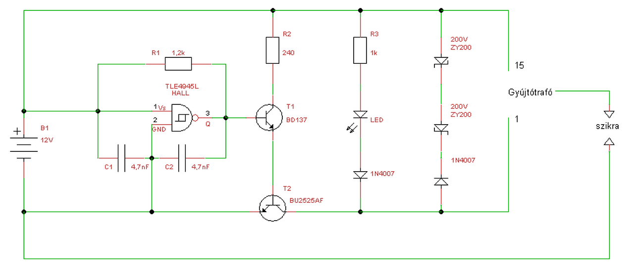
Csináltam egy rajzot ami alapján össze is állítottam az áramkört, és valamit nem értek. Egy elektronikus gyújtással kísérletezek és számításaim szerint működnie kellene de nem értem mi a hiba. A mellékletben a kapcs rajz, ha valaki tudna segíteni azt nagyon megköszönném. Ez a 2. verzió most hall jeladóval raktam össze, az első verziót rés optóval és ugyanaz a jelenség mind a kettőnél. A jeladó mind a két esetben rendesen működik. Szépen kapcsolgat ki - be amit látok a visszajelző leden is, de nem akar szikrát adni. Ha leveszem a kapcsot vagyis manuálisan megszakítom pl, a trafó 15 -ös vagy 1 -es pontnál, akkor szikrázik rendesen kb: 8mm -es szikra. Elég szép .De ha a jeladónál kapcsolgatom akkor nem történik semmi. Méregettem mindent. Kikapcsolt jeladónál 0.5uA áram folyik a trafón ami egyenlő a semmivel, 0V feszültség, és nem szikrázik. Elvileg 4us alatt megszakad az áramkör a jeladónál, gyorsabban mint ahogy én kézzel megszakítom, és nem értem miért nem ad így szikrát. A jeladó kapcsolásánál elvileg gyorsabban összeomlik a mágneses tér, létrejön a fluxusváltozás nagy sebesség alatt ami által még nagyobb lesz az önindukciós feszültség és ennek ellenére nem ad szikrát. Ami nincs a rajzon az az hogy összekötöttem a trafó 1 -es és 15 -ös pontját egy 200V -os zénerrel amit sorba kötöttem egy 4007 -essel záróirányba. Előre is köszönöm a segítséget!!!
A D1 dioda forditva van es a T1-nek nincs a kollektoran fesz. Ja es a T1 kollektorat egy ellenallassal (100-220 ohm) a +12 voltra kellene kotni, nem a T2 kollektorara. Esetleg meg kellene a T2 melle egy kondi (gyari gyujtas kondija).
Ja meg talan annyi, hogy a BU2525AF szaturacios feszultsege 8 ampernal 5 volt, tehat a gyujtotrafora csak 7-8 volt jut. Ez bizony igen csekely szikrat fog adni. Vannak persze specialis trafok tranzisztoros gyujtashoz, amivel lehet segiteni a dolgon.
Köszönöm, holnap utánanézek meg átalakítom ahogy írtad. A két tranzisztort elvileg darlingtonba akartam kötni.
Mit jelent a szaturációs feszültség? Az nem a teljes mágnezettség amikor már elérte a teljes mágnesességet? ..és miért jut kevesebb feszültség akkor a trafóra?
Hello! A szaturációs feszültség, a bekapcsolt tranyó, maradék kollektor-emitter feszültsége. Az adatlapon látható VCEsat jelöléssel. 8A kollektor áram esetén ez maximum 5V lenne. De azt is figyelembe kell venni, hogy ehhez szükséges bázisáram 1,6A, ami nem csekély! Darlington kapcsolásnál még rosszabb lesz a helyzet, mert a meghajtó tranyó maradéka is megjelenik. Sőt a dióda nyitófeszültsége is amit (rosszul) betettél.
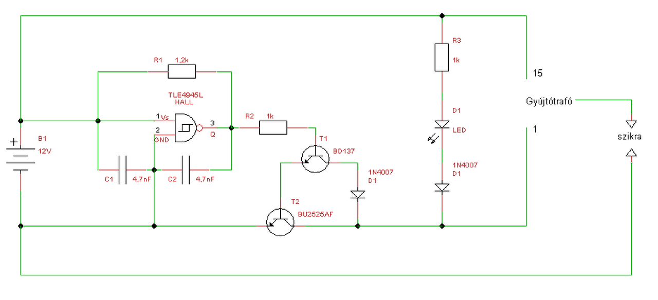
Ahogy Vilmos írja, emitterkövetőt kell alkalmazni, nem darlingtont az is növeli az áramerősítést. De így semmi képen nem lenne jó, mert a BD137 kollektorán is megjelenne a több száz volt feszültség, miközben az csak csak 60V-os tranyó. Emitterkövetőnél ez a gond nem lenne. Egyébként meg a C2 a kapcsolásban szükségtelen, mint ahogy az R2 is. Az első csak lassítja a kapcsolási sebességet (amit inkább növelni kellene), a Hall meg nyitott kollektoros, a bázisáramot az R1 is korlátozni fogja, mikor az kikapcsol. De miért nem nézel meg egy bevált tranyós gyújtáselektronikát, ott hogy és mivel oldják meg?..
Ez az 5V esik a tranzisztoron, tehát olyan, mintha egy ellenállás lenne sorba kötve a tekercseddel. Kis feszültségen érdemesebb FET-et használni a bipoláris tranzisztorok helyett.
Helló!
Köszönöm a segítséget. A 8A -es kollektor áram esetén hogy számoltad ki a bázisáramot? Átalakítottam az áramkört ahogy Vilmos írta és működik. Kivettem a diódát és a BD137 -es kollektorát egy 240Ohm -os ellenállással a +12V -ra kötöttem. A hall jeladó áramkörét az adatlapjáról néztem ki, azért raktam így össze hogy benne van a C2 is. Ha azt mondod hogy ez nem kell akkor kiveszem de akkor nem kell a GND -re kötni a kimenetet kondi meg ellenállás nélkül? Nézegettem egy pár elektronikus gyújtás kapcsolási rajzát, de kimondottam én szeretnék készíteni egyet a saját elképzeléseim alapján. Egy kis kihívás, meg így sokkal többet tanulok belőle. Bár a suliban még nem is tanultuk az emitterkövetős alkalmazást. Hátha majd szeptembertől már lesz szó róla. Még egy kérdésem lenne, hogy amikor elhalad a mágnes a hall előtt akkor nyit vagy éppen zár a jeladó ez a mágnes polaritásától függ, vagy mint egy bináris számláló vagy inverter ha épp 0 akkor 1-re vált, ha épp 1 akkor meg 0-ra? A trafóval kapcsolatban azt értem, hogy amikor elindul a primer áram (kb: 2,2A) és utána a tranyó megszakítja az áramkört akkor a trafó mágneses mezeje összeomlik, és a fluxusváltozástól önindukció jön létre ami a trafótól ellentétes irányban indítja meg az áramot és nagyfeszültség keletkezik. Jelen esetben ha a trafó 15 -ös pontján +12V van az 1 -esen meg a GND, akkor amikor létrejön a nagyfesz megváltozik a polaritás is és a záróirányú zénerek akkor nyitnak ha elérte a feszültség a 400V-ot. A zénerekkel azért raktam sorba a 4007 -est, hogy alaphelyzetben ne folyjon áram rajta de ha létrejön az önindukció és megváltozik a polaritás akkor átengedje. Ebben a pillanatban lehet úgy tekinteni a trafót mint egy feszültségforrást? Ha igen akkor az a 400V nem okoz kárt az alkatrészekben vagy az akkumulátorban. Bár a BU2525 -ös tranyó megakadályozza hogy ez a nagyfeszültség az aksin keresztül záródjon. Jól látom a dolgokat? Ha nem akkor légyszi segítsetek megérteni. kadarist: köszönöm most már értem. Azt hittem hogy csak a tranyó nyitófeszültsége esik rajta. Most ahogy átalakítottam már 5.4V tápfesznél adja a szikrát. Ennek nagyon örülök de még nem érzem teljesen biztonságosnak az áramkört.
Helló!
Köszönöm a segítséget. A 8A -es kollektor áram esetén hogy számoltad ki a bázisáramot? Átalakítottam az áramkört ahogy Vilmos írta és működik. Kivettem a diódát és a BD137 -es kollektorát egy 240Ohm -os ellenállással a +12V -ra kötöttem. A hall jeladó áramkörét az adatlapjáról néztem ki, azért raktam így össze hogy benne van a C2 is. Ha azt mondod hogy ez nem kell akkor kiveszem de akkor nem kell a GND -re kötni a kimenetet kondi meg ellenállás nélkül? Nézegettem egy pár elektronikus gyújtás kapcsolási rajzát, de kimondottam én szeretnék készíteni egyet a saját elképzeléseim alapján. Egy kis kihívás, meg így sokkal többet tanulok belőle. Bár a suliban még nem is tanultuk az emitterkövetős alkalmazást. Hátha majd szeptembertől már lesz szó róla. Még egy kérdésem lenne, hogy amikor elhalad a mágnes a hall előtt akkor nyit vagy éppen zár a jeladó ez a mágnes polaritásától függ, vagy mint egy bináris számláló vagy inverter ha épp 0 akkor 1-re vált, ha épp 1 akkor meg 0-ra? A trafóval kapcsolatban azt értem, hogy amikor elindul a primer áram (kb: 2,2A) és utána a tranyó megszakítja az áramkört akkor a trafó mágneses mezeje összeomlik, és a fluxusváltozástól önindukció jön létre ami a trafótól ellentétes irányban indítja meg az áramot és nagyfeszültség keletkezik. Jelen esetben ha a trafó 15 -ös pontján +12V van az 1 -esen meg a GND, akkor amikor létrejön a nagyfesz megváltozik a polaritás is és a záróirányú zénerek akkor nyitnak ha elérte a feszültség a 400V-ot. A zénerekkel azért raktam sorba a 4007 -est, hogy alaphelyzetben ne folyjon áram rajta de ha létrejön az önindukció és megváltozik a polaritás akkor átengedje. Ebben a pillanatban lehet úgy tekinteni a trafót mint egy feszültségforrást? Ha igen akkor az a 400V nem okoz kárt az alkatrészekben vagy az akkumulátorban. Bár a BU2525 -ös tranyó megakadályozza hogy ez a nagyfeszültség az aksin keresztül záródjon. Jól látom a dolgokat? Ha nem akkor légyszi segítsetek megérteni. kadarist: köszönöm most már értem. Azt hittem hogy csak a tranyó nyitófeszültsége esik rajta. Most ahogy átalakítottam már 5.4V tápfesznél adja a szikrát. Ennek nagyon örülök de még nem érzem teljesen biztonságosnak az áramkört.
Hello!
- A bázisáram igényt, a kollektoráram és az áramerősítési tényező hányadosa adja. De az áramerősítési tényező, változik a kollektoráram függvényében is, ezért mindig az adatlap grafikonja a mérvadó. De a BU-nál, bázis-emitter ellenállást is illik alkalmazni, mert a növekvő hőmérséklet esetén, a kollektor-bázis viszáramot felerősítheti a tranyó, és így nem tud teljesen kikapcsolni. A kikapcsolás sebességét is növeli ennek alkalmazása. - Én ne m nézegettem az hall adatlapját, de neked melegen ajánlom. Alapvetően két típus létezik, bipoláris és unipoláris. Egyiknél a mágneses tér erejének változása kapcsolja a hallt, míg a másiknál annak irányának is meg kell változni. De az adatlapon ez grafikon formában ábrázolva van.. (A hiszterézise és kapcsolási iránya is látható ott.) - A trafó Lenz törvénye szerint működik. Vagy is mindig olyan feszültség indukálódik, ami akadályozza az Őt létrehozó folyamatot. A magas feszültségű primer indukció akkor keletkezik, mikor a tranyó bontja az áramkört. Hiszen ekkor a trafó kapcsai "szakadásban vannak" az ellenirányú áram nem tud kialakulni és a feszültség ekkor az "egekbe szökik", hogy létre tudja hozni az áramot. De az indukált feszültség nagysága a kikapcsoláskori áram sebességétől, és a veszteségektől is függni fog. Ezért kell minél gyorsabban kikapcsolni a tranyót. Ezt nevezik egyébként "nyitási indukciónak". De majd a tekercseknél az összefüggéseket tanulni fogod. - Nem azért kell mások rajzát nézegetni, hogy szolgai módon lemásold, hanem mert az által lehet megérteni mi miért van, ki mit hogy old meg. Aztán a teljes áramkör ismerete alapján lehet áramkört tervezni, ahol ismerni kell az alkalmazott eszközök egyedi sajátosságát és a "motor szükségleteit" is. Ez nem mindig látható egy mezei rajz alapján.. - A trafó feszültsége nem fogja az aksit befolyásolni, hiszen nem ara folyik le a nyitásindukció. Viszont a tranyó kollektor feszültségét igénybe fogja venni. A trafó, sokkal összetettebb mint egy egyszerű feszültségforrás. - A BU kollektor feszültségét, a trafó nyitási indukciója, és az aksi feszültségének összege adja. Az nem akadályoz meg semmit. Ha még is, akkor vége a tranyónak, átütött..
Rendben, értem. Köszönöm a segítséget.
Ne haragudj, még annyit szeretnék kérdezni, hogy hogy érted a bázis-emitter ellenállást?
A BU bázisát és az emitterét kössem össze egy ellenállással? Ez is még új nekem, és nagyon köszönöm a sok segítséget. Hogy, vagy mi alapján méretezzem ezt az ellenállást?
Sziasztok. Kérdésem a következő lenne: lehet-e kombinálni a tirisztoros és a HALL szenzoros gyújtást? Tehát adott volna egy HALL szenzor a motorban (4 ütemű),és volna egy kicsi nagyfeszültséget keltő áramkör ami mindig feltöltené a tirisztor felőli nagyfeszkondit,amit aztán a HALL szenzor jelére a tirisztorral rásütünk a gyújtó tekercsre,ezzel keltve szikrát. Nem szükséges hogy magas fordulatot bírjon mert egy elég alacsony fordulatú motor gyújtása lenne. Remélem elég pontosan adtam meg mindent ahhoz hogy segíteni tudjatok.
Szia!
Szerintem lehetséges... ha nincsen netán ilyen még.
Szia.
Persze lehet csak a Hall megfelelő vezérlésére kell ügyelni hogy felfutó vagy lefutó élt használod majd szikra képzésre. Íme pár megvalósítható áramkör :itt konstruktőr megszakítóval vezérli a bemeneti optocsatolókat ami ugye felfutó élnek felel meg. De a optocsatolóknak köszönhetően a Hall illesztése bárhogy megoldható. Csak válaszd ki melyik neked a szimpatikus áramkör és majd segítünk megszakítósról átalakítani.
Kiválasztottam ezt a kapcsolást (talán mert a kommerszebbnek számító 555-öst használja.) A fet a trafónál nem lehet IRFZ44N? Ha jól sejtem a V+ az 12V nem? (bár az sem jelent gondot ha 6V).
Az IRL2203-nak van valami könnyebben beszerezhető verziója? (Nem találtam hestore-on sem.
)
Van még itt egy ilyen kapcsolás is. Viszont ennél ott buktam meg hogy BDY69-es tranzisztort nem forgalmaz a helyi bolt. TV sorvéggel lehet helyettesíteni? És a sorvég utáni 2 zénerből sem volt,így oda megfelelne ha egy VR150-es csövet raknék be "zéner" gyanánt?
IRL 3705 N szerintem ő jó lenne.
Mosd milyet szeretnél CDI vagy TCI-t, mert a hozzávaló gyújtó transzformátorok között óriási különbség van.
TCI akkor meg már IGBT-s kell készíteni: Bővebben: Link Bővebben: Link
Nekem a tranzisztoros egyszerűbb jobban bejön. Komoly gyújtást nem szeretnék egy ilyen motorhoz készíteni,akkor leszerelném egy robogó CDI-jét. A végtranzisztor gondolom lehet sorvég TV tranyó is? Az újabb típusú TV-k tranzisztora is jó lehet ide? Az utolsó kérdés az építés előtt talán a zénerekkel vívott harcom. Nem biztos hogy jó ide a VR-150 cső nem? Módosítottam a rajzot a meglévő alkatrészekhez.
Mod.: Találtam 2SC5302-őt az jó bele? A hozzászólás módosítva: Dec 23, 2016
Készítsd el valamelyik linkelt cdi áramkört, mert ez a tranzisztoros gyújtás azokhoz képest áramzabáló, melegszik is rendesen, és a gyújtótrafója se épp kis darab, nem fog beilleni a környezetébe, pláne, ha a modell lépték kis méreteket realizál.
Az áramzabálás sem túl nagy gond,az egész gyújtás rész a talpazatban fog elhelyezkedni,de amennyiben a tranzisztoros működik akkor maradnék ennél (ehhez az utolsó zénerek kivételével minden megvan,bár a HALL szenzort még ki kell mérnem).
A zénerek feszültségét, a tranzosztor max feszültség tűrése adja kb. Magyarul ha tud 400V-ot, akkor 2db 200V-os zénert rakol rá és annyi.
A 2SC5302-nek a CE feszültsége 800V, akkor ennek is jónak kell lenni az áramkörbe.
Adatok: (2SC5302) Vcbo: 1500V Vceo: 800V Vebo: 6V Adatok: (BUY69A) Vcbo: 1000V Vceo: 400V Vebo: 8V |
Bejelentkezés
Hirdetés |




.


) 





