Fórum témák

» Több friss téma
Fórum » HEED canopus, obelisk /HTA-30/
Lapozás: OK   42 / 59
(#) szili83 válasza CIROKL hozzászólására (») Jan 19, 2017 /
 
Az itteni NYÁK terv 63V-os ELKO-kat ír. Mekkora bemeneti feszhez van tervezve? Mert ALKOTÓ rajzain AC48V-ot látok, ami egyenirányítás után 68V.
Vagy mi a helyes tápfeszültség a mellékelt NYÁK tervhez? Mivel CHZ paneljét építeném meg.
(#) CIROKL válasza szili83 hozzászólására (») Jan 19, 2017 / 1
 
Igen az van mert mi anno 44 Volttal kalkuláltunk .Bővebben: Link
A 48 Volt már sok de nem lehetetlen hisz be lehet állitani ahhoz is az erősítőt .és akkor kell a 80 Volt -os kondenzátor , ha kell ? Sok 63 Volt -os névleges kondenzátor is mehet 63 Volt os feszültségen .

Idézet:
„Mert ALKOTÓ rajzain AC48V-ot látok, ami egyenirányítás után 68V.”


Ebből sem lesz 68 Volt mert ez csak egy számolt adat a valóság az kb 62-63 Volt .
A számolt értékből le kell vonni még a diódákon eső feszültséget és a trafó terhelve is más értéket fog mutatni .
A hozzászólás módosítva: Jan 19, 2017
(#) Ge Lee válasza szili83 hozzászólására (») Jan 19, 2017 / 3
 
A legtöbb 63V-os elkónak semmi baja sem lesz akár a 68V-tól sem. Hogy 63V-os az nem azt jelenti hogy 64V-tól fel fog robbanni, hanem azt, hogy a következő feszültség lépcsőt (jelzést) ami 80V már nem bírná. Persze hogy melyik éppen hogyan sikerült a gyártás során azt kívülről nem lehet megmondani, így ezzel sem feltétlenül lehet kalkulálni.
Nekem életem első Quad-jában 50V-os pufferek voltak, a tápfesz +/-56V volt, és ha jól tudom a mai napig működik.
(#) szili83 válasza Ge Lee hozzászólására (») Jan 19, 2017 /
 
Köszönöm, akkor így nem aggódok. Azt hittem nem érdemes fölé menni.
(#) szili83 hozzászólása Jan 21, 2017 /
 
HTA30-hoz milyen koppanásgátlón lenne érdemes megépíteni?

Úgy tudom, ha eldurran a végtranzisztor, és rákerül az egyenfeszültség a hangszóró tekercsére, akkor az végzetes történet lesz.
(#) reloop válasza szili83 hozzászólására (») Jan 21, 2017 / 1
 
Nem kerül egyenfeszültség a hangszóróra, mert előtte van egy csatolókondenzátor.
(#) szili83 válasza reloop hozzászólására (») Jan 21, 2017 /
 
Köszönöm, igaz!

BDT65C v BDW83C
BDT64C v BDW84C

Ezeket a tranzisztorokat hol lehet beszerezni, vagy mikkel lehet helyettesíteni? HEstoreból szoktam vásárolni vagy TME.
(#) Ge Lee válasza szili83 hozzászólására (») Jan 21, 2017 / 1
 
Mondjuk a lomex-ben. De ha nem hajkurászod a teljesítményt akkor a 93-94 van a hestoréban is. Az enyémben is olyanok vannak, 20-30W-ra az is elég.
(#) szili83 hozzászólása Jan 21, 2017 /
 
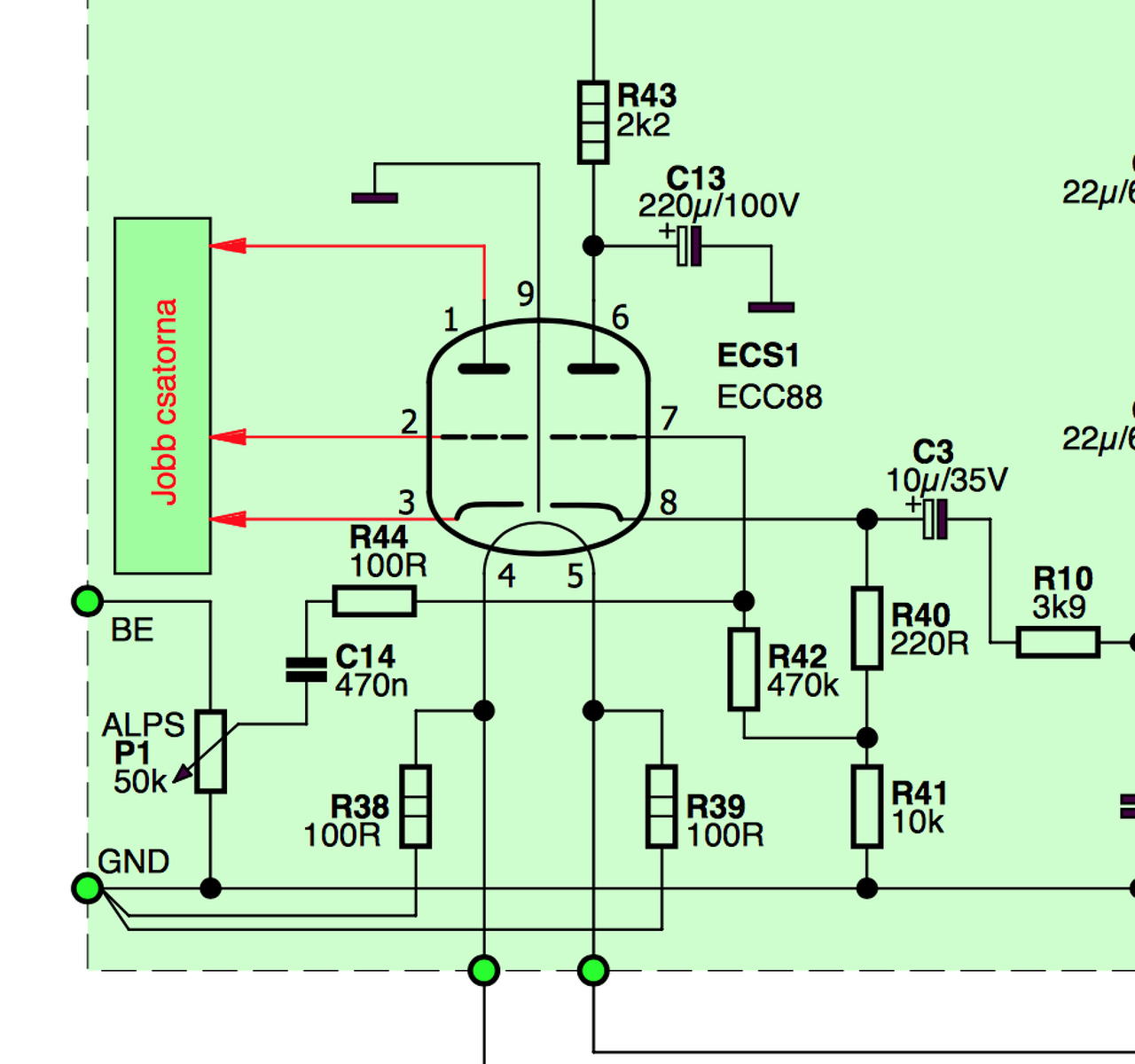
A cső rácsára menő jel útjába kell a 10uF? Nem mehet rá közvetlenül? Mi az oka? Mert csövesnél nem szoktunk használni a bemenő jel útjába kondenzátort.
(#) CIROKL válasza szili83 hozzászólására (») Jan 21, 2017 /
 
A cső ràcsàn nincs.10uf ? Ezt hol lattad?
(#) szili83 válasza CIROKL hozzászólására (») Jan 21, 2017 /
 
Pl Itt A rajzon eredetileg 470nF van, de a NYÁK terven 10uF...

Azaz a 470nF is minek kell? Lehet kell, csak én nem használtam sosem. A magyarázata érdekel. Egyenfesz leválasztás? De az meg úgy sem kerülhetne oda. Vagy?
A hozzászólás módosítva: Jan 21, 2017
(#) reloop válasza szili83 hozzászólására (») Jan 21, 2017 / 2
 
A NYÁK-terven fehérrel szerepel a 470nF, az úgy rendben is lenne. A csatoló magyarázata, hogy ez egy katódkövető kapcsolás, a rács a katóddal együtt jelentős pozitív feszültségen van testhez képest. A csatoló kondit a földelt katódos kapcsolásnál áll módunkban elhagyni. Bővebb infóért inkább írj a csöves témába!
(#) szili83 válasza reloop hozzászólására (») Jan 21, 2017 /
 
Köszönöm a magyarázatot. Akkor a rajz a jó, azaz 470nF/100V kell oda, ugye?
(#) reloop válasza szili83 hozzászólására (») Jan 21, 2017 / 1
 
Igen, az a helyes érték.
(#) scooby_ válasza Ge Lee hozzászólására (») Jan 22, 2017 /
 
(#) PeACeY válasza scooby_ hozzászólására (») Jan 23, 2017 /
 
Alkotó féle HTA-30 építése előtt állok és olyan kérdésem lenne, hogy lehet abból gond, hogy a BDW83D és BDW84D tranzisztororkat más-más gyártótól veszem?
(#) CIROKL válasza PeACeY hozzászólására (») Jan 23, 2017 /
 
Elviekben nem .
(#) PeACeY válasza CIROKL hozzászólására (») Jan 23, 2017 /
 
Köszönöm!
(#) Alkotó válasza PeACeY hozzászólására (») Jan 23, 2017 /
 
Azt szokás vélelmezni, hogy azonos gyártók, azonos szériában tartozó termékei általában jobban szinkronban vannak. De persze ennek néha az ellenkezője az igaz. Ezt a típust, jó eséllyel csak egy gyártó készíti, így vélhetően nem fogsz mellé.
(#) bakos13gab válasza PeACeY hozzászólására (») Jan 23, 2017 /
 
A párba válogatásnak lehet jótékony hatása, az, hogy melyik gyártótól van, szerintem kisebb súllyal vet a latba. Természetesen ha kíci kínai másolat, akkor lehet belőle baj, de ugye nem ez volt a kérdés.
(#) CIROKL válasza bakos13gab hozzászólására (») Jan 23, 2017 /
 
Az N es a P csatornas tranzisztorok eleg.messzi vannak egymastol igy.lenyegtelen ki a gyartoja .kivetel termeszetesen a kicsi kinai...
A hozzászólás módosítva: Jan 23, 2017
(#) szili83 válasza bakos13gab hozzászólására (») Jan 23, 2017 /
 
Beta alapján mekkora eltérés lehet a tranzisztorok között? Én dupláját tervezem rendelni, hogy biztosan legyen párja.

Illetve az előbbre levő tranyókat is kell vállogatni?
(#) CIROKL válasza szili83 hozzászólására (») Jan 23, 2017 /
 
Dupláját ?
Több száz darabot is rendelhetsz .
Nem kell válogatni .
(#) szili83 válasza CIROKL hozzászólására (») Jan 23, 2017 /
 
Aha dupla mennyiséget... Vagy felesleges?

Akkor a BC-ket felesleges vállogatni? Habár azok filléres tranyók, és nem árt ha van itthon belőlük.
(#) CIROKL válasza szili83 hozzászólására (») Jan 23, 2017 /
 
Egészen biztos volt már ez a kérdés ITT nem kell válogatni semmit !
De ha nagyon ráérsz és a lelkednek ez igy könnyebb akkor vásárolj több száz tranzisztort és válogass , fölöslegesen !
(#) szili83 válasza CIROKL hozzászólására (») Jan 23, 2017 /
 
Ááá annyit nem akarok vásárolni. Akkor nem válogatom, max megnézem, hogy mennyire egyformák, és párba ültetem be. De a végére úgyis duplát veszek, ha elduranna... A többi meg tényleg filléres cucc, s bármi másra is jó lehet, mivel építgetek időnként.
(#) bakos13gab válasza szili83 hozzászólására (») Jan 23, 2017 /
 
Minél kisebb, annál jobb. De ugye jobban belegondolva ezek darlingtonok. Meg sem tudod mérni, ha több ezres. Nem számít szerintem sem. A kínainál a kristály mérete lehet gond, ahogy a neten szoktak keringeni meg skalpot képek.
(#) bakos13gab válasza szili83 hozzászólására (») Jan 23, 2017 /
 
Papírforma szerint a RET-ből tudsz rendelni Bourns gyártmányúakat. Talán nem hamis és egy gyártótől is van a 83 és a 84 is. Igaz, 900Ft/db.
(#) szili83 hozzászólása Jan 24, 2017 /
 
Kimenő kondenzátorok értékének mi a minimuma és maximuma? Több megépített variációt láttam. 6.800uF, 4bd 2.200µF és 10.000uF... De ahogy nézem a 35V az elég lesz. Igaz?
(#) szamóca válasza szili83 hozzászólására (») Jan 24, 2017 / 1
 
A csatoló elkó feladata, az egyenfeszültség leválasztása a kimenetről.
A kimenet, a szimpla tápellátású erősítők esetében féltápfeszen van. Ut/2 Pl. 60V/2=30V
A kondenzátor értékét, a kimenő frekvencia alsó határára méretezzük.1/(2PixZnC) ez 4Ohm 2200µF esetén pl. 1/(6,28*4Ohm*0,0022F)=18Hz
Következő: »»   42 / 59
Bejelentkezés

Belépés

Hirdetés
XDT.hu
Az oldalon sütiket használunk a helyes működéshez. Bővebb információt az adatvédelmi szabályzatban olvashatsz. Megértettem