Fórum témák
» Több friss téma |
Üdv!
Szeretnék építeni egy üvegpolcot, amit RGB LED-ekkel világítanék meg. Az lenne az elképzelésem, hogy kb. Percenként más-más színt kapcsol fel a LED-ben és ahogy kapcsolgatja a színeket fokozatosan tűnjenek át egymásba. De ez az áttűnés ne 1-2 mp legyen hanem kb. fél perc alatt menjen végbe. Arra gondoltam, hogy suliba építettünk bináris számlálót 74LS73-mal és az kapcsolgatna egy órajel hatására, amit 555-el állítanék elő. Viszont ezzel az a gond, hogy amikor a végére ér nem indul újra magától csak manuálisan. Ezt a részt még lehet meg is tudnám oldani, inkább a színek ilyen hosszú átvezetésére lenne szükségem egy kapcsolásra (mert a kondenzátoros-tranzisztoros dolog nekem nem tetszik igazán). Remélem érthetően fogalmaztam meg mit szeretnék és előre is köszönöm a segítő hozzászólásokat!
Azt gondolom ,ha elektronikát tanulsz,akkor a következő "lépést" is meg kell tenned ehhez a feladathoz,a mikrovezérlő programozásba is be kell ásnod magad.
Ha erre nem vállalkozol , akkor javaslom a CD4017 számlálót az áttűnéshez.a kimeneteire kötött ellenállásokkal a led fényerejét 10 lépésben tudod változtatni.színenként egyet alkalmazva megvan a három szín digitális állításának a lehetősége,már "csak" az órajeleket ,kell vezérelni.Ehhez egy kb 6mp időalap kell (30 sec/5 lépés ) Ekkor minden ic kimenetén elő tudsz állítani egy 5 lépésben fel 5 lépésben le fényerőt.Ezek 5 lépéssel eltolt indításával előállítható a három szín körbeforgása.(A nagy lépcsőfokok miatt lehet még egy kondis kimenet egyengetés ráfér.) Ha finomabb felbontást akarsz ,szerintem az alkatrész igény hatványozódik,ami már így sem lesz kevés.
És a CD4017-el tudok oda vissza léptetni vagy kettőt kell belőle valahogyan egymáshoz illeszteni?
(A mikrovezérlőkkel nem tudom fogunk-e suliban foglalkozni de biztosan megkönnyítené a dolgomat )
Illetve még olyan kérdésem lenne, hogy a mikrovezérlők programozása az nehéz? Ehhez a feladathoz milyen mikrovezérlőt ajánlanál? (semmilyen ismereteim nincsenek mikrovezérlőkkel kapcsolatban :no: )
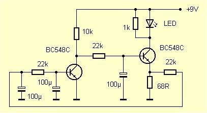
Kondenzátorral és tranzisztorral is lehet szép effektet készíteni. Bővebben: Link ( Működés közben. ) Dobj össze egy próbakapcsolást és meglátod, hogy kihozható-e az az effekt ami neked megfelel...
Ha van egy jó programod HEX-fájlban és van egy megbízható PIC égetőd akkor a "programozás" nem nehéz!
Ha önállóan szeretnéd megírni a PIC programját, akkor ahhoz kicsit tanulni kell... S itt van pár PIC-es vezérlő. Megéri belenézni. Bővebben: Link
A 4017 10 lépést tud,nem tud visszaszámolni.Ezért az első öt lépést a fényerő növelésre a második 5 a fényerő csökkentésre gondoltam használni.Így a lépésszám ugyan csökken ,de a vezérlés egyszerűbb.(oda vissza számlálók sajna csak bcd-ben tudnak számolni.Ezek kimenetére nem igazán használható az ellenálláslétrás átalakító a ledek nemlineáris karakterisztikája miatt.
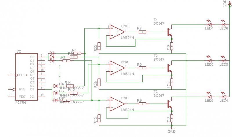
Jut eszembe a 4017-et lehet sorba kapcsolni (lásd gyári dokumentáció) .Ekkor csak egy órajel kell neki.Ekkor minden kimenetre 2-3 ellenállást kötve, az adott lépéshez tartozó mindhárom led fényerejét egyesével állíthatod (a kimenetet egy műveleti erősítővel tehermentesíteni kell) .Ebből tetszés szerinti effektet csinálhatsz .A vezérlés is kellően egyszerű a lépésszám szinte csak az ellenállások (lépésenként 2-3 db) és a 4017 számát kell növelni.
Letudnád rajzolni, vagy elmondani a műveleti erősítős tehermentesítést, hogyan oldjam meg?
Nem tudom ez mennyire jó..Csak annyi a lényege hogy a 4017 ic kimenetén kellően nagy ellenállások legyenek (min 1K ) ne befolyásolja egyik ledsor fényerő beállítása a másikat.A fényerőt a 4017 kimenetén lévő ellenállásokkal tudod állítani.A tranzisztorok emitterkörével pedig a ledek áramgenerátoros táplálását valósíthatod meg.A műveleti erősítő arra törekszik hogy a két bemenetén lévő feszültség előjeles összege 0V Legyen. Ezért a számláló kimenetén lévő ellenállásostó (pl R3-R22) által beállított feszültség azonos legyen az R16 on eső feszültséggel.(ami viszont a ledek fényerejével arányos) Ezért addig nyitja a tranzisztort amíg ez a két érték azonos nem lesz.
Akkor ha jól értem azt a diódás-ellenállásos tagot minden kimenetre kell illeszteni (a 4017 kimeneteire) és akkor ezzel tudom szabályozni az átmenetet?
Meg a műveleti erősítőn ill. a tranzisztoron milyen értékű ellenállásokat használjak?
[OFF](Bocs a sok kérdésért, de a suliba valahogy ilyen dolgokat "elfelejtettek" megtanítani )
Minden kimenetre kell a dióda ellenállás .A műveleti erősítőkből csak az a három kell.(minden színhez egy egy) Ellenállás milyen kell ? Ez jó kérdés. A tranzisztor emitteréhez 10-47 ohm (ennek az eldöntésével kezd) R12 R20,R22 lehet mondjuk 1,5 K az ic kimeneti ellenállását egy 100k potenciométerrel helyettesítve ezen a kívánt fényerőt beállítva (megmérve) már tudsz mihez viszonyítani.
Ami viszont elkerülte a figyelmem ,ezt RGB leddel akarod megoldani akkor ez az egész kapcsolás ugyan talán működik ,de egy led meghajtásához eléggé luxus.Mivel a ledednek négy lába van ,ebből már nem lehet sorosan felfűzni többet.esetleg a kimenetekre párhuzamosan,mindegyik leddel sorba egy 100 ohm ellenállással megoldható több led.(5V táp esetén) Ha meg akarod építeni kezd egy tranzisztor műveleti erősítő led összeépítésével. A kimenetre annyi ledet tegyél (és olyat) amennyit a végső alkalmazásnál használni fogsz.(a soros ellenállásokról ne feledkezz el) A 4017 kimenete helyett elég, ha a műveleti erősítő pozitív bemenetét a potival egy soros diódával a tápra kötöd.Ekkor a potival tudnod kell a ledek fényerejét szabályozni.(Jó játék, tapasztalat gyűjtésre jó) (így ki tudod majd kísérletezni ,hogy mi mit befolyásol,esetleg hogyan működik.)
Igazából a műveleti erősítőknek 3-3 RGB ledet kell max hajtani (3 polcot szeretnék építeni és mindegyikhez elég 1 LED úgy gondolom)
Egyébként próbálj keresni eleve ezt tudó ledet.Egyik ismerősömnek van hasonló tudású (jó kicsit gyorsabban úszik át egyik színből a másikba) RGB ledes kerti díszlámpája.Ebben egy mezeinek kinéző led van csak.Valószínű ez a led magában is kapható valahol.
Egy ilyennel meg lehtne oldani? Vagy legalább valami hasonló áttűnést? Még ha nem is fél percenként váltana színt?
Egyébként megtaláltam azt a LED-et, még nem is olyan drága. Lehet azt fogom megvenni és lesz amilyen lesz. Csak attól tartok, hogy pl. ha feszültséget kapnak, nem ugyan onnan folytatódik bennük a "program"
Az _LM324-es_ kapcsolás miért nem jó?
Mert, én nem kézzel szeretném állítani a fények, hanem azt szeretném, hogy kb. fél perces átfutással magától váltogasson és nekem csak be kelljen kapcsolnom.
Egyszer kell "behangolod" s utána nem kell állítani benne semmit...
Próbapanelon öt perces kapcsolás.
De akkor az egy színen fog állni nem? Nekem az kell, hogy átfussanak egymásba folyamatosan.
Az LM324-es kapcsolás körös katódos RGB LED-ek meghajtására is alkalmas. A kapcsolás "lelke" 3db oszcillátor amik különböző lassú frekvencián rezegnek. A különböző frekvenciák interferenciája hozza létre a színek keverését. A kapcsolás analóg jellegéből adódóan a színátmenetek ( frekvenciáktól függően, ) fokozatmentesen úsznak át egymásba. Ez a kapcsolás nem képes az utolsó szint megjegyezni, ezért véletlenszerűnek mondható ( vagy nehezen megjósolható ) a bekapcsolás utáni kezdő állapot vagy szín. Az utolsó szín tárolására még a számlálós kapcsolás sem képes csak akkumulátorral. Az akkumulátor, csak a számlálónak ad áramot , hogy az "ne felejtsen". A PIC-es kapcsolások már egy másik kategória. Ott a programon múlik, hogy tárolja-e az utolsó effektet. Ugyanez igaz a gyári RGB LED-vezérlőkre is.
Üdv! 18 LED-et szeretnék vezérelni úgy hogy lassan felgyullad majd elhalványulnak (egyszerre) jó lenne ha a sebessége egy potival állítható lenne, de az se baj ha nem, tud valaki működő kapcsolást?
Feldobom a témát!
Itt egy jó kapcsolást, megépítettem, működik szépen, a témában leírtak szerint szép lassan erősödik a LED fénye, majd elhalványul, és kezdődik előröl a folyamat. A sebesség szabályzására is van lehetőség, a linkelt oldalon lehet találni rá utalást. Bővebben: Link
Sziasztok
Ha nem ide illik a téma akkor elnézést kérek de lehetséges ha áttunésröl beszélunk Kérhetek valakitöl segitséget rajz ugyében? Van a kocsimban egy elektromos antenna amit a magno kapcsol be, lehetséges megépiteni hozzá egy 3 ledes visszaelzöt ledekböl? Arra gondoltam hogy ha ráadom a gyujtást akkor kigyulladjon egy pld piros led,amikor bekapcsolom a magnot akkor a piros kezdjen el villogni mondjuk 6 secig és váltson át mondjuk más szinű ledre,a magno kikapcsolásakor a másik led villogna 6 secig ás átváltana pirosra? vagy ez egyszerüen pár dologgal nem megy? relével megoldhato lenne de azt tul robosztusnak gondolom..... Elnézést az ékezetek hiánya miatt de szlovák a billentyuzetem.... A hozzászólás módosítva: Feb 14, 2017
Hello! Eddig van egy "piros" meg egy "másik" Led. Hol a harmadik?
![]() Az lehet csak bonyolitás lenne,azért javitottam magamban hogy az egyik kezdjen villogni amikor mükódik az antenna.De alapban ugy gondoltam hogy kikapcsolt állapotban világit a piros led,amikor bekapcsolom a magnot ,akkor elkezd villogni egy ,mondjuk sárga led kb 6 secig,amikor letelt a 6 sec akkor elalszik a piros és a sárga mondjuk kigyullad egy zöld.A magnó kikapcsoláskor ugyan ez játszodna le csak forditva tehát világit a zöld led villog a sárga 6 secig és aztán elalszik a sárga zöld és kigyullad a piros led. A hozzászólás módosítva: Feb 15, 2017
Erre egy Arduino mini pro tökéletesen elég.
Hmm biztos, de én valami tirisztor kondi meg valami egyszerübbre gondolok ,az arduinot gondolom programozni is kellene,és még nagyon az elején vagyok az elektronikában való ismerkedésnek.
Én kb olyan vagyok hogy látok egy leirást ahol leirják hogy mire jo és elgondolkodom hogy kell-e ez nekem ha igen akkor megcsinálom a rajzot a nyákterv alapján megveszem az alkatrészeket ami kell de fogalmam sincs arrol hogy mi miért van benne.....
Hello! Relé vagy tirisztor? Na, azt a kapcsolást megnézném..
|
Bejelentkezés
Hirdetés |




)

)











