Fórum témák
» Több friss téma |
- Ez a felület kizárólag, az elektronikában kezdők kérdéseinek van fenntartva és nem elfelejtve, hogy hobbielektronika a fórumunk!
- Ami tehát azt jelenti, hogy a nagymama bevásárlását nem itt beszéljük meg, ill. ez nem üzenőfal! - Kerülendő az olyan kérdés, amit egy másik meglévő (több mint 17000 van), témában kellene kitárgyalni! - És végül büntetés terhe mellett kerülendő az MSN és egyéb szleng, a magyar helyesírás mellőzése, beleértve a mondateleji nagybetűket is!
Ez 6 dodóért baromi drága, 1 USB körül szokott lenni vagy kevesebb. És ha számít a pontosság akkor inkább a DS3231, ott maga a chip tartalmazza a hőkompenzált oszcillátort (TCXO).
Bocsi, nem keresgéltem sokat, csak a típus miatt adtam a linket. Biztos lehet olcsóbbat is találni! ( Mellesleg 10db -ot adnak ennyiért! Szóval visszaosztva nem sok!)
Miattam akár DS3231-is lehet ... azt nem ismerem, első ránézése picit dágább, de más hártánya biztos nincs a 1307-hez képest!
Cirka 20m led szalag 5x5méteres szobán belül.
Ilyenkor már észnél kell lenni. A LEDszalag vékony vezetéke ilyen hosszon gondot jelent. Több helyen tápláld meg.
A hozzászólás módosítva: Ápr 28, 2017
Ja bocs, benéztem, 10 darabnál nem drága, kb. árában van. A DS3231 pontosabb, noha kicsit drágább.
Sziasztok! Jó reggelt.
Korán reggel az lenne a kérdésem ,hogy a kerámia kondenzátort sorosan kell kötni ha több darabból kell az értéket kihozni? vagy úgy is jó mint az elektrolit kondit ,párhuzamosan? A hozzászólás módosítva: Ápr 29, 2017
A kulcsszó a kondenzátor. Ha az elektrolit mellé is kiírod (vagy a kerámiát is becézed
). Párhuzamosan kötve őket a kapacitásuk összeadódik.
Akkor mind a kettő típust lehet párhuzamosan kötni.Csak azért merült fel a kérdés bennem mert az ellenállásnál sorosan kötve adódik össze az érték. Azt hittem a kerámia kondenzátornál is csak úgy adódik össze.
A hozzászólás módosítva: Ápr 29, 2017
Csak a polaritás jelölés hiánya miatt gondoltam. Azt hittem úgy kell kötni a kerámia kondenzátort is. Hát ő,lehet ,hogy nem valami jól fogalmaztam meg.
A hozzászólás módosítva: Ápr 29, 2017
Picit olvass utána az elektronikának (pl itt a cikkek közt az alapkapcsolások). használd a válasz gombot mert így hamar el veszítjük a fonalat
Ahogy nedudgi írta, több helyen kell megtáplálni, vagyis ez igazából nem 1 fogyasztó, hanem sok, méghozzá különböző helyeken. A kérdés amúgy nem az volt, hogy milyen hosszú a fogyasztó (te erre adtál választ), hanem hogy milyen hosszú a hozzá vezető vezeték. De miután vezetékből is több szakasz kell, ennél is összetettebb a kérdés: korrekten meg kellene tervezni ezt az elosztó hálózatot. Ha jó minőségű a LED szalag, akkor elég 5 méterenként 1 pár betáplálási pont, de gagyi eBay-es szalagoknál még sűrűbben kell.
Ha középről indulsz két irányban, akkor innentől csak kevesebb mint 10 A folyik 1 vezetéken, és ez fokozatosan csökken minden betáplálási pontnál. Ha pl. 2,5 mm2-es vezetékpárat használsz, akkor méterenként az elején kb. 0,15V/m fog esni, de ez lineárisan csökken, ezért a 10 m-re lévő végpontra csak kb. 0,75V-tal kisebb fesz fog megérkezni. Ez még elfogadható. Viszont a tápegység és a szalag közepe közti szakaszon 20 A folyik, ezért ennek a távolságát minimalizálni kell, 2 m-nél lehetőleg ne legyen több! Ha több, akkor viszont vagy magasabb feszültséget kell betáplálni, vagy vastagabb drót kell, vagy bele kell nyugodnod, hogy kisebb lesz a fényerő mint elvileg, vagy... sok megoldás van, de a legjobbakhoz ismerni kell a feladat részleteit, és a képességeidet. Én ugyanilyen méreteknél sorba fogom kötni a 4 LED szalagot és 48 V-ról táplálom, így egyáltalán nem kell megerősített vezetékes betáplálás. Viszont 48 V-os fényerőszabályzó nem nagyon van, ezért egyedi megoldás kell hozzá.
Sziasztok,
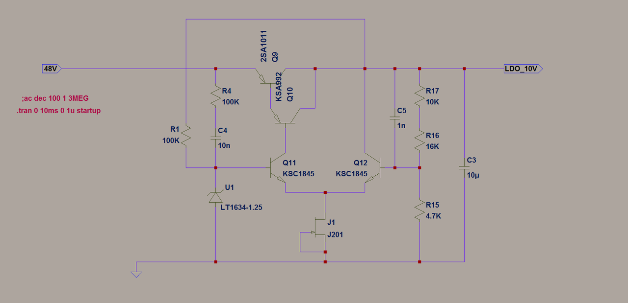
Egy olyan áramkört szeretnék tervezni, ami 10V-100V bemenő feszültség mellett, biztosítja két N-FET-nek a gate feszültségét. Ezt én 10V-ra határoztam meg. Jól kellene viselnie a kapacitív terhelést, mert a FET-ek belső kapacitásai aránylag nagyok. A FET-eket csak kapcsolónak használom, nincs PWM vezérlés stb.. Ami nagyon lényeges még, hogy az áramfelvétele a lehető legkisebb legyen. Valamint a lehető legkevesebb alkatrészt tartalmazzon. Nos én rajzoltam egy egyszerű darlingtonos LDO-s tápot, az áramfelvétele még 1mA sincs (48V-on). Az érdekessége, hogy bekapcsoláskor U1 referencia áramát C4 és R4 biztosítja, utána a már regulált tápról kapja az áramot. R1 helyére mehetne J-FET is. A kérdésem az lenne, hogy ez a megoldás működhet? LTspice szerint működik R4 és C4 nélkül is, de nem értem hogy indulhat be a táp úgy.
Úgy indulhat be a táp, hogy terhelés nélkül a darlington szivárgó árama U1-et könnyedén felhúzza Q11 nyitófeszültségéig, onnantól pedig pozitív a visszacsatolás addig amíg U1 nem nyit.
Működhet, de én félnék tőle. Nagy hőmérsékleten durván megfuthat a szivárgó áram. Zárlatvédelem is kéne. Én ilyen célokra egy sima emitterkövetőt szoktam használni, jFET-es áramgenerátorral a z-diódára. A stabilitás nem kritikus, és 2-3 V drop sem szokott gondot okozni. Nagy áram sem kell, azt a kimeneti kondi adja.
Szia,
Köszi, így értem. A Zeneres emitter követős megoldás is jó lenne ha nem 10V - 100V-os tartományban szeretnék 10V-os gate feszültséget regulálni a kis Rds-on biztosítása végett. Az áramkorlátra én is gondoltam, de nem tudom be építsem e még, lényegében nem sok alkatrész többlet. A szivárgó áramot nem igazán értem, hogy gondolod a hő függés mellett. Elvileg a visszacsatolás miatt nem kellene annyira kényesnek lennie a hőmérséklet emelkedésével csökkenő darlington Vbe-re. A differenciál erősítő és U1 a kényesebb erre. Vagy rosszul gondolom?
Üdv mindenkinek!
A közel múltban vásároltam a vaterán egy csomó elektronikai alkatrészt rengetek minden volt a csomagban cirka 8kg cucc! Volt a csomagban cirka 2kg tranzisztor ömlesztve, kicsi és nagy bd-s tranyók vegyesen. De sajnos semmi jelölés rajtuk! Vadonat újak! Amit kérdezni akarok az ilyen tranzisztorok gyártási selejtek lehetnek vagy miért nem került rá jelölés? És mennyire lehetnek megbízhatóak ezek?
Szia,
Biztos hogy annyira fontos 10 V bemenő mellett is a 10 V gate-meghajtás? A szivárgó áram exponenciálisan nő a hőmérséklettel. A darlington pedig ezt óriási mértékben erősíti. Ez nem a Vbe feszültségfüggés miatt fontos, hanem önmagában az áram miatt lehet problémás. Persze egy Rbe-vel söntölhető... Illetve a darlington eleve fölösleges, szimpla tranyó bőven elég, és akkor a jFET áramát kellően lecsökkentve rögtön az áramkorlát is megvalósul.
Lehet selejt de lehet csak simán a válogatást megelőző gyártási állapot. A megbízhatóság gyakorlatban dől el mint hibaarány. Tesztelj le belőlük 10-et és kiderül. Ez a boltban kaphatókra is igaz, azokat is tesztelni kell.
Ezeket mindenképp érdemes mérni, és ezek alapján kategorizálni: -polaritás -béta -letörési feszültség Ezek is hasznosak, kategóriánként 2-3 példányt érdemes lemérni: -béta nagy áramú visszahajlási pont -szaturációs feszültség -béta határfreki -early feszültség Ezeket csak néhány példányon mérd ki, mert destruktív a teszt: -elsődleges termikus letörés -másodlagos termikus letörés -chipméret mérés
Köszi a választ! A polaritás meg a béta ellenőrzés még megy de a többi paraméter ellenőrzését nem tudom hogy kell.....
Csinálj egy oszcilloszkópos curve tracer-t, de a VCEmax megállapításához egy jó áramkorlátozással ellátott nagyfeszültségű táp is jó lesz,áramkorlátozással ellátott
Szia ne haragudj már hogy megint zavarlak de lenne egy olyan kérdésem,hogy ezt a magas mély kiemelőt megcsináltam de nem tudom ,hogy a végfokra hogy kössem.Itt A kép.A jobb oldali a kimenet,a bal oldali a bemenet.Ja és a hangerő potméter hova kerül?Segitségedet előre is köszönöm
Sziasztok!
Használnék egy SSER-40 DA szilárdtest relét, de valamiért nem működik. PIC vezérléssel már használtam azzal ment jó. Most viszont a relé kapcsolását egy 24V-os váltóáramot adó tápegység egyenen irányított ármával szeretném, de nem működik. A LED rajta világít, de nem folyik át rajta a 220V. A 24V-os jelet egy sime Gaetz híddal egyenírányítottam. Ez lehet a baj? Mit kellene tennem?
Helló!
Először is próbáld meg kisebb egyenfeszről, pl 12V (PC tápegység, dugasztáp). Ugyanis adatlap szerint a maximális bemenő feszültsége ennek a típusnak 32V DC. És ha jól számolom (√2*ACV = 33.94 V DC) te bizony túllépted ezt az értéket. Reménykedj, hogy nem égett ki a benne lévő optocsatoló LED. A másik pedig az, hogy ha egyenirányítod az AC feszültséget, az még nem tiszta egyenáram, az csak egy 100Hz -es feszültségimpulzus. Azt még kondenzátorral szűrni kell, tehát tegyél rá egy elektrolit kondenzátort párhuzamosan pl 47-100μF értékben, ha mást nem táplálsz róla. Harmadik lépésben pedig mindenképp csökkentsd a vezérlő feszültséget, a kondenzátor után minimum egy ellenállásosztóval, vagy egy zénerdiódás szabályozóval... A hozzászólás módosítva: Máj 1, 2017
Vettem olcsó panelműszert, ilyet (bár nem ettől az eladótól, de a panel így néz ki).
Hátha használt már valaki ilyet és van erről tapasztalata: negatív áramot képes mérni ez a kis furulya? Egy akkus áramkörre kötném, és jó lenne ha a töltőáramot is tudnám mérni, nem csak a terhelést. És még egy kérdésem lenne: ugye jól tudom, hogy a zselés akkuknak (sealed battery) nem okoz problémát ha nem állítva, hanem az oldalukra fektetve működnek? Köszi, Tamás
Hát igen, elég nyilvánvaló megoldás, épp csak a szememet nem szúrta ki. Köszi
![]() Van is itthon egy kétáramkörös 3 állású kapcsolóm, pont ehhez vettem, most kimértem és gyári hibás. Ez nem az én napom...
Ez a LED típus alkalmas-e arra, hogy az általunk nem, de a kamerák által viszont látott infra tartományban sugározzon?
![]() Vagy ez fototranzisztor, ami nem ad, hanem vesz? Ha igen, akkor ajánljatok helyette hasonlót, mely infra tartományban sugároz!
Ez vevő, benne van az adatlapjában NPN típusú fototranzisztor...
Ha a keresőt használod, akkor találsz nyolc adót is: Fotodióda (adó)...
Olvasni tudsz? Ha igen tudnád a választ! Ha nem akkor meg felesleges válaszolnunk!
Vagy nem tudod mi a különbség egy fototranzisztor és egy LED között? Akkor ott a google! Ja ... ott is olvasni kéne? Mellesleg a másik topiban várják a válaszaidat hogy segíteni tudjanak Neked! |
Bejelentkezés
Hirdetés |




). Párhuzamosan kötve őket a kapacitásuk összeadódik. 








