Fórum témák
» Több friss téma |
Fórum » Csöves erősítő készítése
Ne feledd betartani a fórum viselkedési szabályait, és a topik megmaradásának feltételeit. [link]
A téma átmenetileg fagyasztva lett, hozzászólni nem tudsz!
Szeretném megkérdezni a hozzáértőket, hogy hangzásban minőségben milyenek az e-bayen kit formában kapható csöves erősítők? Érdemes rá pénzt költeni, vagy felejtős. Tervezem ugyanis egy csöves erősítő megépítését, de eddig csak félvezetőseket gyártottam. Tetszenek a hibridek is, mivel nincsen kimenőtrafó bennük. Ezek a hibridek hozzák a csöves feelinget, vagy... Tanácsra lenne szükségem. Teljesítményben olyan JLH körüli a cél. Komolyzenére, Jazzre kellene.
Sziasztok!
Ha valakit érdekel egy rakat E88CC és néhány előfok cső írjon az emailemre. Ide nem akarom feltenni a listát, mivel nem hirdető oldal. Űdv: Krisztián
Egy olyan kérdésem lenne ,hogy táptrafóval mik a tapasztalataitok mivel tudom részben ezen is múlik a kapott hang minősége ,tehát az lenne a kérdés hogy a tekercselést illetően tapasztaltatok esetleg valami különbséget ezalatt értem a túlméretezett primer tekercseket vagy az adottnál nagyobb menetszámot esetleg huzalok tipusát de ami igazán érdekelne hogy van e változás ha mondjuk én a primert és a szekundert mondjuk több vékonyabb huzalból kivitelezem az adott átmérőlyű hejett?
A hang minősége nem ezen, hanem az erősítő egyéb elemein múlik. Tudom, "váltfülűek" szerint igen: csak ezüst dróttal, és max. 0.02-es lemezzel. Jól kell méretezni, hogy tudja az adott teljesítményt; ne essen le a feszültség 1-1 nagyobb szippantáskor. Szükségből követtem már el a többszálas tekercselést; macerásabb tekercselni. Nagyon vastag szekundernél könnyebb tekercselni, jobb a helykitöltés, nem nyomja agyon az alatta lévőket. Amúgy nagyfrekinél van jelentősége a több vékony szálnak.
Hmmm. Ezek szerint senki nem tudja a választ?
Mmm a senki az nem tudja de mi igen.
Idézet: „Szeretném megkérdezni a hozzáértőket, hogy hangzásban minőségben milyenek az e-bayen kit formában kapható csöves erősítők?” Erre nem kaphatsz értékelhető választ. Ebből nem tudhatjuk, konkrétan melyik erősítőre vonatkozik a kérdésed. Ha megmutatnád mely erősítők közül választanál, talán könnyebb lenne,. A hozzászólás módosítva: Júl 14, 2017
Ja?? Ismerem a rajzot. Kíváncsi leszek a véleményedre.
Pár oldallal ezelőtt cua fórumtársunk vett egy ilyen kittet. Az ő elmondása alapján a hálótrafó alulméretezett, melegszik, a kimenők is elég soványkák, valamint a csövek is elég hamar megpusztultak. Az ő kittje olyan 70e Ft körül van szállítással együtt.
Magánvéleményem szerint ennyi pénzből veszel/csináltatsz normális kimenőket, hálótrafót, dobozt, veszel normális csöveket, alkatrészeket és megépíted. Ha nem is fényévekkel, de biztosan jobb minőségű erősítőd lesz.
Igen, igyekeztem pontosan leirni amit tapasztaltam, elkerulve a kognitiv disszonancia torzito hatasait es targyszeru, objektív maradni. Persze ez nem sikerult maradektalanul
![]() Osszessegeben az erősítő nem szol rosszul, a kapcsolas jo, a kinai csovek viszont egyszeruen silanyak. Mivel nekem ez az 5 kinai csovem volt egesz eletemben igy persze ez a velemeny erre az otre (negyre mert az egyeniranyito jól mukodik) vonatkozik. Orosz es amcsi csovekkel mindjart mas a leanyzo fekvese. Jelen pillanatban orosz csovekkel megy, zenesz ķollegam vissza se akarta adni ![]() Ket ok miatt nem adom el: 1. A kivitelezes minosege nem eri azt a szintet amiért en penzt kerek 2. Szuksegem van a sasszira es a trafokra teszteleshez (mechanika munkara semmi esélyem jelenleg) Kiprobaltam nagyobb teljesitmenyu, stabilizalt, felvezetos taprol (regebben is inkabb azt hasznaltam, bevasaroltam nagy zsacsko TL783-at) es nem hallottam kulonbseget. A JLH-hoz kepest nem okoz csalodast, nekem eleg sokaig az volt a favorit, anno tobb valtozatban is epitettem.
Köszönöm a válaszokat, valami hasonlóra gondoltam én is, mármint a s.k. készítés. Tulajdonképpen a sasszi végett gondoltam erre a megoldásra, mert hiába vagyok műszerész, idehaza semmi lehetőség nincsen doboz készítésre. Azt gondoltam, egy füst alatt megmegy ez is. Azt is tudom, hogy a csöves erősítő minőségének a sarokköve a kimenő trafó. Ezért gondoltam viszont a hibrid megoldásra. Lehet, hogy volt már szó erről itt a topkban, de azért megkérdezem: Épített már közületek valaki hibrid erősítőt? Mi a vélemény róla? Más a hangzása mint mondjuk egy kimenőtrafósnak? Hozza a csöves erősítők hangzásvilágát, vagy attól teljesen más?
Nekem több régi fakávás lemezjátszó, magnó doboza, sőt régi pénztárgép alsó része fog sassziként szolgálni látványerősítő részeként. Ezeket viszonylag olcsón lehet találni, idő kérdése és a nagyja meg is van a munkának...
Ezen kívül van régi, hibás erősítő, kazettás magnó doboza, amiknél jószerivel elő és hátlap készítése szükséges csak és van elfogadható dobozolás előfoknak, kisebb csöves dobozának. Én ugyan tudnék nulláról dobozt csinálni, de kell az idő fontosabb dolgokra. A hozzászólás módosítva: Júl 15, 2017
Igen, igazad van, láttam egy munkád itt fenn a fórumon, ahol egy kiszuperált erősítőházba költöztettél be egy projektedet. Az állam esett le mikor megláttam.
Szóval a kérdésem egy része a régi, kinek van tapasztalata hibrid - csöves, fetes - erősítőröl, annak építéséről, tulajdonságairól.
Urak! Összeraktam egy sztereó deszkamodellt, 1db PCC88 és 3db 6SZ19P csővel(ebből egy a tápban, áteresztő csőként). Kapcsolást mellékelem, a cső típusa ne tévesszen meg senkit. 150V a tápfesz, 30mA az anódáram. Jelenleg egy Budapest rádió kimenője szolgál átlemezelve, de csak a primer tekercs felét kötöttem be. Hangszórót hajt, 4Ohmosat. Mennyi kell legyen a primer impedancia? Azért kérdés, mert a cső adatlapja csak tápegység célú felhasználást mutat. Van valami változtatás, amit érdemes végrehajtani(a kimenő cseréjén kívül)?
Triódáknál kicsit más a helyzet, mint a pentódák, vagy tetródák esetében. A cső belső ellenállásának három vagy négyszerese kb. Én olyan 1,8K és 2,5K közé tenném valahová.
Nagy meglepetés nem érhet, mint említettem kapcsolás alapjait néhány éve már kipróbált erősítőben alkalmaztam. Valójában a kimenő minősége lesz meghatározó tényező..
A hozzászólás módosítva: Júl 16, 2017
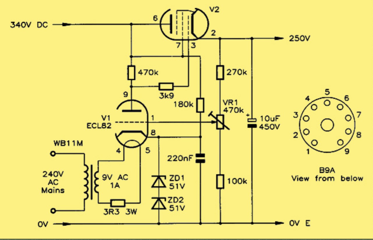
Szerintetek tápstabilizállásnak meg tenné az alábbi kapcsolások közül valamelyik kiegészítve a PY88 diódahídal ECL86 SE-hez?
A hozzászólás módosítva: Júl 16, 2017
Köszi! Akkor kereshetek olyan kimenőt, ami 2,5k/4Ohm. Szólni szól ezzel a bolgár trafóval is, de nem az igazi. Eredetileg a kapcsolás katódkondik nélkül épült. Gondolkodtam SRPP meghajtáson, hogy bármilyen vonalszintű műsorforrás meghajthassa. Mekkora kimenő teljesítmény várható ettől az orosz csőtől SE esetén?
Ha ki tudod rendesen hajtani, ami nem könnyű, mert ide azért 50-70V is kell, akkor olyan 2,5 max. 3W.
ECL86 SE-hez inkább használj CLC szűrést. Hangban is jobb, és egyszerűbb.
Azzal egyetértek hogy a CLC egyszerűbb de a hangminőségben már nem vagyok biztos hogy jobb mint a stabilizált állandó egyenfesz.Persze vannak kivételek mivel már énis elkövettem egy két változtatást,alkatrészcserét a tápban és mindig volt valami észlelhető változás a hangban ami többnyire csak negatív irányba húzott minöségben és hangzásban tehát romlott a mai modern kereskedelben kapható alkatrészek felhasználásával főleg a szilícium alapú egyenirányítók okozták a legnagyobb csalódást de a jelenleg forgalomban lévő kondik nagyrészével sem sokkal jobb a helyzet.Azért ez a csöves táp foglalkoztat még ,mivel a egyeni. diódák kiváltása csővel számomra sokkal jobb hangot eredményezett s gondolom a csöves stabilizátor is valami hasonló pozitív változást eredményezne.
Próbálkozni kell. Nekem SE esetén az egyencső + CLC szűrés hozta a legjobb eredményt.
Nem kell próbálkozni
SE-nél a fenti megoldás a nyerő, finomítani lehet..
Légy szíves használd a válasz gombot a hozzászóláshoz, mert nem tudni, kinek válaszoltál...
Képes lennél ennyi csövet elherdálni egy kisteljesítményű SE végfokhoz?
Nem érdemes, a PY88 egyébként sem jó ilyen célra. Azok a stabilizátorok nem tudnak akkora kimeneti áramot, ami a két végfokot táplálná, tehát az is fölösleges, vagy nagyobb teljesítményű (nagyobb áramú) áteresztő csövet kellene használni. Ha mindezt tényleg megépíted, akkor sokkal többe van a leves, mint a hús (hol a hús egyáltalán)?! Üdv!
Nem okozna gondot mivel a csövek adottak a projekthez.Hogy érted hogy a PY88 nem jó ilyen célra mivel nekem egész jó tapasztalataim vannak ezekkel a csövekkel a tápban.A stabilizátorok külön hajtanák a végfokozatokat ,tehát mindkét fél külön stabilizált tápról menne .Tudom a teljesítmény csekély de szobai hangerőhöz tökéletesen megfelel ha kellően nagy érzékenységű hangsugárzókat alkalmazok.Nem hangosítás vagy falbontás a tervem inkább minőségi zenehalgatás a cél!Mellesleg pedig azt tapasztalom hogy minél nagyobb teljesítményű egy erősítő annál távolabb van a kellemes hangzás visszaadásától ,tudom vannak előnyei is pl. a nagy tartalék de ez ritka esetben a minőség javára.
|
Bejelentkezés
Hirdetés |








