Fórum témák
» Több friss téma |
Mielőtt kérdezel, a következő két dolgot ellenőrizd!
I. A helyes tápfeszültségek megléte.
II. A kimeneten van-e egyenfeszültség.
Élesztés.
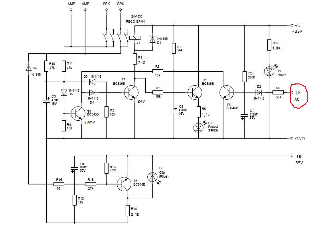
Ha anélkül megy akkor valószínűleg nem kötötted be az ac-t.
Ide a graetz előtti váltó feszt kell kötni amiről a végfokot táplálod.
Szia! Be van kötve az Ac-is, ahogy a nyákrajzon is látszik. Már kicseréltem minden alkatrészt újra, és úgyan az a gond még mindig.
Próbáld ki ezt, és mérj feszültséget T3 bázisa és a GND között.
A helyzett változatlan, és 630mV a fesz.
Szia! A D2-t jól ültetted be? Takarja a képen a C2 nem tudom ellenőrizni.
A védőáramkor külön trafóról van hajtva?
Ha igen, akkor a GND össze van kötve a végfok GND-jével?
A D2 az R6 írányába néz, viszont mikroszkópal találtam egy apró szakadást, amit javítottam. Most azzonal húz a relé, de nem ejt ha az AMP-re feszkót rakok.
Egy totoidról hajtom az egészet, egy 2x24V-ról.
Azt hiszem ezt a projektet ejtem, mert valamit rövidre zártam és mind két Ic füstbe ment.
Megpróbálkozok a 2.1-es verzóval, az legalább müködik sokaknál. Köszönöm mindenkinek a segítséget.
Végtelenül sajnálom, hogy elröppentek a TDA7294-eseid.
Rájöttem, a védelem azért nem működött, mert az áramkör középmegcsapolásos szekunderű transzformátorral számolt. Ott az AC feszültség a pozitív és a negatív tápfeszültség csúcsértékét is felveszi. Mivel a pozitív táphoz használt szekunder tekercsen nálad csak a test és pozitív táp csúcsa közötti az AC ingadozás, nem tudta az R8 - R6 osztás 0,6 V alá vinni T3 B-E feszültségét. Erre az esetre azért már van bevált megoldásom Bővebben: Link Esetedben R6 helyére átkötés és még egy dióda az AC másik ágára. A hozzászólás módosítva: Júl 23, 2017
A kapcsolás része a hangerőszabályzó potenciométer is, csak az nem került a NYÁK-ra.
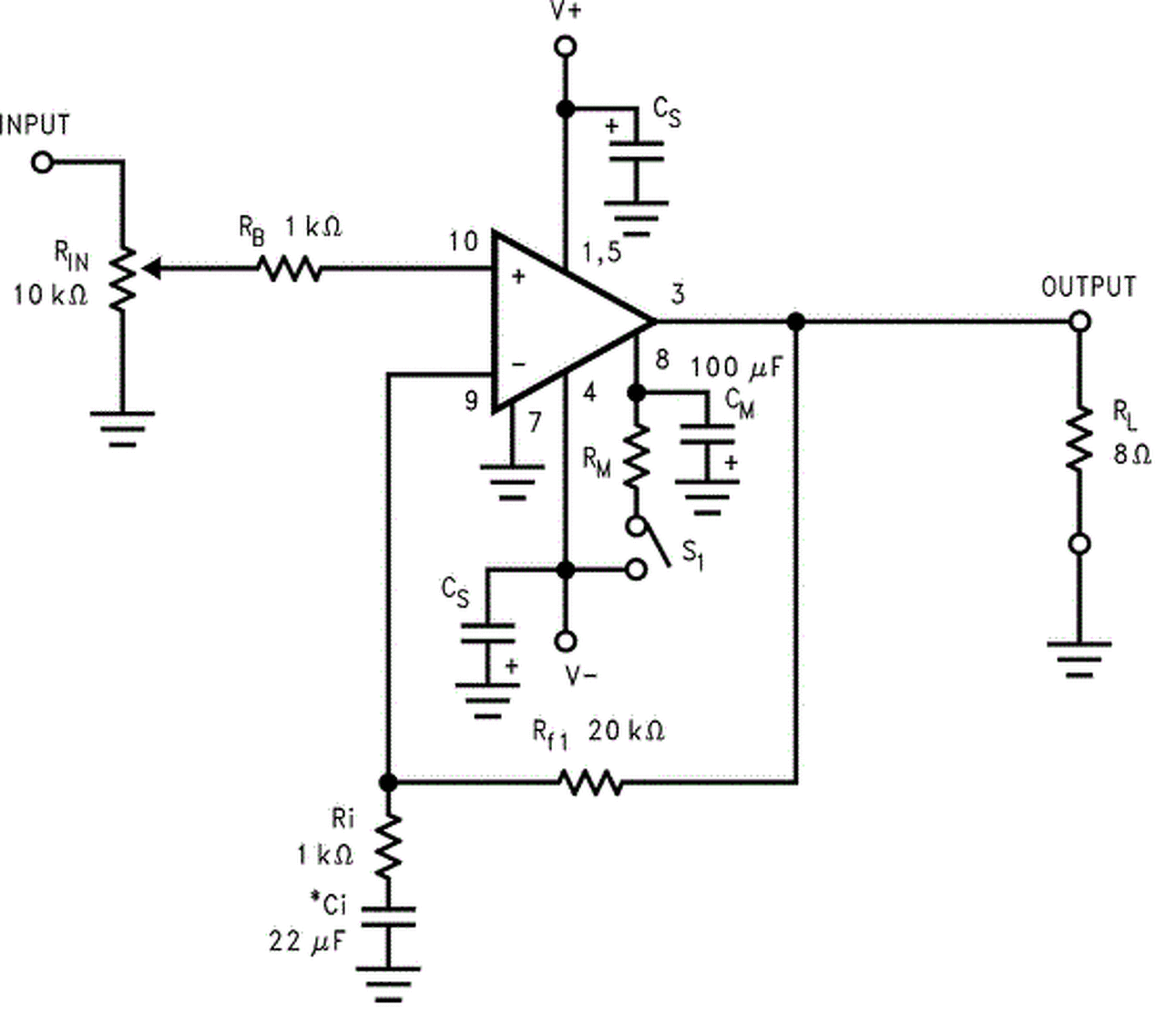
Az IC-t beírva a gugliba máris nyilvánvalóvá kellene válni, hogy hiányzik. Esetedben azt ajánlom, a bementi pontot kösd egy 100 k értékű ellenállással a testre. Az érték abból származik, hogy a 3-9 lábak közötti visszacsatolás ilyen értékű, ettől várható a legkisebb kimeneti egyenfeszültség a kiegyenlítettség miatt. A bemenet elé 220-470 nF értékű csatolókondenzátort ajánlok.
Szia!
Nekem ez kapcsolás bejött mint LM3886. Igaz ezen nem szerepel a bemenetnél a csatolókondi, de én is raktam rá egy JÓ MINŐSÉGŰ 470nf fóliakondit.
Sziasztok .Ma kaptam egy csomag FET -et ,kicsit gyanús nekem ez az IRFP240 valaki találkozott már ilyenel .Vagy változtattak a gyártáson ?
A 9240 is most jött? Miért van az, hogy a P csatornás az álltalában eredeti. Csak az N csatornásat hamisítják? Talán csak nem az N csatornás fetekből van egy raklapnyi kifutott tétel?
Természetesen a kérdés költői volt. Javaslom méréssel ellenőrizd. A hogyanra még visszatérek.
A DC levalasztas miatt mindenkepp indokolt egy csatolo kondi. En is rakok mindig. Ezen tul a bementet en egy 1 M ohm ellenallassal a jelfoldre szoktam kotni.
A hozzászólás módosítva: Júl 24, 2017
Egy 9 V-os telepet 1kohm-10Mohm tehát tetszőleges értékű ellenálláson keresztül köss a source és a drain közé. A drain a pozitív. Majd ohm mérővel mérd meg a Drain és a Source között az ellenállást. A mérővezeték ellenállását vond le, majd vesd össze a gyártmánylap adataival. Attól tartok, hogy ezek régi CRT televíziókhoz használatos nagyfesz fetek. Persze átcimkézve. Régebben írtam, hogy nekem a 2SK fetekkel volt ilyen élményem. A 2SJ-ket nem tudták mivel hamisítani. Nálam annyi szerencse volt, hogy a lábak is fordítva vannak az audiófeteknél. Máskülönben mehettem volna lekvárt kaszálni.
Szépen látszik hogy kereszt irányban le van csiszolva a felső réteg. Végül is bármi lehet a tokon belül. Még az sem biztos, hogy fet. Akár kettős dióda is lehet. Bár azok talán drágábbak, így nem érné meg nekik sem. Méregess!
Nem drain, hanem gate. Bocs. Tehát első láb ellenálláson keresztül +9V, harmadik láb a 9V negatívja. Ellenállást a második és a harmadik láb között mérsz.
A hozzászólás módosítva: Júl 24, 2017
Igen egy csomagban érkezett Kinából. ,,Eredetinek "titulálva.
A hozzászólás módosítva: Júl 24, 2017
Nézd meg a Vishay adatlapot, a Package Information oldalon láthatod mindkét tokozást.
A félvezető gyárak zöme Kínában van. Csak a fejlesztés van még (talán) az eredeti gyárak kezében. A TI is Kínában gyártat. (gondolom a környezeti hatások, és az önköltség miatt)
Szia! Ki probáltam amit javasoltál, Átkötöttem az R6-ot, és raktam be még egy diódát, Így már 3-4 másodperc és meghúz a relé.
Viszont Így hogy az erősítő része elfüstölt, hogy tudom ki probálni, hogy a védelem jól müköd e? Ha feszt rakok az AMP-re akkor nem történik semmi.
Elég magas az érzékenységi küszöb ennél a kapcsolásnál, készítettem róla szimulációt.
Adjál rá magasabb feszültséget!
Viccesen mondanám, kalapácshoz.
Valószínűleg tele van kontakt hibával. Kapcsolók, sávváltók, forrasztási hibák. Szerezz be fagyasztó sprayt a hibakereséshez, meg sok türelem. A kapcsoló kontaktusok tisztítása az első. (nem WD40!) De inkább a Rádió javítás topikba illik. Az erősítőjével együtt akár. A hozzászólás módosítva: Júl 25, 2017
Hát igen, közzel 27V-nál kapcsol le. Akkor gondolom nincs más hátra mint újból megépíteni az egészet, a csatolt javított kapcsolással?
Sziasztok! Van egy laikus kérdésem. Adott egy bluetooth-os sub erősítő, adóegység nélkül. A vevőre rá lehet-e kötni egy alacsonyszintű analóg jelet, vagy sem?
Az érzékenység ettől jönne rendbe, de ezt a kapcsolást célszerű volna teljesen elfelejteni.
Ott van például Skori hangszóróvédelme, de az én rajzaim között is találsz bevált áramkört.
Sziasztok, szeretnék otthonra egy 2.1 erősítőt. A hangfalak amihez választanék erősítőt az egy 230W mély és 2db 135W satellit sugárzó(RMS). Ezek egy Philips fidelio rendszerből lettek különválasztva és ezeket szerentém meghajtani egy megfelelő teljsítményű és hangzású erősítővel. köszönöm előre is !
A hozzászólás módosítva: Júl 26, 2017
Sziasztok,
5.1 Pana SA HT 70 erősítőm bal eleje nagyon halkan szól, de gyakorlatilag mondhatjuk, hogy alig. Bevizsgálás után annyi infót kaptam, hogy STK probléma. egy STK470-050a van a gépben. Az STK mellett van egy bika dög rsn311w64b képében. Valóban egy STK cserével megoldódik a problémám, vagy kezdhetem az oroszrulettet? pls adjatok tanácsot a tapasztalatok alapján, esetleg ismerős valakinek a hibajelenség? köszönöm. A hozzászólás módosítva: Júl 30, 2017
Szia! Az egy feszültségszabályzó, ilyen rajzot találtam róla.
Keríts egy service manualt a készülékedhez, ha nincs rajta a panelen, hogy milyen értékeket kéne kiadjon. Méréssel eldönthető, hogy kell-e cserélned. Nehéz elképzelni, hogy egyetlen csatornára korlátozódjon a hiba, ha valamelyik feszültség eltérő. Egyébként a bemenetre teszel egy jelgenerátort és a kimenet felé haladva megméred hol vész el. Ott megtárgyalhatjuk mely alkatrész cseréjével érdemes kezdened. |
Bejelentkezés
Hirdetés |
















