Fórum témák
» Több friss téma |
- Ez a felület kizárólag, az elektronikában kezdők kérdéseinek van fenntartva és nem elfelejtve, hogy hobbielektronika a fórumunk!
- Ami tehát azt jelenti, hogy a nagymama bevásárlását nem itt beszéljük meg, ill. ez nem üzenőfal! - Kerülendő az olyan kérdés, amit egy másik meglévő (több mint 17000 van), témában kellene kitárgyalni! - És végül büntetés terhe mellett kerülendő az MSN és egyéb szleng, a magyar helyesírás mellőzése, beleértve a mondateleji nagybetűket is!
A villogásra van is ötletem, villogó LED-et lehet kapni, megspóroltál csomó alkatrészt.
Vagy egy filléres mikró (Link), egy logikai FET a "power" csengőhöz, egy LED és 3 ellenállás...
Overkill persze, de sokkal kisebb és rugalmasabb
Ez jól néz ki, bár nem teljes értem.
Ha jól látom, akkor van egy bemenet és adatlábak. Az egészet meg USB-ről lehet felprogramozni, h mikor mi jelenjen meg a kimeneten?
Sziasztok!
Egy gyors kérdés, hogy biztos legyek magamban! Szóval, ha egy ilyen áteresztős stab kimenetére 5V-ot kapcsolok, amikor a bemenete szabadon van, akkor lesz-e baja? Persze gondolom ilyen esetben kell védődióda a tranzisztor C-E lábai közé. Es még annyi változás, hogy 4,7V-os zenert használnék.
Q1 tranzisztor bázis - emitter diódája 6..7V körül szeret "letörni/zener-ként viselkedni". Esetedben túlélhető is akár...
Nálam ez 12/24V akku esetében fordult elő kérdésként, ott természetesen meg sem próbáltam...
Tehát akkor inkább rakjak be valami jumpert? Ha lehet, akkor kerülném. Addig kéne, amég felprogramozok egy attiny24-et. Programozás idejére nem szeretnék külső táppal bajlódani, hanem a programozó 5V-járól menne a mikrokontroller.
Ekkora feszültségen lehet hogy nem törik le.
De adott tranzisztornál ki tudod próbálni: Mondjuk 12V, 4k7-on keresztül fordítva a BE között, és egyből kiderül az igazság
A bázis körben biztos nem lesz gond, mert a 4v7-es zenereddel sorban lesz a tranyó E-B átmenete, ami szintén egy zenerként fogható fel és 5-6 volt nagyságú legalább..
Tehát a kimenetre kapcsolt 5 volttal szemben kb. 10 voltnyi zener lesz.
OK. Akkor a bemeneten lévő kondival sem lesz gond? Mert tudtommal a stab IC-khez azért szoktak tenni védődiódát.
A C-E átmenetet nyugodtan átkötheted a diódával, amit emlgettél. Csupán annyi lesz, hogy a kimenetre kötött 5 volt az első pillanatban feltölti a puffert, aztán más nem fog történni.
A kollektor csak arra kötődik, ill. a dióda miatt 4,3 voltra kerül. Mivel a bemeneten nincs más, csak az eredeti graetz pl., a 0.7 volt záró jut a C-E átmenetre.
Sziasztok!
Adott egy 12V-ról üzemelő kompresszor (autó szivargyújtójáról) üzemeltethető. A szivargyújtó részében van egy 250V 3A-es biztosíték. Ezt amint fel is kapcsoltam kioldotta a biztosítékot. Mekkora kellhet hozzá, hogy ne csapja ki egyből? Gondolom nagyobb volt az áramfelvétele a kompresszornak, mint amit a biztosíték átengedett volna. Nem nagy szám de néha évente 1x-2x jól jön. Kompresszor link
Szia!
Az adatlapja 100 wattot ír, tehát min. 10 amperes bizti kell hozzá. A kérdés csak az, hogy a szivargyújtóhoz menő belső kábel mit szól hozzá a pár perc üzemidő alatt. Ha pedig kisebb fogyasztót fogsz bedugni és zárlatos pl., akkor lehet kis baj, hogy kiüti-e a biztit, vagy füstöl a kábel. A hozzászólás módosítva: Szept 5, 2017
Nekem is ilyen van, 10 A-es biztosítékkal üzemel.
Ez egy kis mikrokontroller. Van 6 adatláb, ami felprogramo kimenetnek és bemenetnek is, tud pwm kimenetet, ha jól látom egy analóg kimenet is van.
Kell neked egy bemenet, ami mondjuk a nyomógomb, felhúzó ellenállással tápra húzva, gombnyomásra 0-ra húzod. Ezt figyeled (ideális esetben deep sleep-ből interrupt). Az egyik kimeneteddel vezérelsz egy logikai FET-et kapcsolóként használva, (pl. IRL530) ez 5V-ra már kb. kinyit. az uC pin és a fet gate közé 100 Ohm, és a FET gate-et 10k-val földre húzod, hogy ha nincs nyitva ne lebegjen. Ezt ha kell, akkor 2 másodpercre felkapcsolod. Egy harmadik kimenetre kötöd a LED-et, 5V-ra méretezett soros ellenállással, a LED másik vége a föld. Ezt 10x bekapcsolod fél másodpercre és kikapcsolod fél másodpercre. Ha a csengő 12V-os, akkor még feszstab se kell, mert bírja. Ez overkill erre a feladatra, de nem kizárt hogy ez a legegyszerűbb vagy legolcsóbb. És persze sokkal rugalmasabb, ha netán később 5 sec csengő kell, vagy 2 LED-et akarsz villogtatni.
Hála istennek egyenlőre nem okoztam vele nagy problémát mert kb 2mp múlva le is oldott a biztosíték. De akkor cserèlem majd 10A-re.
Esetleg olyan trafót szereznèk ami 12V/10A-es akkor üzemeltethető lenne hálózatról is? vargaf: köszönöm a segítséget.
A trafó akkor lesz jó, ha a rákötött graetz is tudja a 10 ampert ( egy 25 amperes hűtött kocka pl.), ha pedig egy puffert is raksz rá, a terhelt feszültség ne legyen 12 voltnál több.
Arra figyeljél azért, hogy ha "univerzálisra" gondolsz, biztonsági trafó legyen, mert ki tudja, ki nyúlkál a csatlakozásnál rajtad kívül.
A trafó pedig szintén tudja a 10 ampert hosszabb távon is.
Rendben, köszönöm.
Megpróbálom értelmezni és beszerezni, ami kell még hozzá ![]() Jónak tűnik ez a programozhatóság
A "pótméter" a méter tartaléka. A "potméter" pedig potenciométer..
Tessék! De az alatt mit értesz, hogy "méretezve"?
Egy motorblokk fölé kerül ahol alig van már helyem, ráadásul a szellőztetés sem megoldható. Legrosszabb esetben a három fogyasztóra külön rakok fesz. szab. ic-t, kicsit pazarlós megoldásnak gondolom.
Step down konverter jó is lehet. Nem kell görcsölni az alkatrészekkel legalább. Bár a bemenő feszültségét még meg kell néznem.
Ez csak egy felvetés volt. Igazából már vagy 1 éve nem is volt használva mert a szivargyújtó része széttört tehát lehet ezek után se sok mit lesz használva. Köszönöm a jó tanácsot
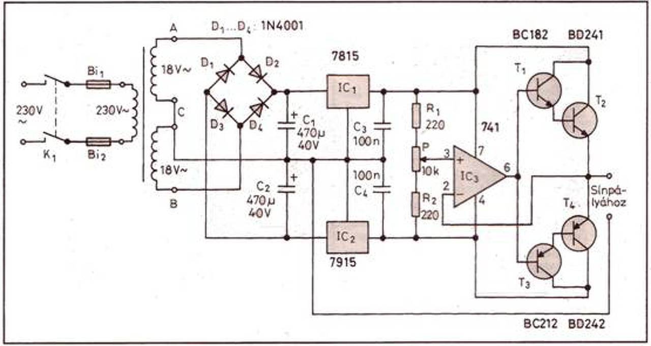
Egy kis segítséget kérnék mielőtt megőrülök. Megépítettem a lentebbi kapcsolást (annyi módosítással, hogy a BD241/242 helyett BD243/244-et, a BC182/212 helyett pedig BC337/327-et használtam. Ohmikus terheléssel (16 ohm) teljesen jól működik, a pozitív és negatív tartományban is. Viszont ha rákötök egy kis DC motort akkor csak a negatív tartományban hajlandó működni, hiába tekerem a potit a másik végállásba a feszültség nulla marad.
Lehet hogy időközben tönkrement. Vagy kontakthibás. Amúgy uA741-et tettél bele valóban? Ha gyorsabb az IC, gerjedhet is.
Amúgy nem mondanám éppen hibalehetőségtől mentesnek a kapcsolást, sem zárlatvédelem, sem az áramhullámosság kezelése, sem a szabályzókör stabilitása nincs megfelelően kezelve, a végtranyók átkapcsoláskori egymásra nyitása nincs megakadályozva, a hatásfok vacak...
DC motorról visszarakva ohmikus terhelésre működik ismét rendesen. Texas Instruments uA741CP-vel próbáltam két darabbal is mindkettővel ugyanez volt. Ha a teljesítménytranyók kimenetének negatív feszültségét a potival pozitívra növelem akkor a feszültség nulla lesz és akkor már hiába tekerem a potit akármelyik állásba a feszültség nulla marad míg ki/be nem kapcsolom. Amikor megy a motor elég ha a multiméter egyik(!) mérőfejét hozzáérintem feszültségméréshez, máris elkezd szaggatottan járni a motor. Zárlatvédelem állítólag van a stabilizátor IC-kben.
Amúgy a többiben igazad van találhattam volna jobb kapcsolást is de amatőrként úgy tűnt a célnak megfelel. A hozzászólás módosítva: Szept 7, 2017
A 741-es IC kettes és hármas lába közé forrassz egy 100 - 330 nF-os kondenzátort a lehető legrövidebb lábakkal hátha alapon, valószínűleg gerjed. Oszcilloszkóp van a közelben? Azzal lehetne ellenőrizni.
Ez a kapcsolás egyszerűen megépíthető és zárlat ellen is védett.
Most néztem meg szkóppal és tényleg gerjed a pozitív tartományban. Nagyon csúnya a jelalak. Olyan 1,5 us a periódusideje a zavarnak. Kipróbálom a kondit.
Sziasztok!
Kamionban 2 szivargyújtó aljzat van. 12V 180W 24V 300W Hány amperrel lehet terhelni az aljzatokat? |
Bejelentkezés
Hirdetés |













