Fórum témák
» Több friss téma |
Fórum » Labortápegység készítése
BE volt kapcsolva, az alaplapi kötegben a zöld kábelt kell összekötni a mellette lévő feketével és megy a táp.
Ment is kiadta a 12 voltot mert rámáértem rákötöttem a ledcsíkot és azóta nem működik a táp(remélem csak biztosíték cserés lesz) A ledcsík nem zárlatos akkuról üzemeltetve 2,4 amper áram felvétele van
Akkor feltehetően kukás a táp....
Nekem PC tápról fúrógép motorja megy. Az képes akár 50A-t is felrántani 12V-ról...és a táp lazán bírja.
Ha a táp 2.4A terhelésnél leold, akkor bizony olyan a kialakítása, hogy minden feszültséget kell terhelni. A szekunder tekercselés kialakításából kifolyólag, ha a 12V-os ág terhelve van, az 5V pedig egyáltalán nem, 2.4A terhelésnél annyira felkúszik az 5V-os ág feszültsége, hogy a túlfeszültség védelem leold.
Nekem is van tápom, amit lehet terhelni 10A-rel, de akkor már csak 10V-om van a 12V helyett. Ez a táp nem lekapcsol, hanem korlátoz, az 5V-os ágon ilyenkor magasabb feszültséget mérek, mint 5V. Olyan pedig nincs, hogy egy tápot 2.4A-rel lehet terhelni, és hibás. Ha hibás egy félvezető, azt nem tudod semennyire terhelni. Ez az eset szimplán annyi, hogy a táp nem a rendeltetés szerű helyén van használva.
És hol olvastad te azt, hogy a nevezett tápot bármennyivel is lehet terhelni ?! Pont ez az, hogy egy pillanatra adott működésre utaló jelet, majd megadta magát feltehetően! Jobbik esetben bizti, de simán csak kiöregedett ócska vacak kacatot varrtak xr4 nyakába, nem kell ezt túllihegni!
Idézet: „A szekunder tekercselés kialakításából kifolyólag, ha a 12V-os ág terhelve van, az 5V pedig egyáltalán nem, 2.4A terhelésnél annyira felkúszik az 5V-os ág feszültsége, hogy a túlfeszültség védelem leold.” Akkor nem érted a működését! Nem akkor kúszik fel, amikor kevéssé terheled, hanem amikor erősen! Annak a tápnak 2,4A-nél meg sem kell moccannia, annyira kicsi terhelés az neki...úgy értem stabilitásban! És mivel jobb esetben az 5V-os ág a visszacsatolt, elméletileg sem tud ott túlfesz lenni, max a 12V esik terhelésre. Vagy pedig a 3,3V a visszacsatolt, akkor is dettó ugyanez van!
Miért ne lenne mindhárom ág figyelve? Nézz meg pár kapcsolási rajzot, és meg fogod látni. Vicces lenne, ha pont a 12V ág ne lenne monitorozva.
"Nem akkor kúszik fel, amikor kevéssé terheled, hanem amikor erősen! " - nekem nem kell magyarázkodnom, nem is célom, hogy megértsd...
Ember! A figyelés és szabályozás két külön dolog!!!
Figyelve minden feszültség van, de a szab. hurok csak egyre aktív..., arra, amelyik a legfontosabb feszültség az adott rendszerben! A +12V sohasem volt az!
Üdv!
Van egy 2x32v-os transzformátorom, tudnátok ajánlani valami kapcsolást, amivel tudnám szabályozni? 300-400w körüli teljesítménye lehet. Előre is köszönöm!
Kb 5 éves táp lehet eddig a pc-ben jól üzemelt csak lett vásárolva másik vga kártya aminek külön táp csatlakozó kellett így be lett szerezve egy 650w-os
egy i3 konfigot hajtott meg egy viszonylag jó vga-val, szóval azért nem egy p2 pc volt ma szétszedem megnézem hátha biztosíték ment csak ki benne Csak jó lett volna evvel hajtani a ledcsíkot mert egy 12v10amperes trafó elég drága, plusz nem is olyan stabil 12v mint a pc táp
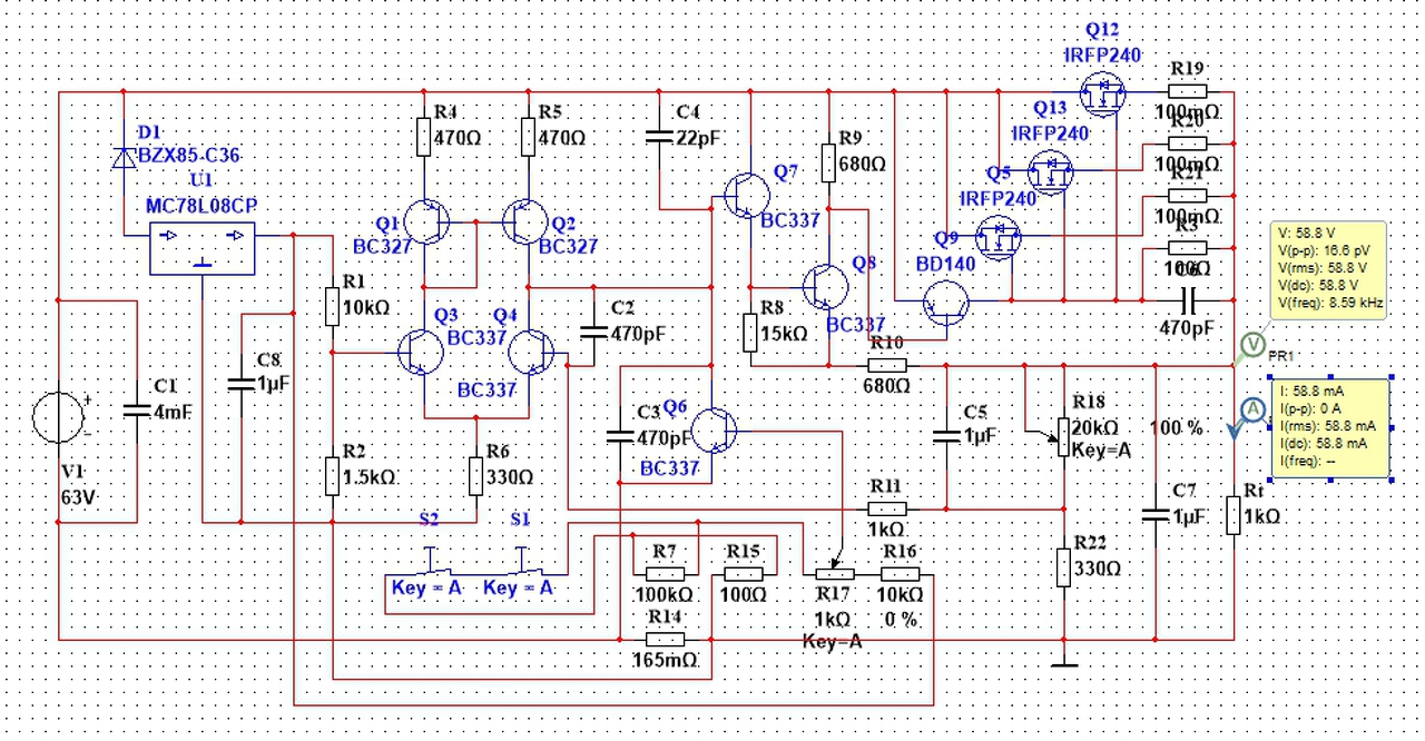
A trafó feszültségét leginkább valami tirisztoros szabályozóval tudnád szabályozni. Ha nem erre gondoltál hanem tápegység (labortáp) építésére, abból kismilliót találsz a neten és itt a topikban is. Most éppen egy ilyen van nálam készülőben. Megfelelő félvezetőkészlettel akár 100V-nál nagyobb feszültségre is megépíthető, és mivel analóg módban a fetek szabályozása nem igényel nagy áramot, így azokból is több párhuzamosan köthető, és akár több 100W teljesítmény is szabályozható. A rajz szerint most 59V és 3,2A körül van a vége. A két sorba kötött kapcsolóból az egyik egy DC OFF kapcsoló, a másik egy 60 fokos hőkapcsoló, ha netán túlmelegedne a borda.
Ha tiéd volt a táp, és eddig jól ment, akkor passz..., meg kell nézni, meglehet tényleg csak bizti ment ki...bár ettől, amit leírtál egyértelműen nem kellett volna neki..., de a sors útjai néha kifürkészhetetlenek! )
A biztosíték ép, a kimenő oldalon a kondik elég púposak, de az összes ágon, szerintem ezek nem most lettek ilyenek.
Más elváltozást nem láttam Szóval ez a táp kuka
Avagy kondicsere, meg nézd át a diódákat félvezetőket, kisebb kondikat pl a tápIC mellett zárlatra is akár, stb...
3000ft-ért van egy ilyen táp: https://www.led24.hu/led-tapegyseg/led-tapegyseg-78w-muanyag-hazas-...ozoval
Nekem ennyi pont elég, most ha berendelek kondikat meg egyéb cuccokat(helyben nem kapható) Kb ugyanott lennék mint evvel a kínai táppal, bár sokkal kevesebb áramot tud mint a pc táp cserébe kisebb is Szóval gazdaságilag nem érné meg Köszi a segítséget mindenkinek! off: ha esetleg ettől jobb led meghajtást tud valaki az érdekelne
Igen, labortápra gondolok. Ehhez a kapcsoláshoz esetleg tudsz valami leírást is?
A rajzot eddig csak a szimulátorban próbáltam ki, ott működik rendesen, bár a dinamikus viselkedést nem egyszerű vizsgálni mert a nagyobb tranziensektől néha kiakad a szimulátor. Az imént marattam ki neki a nyákot, ha lesz időm beültetem, összerakom, kipróbálom. Ha élőben is jól fog működni akkor majd készítek róla leírást is.
Rendben, köszönöm!
Kedves Fórumtársak!
A labortápokhoz elég kevés köze van az eredeti vs. hamis teljesítmény-tranzisztoroknak!
Szép estét!
Elnézést, de nem tudtam előbb jelentkezni. Csak 12v5w-os szofita volt itthol, abból kettőt sorba kötöttem és azt tettem a kimenetek közé.24v-ot állítottam be a feszültségen.Ilyenkor az áram kapcsoló zárt állásába 15.8, nyitott állásába 1.7 jelenik meg az áram kijelzőn.Az áramkorlát potira semmi nem változik.Hiába tekerem minimumra vagy maximumra.Néztem az izzót de nem reagál.Ha teljesen feltekerem akkor eltűnik a feszültség 0000v-ra és világít a piros led.
Sziasztok!
Segítséget szeretnék kérni. Van egy toroid trafóm. Két független szekunder 2x(13v/4v/21v kivezetések) és 330VA névleges terhelhetőség elméletileg. Ehhez tudtok ajánlani egy kapcsolást, amit érdemes megépíteni? Megnézegettem jópár kapcsolást és kész művet a topicban. Szeretnék egy megbízható labortápot építeni magamnak, de bevallom a szakmai tudásom nincs a helyzet magaslatán. Ezért kérnék tanácsot illetve segítséget. Köszönöm!
A szekunder oldali tekercsek milyen vastag huzalból vannak? Előfordulhat ugyanis, hogy a szekunder tekercsek nem egyforma vastag drótból vannak megtekerve. Valószínűleg a 21V-okra lenne szükséged. Vagy egy nagyobb áramú táphoz, vagy akár kétoldalas táphoz is jó lehet ez a trafó, de ahhoz a tekercseknek bírni kell a tápegység által elvárt áramot.
Továbbra is azt javaslom, válaszd szét a mérést és a tápegység működését.
A leírásod alapján nem derül ki melyikkel van a probléma. Először működjön a tápegység, utána pedig jöhet a mérés.
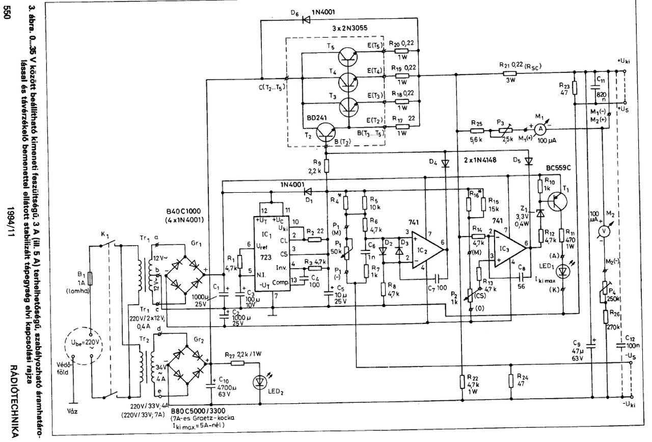
Ha a bejövő feszültség nem nagyobb 30-35V-nál akkor a 723-ast ajánlom, egyszerű, könnyen után építhető és jól működik. Nagyobb bejövő feszültségre pedig az RT-s rajzot. Ez első látásra bonyolultnak tűnhet, ezért nem is foglalkoztam vele én sem. Másodikra azonban látszik, hogy tulajdonképpen ugyanúgy 2db műveleti erősítő az egész, mert a 723 nem csinál benne semmi mást, csak a referencia feszültséget állítja elő, ami ugyanúgy előállítható egy TL431-el vagy egy stab IC-vel is, és mindjárt egyszerűsödik a kapcsolás. A hátránya, hogy a műveleti erősítők tápellátásához külön szimmetrikus segédtápra van szükség, amihez kell még egy nyáktrafó, vagy plusz segédtekercsek az adott trafón.
Szia!
4db 12V/5W-os sorbakötött szofita izzóval próbálom. Most nem figyeltem a kijelzőt ahogy írtad.Mikor feltekerem a feszültséget rendesen világít az összes izzó.Az áram potija középállásba van.Mikor elkezdem lefele tekerni semmi nem változik vagyis nem látszik, hogy halványodna a szofiták fénye.De mielőtt szinte a poti elejére érne kigyullad az áramkorlát ledje és innentől elkezd halványodni a fényerő és megy le a feszültség is.Ahogy nullára ér az áramkorlát potija minden sötét és 0000-at mutat.Ahogy lassan tekerem fel a potit jön vissza a feszültség is.De az áramkorlát poti csak akkor működik mikor világít a led. Először a trafóra gyanakodtam de szerintem azzal nem lehet probléma. A hozzászólás módosítva: Szept 25, 2017
Ez így éppen helyesnek látszó működés.
Ha mondjuk az izzókon 300 mA áram folyik mikor világítanak rendesen, akkor az áramkorlát potméterének hatását mindaddig nem látod, ameddig a beállított áram 300 mA alá nem csökken. Innen viszont átbillen a tápegység áramgenerátoros módba (ezt jelzi a LED), és ha tovább csökkented az áramot, akkor értelem szerűen ezt csak a feszültség csökkentésével tudja a táp elérni, ezért az izzók fénye halványodni fog. Ha az izzókat soros kötés helyett párhuzamosan kötöd, akkor nagyobb áram kell a világításukhoz (itt már nem tekerheted fel a feszültséget csak ameddig az izzók ezt elviselik). Ekkor az árampotméter hamarabb kezd el szabályozni. Az izzóval tegyél sorba egy árammérésre alkalmas műszert. Ezen látni fogod hogyan alakul az áram a potméterek tekergetése során. Következő lépés az árammaximum beállítása lesz, de ehhez megbízható áteresztő elemekre, és hatékony hűtésre lesz szükséged. Javaslom mutass fotót a konstrukciódról.
Üdvözlet! Ha már triakos szabályzó... Van az alábbi kapcsolás. Az ellenállások teljesítménye mennyire szorítható le? (Őszintén: nem terveztem a nyákját elég nagyra...) 1/4...1/2W-osakat betehetek?
Szia!
Erre a célra a 1/4 W-os megfelel, viszont fázishasításos szabályozásra nem lesz alkalmas, mert a MOC3043 zero-cross-os, tehát csak ki-be kapcsolásra lesz jó.
Köszönöm! Első nekifutásnak nekiállok a 723-asnak!
Arra figyelj oda, hogy a negyed W-os ellenállások csak 200V-ig használhatók, tehát a hálózati feszültségre nem árt sorba kötni belőle kettőt, ugyanez igaz az SMD-re is.
Köszönöm szépen a tanácsokat és a felvilágosítást !
|
Bejelentkezés
Hirdetés |














