Fórum témák
» Több friss téma |
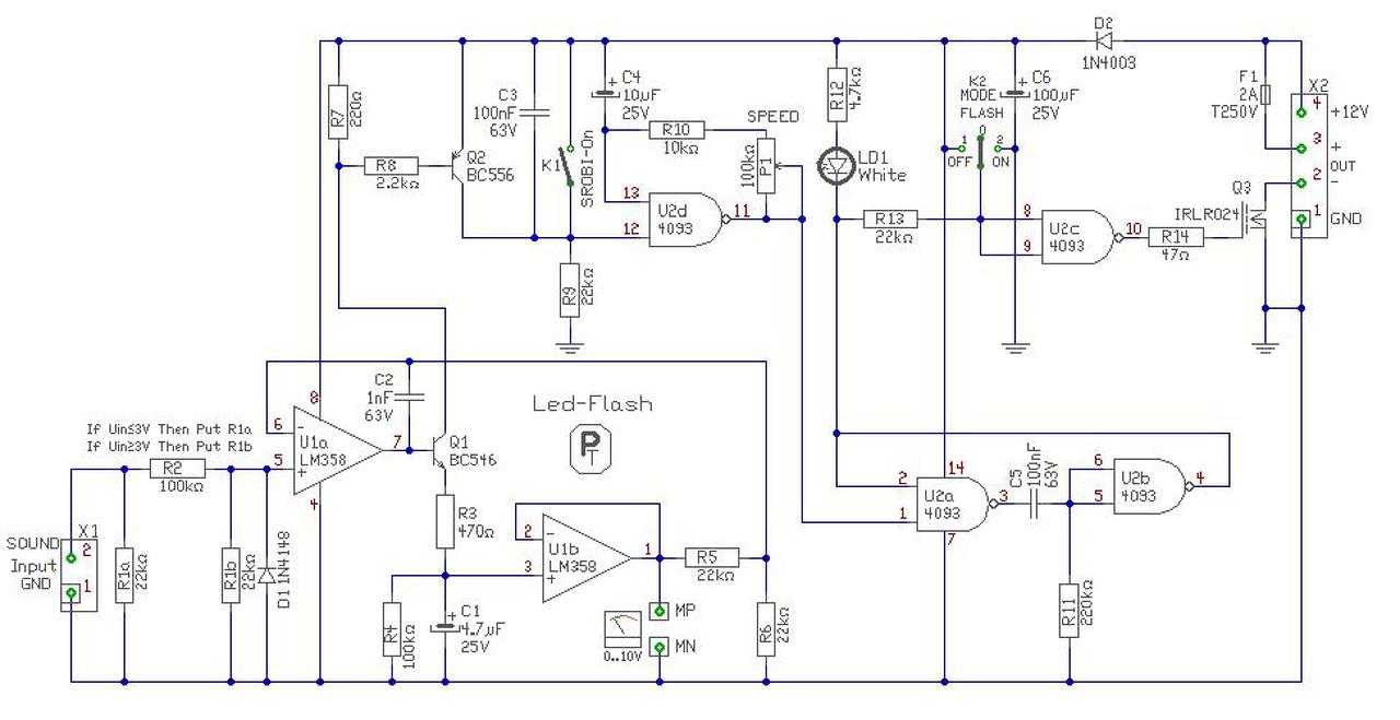
A téma képei között van, az 5. oldalon a harmadik sorban. Strob néven .Kapcsolás,
Nem akartalak korábban lebeszélni róla, de ezek szerint nem én vagyok teljesen béna ehhez a rajzhoz. A hozzászólás módosítva: Márc 27, 2017
Köszönöm,bár a nyákját át tervezem kicsit. Majd felteszem ide a módosított nyákrajzot.
Én ezt régen megépítettem, és működött is.
Nekem eddig csak robbant.
Megpróbálom a másik kapcsolást ,meglátjuk az mennyivel jobb. (Amit Levaitamas ajánlott). Abban mekkora lehet maximum a villanócső?
1,5kWs-os csövet izzítja.
Mert tudom bele 2KW-osat is,ezért a kérdés.
Üdvözlet
Van egy fényképezeőből kivett villanócsövem . A gyújtótrafó tönkrement szerintem . A csövet sikerült életre kelteni egy öngyújtóval . Szeretném életre kelteni úgy hogy ütemre villogjon , gyújtáshoz is jó legyen , és hogy szabályozható legyen a villogás ez akár 3 panel is lehet . Akkuról működjön 3,7 voltról vagy 7,2 . Segítséget előre is köszönöm . A hozzászólás módosítva: Ápr 27, 2017
Gyujtáshoz kár ilyesmivel veszödni, arra tökéletesek a mai modern nagyfényü LEDek (pl a kék), csak egy 555-s kell hozzá. A villanocsöhöz rengeteg cucc kell meg a csö is elöbb utobb meghal ( nem arra valo, hogy ennyit villanjon), meg még törékeny is.
Csináltam 4011-es ic-vel strobószkópot kiegészítve 555-tel motorfordulat ellenőrzésre jól működik csak az a baj vele hogy erősebb fénynél nem látni ezért gondoltam a villanócsőre .
Egyik ic-n sem múlik a fényerő! Csupán a ledektől, illetve áramuktól...
Olyan led kell ami megbír fél ampert..sok.
Üdvözlet
Szeretném villantani 'meggájveresem' miben találhatok olyan trafót amit lehetne használni ?
Sziasztok van egy AF 350-es strobim csak a led villog pedig új cső van bene a gim lámpa világit mi lehet a gond
Hello! Nem biztos hogy tudják (én biztos nem) hogy milyen ez a strobi. Kapcsolási rajz - fénykép esetleg segítheti a választ és a megoldást. Mérni is kellene valamit, mondjuk a "nagy feszt" a kondin vagy a csövön..
A hozzászólás módosítva: Júl 15, 2017
astro af 350 kondin 450 V van igaz darabokba kaptam sokminden hiányzott gimlámpa gyutó tekercs
poti de ezeket beszereztem és bene van
Hello!
A világító glimm arra utal, hogy a kondi fel van töltve, elvileg a cső két szélső lábán a 450V DC-t kell mérned. Viszont nincs ami elsüsse. Én a nagyfesz trafóra tippelek, illetve annak vezérlésére. A villogó LED félsiker. A hozzászólás módosítva: Júl 15, 2017
a csőnél 630 volt van a nagyfesz trafó az új benne 630 v 100n kondi is új meg a brx49 is csere meg az ic is fogalmam sincs mi lehet vele probáltam kisseb nagyfesztrafóval de aval se villog csak a led reagál a potira
Idézet: „fogalmam sincs mi lehet vele probáltam...” Nem lány ez hogy próbálkozni kell vele! Hibát keresni kell! Cső jó? Lehet hogy rosszul kötötted be, lehet hogy nem elég a nagyfesz. Egy hagyományos autó gyújtótrafó ilyenkor jól jöhet. Milyen műszereid vannak? A hozzászólás módosítva: Júl 15, 2017
Trafót ki kellene mérni, nem szakadt-e. Kb. 1:60 áttétellel rendelkezik. Ha a trafó mérve jó, akkor a BRX két szélső lábát (MT1-MT2) egy pillanatra rövidre zárva villannia kellene a csőnek.
Trafó jó BRX-nél éritve nem villan
Az hogy valami új, az nem biztos hogy jó!
Az se biztos hogy jól van belötve, de az infók nem jönnek csak a vakarózás megy. Fotók mérések kellenének.. Egy strobi javítása kb 1óra. Én azóta kicseréltem egy ablakot a házamban, és még faragnom is kellett, ja meg a kerítésen vezérhuzalt cseréltem, na jó ebben a kölkeim is segítettek.
Szia!
A led villog az jó jel, mert a vezérlőjelet az 555-ös ic állítja elő. A glimm a hálózatifeszt mutatja. A hibát az ic után keresd! A kapcsolás egyébként itt fent van az oldalon, segíthet a javításban! Üdv.
Üdv!
Meg tudnátok mondani, hogy az alábbi kapcsoláson mit jelent az "MP" - "MN" csatlakozás? Oda mit kell kötni? Előre is köszönöm!
Kivezérlés jelzőt.
Köszönöm!
Hello! Nem "kell", csak "lehet". Akár egy analóg műszer (Deprez) is lehet megfelelő előtét ellenállással.
Sziasztok! Hogyan lehetne kipróbálni egy 1500W stobo csövet, ha a DC feszültséget megkapja, de a vezérlő elektronika lehet hibás?
Hello!
Állítólag egy öngyújtó piezo-val rákattintasz. Én még nem próbáltam. Mennyi DC-t kap?
Mi volna ha labortápról adnák neki kis feszültséget, mondjuk csak 24V ot, hogy ne üssön agyon? Egyszer visszarajzoltam a kapcsolását, közzétettem itt a fórumban, amúgy 230V feszkétszerező diódákkal van egyenirányítva.
Idézet: „Mi volna ha labortápról adnák neki kis feszültséget, mondjuk csak 24V ot,” Szarnak a pofon... |
Bejelentkezés
Hirdetés |




Megpróbálom a másik kapcsolást ,meglátjuk az mennyivel jobb. (Amit Levaitamas ajánlott). Abban mekkora lehet maximum a villanócső? 


