Fórum témák
» Több friss téma |
Mivel ott folyhat 1 A felett, jobb ha 2-vel oldod meg. Így is hűteni kell a békességért. A ki-bemeneteknél a 100nF-os kondik kellenek. Ahogy az adatlapon van.
Rendben, akkor áttanulmányozom még egyszer az adatlapot. Köszönöm szépen a segítséget. Ebből már talán el tudok indulni.
Kell kondenzátor és hűtés is. Nézd meg az adatlapját vagy a keresővel keress rajzokat ezzel a stabilizátorral. Akkora hűtést használj, hogy a kezed még jól tűrje a keletkező meleget, így nem lesz gond.
Ha sikerül is összehozni lehet még gond az elhelyezéssel is. A kocsiban találni kell neki gondolom valami jól szellőző, biztos helyet.
Hello!
Sajnos nem találtam kapcsolási rajzot a fórumban, csak azokat amelyek az adatlapon vannak. Ott viszont nagyon nem tiszta hogy akkor pontosan milyen kondik kellenek és hová az én konkrét alkalmazásomhoz.
Ez gáz. Ott van pontosan: 330 nF elé, 100 nF mögé (puffernek ott az akku).
Az interneten is kereshetsz: Bővebben: Link.
Igen, ezt is láttam, meg még ezen kívül párat, de akkor ez a helyes. Köszönöm.
Sziasztok.
13,5V 15A-es tápot szeretnék építeni. A rendelkezésemre áll egy 12V-os 200VA-es trafó (adattábla alapján 16,7A-es). Ez egy régi ipari környezetbe gyártott biztonsági leválasztótrafó (teljesen új). A problémám ott kezdődik, hogy ezt egyenirányítva, pufferelve 15-16V körüli DC feszt állít elő. Ez közvetlenül sok. Arra viszont kevés hogy hagyományos analóg stabilizátort használhassak (2-2,5V feszkülönbség). LDO-ra gondoltam, de mivel 15A-t tudnia kell így a csak egy tokos LDO-k kiesnek. Meg kéne fejelni őket egy teljesítmény félvezetővel. Ehhez lenne szükségem olyan bevált rajzra ami alkalmas a feladatra. A munkaköre egy rádióamatőr adó-vevő ellátása, így mindenképp analóg stabilizátor mellett maradnék. Egy egyszerű soros ellenállás nem megoldás, mert az áramfelvétel komolyan ingadozik (vételkor 0,5-1A adáskor 6-10A rádiótípustól függően). Illetve bírnia kell a tápvezetékeken esetleg visszajutó RF áramot. Ez utóbbiban komoly szerepet játszik a konstrukció is, de ezt itt most hanyagoljuk. Elektronikus túláramvédelem nem kell bele, de egy megbízható túlfeszültség védelem igen (14,4V-nál aktivizálódjon). Erre transzil diódákban gondolkodom ami túlfeszültségkor kiolvasztja a kimeneti biztosítékot. Minél egyszerűbb ú.n. ütöm vágom, bírja készülék kell. Tudom-tudom, "feleségül ne vegyelek"? Így csak a LDO stabilizátorra várok ötleteket egyenlőre. Előre is köszönöm.
Közben turkáltam itthon, hogy miből gazdálkodhatok. Találtam egy nagy áramú diódahidat (KY717 20A-es diódákból kialakítva komoly hűtéssel), összesen 30mF 50V pufferbankot és egy nagy hűtőbordát (150x110x20mm) két KD503 teljesítménytranzisztorral. Ha ezekkel megfejelnék egy megemelt talpú 12V-os LDO-t az megfelelő lenne? Elvileg 0,75V a szaturációs feszültség, ehhez még hozzájön a meghajtó tranyóé is, jó kérdés, hogy elég-e lesz.
KD503 adatlap
Hello! LDO stabilizátort pld.így lehet építeni. Természetesen az R1-et 10kohm-ra kel cserélni, és a Fet-ből néhány "bikábbat" párhuzamosan kötni.
Ha a meghajtó tranyónak teszel egy külön kis tápot megemelt feszültséggel, akkor azzal már nem kell számolnod, csak a teljesítménytranyókkal. Arra számítanod kell, hogy 2-4 A bázisáramot ennek a kisebb tápnak is adnia kell azon a megemelt, ~18-20 V-on!
Gyanús nekem az a 15-16 V körüli pufferelt feszültség. Mérted is, vagy csak számolod? Terheletlenül biztosan több. Ha régi 220V/12V 16,7 A-es a trafó, 15 A-nél még bőven van tartaléka. A hozzászólás módosítva: Nov 11, 2017
Csak számoltam. Holnap próbálom ki a gyakorlatban. A trafó üresjárati feszültsége 12,5V. Régi 220V/12V-os trafó. 1993-ban gyártották Brnben.
A trafó eredetileg közműaknák 12V-os világításának a tápegysége, olyan helyere telepítették ahol nem építettek ki 24V-os hálózatot mert pár 12V-os halogén lámpa elég volt. 2,8mm átmérőjű rézdrótból van tekerve a szekunder, a pakettvastagság 54mm az oszlopszélesség 40mm.
Tetszik a rajz, csak volna pár kérdésem hozzá.
A kapcsolónak mi a szerepe? Illetve tudnál valamilyen MOS-FET-et ajánlani, melyik felelne meg bele? Itthon nincs semmilyen MOS-FET-em amiből volna több egyforma, így mindenképp vennem kéne. Esetleg a rajzban lévő IRFZ44-ből kettőnek elégnek kéne lennie? Az ára elfogadhatónak tűnik és az adatai is jónak tűnnek. Én legalábbis bele merném tenni. Túlfeszültség védelemnek szerinted megfelelő lenne a BZW06-13RL típusú transzil dióda, esetleg több párhuzamba kötve? Persze előtte lenne egy 15A-es lomha biztosíték. Természetesen kerámiacsöves kvarchomokkal töltve. Vagy még azon gondolkodom, hogy teszek bele egy B16 kismegszakítót, de abból meg DC-re való fajta kellene az meg nincs itthon, bár sokkal kényelmesebb lenne ha egy estleges rövidzártól leoldana mondjuk kitelepüléskor. U.i.: A FET párhuzamok kötésénél is kellenek kiegyenlítő ellenállások gondolom a source körbe ugyan úgy mint a tranzisztoroknál, 20mΩ-os 7W-os van itthon kettő. Megfelelő lenne? A hozzászólás módosítva: Nov 11, 2017
Ezek a túlfeszültség ellen védő diódák nem erre valók. A rendszerben AC oldalon fordulhatnak elő olyan csúcsok, amire megszólalnának. Kényes áramkörök védelmére vezérelt tirisztorokat szoktak használni. Komparátor a beállított szint felett ad egy nyitóimpulzust, amire a tirisztor kilövi a biztosítékot. Kismegszakítót ne tegyél, az túl lassú és legfeljebb teljes zárlatra oldana ki. Azt meg a végfok szokta produkálni.
![]() FET-nek IRFZ 44, -46, -48 megfelel, de sok más is, pl. IRF 1010, -1405, -3205, -3705,...
A kapcsoló csak "grátisz", amivel ki-be lehet kapcsolni a tápot.
Az IRFZ44 RDSon ellenállása 18 milliohm amivel egyből 270mV-al emelkedik a DropOut feszültség és 4W hőt termel. Egy IRF3205-nél ez csak 8 milliohm ami 120mV-ot és 1,8W-ot jelent. Én kettőt tennék bele párhuzamosan. Mert ha csak 1V-al ad többet a nyers tápod, akkor az 15W hőt jelent. Az LDO-ra leginkább a puffer szűretlensége miatt lesz szükség, hogy a brumm "ne lógjon ki" a kimenetre. A HEX Fet-eket lehet párhuzamosítani, belül is az van, csak egy lapkán. A 20 milliohm miatt, is már 150mV-ot veszítenél. Én nem biztos hogy bajlódnék a tálfeszültség védelemmel, mert nagyon kicsi a feszültség különbség a stabil és az általad túlfesznek ítélt feszültségek között. Bár én a transzil diódákat nem ismerem, de nem lehet az oly, megbízható. Ha pedig áramkört építesz, az mennyivel lesz megbízhatóbb mint a táp maga? Szerintem örülni fogsz ha kijön a 13,5V a tápodból.. A vezetékek vastagságát és hosszát is érdemes megfontolni.
Köszönöm, értem. Akkor veszek IRF3205-öt.
A túlfeszültség védelemben igazad lesz, nem fogok vele küszködni komolyabban. A transzilokat azért beleteszem, induktív visszarúgásokra jól jöhet még. Erbe: Neked is köszönöm. Hamarosan feltöltöm a táp műhelyrajzát, kíváncsi vagyok, hogy mit szóltok hozzá.
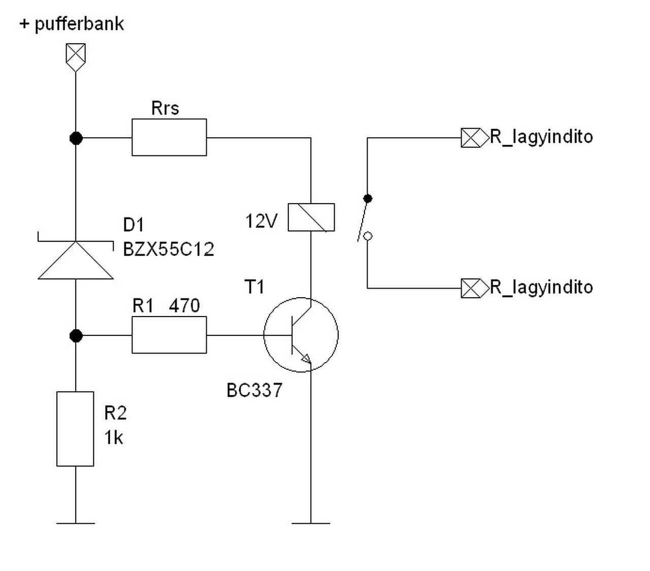
Eszembe jutott valami. Nem kéne ebbe véletlenül lágy indítást beépítenem? 30mF a pufferbank, ami jó nagyot fog rántani a hálózaton töltéskor, a diódahidat is féltem, a KY717 diódák 20A-sek, 10ms-ig tudnak 140A-t. Arra gondoltam, hogy beépítenék egy soros ellenállást az egyenirányító híd és a pufferbank közé amit mondjuk 2s-al a bekapcsolás után áthidalnék egy relével. Ilyenkor már minimális áram folyna, így a relé érintkezője sem égne be. Mindjárt töltök fel rajzot.
Már fel is töltöttem. A +puffer ponton ha eléri a 13V-ot a táp akkor meghúz a relé és a soros ellenállást áthidalja. A hozzászólás módosítva: Nov 12, 2017
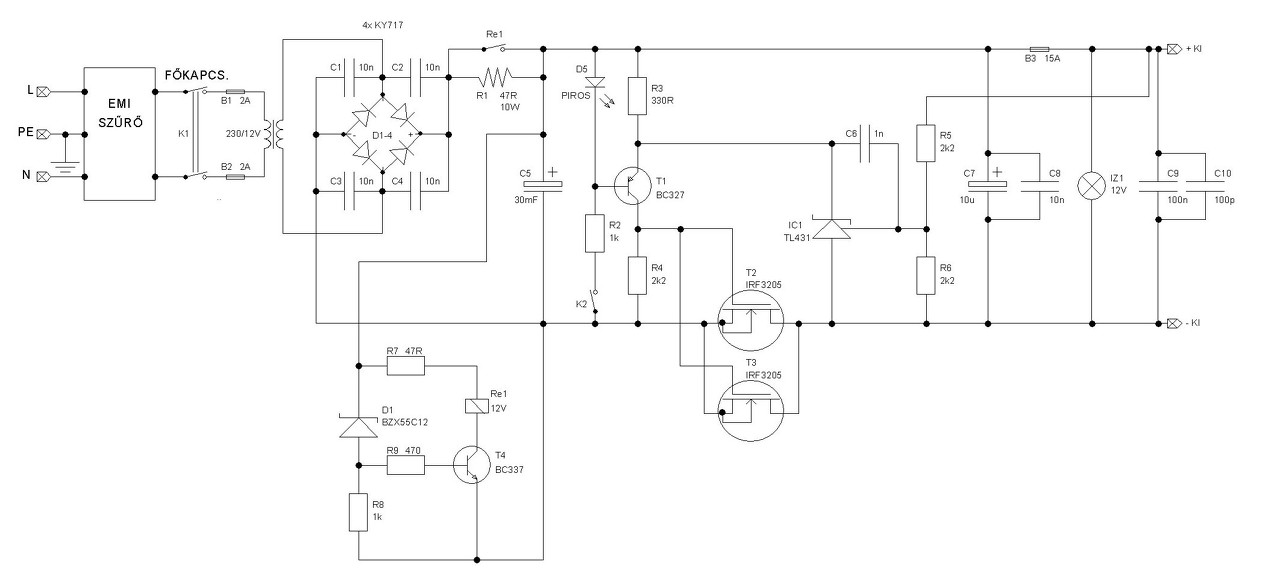
Letisztáztam a kapcsolási rajzot amit elkészítenék, megnéznétek, hogy nem rontottam el valamit? Most még nekiállok megrajzolni a huzalozási rajzát, a panelterv már kész van.
A primerköri 2A-es biztosíték a trafó gyári ajánlása (adattábla), a 12V-os izzó a kimeneten a bekapcsolás jelző, van egy szép ipari bekapcsolást jelzőm, azt szándékozom beleépíteni.
Megcsináltam a huzalozási rajzot is. Bocsánat a firkálásért, de soha nem tudtam szépen rajzolni paintban.
A vastag vonalak a nagy áramú részek, 4mm2-es sodrott huzallal lesznek kötve, a vékonyak 1,5mm2-el. Az R1-es lágy indító ellenállás nem lett a panelen elhelyezve, fizikailag egy kis szegecselt üvegszálas lapon lesz közvetlenül a főáramköri vezeték útjában. A Re1-es relé PCF-112D1M-2 típusú, a felső két csúszósarus kontaktra lesz huzalozva a lágy indító ellenállás.
Szia!
Ha már építesz bele, akkor a lágyindítást inkább a hálózati trafó elé kellene tenni szerintem. A hozzászólás módosítva: Nov 12, 2017
Azért tettem a diódahíd és a pufferbank közé, mert a kondenzátorok töltését korlátozom az első bekapcsoláskor. Nem hálózati lágyindítót akartam, egy 200VA-es EI magos trafó nem ránt akkorát a hálózaton, hogy egy B10-es kismegszakító lekapcsoljon (ki van próbálva). Viszont a pufferbankot is és a diódahidat is féltem a durva töltési áramtól.
Ma reggel megvilágosodtam, lefelejtettem a relé tekercséről az antiparalell védődiódát. Illetve teszek egy visszajelzőt is a tekercsel párhuzamba, hogy tudjam mikortól lehet használni.
Más hibát nem talált senki?
Megérkeztek a héten az alkatrészek (MOS-FETek és a TL431). Ma össze is raktam. Először persze a 10kΩ helyett 2,2kΩ-ot tettem be azután meg pislogtam a kimeneti 5V-on.
Ezért az egyik ellenállás a panelbe nincs beültetve, csak hátulról van felforrasztva. Amúgy szépen működik, most hirtelen egy 12V-os szofia izzó volt kéznél azzal próbáltam. A nagyáramú részt is véglegesre szereltem, nem spórolva a keresztmetszetekkel. Ami még eszembe jutott. Én a TL431 számára a tápot a kimeneti kapocsról vezettem vissza, kiküszöbölve ezzel a vezetékeken eső feszültséget. Viszont ha a kimeneti biztosíték (B3) kiég akkor vajon mi fog történni? Elvileg megpróbál a táp felfelé szabályozni és "megszalad" (szerintem). Ha ez így van akkor a referencia pontot átteszem a biztosíték elé.
U.i.: Amit elfelejtettem: Még annyi módosítás született, hogy a 12V-os zénert a lágyindítóban 10V-osra kellet cserélnem, mert a 47Ω-os ellenálláson keresztül nem töltődött fel 12,5V-nál jobban a puffer, így a relé nem húzott meg. 10V-os zénerrel tökéletes (a képen még a 12V-os zéner van a panelben).
Köszönöm Proli a rajzot! A hozzászólás módosítva: Dec 15, 2017
Hello! Nem lesz semmi gond, ha kiég a bizti. A TL lezár, a tranyó kinyit és kinyitja a Fet-eket. Maximum akkor lenne gond, ha a bizti előtti kondi feszültsége kicsi lenne, mert ekkor azt a betápra tölti fel a Fet..
Szerintem az R4-et is növelni kellene 4,7k-ra (vagy R3-at csökkenteni), ugyanis ha a TL éppen nem avatkozik be akkor sem tud 6...7V-nál nagyobbra emelkedni a FET-ek gate feszültsége. Ez pedig adott esetben kevés lehet.
A lágyindítás szerintem is szerencsésebb lenne a primer oldalon, NTC-vel és relével. Pl. jóval kisebb áram folyna a relé érintkezőjén.
Sajnos a terheléses próbánál előjött az amitől féltem. Nem elég a szekunder feszültség, 5,5A kivett áram mellett már csak 13,2V van a pufferekben. Ebből pedig már a megcélzott 13,5V sehogy sem lesz és akkor még csak a tervezett áram felével van terhelve a táp.
Keresnem kell másik trafót ami magasabb szekunder feszültséggel rendelkezik. Sajnos ennek a szekunderéhez nem tudok hozzá tekerni. Amim van nagy teljesítményű trafóm magasabb feszültséggel az viszont 24V-os amiből ha 13,5V-ot akarok előállítani kb. 200W-ot kéne eldisszipálnom. Ez több mint amit hasznosan kiveszek a tápból.
Akár 0,6...1V-ot is nyerhetsz ha schottky diódákkal egyenirányítasz.
Egy kicsi 10...20W-os trafót, autotrafónak bekötve pedig meg lehet emelni a nagy trafó primer feszültségét 12...24V-al, ami a szekunder oldalon szintén jelenthet +1V-ot. A nagy trafó feszültségesése csökkenthető olyan módon is, hogy a primer oldalon kap egy soros kondit, ami a trafó szórását kihangolja 50Hz-re, ez persze nem minden trafónál járható, mert van amelyiknél irreális kondi érték adódna. A hozzászólás módosítva: Dec 17, 2017
Kb. 7éve a munkahelyemen volt egy ilyen feladatom, hogy egy 12V/10A -es "nem kapcsolóüzemű" tápot kellett építeni. Menet közben persze kiderült, hogy 13,5V és 14A kell
Terveztem egy low-drop tápot, 2db IRFP064 (=IRF3205 csak TO247 tokban) volt a szabályzó elem. Természetesen lágyindítás, áramkorlát, és hővédelem is volt benne. A lényeg: sima opamp-os kapcsolástechnikával készítettem, LM324-el, csak épen az opamp kétszeres tápról ment. Ezt akár kétszerező egyenirányítóról is lehetett volna járatni. Az egyenirányítást schottky diódákkal oldottam meg: középleágazásdos szekunder, 2x egyutas egyenirányítás. A két dióda negatívot állította elő a, középkivezetés volt a pozitív, és két kisebb dióda pozitívot egyenirányított (a neg. oldalhoz képest 24V) erről működött az LM324... Jól működött, nem jött vissza sem garanciális, sem sima javításra azóta sem. |
Bejelentkezés
Hirdetés |





Így csak a LDO stabilizátorra várok ötleteket egyenlőre. 



Ezért az egyik ellenállás a panelbe nincs beültetve, csak hátulról van felforrasztva. Amúgy szépen működik, most hirtelen egy 12V-os szofia izzó volt kéznél azzal próbáltam. A nagyáramú részt is véglegesre szereltem, nem spórolva a keresztmetszetekkel. 






