Fórum témák
» Több friss téma |
Fórum » Digitális forrasztóállomás
Szia!
Egy kicsit bővebben (esetleg rajz), kifejtenéd milyen átalakítás szükséges? Köszönöm!
Szia!
Csatolok egyet, az oroszok jók ebben, mert ott is a low budget az alap. Jóval nagyobb az erősítés mértéke és nincs feszültségosztó benne.
Van egy más jellegű megoldás is: Leírás, dokumentáció, videó. Szerintem minden közzé van téve az utánépítéshez, ha valakinek megtetszene. Mindenféle hőelemes és PTC -s pákát kezel, a kijelző is jól ki van találva, nekem nagyon bejön.
A hozzászólás módosítva: Aug 15, 2017
Azért ez más kategória, te sem ezt választottad utánépíteni
![]() Én is T12-vel forrasztok és magam építettem, amúgy 907-et is lekezel, STC15 az MCU, ez egy 8051-es olcsó kínai IC, a klónokban is használnak ilyet
Köszi! Nekem 907 pákáim vannak, höelemes, és termisztoros is. Melyik állomást javaslod mindkettőhöz? Valami átkapcsolhatóra gondolok...
Sziasztok !
Szeretném megépíteni a Vicsys féle forrasztó állomást annál is inkább,mert minden alkatrésszel rendelkezem hozzá. Kérdésem milyen milyen forrasztó pákával/pákákkal/üzemelne.
Nem rég hozzám került egy Ersa RDS 80 állomás. Kicsit bele néztem, és meglepetésemre, csak 2 szál megy a pákához és a fűtéshez. A harmadik csak egy ESD csatlakozás. Ennek így milyen elven megy a páka része? Hogy érzékeli, hány fokos a páka?
Ezt a pákát nem ismerem, de a Hakko T12-es pákák (és kínai klónjaik) is ilyenek. Azoknál az érpáron van a fűtőszál és egy hőelem, és amikor nem fűt akkor méri a hőelem feszültségét.
Lehet ez is hasonló, bár akkor a hőelemet, hogy nem lövi el, ha ráküldi a 24V-ot?
Nem tudom, de van egy T12 klónom, két szál megy a a pákához az "állomástól", és nyilván méri a hőmérsékletet, mert elég pontosan tartja (hakko hőmérő klónnal ellenőrizve).
Azt a linkelt szabályzót valahogy még a páka nyelébe/szárába is bele lehetne dolgozni szerintem.
Olyan is van: Link
![]() De én egy fém pákatartóra fúrtam egy lyukat a poti szárának, egy másikat a LED-nek, és oda építettem be.
Tervezek egy forrasztóállomást Hakko 907 klón (termisztoros, 24V/50W) meghajtására. A táp 24V/3A kapcsolóüzemű LED táp, egy Arduino Nano lesz az "agya", egy nyomógombos rotary encoder a beviteli eszköz és 1602-es kijelzőn mutatná amit kell.
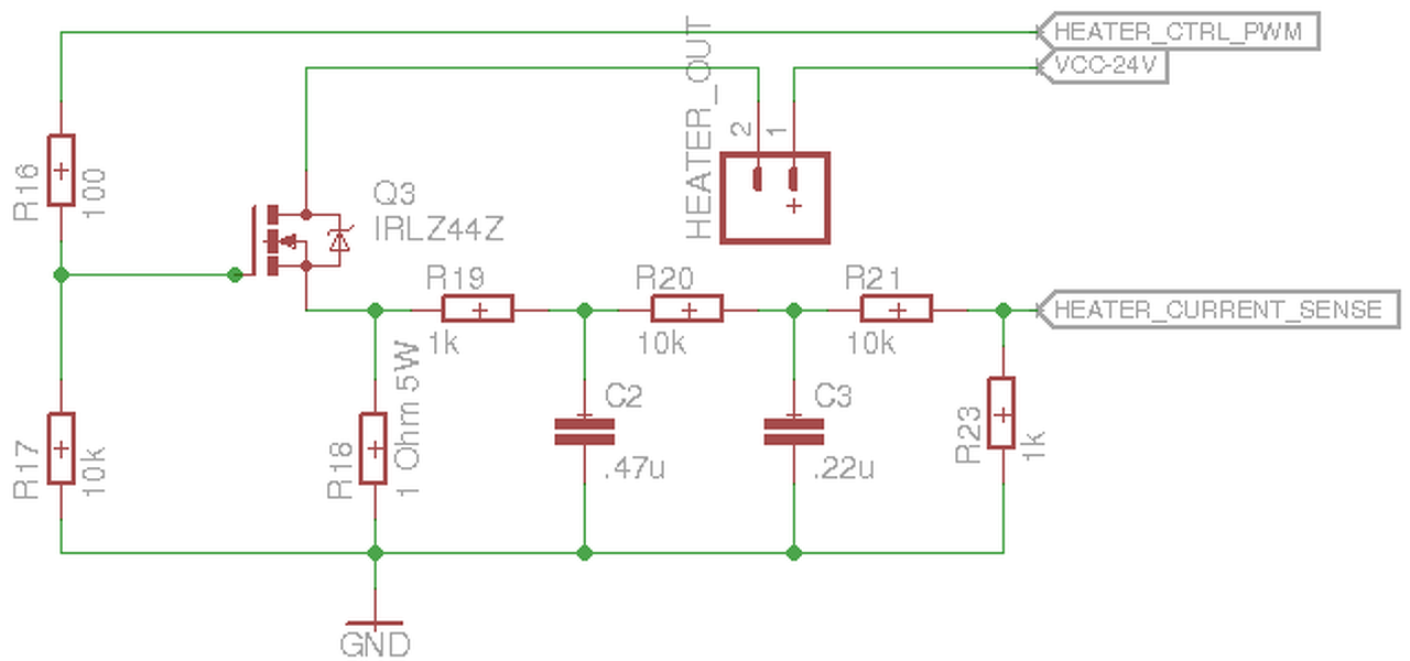
Még nincs meg a teljes terv, de a kapcsolás nagy része kész van, ezeket felteszem. Kérlek ha hibát láttok, vagy ha van jobb ötletetek akkor szóljatok. Táp: DC24V a bemeneten, egy FET-es fordított polaritás elleni védelem, ebből egy stepdown konverter modul csinál 12V-ot. A 12V-ra azért van szükség, mert arról üzemel két extra is (LED-es panelvilágítás és egy ventillátoros elszívó). Az Arduino a RAW bemenetén kapja a 12V-ot, az 5V áramköröket az 5V-os lábáról maga táplálja. Heater: az arduino PWM jellel egy N csatornás logikai FET-en keresztül kapcsolja a 24V-ot a fűtőszálra. A fűtőszál ellenállása nagyon kicsi, és ha túlhajtom azzal a tápot is kinyíthatom és a fűtőszálat is, ezért kerül bele egy 1 Ohm-os sönt, az ezen mért feszültséget egy kéttagú RC szűrővel simítom. (Szimulátorban az 1 kHz-es 50%-os kitöltésű 5V-os jelből nagyjából 12 ms felfutással lesz 2,5V +/- 70mV szinuszjelem, ami az átfolyó áram hozzávetőleges becslésére pont elég.) Rövidzárvédelemként egy ellenállásosztóval leosztom a kapott jelet, így nem kap túlfeszt a uC akkor sem, ha valami nem OK. Temp: dual opamp (TLC272), az egyik egy BC557-tel és pár ellenállással előállít kb. 400 uA konstans áramot, ez a termisztoron keresztül a földbe megy. A termisztoron esett feszültséget a másik opamp 11x-eresére erősíti. Nem tudom van-e értelme kapcsolgatni, hogy csak közvetlenül méréskor menjen áram termisztoron, ez - ezen a terven - egy digitális kimenettel kapcsolható. Vélemény?
Üdv!
A pákával szeretnél forrasztani, vagy az 1 Ohmos ellenállással? Teljesen felesleges az árammérés egy forrasztó állomásban (szerintem). A LED tápok, ha jól tudom, akkor áramgenerátorosak, tehát nem nagyon mehetne tönkre. Ha mégis szeretnél áramot mérni, akkor 0.1 Ohm vagy kisebb sönt kellene.
A pákával
![]() A páka elvileg 24V 50W, vagyis ezt már a táp névleges 3A terhelhetőségével megsütném. Viszont a fűtőszál ellenállása 3,7 Ohm, ami 6,5 Ampert jelentene, ez főleg sok a jóból. De tegyük fel, hogy a fűtőszál melegedése közben felmegy az ellenállása egészen 10 Ohm-ig, akkor is sok lenne neki a 24V 100% kitöltéssel. Az ellenállás lehetne épp kisebb is, de azért is válaszottam ilyen nagyra, mert 2A (max fűtés) esetén esik rajta 2V, ezt a végén védelmi okokból a tizedére csökkentem, így lesz 200 mV, ami 1,1V referenciával a 10 bites ADC-n egy szépen mérhető érték, de a 20 mV már elég nehezen kezelhető érték lenne. Amúgy 2A esetén elfűt 4 Wattot, kibírja (valószínűleg nem is 5 Wattos, kerül oda, hanem egy nagyobb). Ha pedig rászakadna a 24V, akkor úgyis szétég ![]() A LED tápot úgy értem, hogy Ebay-es, LED szalaghoz ajánlott táp (Bővebben: Link). Nem hiszem, hogy áramgenerátoros lenne, és nem is lenne jó ötlet áramgenerátorosan hajtani a pákát. A hozzászólás módosítva: Dec 9, 2017
"200 mV, ami 1,1V referenciával a 10 bites ADC-n egy szépen mérhető érték, " - elég furcsa... Kihasználni az ADC egészének a 20%-át nem valami jó megoldás. 4W-ot elfűteni? Ennek sem látom értelmét. Te írod a programot, akkor mi korlátoz meg abban, hogy a max. kitöltési tényezőt felülről korlátozd? Vagy félsz, hogy a FET zárlatba megy, és elégeti a pákád? Rakj be egy 50Ft-os buzzert, ami eszeveszettül visít.
"Kihasználni az ADC egészének a 20%-át nem valami jó megoldás." - nem, de ide pont elég, mert egy (pontosabban 2) elég primitív RC filter utáni szinuszhullámot mintavételezem
![]() "4W-ot elfűteni? Ennek sem látom értelmét." - igazából én sem, és kicsit zavar is. Inkább MAX741-et használok majd árammérésre. "Te írod a programot, akkor mi korlátoz meg abban, hogy a max. kitöltési tényezőt felülről korlátozd?" Az, hogy nem akarom. Mert ha mérek egy hideg ellenállást és ez alapján húzok korlátot, akkor melegen (amikor nagyobb lesz az ellenállása) nem tudom maximálisan kihasználni, ami jól jönne akkor, ha valami nagyobb hőkapacitású dolgot forrasztanék. Több hőmérsékleten méregetni aztán erre függvényt húzni pedig PITA, és a kódot is bonyolítaná. Aztán ha pákát cserélek akkor kezdhetem előről az egészet. Az a tervem, hogy menüben beállíható a páka teljesítménye és a tápfeszültség, aztán ez alapján a program majd korlátozza az áramot. "Vagy félsz, hogy a FET zárlatba megy, és elégeti a pákád? Rakj be egy 50Ft-os buzzert, ami eszeveszettül visít." A FET ne menjen zárlatba, arra nem vagyok felkészülve. Viszont a buzzert de jó hogy mondod, azt le is felejtettem, kell bele csipogó is A hozzászólás módosítva: Dec 9, 2017
Hello! Az nem aggaszt, hogy a forrásba elhelyezett ellenállás csökkenti a GS feszültségét? Mert 2A, az 2V, de egyenáramon. Ha PWM van és hideg a páka, akkor mennyi?
Még mindig nem értem teljesen, hogy mi a célod ezzel. Én egy 80W-os Wellert hajtok PWM-el (a szabályzás nem vacakol, ráküldi a hideg pákára a 100%-os kitöltést), mégsem kellett se árammérés, se sönt ellenállás. Mégis mindenki jól van. Véleményem szerint, csak a felfűtési időt növeled vele, ha berakod.
Jogos, a FET fölé kellene tenni. De MAX471 lesz belőle, szóval ez a rész ezzel megoldva.
Ohm törvénye szerint 24 Volton 3,7 Ohm terhelés 6,5 Ampert jelent. Ezt nem bírja se a táp (3A), se a páka (50W). Mármint szerintem.
Aztán lehet hogy van valami általam nem ismert fizikai jelenség, ami miatt ez máshogy működik, de jelenleg nem látom azt, hogy: - 24V-on a 3,7 Ohm miért jelentene max. 2A áramot, vagy - a táp mitől tudna 3 helyett 6,5A-t leadni, és ezt az 50 Wattos fűtőszál mitől viselné el. Azt tudom, hogy a fűtőszál nem tisztán Ohmos terhelés, hanem induktív, és ez bele is szólhat a fogyasztásba, de ez a része nekem homály. Viszont inkább adok választ egy nem létező problémára, mint hogy kinyírjam a cuccaimat
Szia! Nem tudom, hogyan alakul a projekt. A fűtőszál induktív jellege tulajdonképpen elhanyagolható. A következő a helyzet ezekkel a kínai pákákkal: az a 3,7Ohm kezdőimpedancia a hőmérséklet növekedésével emelkedik. Nyugidtan ráküldhetsz akár 24V-ot is, a pákának nem lesz baja, attól, mert névlegesen 50W teljesítményű. Üzemi hőnérsékleten stabilizálódik a teljesítmény 50W körülire. Ennek a jelenségnek következménye egyébként a gyorsabb felfűtés.
Amennyiben nem olyan tápot aalkalmazol amely elviseli az induló áramot, a kitöltési tényezőt kalkulálhatod a tápodnak megfelelően, bár ilyen pákához jobb túlméretezni ezt Ha ilyen csinos fémházas kapcsitápot használsz, azok túláram és rövidzár védettek.
Köszi a segítséget!
A tápot megnéztem egy 4 Wattos ellenállással, ilyen terheléssel leesik a feszültsége, de nem kapcsol le hanem adja neki. Szóval azzal a résszel nem kell aggódnom, ez jelentősen egyszerűsíti a tervemet. Viszont a másik pákám eléggé a végét járja, és persze pót T12-es hegynek kellett eltűnni Kínából idefelé, ezért csináltam egy analógot. A kapcsolás a bss elektronikáról van, nagyon hasonlít az itt vzoole-féle cikkben leírt (ha jól tudom Fahrenheit) forrasztóállomásra, csak neme optón keresztül kapcsol triakot, hanem direktben FET-et. (Illetve nem 8V a segédtáp, hanem 12V; a poti két végpontját 2 trimmer állítja be, és a termisztor utáni opamp erősítése fix.) Annyit változtattam rajta, hogy a termisztorral sorba kötött 10k-s ellenállás helyett 15k-t használok, ezt ellensúlyozandó az opamp erősítését 151-ről 221-re emeltem. Ezt összeraktam egy próbanyákon (csupalyuk - nem tudom mi a neve), és elcsodálkoztam, mert a hideg termisztoron eső 35 mV-ot kb. 8,5V-ra erősítette (238x-os gain), így jár aki nem számol előtte. Így kb. használhatatlan volt, szóval a 220k-s ellenállással párhuzamosan bekötöttem 100k-t, így kb. 70x-es erősítéssel pont jó. A páka is bírja a kezdeti terhelést, legalábbis eddig nem volt vele baj. Dobozolva nincs, jelenlegi állapota életveszélyes deszkamodell (a 230-as részt szigetelés nélküli sarukkal kötöttem be többnyire). Skálázva sincs, egy FG100 klónnal ellenőrzöm a hőmérsékletet. Annyit vettem észre, hogy eléggé nagy a pákahegy hőkapacitása. Vagyis a termisztor alapján már jó a hőmérséklet (csak utánfűt), de a pákahegy még 10-20 fokot emelkedik a következő fél-egy percben. Ez kicsit furcsa, de együtt lehet vele élni. A hozzászólás módosítva: Dec 23, 2017
Sziasztok!
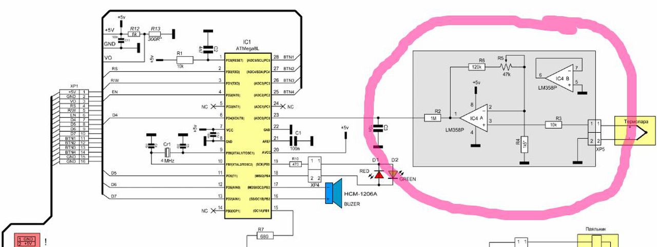
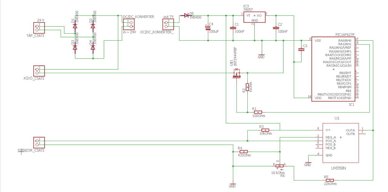
Fejembe vettem hogy megszülök egy Hakko 907 klone pákához egy állomást! Igaz hogy ez nem NYÁK csak egy schematikus rajz, de ránéznétek? Se a MOSFETEK se a műveleti erősítők lelkivilágát nem ismerem úgyhogy 2-3 projektből ollóztam össze és nem tudom hogy jól vannak e "körülpakolva! A PIC nek a vezérlő gombok meg a kijelző még nincsenek fent, de az már részletkérdés. Köszönöm Ha a képet nem tudtam volna jol átmenteni akkor itt az eredeti hsz- em A hozzászólás módosítva: Dec 29, 2017
Pár dolgot megláttam:
1. a FET IRLxxxx legyen, ne IRFxxx. Logikai (logic level) FET kell ahhoz, hogy uC-vel tudd kapcsolgatni. 2. az R2 inkább 10k legyen, ne 1k 3. a 78xx bemenetére az adatlap alapkapcsolás 330n-t ír (bár én is 100n-t használtam a hirtelen összedobott analóg állomásnál és nem okozott problémát - igaz nem is szkóppal néztem). 4. DC 24V vagy AC 24V a bemenet? mert első esetben fölösleges a Graetz-híd, második esetben pufferelni kellene, akkor viszont DC 30V körüli feszt fogsz kapni 5. két féle Hakko klón van, van amelyiknek termisztoros a hőérzékelője és van amelyiknek k típusú hőelem. Ez a kapcsolás a termisztoroshoz jó, a másikhoz nem. 6. épp fölötted regéltem el az analóg állomásos kalandomat, az opamp erősítését célszerű átszámolni, még megépítés előtt 7. R4 és R5 értéke lehet egy nagyságrenddel nagyobb, R6 értéke nincs a rajzon (szubjektív, de nekem nem tetszik ez az elrendezés) 8. szerintem célszerű a szenzor jelét kondival stabilizálni, ez a zajt is szűri
szia!
Akár jó is lehet, de pár dolgot módosítanod kell. Pl ha hidegen rákapcsolod a mosfet-et a fűtőbetétre, az akkor rövidzár szerű állapot lesz és mivel kicsi kondenzátorokat raktál fel, nem kap majd a PIC-ed elég áramot a működéshez, így le fog kapcsolni, ami által elengedi a mosfet-et és kezdődik minden elölről. Tegyél egy diódát sorban majd egy nagyobb kondenzátort a regulátor elé. Amúgy sok lesz a 24V -> 5V, érdemesebb egy step down konverterrel elvégeztetni ezt a feszültség csökkentést. A kis kondenzátorokat minél közelebb rakd majd a PIC-hez és az opamp mellé is érdemes rakni. A 358-as nem rail to rail, így ha 5V-ot kap majd csak 3.9V-ig fog értéket adni az erősítés után, szokták úgy, hogy nagyobb feszültséget kap, pl 7V-ot és akkor 5V-ig fog erősíteni, így nagyobb lehet az érzékenysége, persze csak akkor, ha ez cél.
4. Nyílván AC a bemenet különben minek egyenirányítaná? A FET miatt csak egyenfeszről mehet mást nem tud vele kapcsolgatni. A fűtéshez nem kell pufferelt egyenfesz, jó a lüktető is.
5. Ez így pont , hogy hőelemeshez jó, de könnyedén megoldható termisztorosra is. A bemenetnél felesleges a trimmer ki lehet mindent számolni, csak a baj van vele, és programból meg úgy is kalibrálható. nyuszis2: azt is lehet, hogy PIC-nek kisebb referencia feszt állít elő, akkor jó a LM358, persze lehet így is jó ki kell számolni. A hozzászólás módosítva: Dec 29, 2017
4. Logikus az AC, viszont én mindenképp pufferelnék, mert nem tudom a 78xx hogy viseli azt, hogy másodpercenként 100x 7V alá esik a feszültsége. Gyanítom, hogy nem jól. A FET viselkedése szintén kérdéses.
De még ha minden jól is menne, a 100 nF akkor is kevés lesz a FET és az opamp és az uC ellátására, amíg a 7805 halódik. Akkor akár egy dióda után lehet tenni egy 100µF nagyságrendű puffert a 7805 hidegítő kondija elé. ++ ha AC, akkor FET helyett lehet pl. egy triakkal kapcsolgatni a váltót, mondjuk optón keresztül 5. ez a bemenet így pont termisztoroshoz való, a hőelemest nem kell megtáplálni (10k-n keresztül 5V-ra megyen).
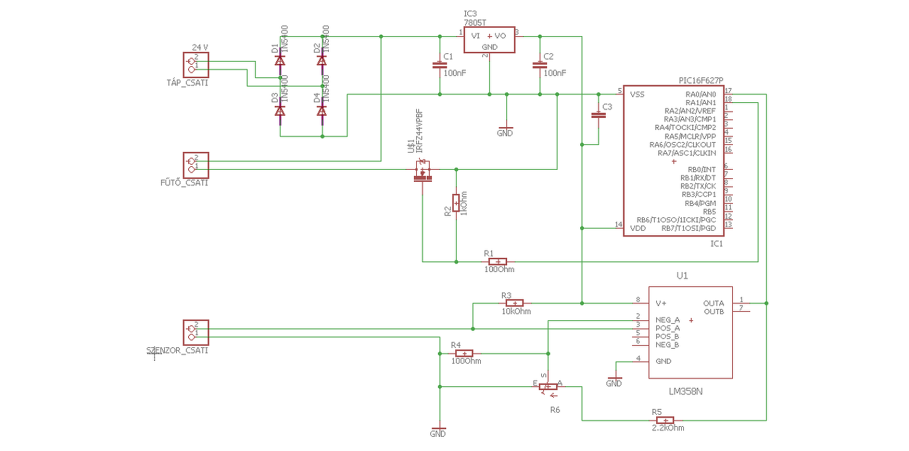
Megtörtént pár valtoztatás!
R4 R5 értéke emelve lett! A Potit bennehagytam lehet hogy bonyolítja, de szerintem egyszerűbb lesz sz összehangolás. A betáp meg nem tudom hogy ac vagy dc így a hidat bennehagyom Maximum védve lesz a fordított polaritástól. A stab5v elé beraktam egy stepdown-t azzal 7 voltra húzom és a műveleti erősítőt azzal hajtom meg (nyuszis2 javaslata alapján) A hőérzékelőm az a fajta ahol a hőmérségletválltozás hatására változik az ellenállás... nem pedig az ahol feszültség generálódik a hidegponthoz képest! A hozzászólás módosítva: Dec 29, 2017
|
Bejelentkezés
Hirdetés |

















