Fórum témák
» Több friss téma |
Fórum » Kapcsolási rajzot keresek
Témaindító: Kallai Csaba, idő: Márc 11, 2006
Témakörök:
Volt egyszer hasonló téma egy régebbi elektronikai újságban. Valójában már meg nem mondom, hogy az Ezermester, a Rádiótechnika, vagy az Elektor vagy a Hobby Elektronika újságban.
A lényege, hogy az akkoriban még újdonság UAA180-as kivezérlésjelző IC-t ismertették benne. (a hozzá hasonló IC akkoriban NDK-s kivitelben - A277 is létezett) És volt ott egy olyan érdekes megjegyzés, miszerint - ha valamelyik ellenállás értékét növeljük, akkor pontonkénti "felgyulladás" van, - ha azonban csökkentjük az értékét, akkor egyből sávos. Tehát azzal egymás után egyre több LED gyullad fel. Arra kellene valahogy rákeresni, vagy egy kicsit kísérletezni a már megépített kapcsolással.. Lehet, hogy az a csökkentés-növelés pont fordítva volt (már nem emlékszem a részletekre annyira), de maga a lényeg - az a lehetőség magában az IC-ben és gyárilag is adott. A hozzászólás módosítva: Jan 9, 2018
Valami decimális számláló áramkör. ?
Ha jól tudom - a HEF4029 - pontosan ezt tudja
Nem jól emlékszel mert UAA180 UAA170 az egyik pontonkénti a màsik sàvos .maga az ic tudja ezt .
Akkor ezer bocsánat!
Én egyiket se használtam, de láttam róluk itt-ott megjegyzéseket, kapcsolási rajzokat.
Előbb utóbb megtalálom a rajzot és megmutatom.
Sziasztok!A segitsegeteket szeretnem kerni.Van 1 Samsung plasma PS-42C91H tevem.A tápegysegröl szeretnek kapcsolási rajzot.A csatolt kepen láthato meg jelölt alkatresz hibás ugyan is szakadást mertem a trafon.ezt azalkatreszt hogyan tudnám beazonositani?Sajnos en nem találok kapcsolasi rajzot.A segitsegeteket elöre is köszönöm.
Elnezest de nem lett bejelölve ..a lenyeg hogy a bal felsö sarokban láthato nagyobb traforol lenne szo
Szia!
Elvileg találhatsz "service manual"-t a neten, amiben van kapcsrajz, ha regisztrálsz. Mindenesetre, ha tényleg szakadást mérsz a trafón, honnan tudod, mik az összetartozó tekercsek rajz nélkül? Ha szerinted rossz, forraszd ki és tegyél fel egy közelképet a láb-oldalról.
Szia!
Külön van a PFC áramkör és a tápegység a rajzokon.
Szia!Köszönöm a segitseget.A csatolt kepen jelöltem a trafo lábait .mint a kepen láthato 4pontot megmerve szakadast mutat
Meggyőzőbb lenne, ha tényleg kivennéd azt a trafót és úgy mérnél. Ha szakadt valahol, nincs pluszmunka - ha pedig rossz helyen mértél, legalább az is kiderülne.
Túl sok láb nem lesz rajta, az az érzésem. A hozzászólás módosítva: Jan 12, 2018
Idézet: „A csatolt kepen jelöltem a trafo lábait .mint a kepen láthato 4pontot megmerve szakadast mutat” Nekem nyolc
Ha a BN44..-es lenne a rajz, akkor ott csak 2 kivezetése van a pfc trafónak és nincs is több talán.
LP801, 250 uH. Az pedig komoly sodrat, nem szakad meg csak úgy... A hozzászólás módosítva: Jan 12, 2018
A vastag lábak csak tartó funkciót töltenek be, talán ez zavart bele a mérésbe.
Kedves proli007!
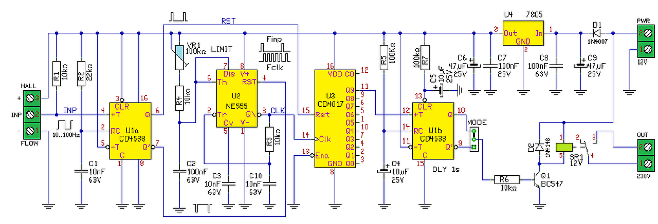
Lemértem a szenzor és sikerült gyári adatait is megtalálni a szenzornak, amit mértem megegyezik a leírt adatokkal. Csatolok egy Google fordítást, és egy adatlapot. "YF-S201 Hall hatású vízáramlásmérő / érzékelő Ez az érzékelő ül összhangban a vízvonal, és tartalmaz egy szélkereket érzékelő méri mennyi folyadék mozog rajta. Van egy beépített mágneses teremhatás érzékelő amely minden forradalommal elektromos impulzust ad ki. A csarnok hatásérzékelője le van zárva a vízcső és lehetővé teszi az érzékelő biztonságos és száraz maradását. Az érzékelő három vezetéket tartalmaz: piros (5-24VDC teljesítmény), fekete (föld) és sárga (Hall effekt impulzus kimenet). Az impulzus számlálásával az érzékelő kimenetéből számíthat könnyen kiszámíthatja a vízáramlást. Minden impulzus megközelítőleg 2,25 ml. Ne feledje, ez nem a precíziós érzékelő, és az impulzussebesség függ az áramlási sebességtől, folyadéktól függően nyomás és érzékelő tájolása. Ehhez gondos kalibrálás szükséges, ha jobb, mint 10% -os pontosság megkövetelt. Azonban nagyszerű az alapvető mérési feladatokhoz! Van példa Arduino vázlatunkra, amellyel gyorsabban tesztelhetjük az érzékelőt kiszámítja a víz hozzávetőleges áramlását liter / óra értékben. Az impulzusjel egy egyszerű négyzethullám, így nagyon könnyű beírni és konvertálni literenként percet az alábbi képlet alkalmazásával. Impulzus frekvencia (Hz) / 7.5 = áramlási sebesség L / percben. Jellemzők: Modell: YF-S201 Érzékelő típusa: Hall effekt Működési feszültség: 5-18V DC (min tesztelt feszültség: 4,5V) Maximális áramfelvétel: 15mA @ 5V Kimeneti típus: 5V TTL Munkafolyamat: 1 - 30 liter / perc Működési hőmérséklet tartomány: -25 és +80 ℃ Működési páratartalom: 35% -80% RH Pontosság: ± 10% Maximális víznyomás: 2,0 MPa Kimeneti működési ciklus: 50% + -10% Kimenet emelkedési ideje: 0.04usz Kimenet esés ideje: 0.18usz Áramlási impulzus jellemzői: Frekvencia (Hz) = 7,5 * Áramlási sebesség (L / perc) Pulzus / liter: 450 Tartósság: legalább 300 000 ciklus 1/2 "névleges csőcsatlakozások, 0,78" külső átmérő, 1/2 "menet Méret: 2,5 "x 1,4" x 1,4 " A kapcsolat részletei: Vörös vezeték: + 5V Fekete vezeték: GND Sárga vezeték: PWM kimenet." A leírás gyári leírás pontosan tartalmazza a 2-4-6-8-10 literhez tartozó frekvenciákat, és fentebb a kimeneti jel idejét. Köszönöm a türelmed, és hogy segítesz(tek).
És még van egy Arduinora előre megírt program, nem tudom hogy bármit is segít, de azért csatolom.
Read Water Flow Meter and output reading in litres/hour */ volatile int flow_frequency; // Measures flow meter pulses unsigned int l_hour; // Calculated litres/hour unsigned char flowmeter = 2; // Flow Meter Pin number unsigned long currentTime; unsigned long cloopTime; void flow () // Interruot function { flow_frequency++; } void setup() { pinMode(flowmeter, INPUT); Serial.begin(9600); attachInterrupt(0, flow, RISING); // Setup Interrupt // see http://arduino.cc/en/Reference/attachInterrupt sei(); // Enable interrupts currentTime = millis(); cloopTime = currentTime; } void loop () { currentTime = millis(); // Every second, calculate and print litres/hour if(currentTime >= (cloopTime + 1000)) { cloopTime = currentTime; // Updates cloopTime // Pulse frequency (Hz) = 7.5Q, Q is flow rate in L/min. (Results in +/- 3% range) l_hour = (flow_frequency * 60 / 7.5); // (Pulse frequency x 60 min) / 7.5Q = flow rate in L/hour flow_frequency = 0; // Reset Counter Serial.print(l_hour, DEC); // Print litres/hour Serial.println(" L/hour"); } } A hozzászólás módosítva: Jan 15, 2018
Hello! Úgy gondolom, hogy a méréstartomány megfelelő ahhoz a célhoz, ami ki lett tűzve. Alapvető problémák akkor lehetnek, ha az áramlás, vagy a turbinakerék forgása nem egyenletes. Vagy is, az gondot okozhat, ha az érzékelendő áramlás csökkenési szint, túl közel van a névleges áramlási értékhez.
(Az Arduino program szerintem nem jól számol, de ez legyen a szoftveresek baja, vagy az enyém, ha nem jól értelmezem amit tesz. )
Akkor azt mondod hogy amit legutoljára készítettél áramkört az akkor jó lesz?
Egy kérdés, nem lehet a relé elé tenni valami időzítő fokozatot, hogy ha rövidebb időre ingadozás van arra ne reagáljon, mert ha pár másodpercig lecsökken vagy megszűnik a vízáramlás az még nem gond mert a lézercső rendszerében lévő víz nem tud azonnal felmelegedni, esetleg nem lehetne ezt az időzítést is potméteresen állítani?
Például ha itthon fater bekapcsolja az 1fázisú 3,2KW-os szalagfűrészt akkor igen behorpad a hálózat és ilyenkor a vízszivattyú is belassulhat, de ez csak 1-2mp áll fenn. Köszönöm. A hozzászólás módosítva: Jan 15, 2018
Itt azért nem ilyen egyszerű a dolog, mert ez az áramkör digitálisan dolgozza fel az infót. De egy megfelelő integráló tag esetleg segít a dolgon. Csak az a gond, hogy ha ezt az U3 kimenete és az U1b bemenete közé tesszük, akkor csak egyszer fog a monostabil kapcsolni, ha túllépés tartós. Mert ez egy újraindítható monostabil, de nem szint, hanem élvezérelt. A bementi szintet a jel, csak egyszer fogja átlépni. Lehet nem a monostabilra kellene kötni az integrátor kimenetét, hanem egy Fet-re, ami a relét vezérli..
Ha jobban bele gondolok, akkor jobban jársz, ha a relé meghúzását (vagy ejtését MODE=Q' esetén) késlelteted. Ekkor a C4 helyére egy 1µF-os kondit kell tenni, az R6-ot egy 220kohm-ra cserélni, a Q1-et egy BS170-re. Valamint a BS Gate-Souce pontja közé, egy 10µF-os kondit betenni. Ez késleltetni fogja a relé működését, a monostabilnak pedig csak két impulzus közötti időt kell áthidalni.
Rendben ahogy lesz időm megépítem az áramkört egy próbapanelre és meglátjuk mi jön ki belőle.
Nagyon hálás vagyok a segítségedért.
BERNINA RECORD 930 ELECTRONIC varrógép kapcsolási rajzát keresem (a GOOGL ebben nem barátom) ezért Hozzátok fordulok segítségért. Több IC van benne eléggé kopottan, mert a gép kb 20 éves lehet...
Köszönettel és reményteljesen várom fáradozásotok eredményét |
Bejelentkezés
Hirdetés |















