Fórum témák
» Több friss téma |
Fórum » Kapcsolóüzemű táp autóba Hi-Fi-hez
Nem akarlak elkeseríteni, de a trafó méretezése az a legalapvetőbb dolog. Ha ez sem megy, akkor a táp elkészítése pláne nem fog, mert ha azt - némi hasonlattal élve - egy egyetemi szintű feladatnak tekintjük, akkor ahhoz képest a trafóméretezés általános iskolai szint.
Az ETD39 elég karcsú lesz a feladatra, és egyébként is célszerűbb gyűrűt használni, nem véletlenül vannak a gyáriak is szinte kivétel nélkül arra tekerve. A méretezés, a trafó elkészítése többször le lett már írva ebbe a topikba (is).
Azért esett a választásom ilyen típusú magra, mert szerintem könyebb megtekerni egy csévére az említett tekercseket mint gyűrűre.( nem kell minden adott menetnél áthúzni a drótot a gyűrű közepén). Az elektronika részétől egyáltalán nem félek, mivel rengeteget építettem már: labortápokat, nixie órát, mikrokontrolleres vezérlőket stb. Transzformátor tekerésre még sosem szorultam, így hát most ez következik
.
Egy apróság: ha a fele dróthosszat tekered jobbra és balra a közepétől, egy hajszállal könnyebb a művelet.
Az E magokban általában kevesebb hely van a huzal számára mint egy hasonló méretű gyűrűmagban, még úgy is hogy ezeknél a méreteknél a gyűrűre több menet kell mert a gyűrű keresztmetszete kisebb mint az E középső szára.
A két félprimer között ugye minél jobb csatolásnak kell lenni, ezért együtt kell őket tekerni. Meg az sem baj ha a szekunderek sincsenek messze, ezt a gyűrűn lehet a legkönnyebben megvalósítani, ezért van szinte minden autóserősítő tápjában gyűrű.
Legnagyobb ferrit gyűrű ami rendelkezésemre áll 41X15X27mm. Pontosabb adataim nincsenek róla, ami bizonyos hogy ferrit mag. Szerinted elég lenne egy 500W körüli táp elkészítéséhez vagy szükség lesz a + és - oldalnak külön egy-egy táp sorba kötésére? Találtam egy programot, ami kifejezetten ferrit transzformátor menetszámait és adatait képes kiszámolni push-pull konfigurációban.
Az kb. 2 cm2 keresztmetszet (ha a 27 a belső átmérőt jelenti) ami szerintem elég. Meg kellene mérni a mag AL értékét, mert ha valami zavarszűrőbe való alacsony AL értékű mag akkor nem jó.
Sajnos a mérésre nincs lehetőségem, így hát lehet mégiscsak maradnék az ETD mag mellet, abból be tudok szerezni akár nagyobbat is (ETD59) és ehhez teljes adatlap van rendelkezésemre.
Sziasztok!
Megépitettem a driver részét a tápnak. TL494 lett használva, a kitöltés állítható egy trimmerrel a teszt erejéig, lásd az első képet. A TL494 tranzisztorok nélkül, direktben hajtja a feteket, aminek típusa IRF3205. Anélkül, hogy a fetek hozzá lennének kötve a trafóhoz, a gateken a jelalak nagyon eltorzul, lásd a második képet. A harmadik képen a trafó rákapcsolás látszik. A szekunderen magas tüskék és gyenge áram van. Szerintetek mi lehet a probléma? 10,5V-on működik, a trafó 50KHz-re volt méretezve. Próbáltam a feteket tranzisztoron keresztül is meghajtani de nem lett jobb.
Egyelőre tekerd fel teljesen a kitöltést, és tegyél fel egy konkrét rajzot arról hogy mit csináltál mert ez így semmit nem mond. A 494 nem tudja direktben meghajtani a feteket! Bekapcsolni még csak be tudja, de a kisütéshez mindenképpen kell egy plusz tranyó, kismillió rajzot találsz róla a neten. A 494 eredetét (kilétét) sem ártana tisztázni a későbbi meglepetések elkerülése érdekében. Tegyél be kisebb időzítő kondit, meg esetleg egy trimmert az ellenállás helyére és nézd meg hogy működik-e az IC úgy 4-500kHz-en is, azaz még látsz-e normális négyszögjeleket a kimenetein. Amennyiben nem, úgy abba is kell hagyni a további kísérletezést.
Kicseréltem az időzítő kondit és az ellenállást, csatolom a kapcsolást és a jelalakokat. Úgy tűnik az IC rendben van. Meghajtó tranzisztorok nélkül készültek a képek.
Meghajtó tranzisztor elengedhetetlen.
A buffer fokozat mindenképpen kell az IC és a fetek közé, ahogy a csatolt rajzon is látod. Snubber (RC) kör is kell a trafó primerjére, a rajzon lévő értékek 99% hogy ahhoz is jók lesznek. Aztán az IRF540 sem ide való, az ajánlott típusok szintén ott vannak a rajzon. Ez a rajz egy 50Hz-es szünetmentes trafóhoz készült, a snubber kör viszont nem, az a nagyfrekire való.
24V akkuról eléggé necces az 55V-os fetek használata, mert a max. 28,8V tápfesz esetén, 57.6V + a tranziensek terhelik a feteket....
Ez egy összeollózott kapcsolás, a meghajtás miatt tettem be, hirtelen ezt találtam. A konkrét példány az odaírt 75V-os fetekkel működött, ráadásul nem is rosszul mert az 500VA-es trafót megsütötték vele. Úgy túlterhelték hogy elment benne a hőbizti, órák múlva amikor hozzám került még mindig meleg volt a vasmag.
Az elektronikának semmi baja nem volt (csak mert én csináltam).
Megépítem ezt a rajzot, némi alakítás szükséges csak. Frekvenciát szükséges lesz fentebb vinni 50khz-ig. Jelentkezem az eredményekkel
Sikerült elkészítsem az új áramkört, sokkal jobb eredményeim vannak, de még mindig valami nem teljes. A tranzisztoros meghajtás után a jelalak nem változott, így bekötöttem a feteket is és a trafót. Terhelés nélkül a fetek nem melegszenek a jelalak nem változik. Terheléssel egyik fet elkezd melegedni (a képen a kék jelalak az övé ). A másik egyáltalán nem melegszik, viszont a gate-jén lévő ellenállás jóformán elég. Ha terhelem a trafó szekunderjét a gaten lévő feszültség mínusz irányban kitér, de csak egyik fetnél. Próbáltam diódát tenni a gate ellenállásra de nem változott semmi.
Tegyél fel egy fotót a trafóról és az áramkörről kérlek, lássuk mit alkottál
A Gate feszültség nagyon nem jó, nem csoda, hogy izzik a gate ellenállás.
Készítettem képet, de mivel ez csak egy prototípus breadbordon indítom és ha életképesnek látom akkor elkezdődik a nyák tervezése. A transzformátor egy ETD39 magra tekert 2*3 menetszámú primer és 2*18 menetszámú szekunderből áll. Valószínűleg nem sokat mondanak a képek
Az a fura a második képen, a a fet-k source-jai testen kellene legyenek, de a scope testkábelei közül az egyik a szekunder oldalon a kondenzátor takarásában van bekötve valahol, a másik meg mintha lógna a levegőben. Ha egy fet Gate jeleket akarok vizsgálni, még a csipesz használata se mindig megfelelő, van, hogy tapintócsúcsot kell használni.
Megpróbálnám úgy, hogy a primer oldalon a tekercsek helyére 100 ohm 2W-s ellenállást kötni, kicserélni a megégett gate ellenállást. A következő lépésben ha előbb minden rendben volt, a szekundert üresen hagyni és a primer-t visszakötni a fetekre, de a 12V-t a primer közös pontjával sorosan kötni 100 ohm 2W ellenállást.
Breadboardon nem nagyon tud folyni 50-100mA-nál több. Kicsi a vezetékek és a vezetősávok keresztmetszete, előreláthatatlan, megmagyarázhatatlan hibákat előidézve!
Sziasztok!
Véletlenül tévedtem ide, és nem akarok belevauvau, de a bal oldali fetnek nem a gate-je van testen, és a source-je kapja a négyszöget? Mert, így féloldalasan telítésbe viszi a vasat, nem túl jó... Pityu
Igazatok van! Mivel egy fetet elégettem, így cserélve lett és figyelmetlenségből forditva lett betéve
. A napokban elkészítem rendes nyákra és úgy folytatom tovább. Köszönöm az észrevételt!
Megépítettem kicsit "professzionálisabb" módon, a jelalak trafó előtt és trafó után is szép, terheléssel és egyenirányítással pontosan a kiszámolt értéket kapom, azaz 60V. A bemeneten kb. 40W felvétellel a kimeneten kb. 25W mérhető, ami szerintem eléggé gyenge hatásfok. Transzformátort újra fogom tekerni vastagabb drótokkal esetleg több szálával. Mivel lehet segíteni, hogy valamivel jobb legyen a hatásfok? A kitöltés a maximumhoz közeli értéken volt, a transzformátor enyhén langyos lett s egyik fet valamivel melegebb mint a másik. Csatolok néhány képet is.
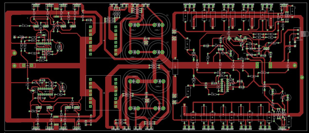
Csatolok egy képet a végső nyákról, néhány helyen még kellni fog pár átkötés. Super OCL van benne, egy kanális 5 pár végtranyóval.
Néhány kérdést engedj meg kérlek, a tápban a fetek source lábai miért kaptak ilyen vékony bekötést a test felé ? Láttam már párhuzamosított fetekkel készült végfokot megfőve, rendszerint az ilyen nagy áramsűrüségű helyek is sérülnek ilyen esetben.
A biztosíték után még jó lenne egy LC szűrést beiktatni ha autóba lesz beépítve, ne dolgozzon vissza az kocsi villamos fogyasztóira, valamint egy fordított polaitással bekötött dióda is ami meg tudja védeni a primer oldalt a fordított táp ellen. Az miért jó, hogy más-más frekvencián fut a két PWM IC, a master-slave kapcsolat nem merült fel ? A végfok estében a hangszóró negatív csatlakozási pontja a végfok összes többi testpontjára vissza tud hatni, gerjedhet. A szekunder puffer sor után a testeléseket csillagpontba kellene kötni vagy a hangszóró kivezetést a pufferektől külön kábelen elvinni. A hozzászólás módosítva: Jan 24, 2018
Szia!
A source lábak bekötései végig lesznek ónozva a nagyobb áramtűrés érdekében. A táp két külön meghajtóval van felszerelve, a frekvencia megegyezik a két drivernek. A hangszóró tespontja egyelőre próbaként ott marad és ha probléma adódik a puffer kondiktól kap majd testet.
Nem tudom mekkora áramra terveztél a primer körben a feteknél, látszólag semmi nem gátolja a megvalósítást és nem kell hozzá 5 percnyi munka sem, hogy kijavítsd. 10A felett azok a sávok füsté fognak válni ónozással együtt
.A frekvencia mitöl fog egyezni ? Válogatod az IC-t, RC tagokat ? Ezért javasoltam a master - slave módot, ott az egyik IC adja az órajelet a másiknak, garantáltan nem lesz 1Hz eltérés sem.
AZ ónozás a lóf.sz nem ér hacsak nem dunatöltésnyi mennyiséggel pakolod meg. Miért nem lehet beteríteni rézzel ha már úgy is ott van a nyáklapon?
Egyébként L szűrés nem annyira lényeges mivel a betáp vezeték ami minden bizonnyal több méter lesz annak nagyobb az induktivitása mint pár menet aprócska tekercsnek. Viszont a betápot gyorsan pakold meg pufferkondikkal mert a feteknek rövid életük lesz vagy ha nem akkor fűteni fognak rendesen. Másik, minek kettős IC meghajtás? teljesen felesleges mivel látom visszacsatolás nincsen ráadásul az eltérő freki majd csinál szép kis interferenciát. A szekunderen a kondik elrendezése nem teljesen világos de azt látom mintha lebegő GND lenne 1-1 kondenzátor osztásával. Jól látom ezt? Mert az úgy nem jó. A kimeneten nincs fojtó, (megjegyzem ezt szeretik mindenhol lespórolni de nem kell az ilyeneket példának venni) tegyél be 1-1 fojtót szekunder kondik elé. Fetmeghajtás szintén elég rossz helyekre van bekötve. Szóval elég sok csiszolnivaló lenne még ezen.
Sziasztok!
Egy olyan kérdésem lenne, hogy egy autós erősítő, okozhat-e károsodást az autó generátorában? Illetve miért van az, hogy nagy hangerőn a beltéri és műszerfal világítás is elhalványul kicsit a dob ütemére. Nem nagy erősítő, 25A bizti van csak benn, korrektül bekötve közvetlen akksira. Ez az erősítő van benn BTLben Illetve egy 30-as JBL mély. Lehet azért halvámyul el mert gyenge a motor csak 1.2 es és ahhoz kicsi generátor van? Mire kellene figyelni? És akinek 5x ekkora erősítője van akkor mi történik? Villog az első lámpa? Köszi!
Nam tudom mit vársz, ha egy fünyiro motorbol, kiveszel 100-200 W hangeröt, mégha csak a csucsokban is.
Ezért szokta ilyen esetben extra akkukat meg rengeteg kondit rakni az autoba... |
Bejelentkezés
Hirdetés |





. 










. A napokban elkészítem rendes nyákra és úgy folytatom tovább. Köszönöm az észrevételt!







