Fórum témák
» Több friss téma |
Egyenlőre Win7 alatt usb/rs232 átalakítóval csak a Wouxun rádiót (kenwood interfészes) sikerült programoznom vele, de azt is trükkösen kellett indítani. (Talán azért mert a buta kínai szoftver mégiscsak okosabb?)
A g4fhq féle FTBxxx progi, vagy a kc8unj féle VX2-Commander nem jut el odáig hogy megtalálja rendesen a PC soros portját, pedig nem túl öreg szoftverek. Na majd valami soros port emuláló progit ki kell nézni hozzájuk. A hozzászólás módosítva: Jún 14, 2013
Idézet: Tudsz esetleg ajánlani konkrét oldalt? „Nomeg az amatőr oldalakon több segítségre számíthatsz, ha szükséged lenne rá.” Egyet se találtam ahol "programozó kábel készítése" és "programozó szoftver" témakörben akadna hozzáértő.
Pl Motorolákhoz itt: Bővebben: Link
Motorolák nem igazán érdekelnek, különben is ami a lényeges: a szoftver ami ezen linken nincs. Azért köszönöm a segítséget, egyszer még jól jöhet.
Inkább a 'VX-2 Commander' (VX-5/6/7 stb), KG-UV Commander', 'FTBxxxx' (és FTBCAT) programok használhatósága érdekelne (pl tapasztalatok) Win7 (vagy Win8) alatt. A hozzászólás módosítva: Jún 18, 2013
Állítólag azért nincs ott program, mert hogy az illegális lenne.
Programokról annyit, hogy win7 32/64bittel már programoztam uvd1p-t. A másik kettőről nincs tapasztalatom.
Nálam csak a kínai programozó működik a uvd1p-vel. A Commanderrel nem, pedig le se húzom a kábelt, csak az egyik programból kilépek, másikba be...
(Win7 homepremium 64bit) A hozzászólás módosítva: Jún 18, 2013
Üdv mindenkinek tudna valaki kapcsolasi rajzot programozásra egy kinai Baofeng uv b5 hez soros portra ? ( Data cable )
A hozzászólás módosítva: Dec 19, 2013
Üdv mindenkinek!
Régen nem volt bejegyzés ebben a témában, de hátha olvassa valaki! Kérdésem és kérésem: Ismeri e valaki a CS-F100S nevű programozó programot, és ha igen, segítene e nekem a sok rövidítés megfejtésében. Nagyon sok olyan beállítás van amit nem értek, nem tudom mi mit fog változtatni. Sajnos az Angol nyelv nem az erősségem, a rövidített angol kifejezéseket meg nem lehet lefordíttatni. Kérem ha tud, valaki segítsen! Köszönöm
Könnyebb lenne segíteni, ha párat beírnál ide melyet nem értesz. Esetleg képernyő kép, arról a részről ami érdekes számodra.
Ha bemásolod,vagy képet készítesz róla jobban fogunk tudni segíteni!Én probáltam telepíteni,de account nélkül még telepíteni sem engedi...
Köszönöm a reagálásotokat, a másik gépemen van a program, holnap csinálok róla képernyő képeket és felteszem. Előre is köszönöm a segítséget!
Szervusztok!
Csináltam pár képernyő képet a program fő ablakáról, mivel nagyon hosszú két részletben van a fejléc, és még utána a többi beállító "fülecske". A frekvencián, a teljesítményen, a zajzáron, a scennelésen, kívül szinte semmi nem tiszta. Persze az volna a jó ha ti is futtatnátok a programot mert az aktuális kockába kattintva jön elő a választási lehetőségek listája. Én meg sajnos nem tudom hogy mi mit jelent. Köszönöm hogy időt szántok rám!
Nos igen, akinek fel van telepítve, és mellette ismeri is - használja, az autentikusabb forrás lehetne.
1-2. kép: első rublika: passz. 2, Inhibit ( gondolom itt törlés nélkül ki lehet tiltani a memóriából az egész csatornát...) 3, 4, vételi és adási frekvencia 5, adás tiltás bekapcsolása, ez esetben csak vételre lehet használni az aktuális csatornát.. 6, itt széles és keskeny vétel illetve adás moduláció között kapcsolhatunk 7, zajzárt veszi erősebbre .. 8, 9, külön lehet itt állítani az adási és vételi ctcss kódolást.. 10, time out timer, folyamatos adás időkorlát 11, adási teljesítményt lehet választani 12, ez bekapcsolása kizárja a szkennelésből a programozott csatornát... ?(talán) 13, szkennelés aktiválása ... ? 14-17, elhelyezett gombok programozhatók különböző funkciókra 18-20, hát nem tudom. 21 és a többi signaling rész már magas nekem. a végén a beszédtitkosító ki - bekapcsolása és konfigurálása...
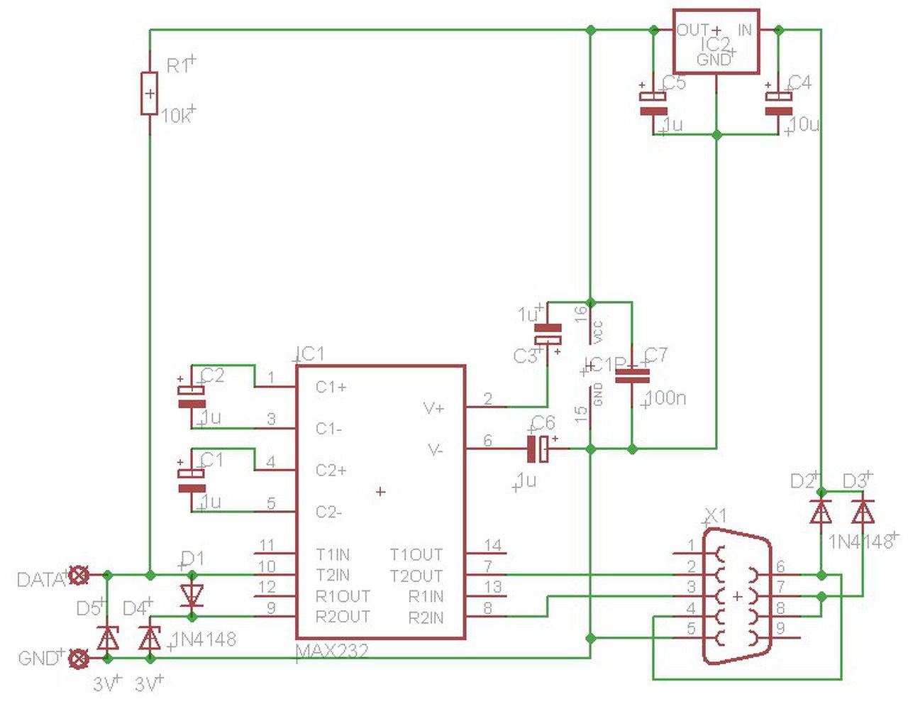
Köszönöm a gyors választ, már ezzel is sokat segítettél, látni hogy benne vagy a témában. Ha nem veszed rossz néven még egy kérdéssel rabolnám az időd. Előzőekben ajánlottál ebben a témában valakinek egy programozó rajzot az FTH-7010. készülékhez. Én megépítettem a készüléket, de valami hiba lehet, mert csatlakozási hibát ír ki a program kiolvasáskor is, és beíráskor is. A rajzot mellékelem. Amiket régebben írtatok itt, mindent leellenőriztem, mégsem. Nálam valamiért a soros portról nem jön le csak kb. 0,3 V, tehát külső táplálással is próbálkoztam, hiába. Valamit rosszul rajzoltam?
Szerintem a kapcsolás az jó, bár 3V-os Z-diódák nem kellenének oda.
Ez a kapcsolás csak valódi COM-portal működik. Ezt ellenőrizni kellene, hogy megvannak -e a feszültségek. Mellette, hogy vezérelhető -e, valami portbillegtetővel reakciót csikarni ki, mondjuk RTS - DTR lábakon. Ekkor már a működtető feszültségeket is lehet ellenőrizni. Külső táp, az biztosabb eredményt ad, de a vezérlőjelek átkötéseinek meg kell lenni a porton.
Egy 9V elem legyen a táp a soros port helyett. A D4 D5 felesleges.
Köszönöm, megpróbálom zénerek nélkül is, sőt megpróbálok szerezni egy még régebbi gépet, mert lehet hogy a Pentium 1-is sok lehet neki.
+ elem és nem számít hogy fizikai régi port legyen (én is usb to rs232 vel használom win10-el de más rádiókkal)
A hozzászólás módosítva: Jan 20, 2018
Sok helyen olvastam hogy ez a DOS.-os program nem hajlandó az újabb gépeken száguldani, jobb szereti a nyugdíjas tempót. Most már van egy 300MHz.-es processzorral működő Win 98-as oprendszert futtató gépem, holnap összerakom a konfigot, és próba. Persze ahogy írtad külső táppal.Köszi addig is a segítséget!
Hamár a régi gépek szóba kerültek, tud valaki olyan programot ( ha lehet ingyenest), amivel win7 alól lehet programozni GP300-as rádiót? Amit eddig találtam, csak régi gépen futott ott is csak ha a biosban mindenféle memória gyorsítás ki volt kapcsolva.
Köszönöm.
Én CHIRP -et használok ami támogatja a rádióimat és win10 alatt tökéletesen fut..
Ha valami régi DOS vagy win16 progival kellene szenvednem ahhoz ott a DOSBox vagy a VirtualBox szintén win10 alá. A portvezérlés fizikailag teljesen átadható a guest OS-nek.. A hozzászólás módosítva: Jan 20, 2018
Szervusztok!
Hiába minden kísérlet, hiába régi gép, hiába minden, sajnos A CE-2 program csak azt írja ki hogy hiba van a csatlakozásban. Már az egyik rádiót is sikerült lenulláznom, (Yaesu FTH 7010) mármint bárhová kapcsolok, állítok csak sípolgat, és nem jelez ki se csatornát , se frekit. Lehet hogy kitörlődött a memóriája valami ügyes csatlakozás alkalmával? Már minden reményem kezd szerte foszlani. Nagyon szerettem volna ezeket a rádiókat beprogramozni, de úgy látszik nem fogom tudni. Ha tudtok olyan embert aki vállal ilyet kérem adjátok meg az elérhetőségét. 73; Pista
A régi p1-es gépen is ki kellett biosban a memória cache-t is kapcsolni ezeknél a régi programoknál. Azt próbáltad már?
A hozzászólás módosítva: Jan 22, 2018
Szervusztok!
Még azt nem próbáltam, de például a soros port sebességét 9600- ról levettem 1200-ra de így sem működik. Lehet hogy a program hibás? Nem tudtok valami működő programot ami tudja a Yaesu FTH 7010-et. Azért még megpróbálom a hét végén ezt a memória cache-t kikapcsolva is. Köszönöm a segítséget.
Programozó kábel ügyben!Én régebbi telefonok adat kábelét használtam fel erre a célra sikerrel!Pld. volt egy siemens m35 telefonhoz való adatkábelem aminek megtaláltam neten a kapcsolási rajzát(szintén max232-t használ) és a csatlakozó lábkiosztását.Alapból soros portra csatlakozott.Levágtam a végéről a telefoncsatlakozót,majd forrasztottam a megfelelő vezetékre megfelelő csatlakozót és elsőre elindult!Ha valahol tudsz ilyet vagy hasonlót szerezni még,próbáld ki!
Állítólag az ilyen illesztők is jók: Bővebben: Link (én még nem vettem ilyet)
A többinél csak azért kell a max232 mert az RS232-nél a negatív (-6V) az aktív szint, addig ezeknél a pozitív (+5V) azaz a kommunikációt ott invertálni kell. A hozzászólás módosítva: Jan 24, 2018
Sziasztok!
Már mindent kipróbáltam. Rendeltem (Kínai) programozó kábelt programmal együtt, Az USB.-s kábel a csatlakozótól eltekintve akár jó is lehetett volna, viszont a program amit küldtek hozzá nem működik sehogy. Az USB driwer-t kivéve. Megépítettem egy Max 232.-vel működő, az előzőekben kitárgyalt illesztőt, lassú géppel DOS alatt a CE-2-es programmal: csatolás hiba. Megépítettem az orosz amatőr által leközölt négy tranzisztoros csatolót, az eredmény ugyan az. Vagy a program van átírva , hogy ne működjön, vagy mindkét rádió rossz amikkel próbálkoztam. mást nem tudok elképzelni. Ennyi energia árán már vehettem volna két új rádiót. ![]() Ha valaki tud másik programot ajánlani ami ismeri a Yaesu FTH 7010-et kérem jelezze. Köszi.
Bármit is építesz érdemes letesztelni még mielőtt bármilyen rádiót is teszel rá.
A programozó kábel jack (vagy akármilyen) dugóján összekötöd egy szál dróttal a ki és bemenetet, rádugod PCre, és egy terminálprogramból megnézed hogy működik-e az rs232 loop. Ha amit begépelsz karaktereket az megjelenik bejövőként is (azaz összesen kétszer) akkor jó a kábel és a driver is, ellenkező esetben valamit elrontottál. Nálam több kábelben is hamis usb chip volt, így kellett hozzájuk driver, de persze azt a hamis chiphez csak XP-re gyártottak. De a csípőfogó segített és az usb rész ment a kukába. A hozzászólás módosítva: Jan 28, 2018
Yaesu 7010 programozása Ajánlom figyelmedbe a linkeltekben leírtakat. Én nem próbáltam, nekem nincs ilyen készülékem, se programozóm. A cikk végén adott egy hívójel. Próbálj vele kapcsolatba lépni.
Eservice_Softwer. Sok szerencsét! A hozzászólás módosítva: Jan 28, 2018
|
Bejelentkezés
Hirdetés |




(Win7 homepremium 64bit) 













