Fórum témák
» Több friss téma |
Köszi!
3c90 3f3 És hasonló magokról tapasztalat?
Szia ismét volt időm foglalkozni a táppal gondoltam teszek fel egy képet jelenleg ezt mérem a Fetek G & S lábain. 5x 30 menet 2 cm-es zöld színű gyűrű magon.
Az általad becsatolt adatlap 2. oldal alján sok információt találhatsz a Pv-ről.
Mivel pont az előzőekben taglalt feltételek (B=200mT, 100Cfok, 100kHz) szerinti Pv nincs feltüntetve ezért a katalógusból számítva (a térfogatot már az előbb meghatároztuk): 3C90 ~12W 3C94 ~9,6W 3F3 ~11W Ezekből az adatokból nem látható annyira, hogy a 3F3 a többihez viszonyítva 300-400kHz teljesít igen jól. A hozzászólás módosítva: Feb 2, 2018
Ha nem változtattál a kapcsoláson akkor a jel formája kicsit fura, mert a kikapcsolás árama sem nagy, így a négyszögjelnek ott is közel ugyanúgy kellene kinézni mint bekapcsoláskor. Ez a kép olyan mintha lenne ott valami pluszban ami kisüti a gate-et. Nem tudni hogy éppen mekkora a jel mert nem írtad oda, de ha a kép szerinti 5V-os és esetleg kalibrált állásban van akkor elég kicsi, mert közel 10V-os amplitúdónak kellene ott lenni de csak 6V körül van.
Találtam egy etd39 nek látszó magot 2x45 voltos tápot szeretnék fabrikálni A kérdésem , mekkora teljesítményt lehet belőle kifacsarni biztonságosan ?
Az több dologtól is függ, de annyit biztosan mint egy PC tápból. Feltéve ha nem légréses.
Hazamegyek csinálok pár fotót, azt hiszem légréses
akkor viszont jó lesz PWM végfokhoz
A vasmag átmérője 13mm a légrés 1mm egy tévében tette a dolgát egykor
Ez a vas nem jó, nagy a légrés. Ha lenne még egy pár, össze tudnád rakni légrés nélkülire a kettőből, mert csak az egyik fél rövidebb a közepén.
Sziasztok!
ETD trafó tekercseléséhez milyen drótot ajánlanátok a klasszikus dupla zománchuzal mellett? Érdemes lehet sima sodrott PVC bevonatos vezetéket használni? Kinek mi vált be?
Sziasztok!
Egy kis segítségre volna szükségem. Van egy tápegységem (tetováló) DC 1,5-18V 1,5 A Ma gondolt egyett és pukkant valami benne. Szétkaptam, és lerepült egy darabka a DIP-8 IC reactor micro RM6203 6065DQM. Fogalmam sints, hogy az mi sem az hogy mire szolgálhat. Mitől pukkant el? gondol egyet és megadja magát a szerkezet? Szeretek barkácsolni, így kitudom cserélni, de az megoldja a problémát? vagy valami más baj lehet? Választ előre is köszönöm!
Itt van az RM6203 adatlap!
Nem ebben a topikban kellett volna feltenni a kérdést...
Nem lehet biztosan tudni, hogy ha kicseréled, újra elrepül-e a cucc. Sajnos van rá esély. De ha jobbat tenni nem tudsz, egyszer kicserélheted. Ha egy megérzés kell: el fog repülni újra. A jelzett IC egy kapcsoló üzemű táp vezérlője, amiben van egy vasmag (ami idővel telítésre csücsülhetett), vannak tekercsek a vasmagon (idővel megsérülhetett a szigetelésük szimpla anyagminőség romlás következtében is), vannak kondenzátorok (azok természetes módon is használódnak idővel, és ha elfáradtak, akkor elfáradtak), van legalább egy optocsatoló (átéghetett valami ismeretlen jelenség következtében), vannak diódák (akár azok is átéghettek), vagy éppen csak valami átvezetést gyártott a nyákon, szóval ezernyi a probléma, ami miatt félresikerülhetett valami, és az már újabb bajokat is gyárthatott azóta. Egy kapcsoló üzemű táp modul nem szokott annyira sokba kerülni, hogy ha munka célra kell egy eszköz, ne tudd megfizetni a cserélését.
És amúgy igen, tényleg nem pont ebben a topikban kellett volna kérdezni A hozzászólás módosítva: Feb 9, 2018
Szia!
Mi az, hogy ETD trafó tekercselése? Szerintem a kérdést úgy akartad feltenni, hogy >40 kHz frekire készült trafókat hogyan tekerünk. Már sokféle kapcsüzemű trafót szétszedtem, a "klasszikus" leginkább a paralel tekert 2-3-4 szálas zománc volt, ritkán a litze. A sima sodrott PVC bevonatos azért nem jó, mert azt inkább 1 szálnak tekintheted. Gyors tesztre természetesen elmegy, mert újra hasznosítható..
Sziasztok.
Megépítettem az UCD-végerősítőt ehhez szeretnék csinálni kapcsi tápot. Valakinek volna hozzá rajza, nyákterve és ültetési rajza? Nagyon megköszönném. Ja és 2x80 vagy 2x90v 10-20A kellene. Várom válaszaitokat. Üdvözlettel ::saca A hozzászólás módosítva: Feb 12, 2018
Moderátor által szerkesztve
Helló!
IR vezérlő IC esetén képezhető híd kettő darab pufferrel is mint a PC tápokban? Mellékeltem kettő darab kapcsolást. Egyiken az említett megoldás szerepel másikon egy puffer és "képzett" híd. A két megoldás összevonható lenne?
Szia!
Az IR-nek nem kell tudnia, hogy milyen pufferről kapja az indító-áramot, feszt. Soros puffereknél dupla kapacitás kell nyilván az egyszereshez képest, de ez már a táp teljesítményétől függ.. A lényeg az, hogy a feszültség-felező ellenállásokon 1.. 1.5 mA áram folyjon, a középfesz ne csússzon el. Dupla puffernél célszerűen használhatod a primerrel sorbakötött kondis megoldást is, de nem kötelező. Ilyenkor dc áram nem tud folyni, viszont kényes a kondenzátor minőségére.
Üdv! Szerintem a két kondi soros használata a PC tápok miatt terjedt el, hogy egyszerűen feszültség kétszerezőként is használható legyen 110 (115 vagy 120)V-os hálózatról. Valószínűleg drágább mint egy az egy kondenzátoros megoldás, de gondolom ha már van egy raktárnyi belőle...
A két rajz közötti különbség nem igazán ez, mert bár elsőre nem biztos hogy látszik, de második képen rezonáns üzemű kapcsolás található. Javaslom mélyedj el benne egy kicsit. Rengeteg írás van róla itt a fórumon
Köszönöm! Folyamatosan olvasok utána, ha bár a tapasztalatom nulla a témában.
Sziasztok! Van három ESP-140-27,6 5 Amperes TL494 alapú tápegységem. Mind ment pár évet zárt helyen. Égésnyom nincs, púpos kondi nincs. A feszültség, ami kijön magasabb, 35 volt körül, és ciripel. Mindhárom ugyanezt teszi. A Kollégáim akik kiszedték, azt mondták terhelésre nem volt feszültség, de ezt még nem mértem ki. Annyi lenne a kérdésem, hogy milyen metódus mellett keressem a hibát? Veszek terhelésnek megfelelő izzót. Szkópom van.
A hozzászólás módosítva: Feb 18, 2018
Szia!
Itt is a elektrolitkondenzátorokkal kezdd és először a kimeneti puffereket ellenőrizd le.
Egy vasaló 50-80 Ohm ellenállású, jó nagy terhelhetőségű. Kb 2A-el terheli a kimenetet. Nem tudom ezek milyen tápok, de hasonlít a PC tápokhoz. Vannak nem kifejezetten univerzális tápok, amik csak bizonyos terheléses tudnak dolgozni. Ezekből direkt kihagynám a kimeneti előterhelésre, hiszen minek ronda a hatásfokot. Helyette ha X volttal megemelkedik a kimeneti feszültség, leáll az áramkör. Viszont előfordul, hogy egyetlen impulzus is elég a kimeneti kondenzátorok újratöltéséhez. Ez ciripelö hangban nyilvánulhat meg.
Kicsit utánanéztem a tápodnak. Egy egy sorozat, 12 és 24V-os akkukhoz szünetmentes rendszerekhez. Nekem egy kistesója van, de a funkciókat tekintve hasonló. Két részre bontva a tápot van benne egy akkutöltő rész, valamint egy ezt kiszolgáló kapcsitáp. Nekem a kapcsitáp része másabb, mert nekem 13,8V 4A miatt elég a záróüzemű megoldás. Neked PWM félhidas. Egy terheléspróbával megnézheted, hogy mit mutat. Egy otthoni vasalót rákötve mérd meg a kimeneti feszültséget. Ha nem mérsz elfogadható értéket (24-27V) akkor meg kell keresni a kimeneti pufferek + pontját, ami nehézkes, mert ahhoz le kellene bontani az alaplemezről. Ekkor viszont valami ideiglenes hűtőlemez vagy kis borda kellene a fetekre, meg a szekunder oldali diódára, nehogy megsüljenek. Van amúgy a kimeneten egy zöld led. Az mutatja hogy aktív-e a kimenet. Ha terhelve elalszik, akkor a táprész a ludas. A primer oldali két nagy elkó mellett van egy téglaszínű kondi. Ez azt hiszem 1, vagy 2,2µF/250V lehet. ezt érdemes lenne megmérni, vagy próbaképpen kicserélni egy másikra. Mivel nem rezonáns kondenzátor, ezért az értéke nem kritikus. Akár PC tápból bontott hasonló kondival is meg lehet próbálkozni. Nemrégiben volt pár javításra szoruló félhidas táp, amikben ezek a kondik kapacitása lecsökkent a töredékére. Aktív hangsugárzó halkan szólt, majd nagyobb hangerőnél folyton lefulladt. A párja az vígan zenélt, majd egy év alatt a kultúrház mind a négy ilyen aktív izéjébe ugyanez a hiba következett be.
Bocs hogy nem szkópos mérésre buzdítalak először, de leválasztó trafó nélkül meg se próbáld. ha már úgy is le van bontva az alaplemez, akkor meg lehet mérni multival a primer pufferkondikon a feszültséget. Ha lehet, ne nyomogasd oda a multi vezetékeit, mert közben figyelni is kellene legalább három helyre. Inkább azt ajánlom, a kondik lábához forrassz vezetékeket, és azok végeit egy csokihoz vezesd ki. A csokiba befogatod a multit, majd ez után kapcsolod rá a tápra a hálózatot. (Ne haragudj hogy ennyire oktatgatlak, de már az utóbbi két cimborám is kórházba került áramütés miatt.) Ezeken a kondikon 150-170V körül kellene lenni a feszültségnek. ha nincs ekkora, akkor a bemeneti szűrő utáni termisztor is lehet hibás. Ha ez után sincs javulás, akkor majd jöhet a szkópos méregetés, de ahhoz kell egy leválasztótrafó, vagy valamilyen 250-300V egyenfeszültségű 0,5 A-t tudó tápegység. A hozzászólás módosítva: Feb 18, 2018
Sziasztok! Köszönöm mindhárom választ. Az egész úgy kezdődött, hogy egy beszállítónk lenyilatkozta, hogy nem tud javítani egy beléptető rendszert. A saját erős kollégáim azt mondták a tápok a rosszak, de egyszerre 3 nem szokott lehalni, így inkább a mellette lévő akksira gondolok. Amúgy a rendszer cserélve lesz, de haváriában kellett valamit csinálni, így rendeltem 24 voltos tápot és nincsenek akksik. Véleményes volt számomra hogy a tápok egyáltalán rosszak-e... Biztos ami biztos, elküldtem a karbantartó céget lévén 5 hónapos sztori.
Maga a táp javítása alapvetően azért fogott meg, mert jó alap lenne a kínai LDC megjelentetés labor tápomnak, mint fő tápegység. Több darab is van érdemesnek láttam kérdezni. Őszintén jelzem, az is érdekel ki tévedett... Van leválasztó trafóm és elég jó műszerezettségem is. A csokis kikötéssel egyetértek, nem akarok rányúlni. Nyilván nem kérdeztem volna meg, hogyan álljak neki, ha kioktatónak vennék egy részletes útmutatást! Találtam egy levágott vasalót. Mindjárt rákötöm mint terhelést. Ami nem tiszta, hogy 12 vagy 24 voltos akksinak kellene rajta lennie, de ezt holnap az eredeti helyén meg tudom nézni. Mivel akki is van itthon, valós körülmények között tesztelni tudom a jószágokat. A szekunder kondikért el kell mennem HQ-ba, így az pár nap. Megyek is mérni, este jelentkezem. KÖSZI mindenkinek! A hozzászólás módosítva: Feb 18, 2018
Szia! Nem is kell hozzá aksi, a feszültséget le adja nélküle is. Csak a terhelést érdemes kipróbálni. A kimeneti szűrőkondik működőképességét speciális műszer nélkül is meg lehet nézni. Nekem sincs SR mérőm, így a következők szerint járok el: Kis MP3 játszó kimenetére fejhallgató, de csak az egyik csatornára megy mind a két oldali füles. Két pár centis vezetékkel egy kondenzátorral rövidrezárom a zenei jelet. Egy jó kondenzátor esetén eltűnik a magas hang, és csak a dünnyögős marad. Kiszáradt, megnövekedett belső ellenállású elkó esetén megmaradnak a magas hangok is, legfeljebb kicsit halkulnak. Egy ilyen kondenzátor egy kapacitásmérőre kötve jónak is mutatkozhat, persze nem az. Ha nincs a kondenzátorokon feszültség (max 1V), akkor a panelből ki se kell forrasztani a teszteléshez.
A 27,6V-os kimenetre rá lehet mérni szkóppal is, ide nem kell leválasztó. A mért jelből következtetni lehet a szekunder oldali kondik állapotára is. Van ezeknek a tápoknak többvezetékes hozzáférése. Arra érdemes figyelni, hogy talán lehet engedélyező vezeték is. Nagy szívás, amikor napokig rossznak mérünk mindent, aztán csak nem kap indító jelet. Ha nem haladsz, egy-két közelebbi fotót megnéznénk a panel csatlakozói környékéről.
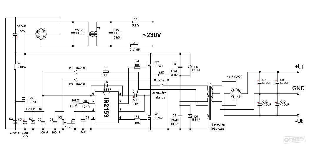
Sziasztok!
A képen egy félhidas kapcsolóüzemű tápegység látható. Valaki lenne olyan szíves és elmagyarázná nekem, hogy miként is működik ez a rajz félhíd üzemmódban? Köszi! |
Bejelentkezés
Hirdetés |









akkor viszont jó lesz PWM végfokhoz












