Fórum témák

» Több friss téma
Fórum » VF3 - 6 végerősítő
 
Témaindító: isamisa, idő: Nov 20, 2006
Lapozás: OK   60 / 71
(#) reloop válasza FeketeVipera hozzászólására (») Okt 9, 2015 /
 
Vezeték, vezetősáv, forrasztás nem ment tönkre a FET zárlatakor? Olyan mintha átmeneti ellenállás lenne a tápágban.
(#) FeketeVipera válasza reloop hozzászólására (») Okt 9, 2015 /
 
Az ideiglenesen betett 22 Ohmokon kívül másnak nem kell lennie, de megnézem, mert simán lehet.
Még eszembe jutott valami: Azoknak a hőérzékelő diódáknak okvetlenül rá kell feküdniük a hűtőbordára, ha az - túlzás nélkül - tégla méretű, és az erősítő 8-16 Ohmra van szánva?
Köszi!
(#) reloop válasza FeketeVipera hozzászólására (») Okt 9, 2015 /
 
A tápági 22 ohm magában is lehet ludas a jelenségben. A másik csatorna volt ilyen próbának alávetve?
A hőérzékelő diódával alapvetően nem értek egyet, hiszen ismert a hőkompenzálás bevált módja. Mivel bordára fogatva ajánlja a szerző, így nem térnék el tőle.
Bővebben: Link
A hozzászólás módosítva: Okt 9, 2015
(#) FeketeVipera válasza reloop hozzászólására (») Okt 9, 2015 /
 
Nincs másik csatorna, hangszererősítőként mono lesz. Holnap kiveszem a 22-t, letekerem 20-30mA-re a nyugalmi áramot, és meglátjuk. Köszi szépen!
(#) reloop válasza FeketeVipera hozzászólására (») Okt 9, 2015 /
 
Biztosíték azért lehet a 22 ohm helyén.
(#) Primary hozzászólása Jún 21, 2016 /
 
El lehet kerülni valahogy a dióda hűtőzászlóra való ragasztását?
Hidalásra megfelel, ha csinálok az egyik bemenetre egy műveleti erősítős invertálást?
(#) ptesza hozzászólása Jún 26, 2016 /
 
Sziasztok!
Most fejeztem be egy régi erősítő átépítését. Azért nem lett inkább megjavítva mert nagyon el volt öregedve az összes alkatrésze, és a forrasztások is el voltak ridegedve. Javítás után pár nap használat után más problémával került a forrasztópáka alá. Ekkor jött az ötlet, hogy a meglévő alkatrészek maximális kihasználásával építsek egy másik végfokot bele. A doboz, a trafó, a puffer kondik, és a kapcsoló panel is megmaradt. kb. 10 ezer Ft volt a teljes költség. Végül egy VF6 megépítése mellett döntöttem, mivel nagyon könnyen átméretezhető szinte tetszőleges feszültségre. A kapcsolási rajz a reloop-féle átméretezési javaslat , annyi eltéréssel ,hogy a a zener diódák 51V-osak és a az NE5534 helyett TL071 került beépítésre. A VF6 panelt teljes egészében újraterveztem ,mivel a FET-ek átfordítva a panel aljára kerültek . Az átépítést az eredeti fő panel eltávolításával kezdtem, és egy pontosan ugyanakkora lemezt vágtam és fúrtam ki ugyanott. Erre a lemezre rá tudtam mindent szerelni. Egyébként már más esetben is bevált ez a módszer. A panelre ráterveztem az itt a fórumon ajánlott 10 ohm - 100nF RC tagot ,de végül nem került beépítésre, mert nem volt rá szükség. A védelem a skroi féle terv alapján készült, ami szintén nagyon univerzálisan méretezhető. A relé a régi erősítőből való. A hangerő poti az egy régebbi erősítőből való alps , dual gangos plusz balansz 3x100k.

Élesztésnél egy 60W-os izzó volt sorosan a trafó primerével, a biztosítékok helyett 10 ohmos ellenállások. Bekapcsolásnál az izzó felvillant ,de utána elhalványult. Beállítottam 100mA -re a nyugalmi áramot. Egy kis használat , hallgatózás után megszaladt , majdnem 5V-ot mértem. A tápági ellenállások szépen füstölögtek. Így bemelegítve ,beállítottam a 100mA-t ami azután már több óra használat után is jó volt. Azért jól megijesztett ,mert majdnem megszaladt.
Műterhelésem és szkópom nincs, így ezzel befejeződött. (egyenlőre)

Bocs a kicsit hosszúra nyúlt meséért.
Köszönet Alkotónak és Reloop-nak a segítségért.
Üdv P.
A hozzászólás módosítva: Jún 26, 2016
(#) ptesza hozzászólása Jún 26, 2016 /
 
Még pár kép.
(#) ptesza hozzászólása Jún 26, 2016 /
 
Egy még alulról is.
(#) Ge Lee válasza ptesza hozzászólására (») Jún 27, 2016 /
 
Azért én egy áramkorlátot csak biggyesztettem volna rá...
(#) ptesza válasza Ge Lee hozzászólására (») Jún 27, 2016 /
 
Hali. Volt egy 60-as izzó sorosan a primerrel, meg a biztosíték helyett 10 ohm-os ellenállás. Vagy mire gondolsz?
(#) ptesza hozzászólása Jún 27, 2016 /
 
Meg tudná valaki mondani, mire lehet számítani, ha alacsonyabb a nyugalmi áram mint az előírt 100mA? Mondjuk 10-20mA ? Vagy esetleg 200mA?
Van erre valami képlet, hogy, hogyan kell kiszámolni?
(#) Ge Lee válasza ptesza hozzászólására (») Jún 27, 2016 /
 
Áramkorlátra, ami megvédi a feteket a tönkremeneteltől ha zárlat vagy túláram van a kimeneten, (pl. elfüstöl menet közben a hangszóró, stb.).
(#) Ge Lee válasza ptesza hozzászólására (») Jún 27, 2016 /
 
Ha van szkópod azon szépen látni fogod, a szinusz egyik félperiódusának hiányozni fog a teteje. Legalább 80-100mA kell, de inkább több, ha az IR gyártotta a feteket. Ha nem, akkor akár 220mA is kellhet. Érdemesebb a KD féle megoldást választani, az korrektebb, nem is kell akkora nyugalmi áram.
(#) ptesza válasza Ge Lee hozzászólására (») Jún 27, 2016 /
 
A FET-ek VISHAY gyártmányúak, és a ret.hu-ról lettek vásárolva.

Várok egy DSO138-as kitet, szerintem erre azért alkalmas lesz majd.

Bővebben: Link

Most nagyon jó áron lehet venni.
A hozzászólás módosítva: Jún 27, 2016
(#) reloop válasza ptesza hozzászólására (») Jún 27, 2016 /
 
Alacsony nyugalmi áramnál hideg állapotban komoly keresztezési torzításra számíthatsz, valamint üzemmelegen is nagyobb a torzítás, mert 100mA alatt már nagyon meredeken reagál a drain áram az Ugs változásra.
Az értékre vonatkozóan az adatlap transzfer karakterisztika ábrája ad útmutatást.
(#) lukacsp válasza ptesza hozzászólására (») Jún 28, 2016 /
 
Eredeti állapotában nekem komolyabbnak tűnt ez a készülék, de így is jó lett, ügyes vagy!
(#) ptesza válasza lukacsp hozzászólására (») Jún 29, 2016 /
 
Köszönöm. Sok munka van benne a látszat ellenére. Az eredeti erősítő alkatrészeinek nagy része már régen kidöglött ,és már nem is hozzáférhetőek. Pl duplatranzisztorok, 2sa 2sc vég tranyók amik már csak az e-bay-röl hozzáférhetőek,persze kétes forrásból. A potméterek állapota. A rettenet hangú hangszínszabályozó. A tranzisztoros feszültségszabályozó egy pici fémbordán, ami már szinte átolvadt a panelen. Amihez az is hozzájárult ,hogy ez az egész 220V-os hálózatra készült, és most 230V -os hálózat ami inkább több ,mint kevesebb. Azonkívül az erősítő topológiája New Class A típus volt, ami viszont spórolósan volt megcsinálva.Egyébként emiatt egy áramzabáló volt a kicsike...(8kg) Szóval érett ez már... A hangja meg magért beszél. Engemet a tiszta széles tere fogott meg, ahol lehet érezni ,illetve tudni, hogy ki hol helyezkedik el. A sávszélességgel , és a linearitással nincs gond, nagyon szép közepe van. Különösen az énekhangokban érzem az erősségét, de pl a gitár is nagyon szépen szól rajta.
A hozzászólás módosítva: Jún 29, 2016
(#) lukacsp válasza ptesza hozzászólására (») Jún 29, 2016 /
 
Elég sok 80-as évekbeli "lomot" javítok fel, nekem tetszenek annak a kornak a készülékei. De ennek te láttad az állapotát, és elhiszem neked, hogy bontós volt. Technics SA310 és SA323 voltak a legutóbbi felújítás alanyai, azokon az STK végfokot váltottam ki - minden new classA készülékben meghalnak -, de azon kívül bejöttek, gyerekeimnek adtam őket hadd gyilkolják. Persze a végfokon kívül még egy-két gyerekbetegség bejátszik ezeknél, de ami a lenyűgöző nekem a kezelőszervek: egy potit vagy kapcsolót még csak megfújni sem kellett a 30 év távlatában, pedig állítom ezek osztrák lomis cuccok voltak. A japánok azért tudnak valamit. Jó zenélést vele!
(#) lajthabalazs hozzászólása Júl 7, 2016 /
 
Sziasztok!

Egy ideje kacérkodtam egy DIY erősítő építésével, a sok terv közül végül a VF6 mellett döntöttem. Mivel csak integrált erősítőim vannak, preamp kimenet nélkül, szükségem lenne hozzá egy előerősítőre is. Van valami egyszerű, biztosan működő referencia-terv, vagy inkább keressek egy használtat? Nem szeretnék egyszerre két eszköz hibáival szenvedni, jó lenne, ha az egyik stabilan működne, miközben a másikat "debuggolom".

Sajnos az elektronika tárgyból "levelezőn" mentem át, úgyhogy az ismereteim kissé hiányosak, ha van jó online kurzus, vagy tutorial sorozat, ami a tranzisztortól kezdődik és az erősítőig tart, egy linket megköszönök.
(#) reloop válasza lajthabalazs hozzászólására (») Júl 7, 2016 /
 
Szia! Üdvözlöm az elhatározásod. Tervvel éppen szolgálhatok, de valóban szükséged lesz-e rá? Milyen jelforrással rendelkezel és mekkora tápfeszültséget fog a VF6-osod kapni?
(#) lajthabalazs válasza reloop hozzászólására (») Júl 7, 2016 /
 
Köszönöm a választ, este megnézem a tervet. A jelforrás PC lesz (laptop, pici ITX lap, Raspberry Pi 2,3), esetleg egy elektromos dob, még nem tudom, hogy hol fog landolni, hányat csinálok, stb.

Tápfeszültség is bizonytalan, van egy +-30V-os torroidom, de nem tudom, hogy effektív-e a 30V, vagy csúcs.
(#) reloop válasza lajthabalazs hozzászólására (») Júl 7, 2016 /
 
Ebben a formájában 700mV a kapcsolás érzékenysége, ami hangkártya kimenethez elég szokott lenni. A 33k/1k visszacsatoló hálózat módosításával akár 400mV érzékenység is elérhető. Alacsony tápfeszültségű, tipikusan mobil eszközök igénylik, hogy előerősítőt használj a VF6 előtt, illetve ha a végerősítőnek magasabb tápfeszültséget szánsz.
(#) lajthabalazs hozzászólása Júl 8, 2016 /
 
Lehet a VF6-ot 12V-ról hajtani? Nem ragaszkodom az előerősítőhöz, ha egyszerűbben is el lehet kezdeni.
(#) reloop válasza lajthabalazs hozzászólására (») Júl 8, 2016 /
 
A kérdést úgy értsem, hogy ±12V-os tápfeszültséget adnál a VF6-nak? Az sajnos kevés lenne.
(#) frob hozzászólása Júl 22, 2016 /
 
Sziasztok
Elkapott a lendület, ahogy olvasgatom a fórumot, építenék én is egy ilyen kis erősítőt...
Eddig még erősítőt nem építettem, legutóbb egy texas mintára épült erősítő volt nálam javításon félvezető cserével működésre bírtam , és megtetszett az egyszerűsége, de mivel nagyobb teljesítményre lenne szükségem ....
Kérdés, hogy a módosított VF6-ot ami már a kimeneti védelmet is tartalmazza megépítette e már valaki, mit tud a kapcsolás?
~100W lenne jó kimenőnek, 30-40V körüli egyen feszültség megfelel e?
Látom hogy az alap kapcsoláson 34V bemenőt ír a szerző, ez elég a kívánt teljesítményhez 4ohm os hangfalakhoz?
Ha ennek a kimenetére raknék egy relés koppanás gátló kis áramkört, gondot okoz e, alapból terheletlenül indulna...

Előre is köszi minden segítséget!
A hozzászólás módosítva: Júl 22, 2016
(#) sasasas hozzászólása Nov 16, 2016 / 1
 
Sziasztok. Úgy látom, hogy probléma a hőkompenzálás. Én a VF4 erősítőt építettem meg, idén 5. példányban. Az elsőt legalább hat éve, mindet IRF540-IRF9540 fettel. A nyugalmi áram az erősítőkben atom stabil. Az IRF540 a meredekebb, ezért mellé még egy 1N4148-as diódát be kell forrasztani a zászlóra ragasztottal sorba. A hűtőzászlóra a diódát IS-el ragasztom, balra eltolva csavarhúzó élével nekinyomva a zászlónak és a műanyagnak is. Ezután 2db nyákdarabkát előkészítek, kivágok egy 10,5x6mm-es darabot, és 1mm mélyen bereszelem a dióda helyét. Kifűrészelek egy 10,5x7mm-es második darabot. Ha jól emlékezem, uverapid kétkomponenses ragasztóval bekenem a zászlót és ráhelyezem a kisebbik darabot, ennek a tetejét is bekenem ragasztóval és ráteszem a nagyobbik nyákdarabkát. Oldalról szemmagasságban igazítani kell finoman megnyomni, hogy ne legyen ferde, hogy párhuzamos legyen a zászlóval! Két-három óra múlva megkeményedik annyira hogy fúrni lehet. A zászló felől 3,8mm-es fúróval óvatosan belefúrunk a lukba, de csak annyira, hogy határozottan lehessen látni a központját a luknak, ezután 3mm-es fúróval átfúrjuk a műanyagot. Ezzel a csavart elszigeteljük a fet zászlójától. A hűtőfelület felől a zászlót sorjázni kell, szereléskor rámérni hogy elkerüljük a zárlatot. A már felszerelt bekent és szigetelt fet mellé szorítva a második dióda kivezetéseit illesztve és hajlítva megforrasztjuk,és a diódát vastagon bekenjük hőálló zsírral a jó hőátadás érdekében. Próbáltam nagyon érthetően magyarázni, elnézést kérek a hossza miatt, remélem ez az írás hasznára lesz azoknak akiket érdekel.
(#) tomi1990120 hozzászólása Jan 2, 2017 /
 
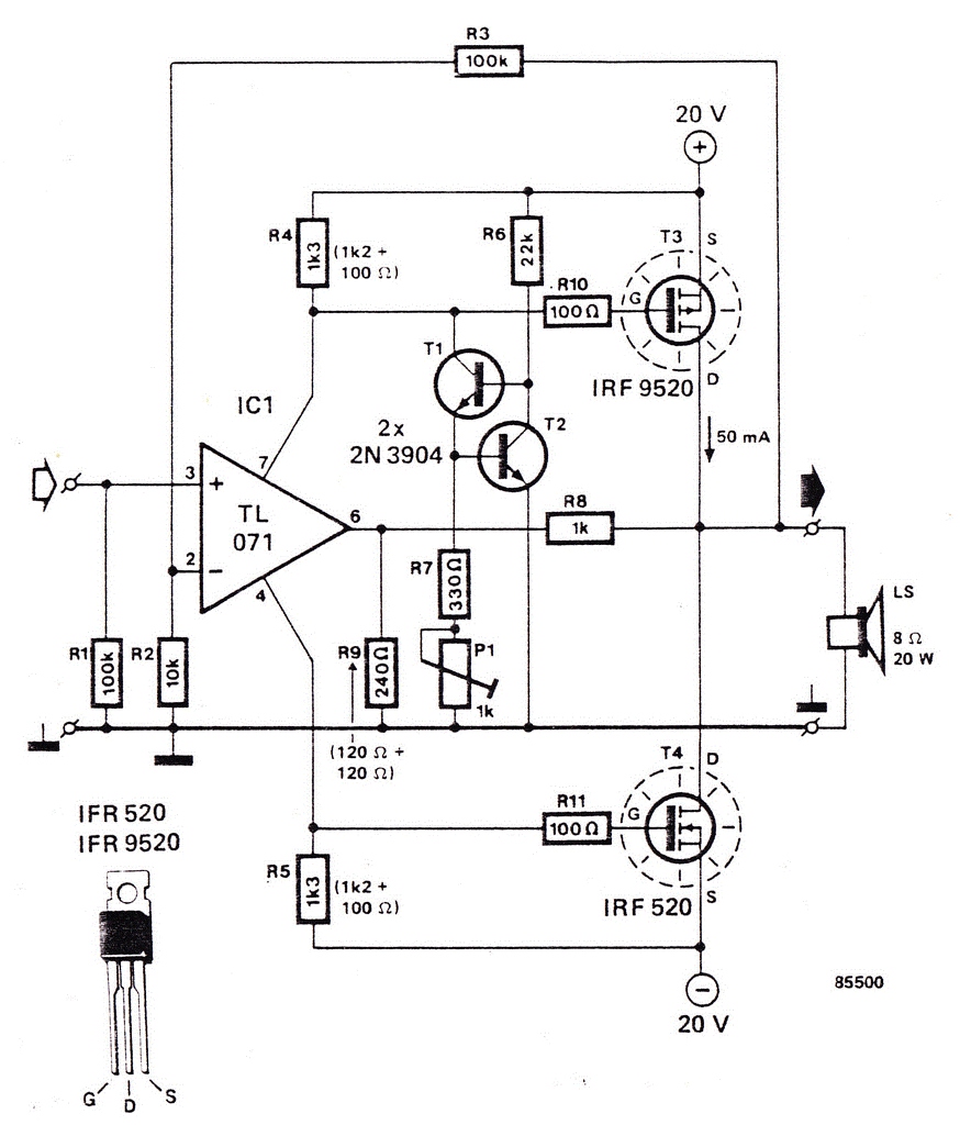
Sziasztok valaki segitene atnezni egy vf6-ot?Probanyakon lett elkeszitve egyenlore meg fetek nelkul azokat holnap tennem bele.Ez szerint lett megepitve.
(#) reloop válasza tomi1990120 hozzászólására (») Jan 3, 2017 /
 
Szia! Úgy nézem jó lesz.
(#) tomi1990120 válasza reloop hozzászólására (») Jan 3, 2017 /
 
Oke koszi hogy raneztel.Anak hogy ne gerjedjen 10ohmal sorba milyen kondenzator kell mert a rajzon 100pf van a szovegbe meg 100nf?
Következő: »»   60 / 71
Bejelentkezés

Belépés

Hirdetés
XDT.hu
Az oldalon sütiket használunk a helyes működéshez. Bővebb információt az adatvédelmi szabályzatban olvashatsz. Megértettem