Fórum témák
» Több friss téma |
Fórum » Inverteres hegesztőtrafó
ahoj, pisal som slovensky do translate.google.com a google prelozil.
Material na stavbu mam z vyradenych PC zdrojov, zaloznych zdrojov k serveru (4-7kw ). Kupil som ich v zbernom dvore ako zelezny odpad. Podla prispevkov dost vela ludi zhana lacne suciastky, 3845 som kupil 5ks na 1€ na ebay, 2600 rezistorov 130 hodnot za 2,5€. Asi je to najlacnejsi obchod pre elektrikarov. Len trva dorucenie 3-6 tyzdnov. Moj posledny prispevok bol : jadra su nove, zatial bez drotov, v marci spravim zvaracky 2ks s uc28080 a 1 ks s 3845. Po dokonceni poslem fotky nech sa pochvalim aj ja. Velmo dobre forum, kopec informacii co mi pomohlo sa rozhodmut a vybrat. Dakujem prispevatelom za napady a rady. A hozzászólás módosítva: Feb 8, 2018
Már minden rendes alkatrészt kispórolnak belőlük, pár felület-szerelt IGBT-t, felragasztanak egy alu lemezre, s kész a trafó!
Ahoj, pokud můžeme zůstat v Angličtině.
I do not speak English. Ich sprache nur Deutsch, Slovak, Czech. Technische Worte muss ich mich noch lernen.
Fordítás magyarra (Preklad):
"Ezen anyagok leselejtezett PC tápokból, 4-7 kW-os szerver szünetmentes tápegységekből származnak. Fémhulladék udvarban lettek megvásárolva. A hozzászólások alapján sokan keresnek olcsó alkatrészeket, az ebay-on pl, 1 euróért vettem 5 db 3845-ös IC-ket, 2,5€-ért 2600 db ellenállást, 130 féle értékűt. Talán ez a legolcsóbb beszerzési bolt. Csak 2-3 hét a szállítás. Az utolsó hozzászólásomhoz: A vasmagok újak, egyenlőre tekercsek nélkül, márciusban készítenék egy hegesztőgépet, 2 db (uC28080???) talán inkább uCC2808 ??? és 1 db uC3845-ös IC-k felhasználásával. Ha elkészül, mutatok róla fotókat, had dicsekedjem én is . Nagyon jó ez a fórum, a rengeteg infó segített a döntésben és az anyagok kiválasztásában. Köszönet a hozzászólóknak a rengeteg ötletért és a tanácsokért." A hozzászólás módosítva: Feb 8, 2018
Sziasztok! Lenne még pár kérdésem, van, ami nem tiszta.
Most akkor lehet az IRFD120 helyett IRF630-at használni, ha kicserélem a gate osztójában 2,2k-ra az alsó ellenállást? Sem a hestoreban, sem a lomexben nem lehet kapni ezt a fetet. Vagy IRFD110 is jó? Mert az mindkét boltban van. Más: Ti a szekunder oldali diódák hűtését hogy oldottátok meg? Szeretném a pozitív kimenetet a bordáról elvezetni. De így nem használhatok sima szilikonos hővezető pasztát. Nem tudok, és nem is akarok közéjük rézlemezt szerezni, a hűtőbordám alapja 10mm vastag alumínium, szerintem erről nyugodtam kivezethetem egy megfelelő szemes saruval, csak a diódák és az borda közti átvezetés a problémám.
Nem lehet mert magas a nyitófeszültsége, melegedni fog nem zárja le az IGBT-t, én IRLD024 -et használtam, a gate-source közé akkor viszont kell egy 9.1V zener dióda.
És mi van ha egyiket sem, hanem tranyósra csinálod meg? A gyáriak zöme is olyan, a minta ott van a cikkemben.
Aranyáron lehet kapni ezüst tartalmú pasztát, direkt ilyen helyekre, ahol hőt és áramot is kell vezetni (tárcsa GTO-knál kellett használjuk).
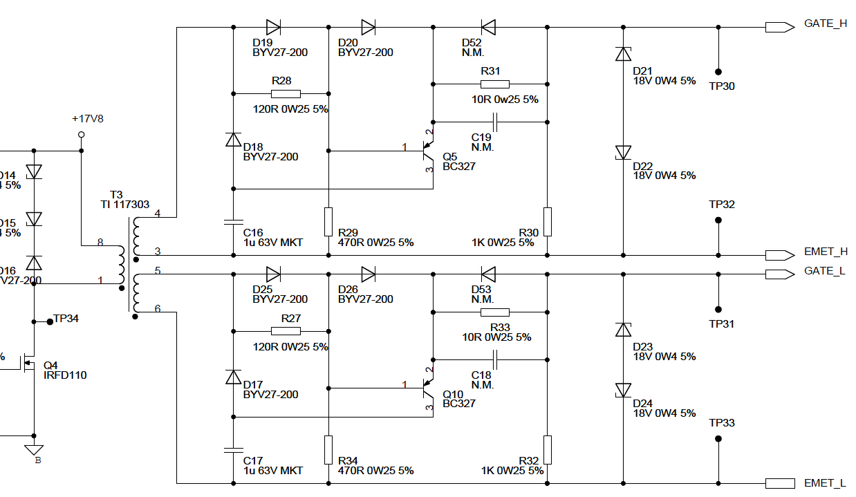
Néztem gyári rajzokat, ez nekem is feltűnt. Egy egyszerű BC640 elegendő lezárni 2db HGTG30N60A4-es IGBT-t? A Maciban 200ohm 4W-nyi ellenállás van előterhelésnek a gate trafó szekunderein. Itt a tranyó B-C közti 470 ohmnak, vagy a zenerrel párhuzamos 1k-nak nem kell nagyobb teljesítményűnek lennie?
A hozzászólás módosítva: Feb 13, 2018
Köszönöm! Megnézem, honnan tudnék szerezni ilyet.
Igen, elég. Az IRFD 1,3A-es a BC meg 1A-es, de a gyári cuccokban ilyen helyen 0,5A-es SMD tranyó van, és az is elég. Mivel a kisütés nem közvetlenül hanem ellenálláson keresztül történik, az behatárolja a kisütő áram impulzusának mértékét. A FET ugyan impulzusban többet bír, viszont a gyors átkapcsolásához nagyobb áram kell.
A gate trafó szekunderén lévő előterhelés a nagyobb szórású (rosszul elkészített) gate trafó szórásából adódó veszteséget segít csillapítani a primer körnek, normálisan elkészített trafónál semmi szükség nincs rá, a gyári inverterek szinte egyikében sincs, a cikkemben lévőben sincs. Az ellenállásoknak nem kell nagyobb teljesítményűnek lenni, sőt akár az SMD is megfelel, most már a legtöbb gyáriban is SMD-ből van az egész meghajtó fokozat. Mondjuk egy műhelybe szánt eszköznél az SMD nem ajánlott mert ha a hőtágulás vagy a mechanikai igénybevétel (deformálódik a panel) miatt az egyik vége leválik, vagy csak megreped a forrasztás akkor pukk lesz. A lábas alkatrésznek az sem gond ha akár fél mm-t tágul vagy tömörödik a nyák.
Utánakérdeztem, amit használtunk azt a főnök szerezte kapcsolatokon keresztül, nem vettük.
Elég kuriózumnak tűnik így rákeresve, inkább kerüld meg a problémát. Az alu meg a felületi oxidja miatt talán amúgysem adna igazán jó (és tartós) kontaktust a tranyók alatt. És különböző fémek érintkezésekor létrehozott helyi elemekkel mindig csak a baj szokott lenni. (nálunk ónozott réztömbök közé kerültek a GTO-k, a téztömbökből szemessarukon vitték ki az áramot, meg hatpipe-okon vitték ki a hőt...) A hozzászólás módosítva: Feb 13, 2018
Köszi!
Ez furatszerelt lesz, pont az általad vázolt okok miatt. Majd ha pc táp dobozába építek hegesztőt, használok SMD-t. Csatolom annak a gépnek a rajzrészletét, amiben gyárilag volt az én impulzus trafóm. Pontosabban, ennek a gépnek a javítókészletét vettem meg, ami tartalmazta a 4db igbt-t, a gate trafót, gate ellenállásokat, és 4db 18V-os zenert.Gulyi! Miután beszélünk, én is rákerestem, de ez elég kétes dolog, sokak szerint, amit számtech. boltban árulnak ezüst tartalmú hővezető paszta sem vezeti jól az áramot, sokszor nem is tartalmaz ezüstöt, csak alumíniumot, vagy színezéket. Pont ezt a réztömbös, és hasonló megoldásokat akarom elkerülni. Ez egy erős, és strapabíró, mégis csak amatőr gép lesz, nem szeretnék benn profi ipari megoldásokat alkalmazni. Rengeteg gép épült itt, egyik sem volt agyon bonyolítva. Mégis tenni kell valamit a borda és a dióda közé, ha szárazon szerelném nem aludnék (hegeszetnék?) nyugodtan.
A kinai gépekben alkalmazzák a szigetelő "gumit", azzal is jól működnek. (,- na és mindenhol...)
A pc táp dobozba sem kell smd,csak helyesen kell elrendezni az alkatrészeket.Már kettőt készítettem,a vezérlő panel állítva,és rengeteg hely van.
A meghajtást nem kell túl bonyolítani,én mindíg olyan alkatrészt raktam bele,ami épp a fiókban volt.A bordáról kimenő áramot én már többször is alkamaztam semmi proléma nem volt.A diódán van ón réteg,az nem fog összebalhézni az aluval.Ónozott kábelsarut fogattam az alura.
Idézet: „Mégis tenni kell valamit a borda és a dióda közé, ha szárazon szerelném nem aludnék (hegeszetnék?) nyugodtan.” Nálam mind a 4 gépben szárazon vannak és köszönik,jól vannak. Alkalmazhatsz tranzisztoron IGBT meghajtó áramköröket is,van valahol fent is a fórumon. Anno,mikor azok a gépek készültek,igyekeztünk követni a forrásokat a siker nagyobb valószínűsége miatt,néha még némi kísérlet is belefért az alkotásokba,mert éppen nem volt a szükséges alkatrész vagy felmerült egy ötlet.Nékünk akkor nem igazán volt ki a kezünket fogja és bizonyos tudások is hiányoztak.Kaptunk hideget-meleget,de amit ide felraktunk azok a gyakorlatban jól vizsgáztak.Kellet kis "elvetemültség" mint azoknak kik a mai világban mittudomén zsebrádiót építenek.Kizárólag csak visszaemlékezésnek szántam e néhány sort!!
Na, ezt nyilván benéztem...
Nem kell szigetelni.
Hú srácok, nagyon szépen köszönöm a sok választ!
Így már nyugodtan szárazon szerelem őket, nem aggódom túl a dolgot. Már kicsit elmentem az eredeti Maci rajztól, de ha összeáll, és működik rendesen, megosztom a terveimet. Akkor továbbra is így fogok eljárni, tranzisztoros meghajtást fogok építeni. Dara! Még jó pár éve láttam egy képet, amin pc táp dobozba épített hegesztő volt, és mindig is mozgatott a miniatürizálás. Tetszik ez az ötlet. Majd legközelebb. Most inkább atomerőművet építek. Ónozott szemes sarukat kaptam ma, gondoltam is rá, hogy ez sokkal jobb lesz az alu hűtőbordára. (Bár soha nem tudtam, mi van, ha csavar is kerül a képbe. Alu és réz drótot azért nem tekerünk össze, mert galvánelem lesz belőle. De az alumínium tömb, és a réz saru közt van egy horganyzott acél csavarunk is, ami ezt a galvánelemet kvázi rövidre zárja. Nem tudom, ilyenkor megengedhető lenne-e a réz-alu kötés. Persze itt az ónozás miatt elmarad ez a probléma.) Temela! Az IGBT-k és primer oldali diódák (Nekem MUR1560 lesz mind a 4db) alatt is ilyen szigetelő gumi lesz. Eddig nekem beváltak, akárhol használtam.
Valamikor régen leszimuláltam a tranyós meg a maci féle fetes meghajtást. A bekapcsolás hellyel közzel hasonló, ami érthető is mert azt a trafó végzi. A kikapcsoláskor viszont a fetes 118ns-ot késik a tranyós megoldáshoz képest, ráadásul úgy, hogy a tranyósban 6,8 a fetesben meg 4,7 ohm a gate ellenállás. Ezért kell a tranyós meghajtást csinálni. Agyonbonyolítani sem kell, ami a cikkemben van az tökéletes. Esetleg meg lehet osztani a gate ellenállást ha valakinek ahhoz van kedve.
Határozottan meggyőztél! Ha két IGBT van, akkor is elég gatenként 6,8ohm ellenállás, vagy akkor legyen inkább 10 ohm?
Minél nagyobb a kisütőáram annál gyorsabban tud kikapcsolni az IGBT, de ennek határt szab az, hogy a tranyó impulzusban mekkora áramot visel el. Ezzel én sosem kísérleteztem, és sajnos az adatlapokon sincs ilyen információ.
Van valami SMD tranyó, a típusára már nem emlékszem, de az pl. 0,5A-es, és 6A-es gate kisütő áramot is elviselt. Egyszer majd ha nagyon unatkozom akkor összerakok egy ilyen meghajtást, és megnézem hogy egy BC327 vagy BC640 bírna-e tartósan ilyen 5-6A-es kisütőáramot. Mert ha igen akkor akár 3,3ohmig is le lehetne menni a gate ellenállással. Szóval erre nem tudok korrekt választ adni, legyen inkább 10ohm, az is már majdnem 3A a tranyónak. Az IGBT kapcsolási vesztesége meg nagyobb lesz, de lesz benne kettő. Gyári gépben láttam 15 ohmos ellenállást is.
Dobry deň.
Skusil niekto postavit polsku schemu na Tig/mma zvaracku,? https://www.hobbielektronika.hu/forum/getfile.php?id=299333 Chcem ju postavit koncom leta a spojit s https://www.ebay.co.uk/itm/WP17-WP17F-WP17V-Tig-Torch-12-Foot-10-25....l2649 . Aka je tam spotreba plynu pri 50A, 80A, 120A ? Vie mi niekto poradit ? Je vhodnejsie zvarat Mig,MAG alebo TIG? Domace zvaranie: plot, furik, hlavne material do 2 mm, zelezo. Pre material nad 2 mm pouzivam MMA. Dakujem za radu.
Jobb hegeszteni otthon MIG hegesztővel. Por tartalmazó huzal is jó.
Viete mi poradit?
Zvaracka ucc 2808 . trafo ef25, 5x13 zavitov, aka medzera jadier sa ma spravit ? Dakujem. A hozzászólás módosítva: Feb 17, 2018
Moderátor által szerkesztve
Merült fel bennem még pár kérdés.
A főtrafót milyen csavarokkal fogassam össze? Acél nem jó, ugye? Alumínium, vagy vörösréz is megfelel, vagy csak sárgaréz jó? Mindenképp csavarozni szeretném, nekem nem szimpatikus a bandázs meg maszkolószalaggal összeragasztott vas. A fojtóra szerintetek elég 10, vagy 16mm2 huzal? A főtrafón 20mm2 lesz, mondjuk jobban belegondolva, a rézveszteség miatt a fojtóra indokoltabb lenne a vastagabb huzal, mint a főtrafón a 6 menetre.
Az összefogatás mikéntjéről addig nem nagyon van értelme beszélni amíg nem tudni hogy milyen lesz a trafó kinézete, elrendezése. Mondjuk sok lehetőség nincs, vagy az előző oldali képen lévő toroid elrendezés, ez a legésszerűbb. Vagy ha csévét is csinálsz neki akkor a hagyományos trafó elrendezés mag vagy köpeny kivitelben. Ekkor tudod használni az eredeti szorítóját azt az U alakú 3-as vaspálcából hajtott drótot, aminek 3-as menet van a két végén.
|
Bejelentkezés
Hirdetés |





A meghajtást nem kell túl bonyolítani,én mindíg olyan alkatrészt raktam bele,ami épp a fiókban volt.A bordáról kimenő áramot én már többször is alkamaztam semmi proléma nem volt.A diódán van ón réteg,az nem fog összebalhézni az aluval.Ónozott kábelsarut fogattam az alura.
Nem kell szigetelni. 



