Fórum témák
» Több friss téma |
- Ez a felület kizárólag, az elektronikában kezdők kérdéseinek van fenntartva és nem elfelejtve, hogy hobbielektronika a fórumunk!
- Ami tehát azt jelenti, hogy a nagymama bevásárlását nem itt beszéljük meg, ill. ez nem üzenőfal! - Kerülendő az olyan kérdés, amit egy másik meglévő (több mint 17000 van), témában kellene kitárgyalni! - És végül büntetés terhe mellett kerülendő az MSN és egyéb szleng, a magyar helyesírás mellőzése, beleértve a mondateleji nagybetűket is!
Na, a "generic" nFET helyett IRF2804-re cserélve működik. A FET-eket IRF510-zel megint nem működik. Ha kicserélem a 470u/4,7k értékeket 100n/22meg-re, akkor nem működik. Ha kicserélem az egyik IRF2804-et IRF510-re akkor működik. Ha a másikat is kicserélem, akkor nem működik. Valami titkos féreg foga rág ezen a szimuláción
![]() Mindenesetre amikor működik, akkor azt mutatja, hogy a FET gate-eken kb. 1 másodperciv -4 V (!) és +4V között kb. lineárisan nő a feszültség, majd akkor azonnal 20V-ra ugrik, és 1 másodpecig nyitva van, közben a fesz leesik 8-10V-ig, majd onnan hirtelen leesik -4 Voltra. Ha hasonlóan működik, akkor van egy időszak amikor elég nagy az ellenállása és már nincs nyitva, az alatt fűt.
Mi a titok? A képen kb. semmi nem látszik ami utalna a hibára, lévén nem írtad, melyik színű vezetéket mire használtad.
Hello! De látszik, mert a Gate-t nem a tápra tette, hanem a Drain-re. Úgy persze hogy fűt a szerencsétlen..
Sziasztok ! Kaptam egy Universum erősítőt. Elvileg beleömlött egy pohár víz és nem indult. Szézszedtem és kicseréltem a bíztsítékot. Mostmár bekapcsol de nem ad hangot. Vajon mit kellene csinálnom vele ?
Helló,
Az lenne a kérdésem, hogy egy i2c-s rendszerben lesz-e valami károsodás h felcserélem az SDA-SCL pontokat? A kérdés oka: kezembe került egy Slave aminek nem tudom megállapítani a megfelelő pontjait. Csak a tesztelés idejére lenne bizonytalan a bekötés, ha nem megy, cserélném a két lábat.
Elvileg nem okozhat problemat, mindket vonal nyitottkollektoros meghajtasu. Attol sem lesz semmi baja, ha lefoldeled oket, vagy ha a kettot osszekotod. Termeszetesen ilyenkor az i2c busz nem fog mukodni, de el nem romolhat tole semmi.
Köszi a választ, megnyugtattál.
Idézet: „vagy ha a kettot osszekotod.” Tönkre akkor sem megy semmi elektromosan, csak ha a szoftver úgy van megírva, akkor a cég
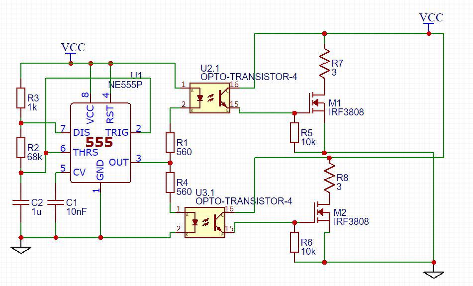
Az alábbi kapcsoláshoz kérnék egy kis segítséget.
Az optocsatolóig nincs gond,az működik. Csak a két fogyasztót nem tudom felváltva működtetni mert ha v.melyik optotranzisztor kinyit akkor mindkét powerfet gate-je magasra kerül az R5, R6 ellenálláson keresztül. Próbáltam ezt is, de ez fűt: Led flasher
Szia! Már hogyan kerülhetne magas szintre mindkét gate? Az R5/R6 GND-re húzza mindkét gate-et, a biztonságos lezárás érdekében.
Hali!
Nekem is ez volt az elképzelésem. Ha nem ez a hiba akkor mi? Egyszerre villog mindkét fogyasztó.
Sziasztok
Videó A videóba 2 db infra led van de miért kell 2?? Másik kérdésem ez a sima átlátszó infra led ugyan olyan mint a feket infra led?? Segítségeteket megköszönném. A hozzászólás módosítva: Feb 16, 2018
Ebben az esetben a Capture.JPG kepén annyit kell módosítani, hogy az optocsatolók kollektorát átkötöd a Vcc-re. Ha nem kötöd át, akkor melegedni fognak a FET-ek. És az egyértelműség kedvéért R7 es R8 a két fogyasztó.
A hozzászólás módosítva: Feb 17, 2018
Moderátor által szerkesztve
Ha egyszerre villog mindkettő, akkor az optocsatolók meghajtása nem jó.
Valószínűleg zárlat van a 2 gate között -mérd meg. Tegyél a 1-1 ledet sorba polaritás helyesen az 560 ohmos ellenállásokkal és láthatod a vezérlő jelet.
Rossz volt a rajz.
Így van bekötve és így is egyszere villognak. R7 és R8 a fogyasztó.
FET felyett először 2 ledet kötöttem az opto kimenetére. Az felváltva működött.
A soros led jó ötlet, kipróbálom.
Nem az a baj, hogy amikor U2.1 kinyit akkor az R5 az R6-on keresztül magasra húzza az M2 gate-t is? Fordítva ugyan ez U3.1 esetén.
Az 555-ös kimenete nem tud lemenni 0 V-ra, illteve felmenni Vcc-re. Lehet, hogy az optók érzékenyek annyira, hogy nem zárnak le teljesen. Valamilyen műszerrel lenne jó ránézni az optocsatolók lábaira.
Szia!
Még a múlt nyáron terveztél nekem egy kapcsolást. Sajnos eddig nem volt lehetőségem megtervezni a Nyákot stb. Most ismétt elővettem a terveket. Az lenne a kérdésem, hogy ez a kapcsolás alapvetően ehhez a vezérlőhöz készült: EZ AZ Ez egy step down vezérló. Az eredeti tervben 8db 18650 ről ment volna, most viszont egy 4Ah 18V Makita akkurol. Ennek a feszültsége kevés. Megoldható egy közbe iktatott DC step up konverterrel? Köszönöm előre is! Üdv, Zoka
Sokkal jobb megoldás lenne, ha az 555 egy bistabilt hajtana, és annak kimeneteiről vezérelnéd az optókat. Az egyiket az egyik kimenetről, a másikat a másikról. Az 555 -nek dupla frekiről kéne járni.
Bakmannak igaza lehet.
Vedd ki az 555-öt A volt kimenete helyére köss hol tápfeszt, hol GND-t. Tippem, hogy, ha semmit nem kötsz, mind világít. VCC és GND-re pedíg csak az egyik vagy a másik. Ezesetben az 555 a hunyó. Megpróbálhatsz Zenerrel valami nagyobb küszöbfeszültséget belevinni. Mondjuk én azt képzelném, hogy az 555-tel az egyik lámpa világít, a másik villog. Egyszerre nem értem, hogyan villoghatnak. A hozzászólás módosítva: Feb 16, 2018
Üdv!
A 2SC853 típusú NPN tranzisztor mivel lehet helyettesíteni? Egy Harman Kardon 730 erősítő végfokába kell.
Szia! Bármely azonos tokozású, általános célú NPN tranyó megfelel. Választhatsz ECB lábkiosztásút, akkor nem változik a bekötés. Lehet BD139-is, akkor azt csavarozod fel közvetlenül, persze szigetelve a hűtőbordától.
Így néz ki az 555 és az opto kimenete szkópon.
De közben meg lett a hiba. zamatőr javaslatára bekötöttem 2 kontrol ledet és azok is egyszerre villogtak, így jogos, hogy a fogyasztóként bekötött izzók is egyszerre villogtak. Most már működik, de rögtön felmerült egy elméleti kérdés: Elkezdtem cserélgetni az 555 kondiját és növelni a frekvenciát. Nem tudományos módon csak bekötöttem azt amit éppen találtam. A frekvencia 1kHz körüli lett. Itt már sípoltak a fetek és melegedtek is. Ellenben ha csak simán nyitva vannak akkor nem melegszenek. Meddig lehet felmenni a frekivel számottevő melegedés nélkül? És miért melegszik jobban ilyen üzemmódban? |
Bejelentkezés
Hirdetés |















