Fórum témák
» Több friss téma |
Fórum » NYÁK terv ellenőrzése
Köszönöm a segítget. Van még mit tanulnom a fórumról is, és elektronikából is. Gitáreffekt pedálokhoz lesz. Egyszerűt már csináltam, de most szeretném kipróbálni toroid trafóval is, és akkor már egy kicsit emelném a szintet a tudásban is. Kiváncsi leszek mennyit számít majd az alapzajban.
Sziasztok!
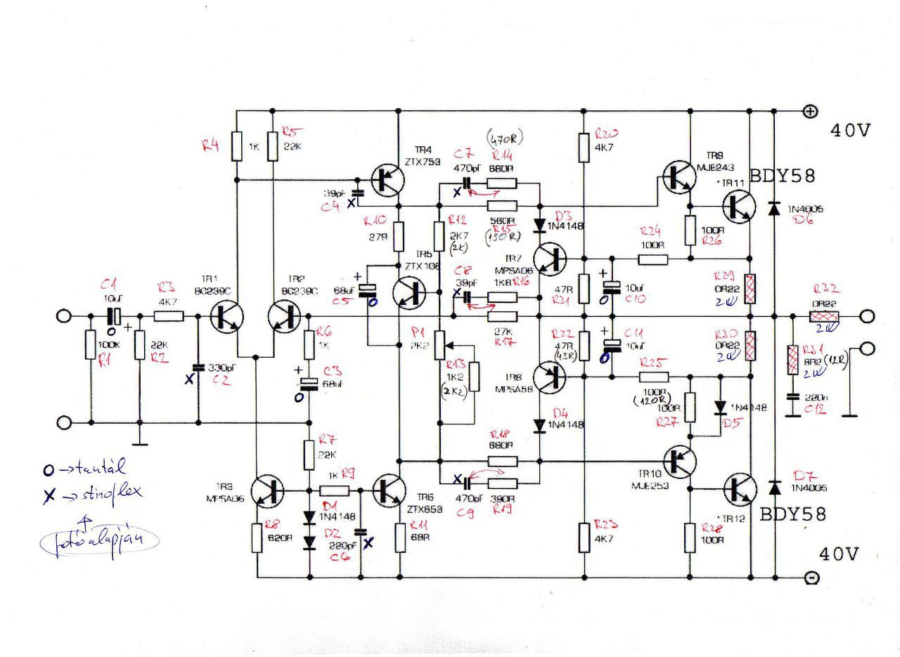
Nagy karácsonyi ráérésemben elkészítettem egy layout tervet a naim nap250-hez. Az érdekesség benne annyi, hogy megpróbáltam az eredeti layoutot lemásolni amennyire lehetséges. Ha valakinek volna kedve leellenőrizni, hálás köszönet. Mindazonáltal itt rendelkezésre is bocsátom a fórumozók számára a végfok tervét. Szerk: Sprint layout 6 A hozzászólás módosítva: Dec 28, 2017
Én nem ellenőriztem le a tiédet, de az eredetit nagy mértékben követve magam is készítettem egy másolatot. Ebbe ráadásul beleférnek speciális ellenállások is, és ahol eltértem azt a "jobbságra" való törekvés miatt tettem.
Egymás alá tettem a két változatot, így könnyebb összevetni őket. Esetleg fontold meg ennek felhasználását is.
Szia.
Nagy köszönet érte. Kénytelen kellett készitenem egy tervet, hogy a sprint l.-ben tudjak módositani potmétert csatlakozást alkatrészt. Nem azért mert spór vagyok és sajnálom rá forintot, hanem mert ha van itthon trimmer potim megfelelő értékű csak a labkiosztása más akkor azt is el kell használni. Ráadásul jobban tetszik a remix poti mint a kinai. Természetesen nincs elvetve semmi egyelőre, ugyanis érzem a súlyát, ha már módosítottad miattam a tervet...
Sziasztok!
Igaz hogy ez nem NYÁK csak egy schematikus rajz, de ránéznétek? igaz se a MOSFETEK se a műveleti erősítők lelkivilágát nem ismerem úgyhogy 2-3 projektből ollóztam össze és nem tudom hogy jól vannak e "körülpakolva! A PIC nek a vezérlő gombok meg a kijelző még nincsenek fent, de az már részletkérdés. Köszönöm A hozzászólás módosítva: Dec 29, 2017
Szia! Gondolom ezt keresed.
Jogos.. Köszönöm!
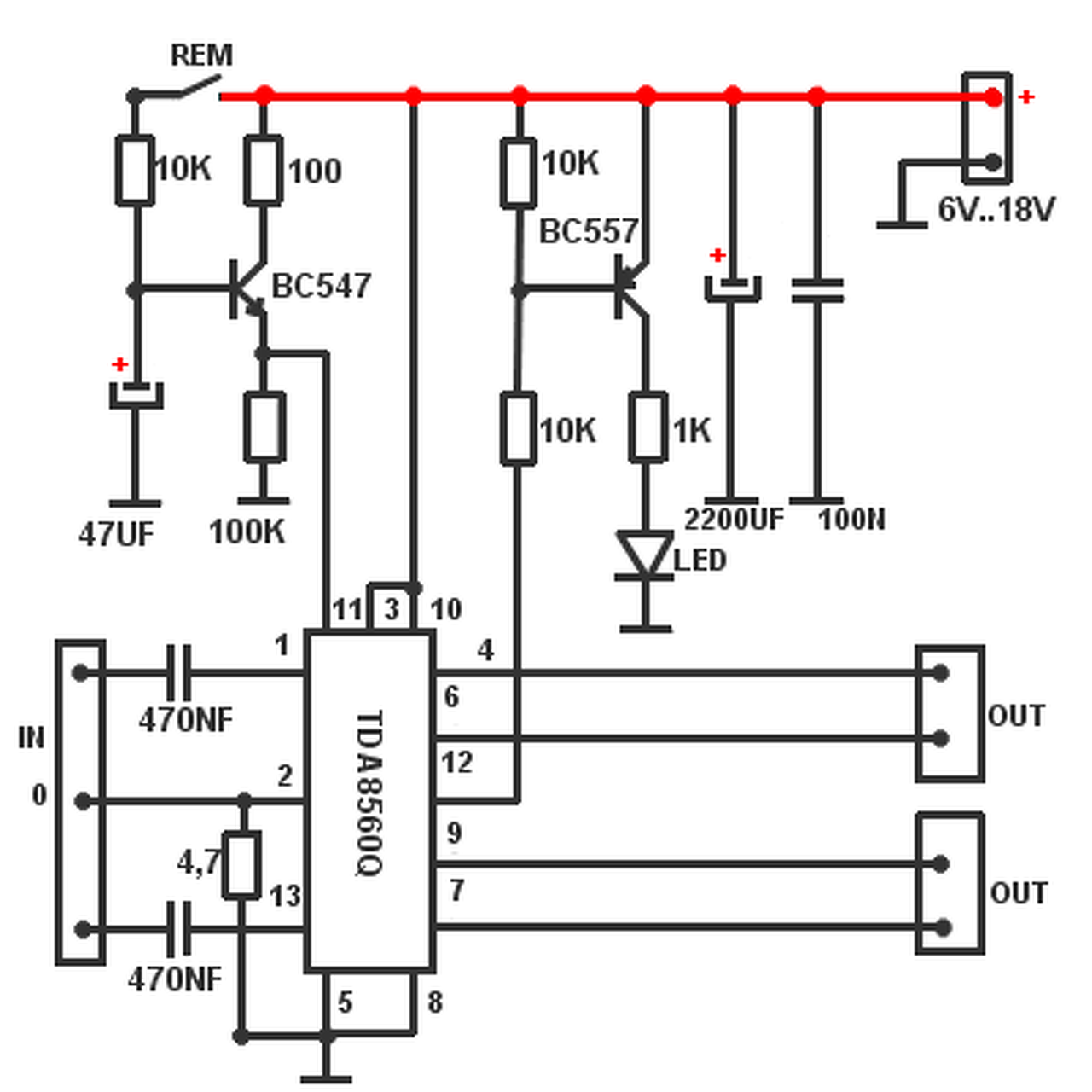
Sziasztok!
Ezt a kapcsolást szeretném megépíteni. Működő képes? TDA8560Q Előre is köszönöm a segítségeket!
Tessék egy kis segítség.
A hozzászólás módosítva: Jan 19, 2018
Szia. Igen ugyan ez a kapcsolás van nekem is meg
![]() Viszont a panelt nem én terveztem. De köszönöm a segítséget.
Csak azért, mert kapcsolási rajz nélkül nem lehetetlen, de nehezebb a NYÁK tervet ellenőrizni.
Sziasztok!
Egy kis ellenőrzést szeretnék kérni! Az első saját maratott NYÁK-om lesz! Dugdosósba működik, de remélem hogy itt is jól raktam össze! Sajnos muszáj a kétoldalas NYÁK mert akárhogy pakoltam nem sikerült átkötés nélkül!
A kontrollernek van belső oszcillátora, akár 64 MHz-et is tud, miért használsz külső kvarcot?
Az csak opcionálisan van rajta a panelon!
Mivel a konfigurációt általában nem szoktam tudni jól megcsinálni, igy még mindig abból a példaprogramból indulok ki amit egyszer Te beállítottál... ![]() Mondjuk ha azt leszedném akkor a két kapcsoló át tudna kerülni oda és rögtön lenne helye az UART csatinak.. Na most jó ötletet adtál! Köszi És akkor viszont lehet hogy befér egyoldalasba is
Nekem csak 1 kérdésem lenne? Miért? Miért kell egy ilyen egyszerű áramkört aminek a programját Te írod ennyire ésszerűtlenül megtervezni? Miért nem lehet a kontroller azon tulajdonságát kihasználni, hogy a lábak ki és bemenetek is lehetnek, ezzel elkerülve azt, hogy a legtávolabbi láb ami ledet kapcsol, lábak között bujkálva 2 átkötésen keresztül érjen el a panel másik végére? Miért kell autorouttal ésszerűtlenül bonyolult nyákot terveztetni?
Valószínű azért mert életem első NYÁK ja! Eddig minden prototipuspanelen futott vagy dugdosóson!
És nulla a rutinom a NYÁK tervezésbe! Nekem már az is siker ha az első NYÁK-om élesztésénél az a mágikus működtető füst nem fog elszökni! De különben most hogy mondod, lehet hogy nem ártana ha nem a schematikus rajz lenne szép hanem a NYÁK lenne optimalizálva! Na akkor vegyétek úgy hogy nem írtam semmit és most GPS-t fogok játszani! : ÚJRATERVEZÉS
Ilyen vékony vezetőket, ilyen közel egymáshoz, ilyen kis furatokkal csak nagyon kevés gyártó tud legyártani, és házilag füstgép lesz belőle..
Hát valahogy biztosra veszem hogy abba a nagyon kevés gyártóba én nem tartozom bele!!
![]() A vezetőket már meg tudtam növelni a pad -eket meg a furatot még nem..
Egy primitív verzió,hogy hogy lenne ésszerűbb..
Mivel az első nyákod, ezért engedj meg nekem egy észrevételt. A kétoldalas panel -főleg ha van lehetőség a furatgalvánozásra is- egy teljesen racionális választás. De a szükségességét ne az átkötések léte vagy hiánya határozza meg, hanem a működési sajátosságok.
Az átkötés egyáltalán nem az ördögtől való valami. Foglal egy kis helyet és dolgozni kell a beforrasztásával is, de aztán a lehető legjobb alkatrész. Én még nem láttam elromlott átkötést. Természetesen itt is ésszerűen kell bánni vele, ha indokolt használjuk, de ha nem kell akkor ne.
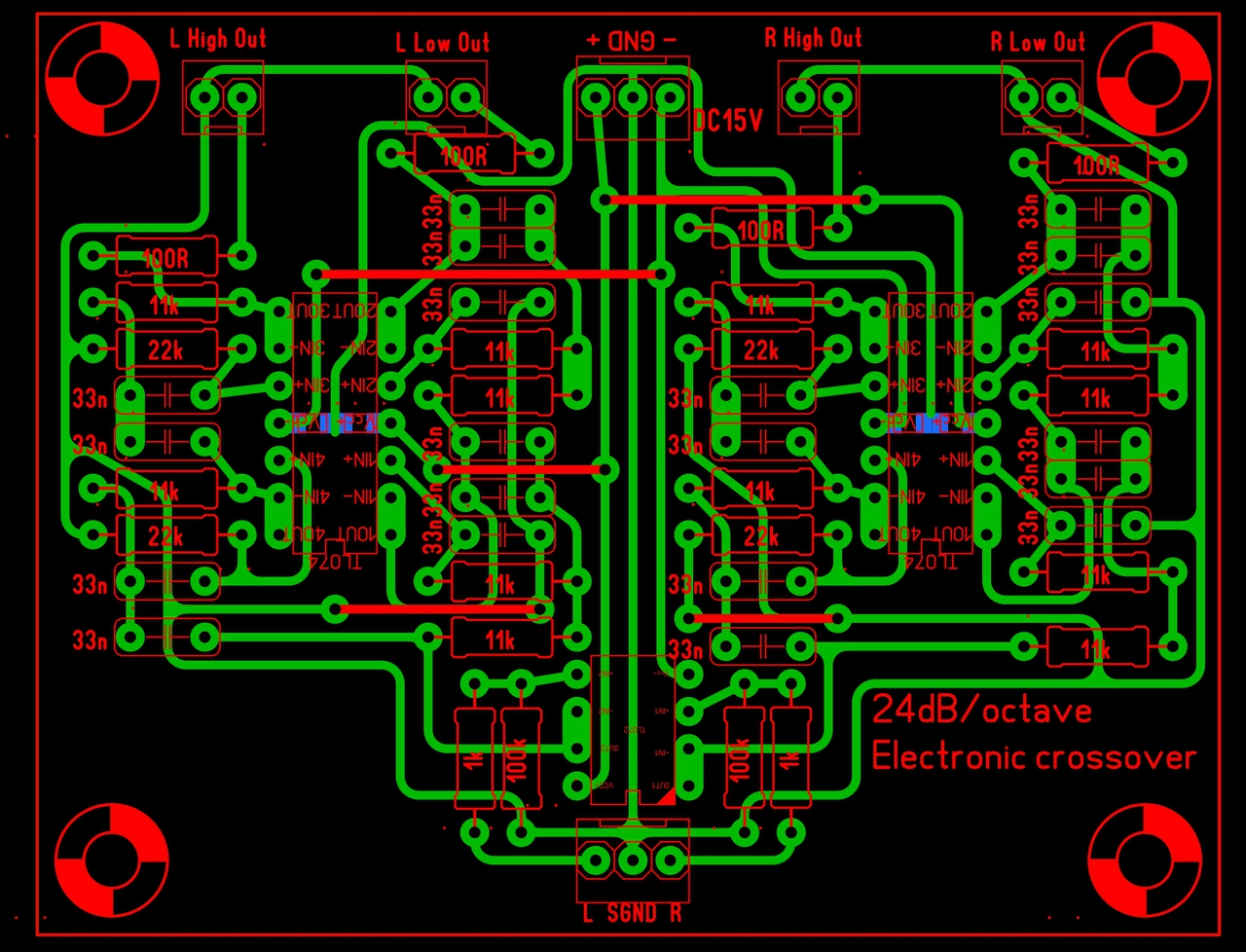
Sziasztok!
Ha valaki ráér rá tudna nézni hogy jó lett-e? Itt a hozzá járó kapcsolás is, sajnos pozíció számok nincsenek.
Szia! A kapcsolási rajz nem tér ki a táp kezelésére, de itt is mint minden műveleti erősítős áramkörnél, 100 uF, 100 nF szűrés kell ajánlott az IC-k táplábaihoz. Láthatóan elkezdted ennek a kiépítését, annyi javítani való akad, hogy a szűréshez a testet külön ágon kéne vinned a tápbekötési ponttól, mert így gerjedékeny és brummos lesz.
Szia!
A szűrésnek SMD 100nF-ot szántam, a lábakra forrasztva. A szűréshez szükséges PGND-t külön útun elviszem. Törekedjek a csillagpontos GND kialakításra?
Szépen alakul, a betáp ponthoz azért jó lenne egy 100 µF páros.
A jelföld szerintem rendben van így.
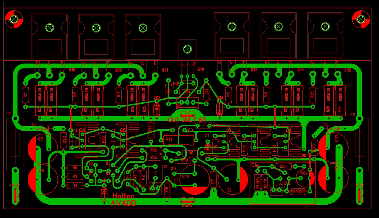
Egy újabb ellenőrzést kérnék, ha lehetne.
ITT a kapcsolás, lentebb a panelterv. A CLIP áramkör Reloop féle táblázat alapján számolt. Előre is köszönöm. A hozzászólás módosítva: Márc 11, 2018
Szia! A Clip áramkört nézd át! Az elkó a bázisra megy, a diódát nem 22 k, hanem 22 Ω követi és a többi ellenállás akár 10 % tűrésű is lehet, semmi szükség ilyen pontosságra.
Javítva.
A védelemben található tranzisztornak BC546-ot raknék, abból van több darab is itthon. Másrészt az alapkapcsolásból készített panelterv megállja a helyét?
Az erősítő áttekintése nagyobb feladat, abba egyelőre nem tudok belefogni, a Clip amit elsőre kiszúrtam.
A Clip csak akkor érzékeny a tranzisztor feszültségtűrésére, ha előfordulhat, hogy LED nélkül is áram alá helyezed. Ebben az esetben viszont vagy a féltápot is el kell tudja viselni, vagy Zener-t ültetsz a Clip csatlakozó forrasztási oldalára. |
Bejelentkezés
Hirdetés |


















