Fórum témák

» Több friss téma
Fórum » NYÁK terv ellenőrzése
 
Témaindító: Paso, idő: Okt 4, 2005
Lapozás: OK   176 / 202
(#) sonny007 válasza qvasz2 hozzászólására (») Okt 16, 2017 /
 
Köszönöm a jó tanácsot, megfogadom!
Szerk.: Alkatrészek méretei miatt mondjuk igen sokkal praktikusabb mert akkor még tudok alakítani rajta. De ebben a formában már nem :/
Maximum új nyákot ha gyártok..
A hozzászólás módosítva: Okt 16, 2017
(#) hzsiga hozzászólása Nov 6, 2017 /
 
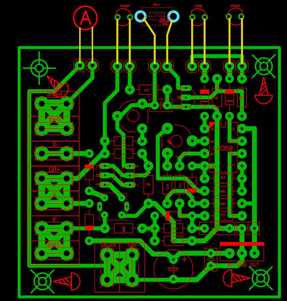
Üdvözlöm mindenkit a fórumon. Nyákterv ellenőrzésben kérném a segítséget. Automata akkumulátortöltő, a segítséget előre is köszönöm.
A hozzászólás módosítva: Nov 6, 2017
(#) hzsiga hozzászólása Nov 6, 2017 /
 
Még egy. Már nem engedte módosítani.

akutoltő.jpg
    
(#) kokozo válasza hzsiga hozzászólására (») Nov 6, 2017 /
 
Üdv!
Én a dióda hidat és a tirisztort nem tenném a nyákra sőt az söntöt se, mivel eléggé melegedni fognak és hűteni kell őket. A tirisztor nem így néz ki a típusa alapján, a 7812 ic helyett a 12V-os zener nem jó, főleg így nem ahogy most van a rajzon. Egyenlőre ennyi...
A hozzászólás módosítva: Nov 6, 2017
(#) hzsiga válasza kokozo hozzászólására (») Nov 6, 2017 /
 
Üdv. Bocs de valami volt a géppel mert nem engedett reagálni. A söntökről én meg is felejtkeztem, aszt majd korrigálom. A zener az miért nem jó? Te megépítetted esetleg eszt a kapcsolást, tudnál segíteni? Köszönöm szépen, hogy segítel.
(#) Epu2 válasza hzsiga hozzászólására (») Nov 6, 2017 /
 
Üdv! A Zener azért nem jó, mert elég tág határok között van a jelző-védő árammkör felvett árama. 2 LED, IC, referencia ... A 7812 is tulzás, de legalább nem kell hűteni és olcsó.
(#) hzsiga hozzászólása Nov 6, 2017 /
 
A módosítást már nem fogadta el. Azok a 0,1-es söntök nem az ampermérő miatt kellenek.
(#) kokozo válasza hzsiga hozzászólására (») Nov 6, 2017 /
 
A zéner ebben a módban 12V csökkentést végez azaz, ha így kötöd be 14 voltnál 2 voltot enged át.
(#) hzsiga válasza kokozo hozzászólására (») Nov 6, 2017 /
 
Egyébként működő képes lenne a nyákterv? Akkor a zener helyet 7812-őt használok. Az eredeti terven is zener van.
(#) kokozo válasza hzsiga hozzászólására (») Nov 6, 2017 /
 
A képen ami meg lett adva 7812 ic van.. És így ebben a formában nem működne, mert az ic nem kapna tápot csak ritkán és keveset.
(#) hzsiga válasza kokozo hozzászólására (») Nov 6, 2017 /
 
Meg kérhetnélek akkor, hogy javítsd ki, előre is köszönöm.
(#) hzsiga válasza hzsiga hozzászólására (») Nov 6, 2017 /
 
Üdv. Javítottam a nyákon a zeneres megoldás marad ha így jó lesz. Itt az eredeti kapcsolási rajz is.
A hozzászólás módosítva: Nov 6, 2017
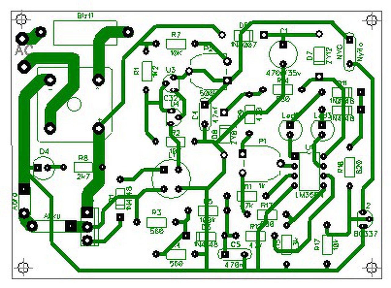
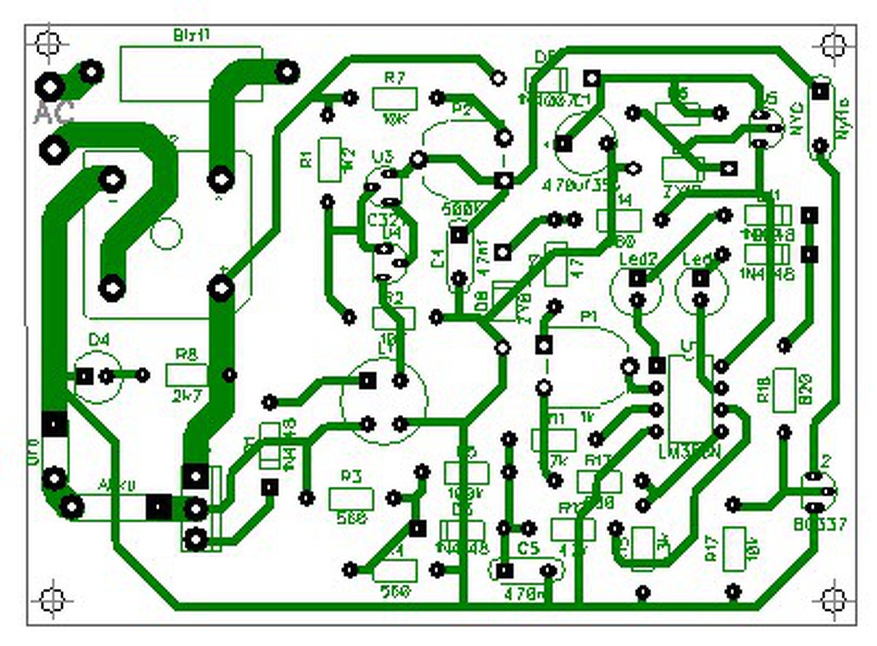
(#) kokozo válasza hzsiga hozzászólására (») Nov 6, 2017 / 1
 
Ezen meg a 2 tranyós meghajtó rész nincs meg Mellesleg egy 3 lábú ic helyett beteszel inkább 3 alkatrészt? az első képen a módosítás.
Mellesleg ha rám hallgatsz, akkor én úgy szoktam tervezni, hogy a csatlakozók a nyák szélére essenek lásd 2. kép.
(#) hzsiga válasza kokozo hozzászólására (») Nov 6, 2017 /
 
Nem rossz inkább tökéletes. Nekem még nagyon sokat kell fejlődnöm, hogy ilyen nyákot tudjak tervezni. Meg is lett építve és a leírásnak megfelelően is működik.
(#) hzsiga hozzászólása Nov 6, 2017 /
 
Köszönöm mindenkinek a segítséget. Jó éjszakát kívánok . A módosítással az én nyáktervem is működő képes?
A hozzászólás módosítva: Nov 6, 2017
(#) proli007 válasza hzsiga hozzászólására (») Nov 7, 2017 / 1
 
Hello! Ha a tirisztort a nyákra ültetnéd be, akkor nem jó a bekötése.. (Anód katód fel van cserélve). A GND hálózatot illene megvastagítani. De a többi vezetősávot is, hogy biztonságosabb legyen a nyák.
(#) hzsiga válasza proli007 hozzászólására (») Nov 8, 2017 /
 
Helló. Köszönöm a segítséget, és javítom. Szerinted megér annyit, hogy az akkumulátoros topikba feltegyem mint alternatív megoldást, hogy aki akarja felhasználja. Van-e létjogosultsága egy általán? Segítségedet pedig még egyszer köszönöm.
(#) proli007 válasza hzsiga hozzászólására (») Nov 8, 2017 /
 
Hello! Ezt helyetted nem tudom eldönteni. Ha jónak látod, felteszed. De ha már egyszer a töltőáram szabályozható, akkor a P2 potinál nem túl ésszerű, hogy trimmer legyen. Valamint a panel ki/elvezetések helyét és méretét célszerű korrektebb módon kivitelezni a panel szélén. Ha a tirisztor a panelen lesz, akkor annak hűthetőségéről is gondoskodni kell. Valamint a kis trafó méretének ellenőrzéséről, hogy az beépíthető is legyen a helyén.
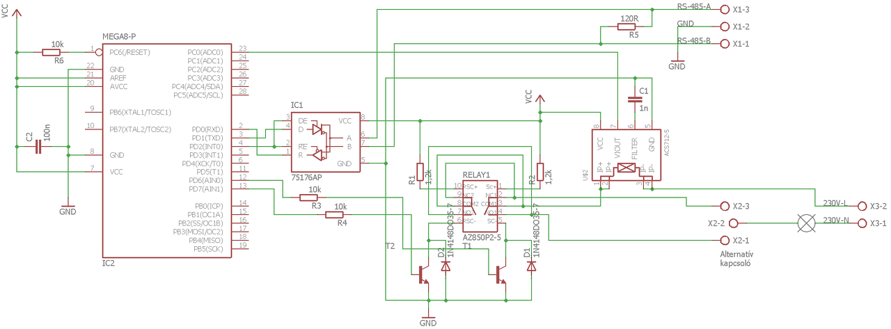
(#) Sztanki hozzászólása Nov 11, 2017 /
 
Sziasztok!

Készítettem egy kapcsolási rajzot, amivel egy bistabil relét használok, mint alternatív kapcsolót, amit egy uc-al kapcsolok. Közben mérni szeretném az áramot is.
Kérdésem, hogy szerintetek ez a kapcsolás ebben a formában működő képes lehet?
Tudtok esetleg módosítási javaslatokat adni, ha szerintetek szükséges?

Köszönöm!

kep.png
    
(#) mazsola83 hozzászólása Nov 26, 2017 /
 
sziasztok .szeretnék segicséget kérni egy kapcsolási rajzban .nemnagyon tudok tervezni még nyákot igy tudna valaki segiteni benne?

ebriaszt.gif
    
(#) szikorapéter válasza mazsola83 hozzászólására (») Nov 26, 2017 /
 
Először is próbálj meg rendesen,helyesen fogalmazni,nagybetűvel kezdeni a mondatokat. Az után valószínűleg segíteni fognak.
(#) mazsola83 hozzászólása Nov 26, 2017 /
 
Sziasztok akkor mégegyszer.Szeretnég kérni segicséget abban,hogy van egy kapcsolási rajzom egy kutyariasztorol és szeretném megépiteni.Abban szeretném kérni a segicségeteket ,hogy hogyan is megy ez.Köszi elöreis.Mellékelem a kapcsolási rajzot .

ebriaszt.gif
    
(#) niedziela válasza mazsola83 hozzászólására (») Nov 26, 2017 /
 
Kimenő trafód és ultrahang sugárzód van ?
Én jópár éve megpróbáltam ezt, de a kutya csak érdekesen nézett rám
(#) mazsola83 válasza niedziela hozzászólására (») Nov 26, 2017 /
 
Trafom van meg ultrahang sugárzomis
A hozzászólás módosítva: Nov 26, 2017
(#) niedziela válasza mazsola83 hozzászólására (») Nov 26, 2017 /
 
Trafo fizikai méreteit tudni kellene a rajz elékészitéséhez
(#) mazsola83 válasza niedziela hozzászólására (») Nov 26, 2017 /
 
A trafot egy ajtonyitásjelzőböl forasztottam ki,Illesztötrafot de kellene kicsit nagyobb belöle mert ez kicsit kicsi bele.
A hozzászólás módosítva: Nov 26, 2017
(#) mazsola83 válasza mazsola83 hozzászólására (») Nov 26, 2017 /
 
Az nemjó?
(#) Akg hozzászólása Dec 11, 2017 /
 
Sziasztok!
Szeretnék megépíteni egy táp kapcsolást, annyi különbséggel, hogy a trafó 2x 0,42A-es.
Abban szeretném a segítségeteket kérni, hogy ha ezt ki is szeretném használni, tehát közel 400mA-es terhelhetőségűre szeretném megépíteni, akkor ezt milyen számolások alapján kell újra méretezni.
Előre is köszönöm.
(#) (Felhasználó 122012) válasza Akg hozzászólására (») Dec 11, 2017 /
 
Aztán mit működtetne, hogy ennyire bonyolultat találtál?
(#) proli007 válasza Akg hozzászólására (») Dec 11, 2017 /
 
Hello! A Q1 és Q2 itt egy áramgenerátor, ami korlátozza a maximálisan kivehető áramot. (Mert a 7809 1A körül korlátozná csak azt.) Az áramkorlát akkor lép életbe, ha az R2-őn eső feszültség eléri a Q1 bázis-emitter nyitófeszültség könyökét. (Az kb. 0,65V.) Tehát jelen eseteben 0,65V/4,7ohm=138mA. Ha 400mA-ra szeretnéd a korlátot állítani, akkor R2=0,65V/0,4A=1,625ohm. Tehát egy 1,5ohm ellenállással 0,65V/1,5ohm=433mA lesz a korlát.
De a kérdésed nem ide, hanem az "egyszerű tápegység" topikba való.
Következő: »»   176 / 202
Bejelentkezés

Belépés

Hirdetés
XDT.hu
Az oldalon sütiket használunk a helyes működéshez. Bővebb információt az adatvédelmi szabályzatban olvashatsz. Megértettem