Fórum témák
» Több friss téma |
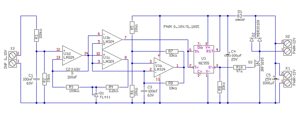
Nos, most már bizonyos, külön tápegységről hajtom az utolsó 555-ös IC-t. Semmi.
Az 555 Reset bemenete nem túl korrekt. De ha az 555-el van gondod (mert az U1b kimenetén is már PWM jelnek kell lenni) akkor alakítsd át így a kapcsolást. (Az U1b bemenete fel van cserélve!)
A hozzászólás módosítva: Júl 6, 2016
Na így már működik! Nem is melegszik, tökéletes. Viszont két napi melóm kárba veszett, tervezhetem újra panelra és újabb két nap
De már látszik a fény az alagút végén.
Sikerrel jártam a kapcsoló elektronikájának kisebb teljesítményre alakításában.
Eredetileg 60 W. - 300 W. a szabályozási korlát. A csillárba 5 x 40 W = 200 W helyett 5 x 5,5 W =27,5 W szabályozható ( dimmerelhető ) E14 foglalatú LED került. csere után érintésre felvillant, majd lekapcsolt. Szabályozni nem lehetett. Az interneten nem találtam segítséget, így lépésenként, kísérletezéssel jutottam el a megoldásig. A nyomtatott panel alapján felvázoltam a kapcsolási rajzát az áramkörnek. Ha valakit érdekel, küldöm. A 18 lábú UNIVEX IC 12. és 13. lábára egy egy darab 5,1 Megohm vezérlő ellenállással a kapcsoló hibátlanul működik. Eredetileg 1,5 Mohm 0.25 W. A fénykép talán még nagyobb segítség lehet.
Sziasztok! Tud valaki javasolni egy hangtalan zizegésmentes 230v os fènyerőszabàlyozó kapcsolàst?
Köszönöm..
A tekercset kell műgyantával kiönteni, az zizeg.
Sziasztok! Szerelt / újított fel már valaki Prodax PEK-F4 fényerőszabályzós kapcsolót? Az a bajom vele hogy először csak vibrált, villogott, ezért kiszereltem és kapott egy kontaktsprays tisztítást. Azóta leginkább vagy világít vagy nem, ha nyomás alatt tartom finoman a tekerő gombját akkor jó, de villog is azért néha, meg hajlamos magától elaludni. (3db gu10 spot ledet szabályzok vele.) A potija használódhatott el, de ahhoz pont alig fértem hozzá, mert félig egy műanyag burkolat takarja, és nem akartam barbárkodni hogy leszedjem, de a kontaktsprayel szerintem be tudtam fújni jól. Látván hogy az új ára 10eFt felett van, a napokban megpróbálok nekiesni még 1x, illetve a potiját jobban kibontani lássam mi van ott. Ebben kérnék segítséget tőletek, hogy valami módszerrel ezt helyretenni, vagy kicserélni (csak félek nem találok rajta típus szám megjelölést) lehet valahogy? Mit javasoltok? Köszi!
Idézet: „Fényerőszabályzós kapcsolóbetét 230V~,60-400 W A Pek-F4 egypólusú kapcsolóként működik.A hagyományos izzólámpák fényereje szabályozható.” A leírás szerint hagyományos izzólámpákhoz való, 60-400 W-os teljesítménytartományban. Mennyi a 3 db LED-es fényforrás összteljesítménye? Szerintem nem több 15 W-nál. Ez a szabályzó nem ehhez készült, nem csoda, hogy valami megadta magát. Dimmelhető LED-ek és ahhoz való szabályzó kell ilyen feladatra. A hozzászólás módosítva: Márc 5, 2018
Szia! Igen, gondoltam erre én is, eredetileg 3x30w halogén égők voltak, de vagy 3éve viszonylag erős 1000lumen/db feletti ledek vannak beszerelve, 15w-osak, de az is ugye csak 45 watt. Lehet e miatt ment tönkre a kapcsoló? Mert ilyen szinten már abszolút nem értek hozzá. A lényeg hogy valamit csinálnom kellene mert így nem maradhat, mivel azért eddig évekig jól működött a kapcsoló javítását is érdemesnek tartanám ha lehetne valahogy, vagy érdemesebb lenne valami ledekre tervezett dimmelhető kapcsolót beszereznem? Milyet (0-45w)?
Még egy ezzel kapcsolatos kérdés: a dimmelhetős kapcsolók a feszültséget vagy az áramerősséget szabályozzák? (mert a led egők specifikációiban az van hogy GU10 15W - AC 85-265V)
Idézet: „15W - AC 85-265V” Ezek nem dimmelhető LED-ek. Széles tápfeszültség tartományban tartani tudja a 15 W-ot. Ha elkezded szabályozni, ameddig bír, erőlködik a tápja, aztán leáll. Ez azt jelenti, hogy félperiódusonként a triac által engedélyezett időszeletben megpróbál teljes teljesítményt leadni, majd lekapcsol. Mindezt másodpercenként százszor. A triac-kal is gond van, mert tartóáram kell neki az üzembiztos kapcsoláshoz. Ha ezt 60 és 400 W között kapja meg, ne akarjuk 45 W-tal terhelni. Szerencsére bekapcsoláskor üres pufferkondikat kell töltenie, ami bőven biztosítja a tartóáramot a LED-tápok lekapcsolási szintjéig. Kivéve, ha pufferkondi nélküli PWM-es szabályzású a LED. ![]() Elég sok változat van forgalomban, az egyetlen jó megoldás, dimmelhető LED, hozzá való szabályzóval.
Okés, köszönöm. Tudnál ajánlani nekem egy olyan fényerőszabályzós kapcsolót, ami alkalmas a 45W fogyasztású ledek dimmeléséhez? Utána néznék akkor és lecserélem a kapcsolót. A ledek azok tuti dimmelhetők, ebayről vannak és ott egy legördíthető menü van hogy dimmable vagy non-dimmabe -t akarsz, az alatta lévő specifikációs kép meg nem változik, azért láttam/írtam a 85-265V -ot, de akkor az a non-dimmable-re vonatkozik. Kissé hiányosak itt az ismereteim, akkor a fényerőszabályzós ledek stabil 220V kapnak folyamatosan, a kapcsoló az ampert csökkenti? Köszi!
A dimmelhetö LED-k többsége a hagyományos izzokhoz tervezett szabályzokra van tervezve, de van néhány érdekesége (5 éve kisérletezem, cserélem a szabályzokat). Pontosan nem tudni mi is van a LED-s világitotestekben. Az adott esetben 12 karos csillár - eredetileg 25-40W-s izzokhoz tervezve, ezek lettek kiváltva az akkori legmodernebb Samsung 5W-s LED-kre. Azaz a hajdani 480W helyett mindössze 60 W a fogyaszto. Ennek ellenére a szabályzo kis fényerönél hajlamos tulmelegedni ( zümmögés és egyik másikon instabil fényerö kiséretében kb 30-40 perces müködés végén). Immár 6 szabályzot probáltam ki - más-más márkát - mindegyik természetesen triakos, van közöttük induktiv fogyasztora meg sima is. Van egy - a leirás szerint - modern LEDes fényforrásokra. 40-100% között mindegyik egyformán jol müködik, a gond a 0-40% között van.
Ezért egy a másik csillárba olyan fénytesteket szereltem amikben távvezérles van - az 8 fokozatban tudja szabályozni a fényt. A család még nem tud dönteni melyik jobb. A LED-k távvezörléjét azonban már a falra kellett szerelni a valamikori villanykapcsolo helyére, mert az asztalon hentergö távvezérlö nagyon nem vált be - este a sötét helységben nem volt egyszerü megtalálni.
Én vettem dimmelhető LED lámpát 10,5 W -ost (jó drága volt), bambán betekertem a 60 W -os izzó helyére, és prímán lehetett szabályozni a falon levő hagyományos fényerő szabályzóval.
Én csak azt nem értem, hogy ha alacsony fényeröre szabályzom, akkor kezd el a szabályzo melegedni - igaz, én ahogy irtam, kb 60W-t szabályzok.
Közben vettem másfajta LED-t is azzal még nem jelentkezik a hiba, mert azis csak 10W.
A válaszhoz alaposabban bele kellene nézni, legfőképpen a kapcsolóelem (triak, FET, IGBT (?)) vezérlőlába lehet érdekes.
Idézet: „ha alacsony fényeröre szabályzom, akkor kezd el a szabályzo melegedni” Törvényszerű. Kevés a tartóáram a triak teljes bekapcsolásához (lehet, hogy nem fejezem ki magam elég szakszerűen), így a triakon eső feszültség magasabb, mint ha névleges terhelésen üzemelne. Megoldás: Lecserélni a triacot éppenhogy elegendő áramúra. Mint ahogy korábban is 60-400 W-os szabályzóról írtak, miközben a régebbi fényerőszabályzók akár 2000 W-ig is működtek. Nem tudnám, ha nem a főnökömmel esett volna meg. Volt egy triacos szabályzó. Kimúlt a triac, beletett nagyobbat. Még gyorsabban kimúlt. Közben persze aránytalanul melegedett. Utánanézett a dolognak. Nem volt egyszerű ~30 évvel ezelőtt. Akkor bukkant rá erre a tartóáram problémára. Ezúton is köszönöm neki ezt a tapasztalatot.
Van egy sereg azonos tipusu triacom, amit ezekben a szabályzokban használnak - szinte mindegyikben ugyanolyan tipus van. Most nem vagyok otthon, majd megnézem milyen tipusu.
Ez van mindegyikben a porszivotol a fali szabályzoig.
Köszi srácok az eddigi okfejtést a fényerőszabályzós kapcsolókkal összefüggésben, holnap fogok kapni egy hasonló Prodax pek F-4 es kapcsolót mint az enyém, csak az váltókapcsoló, a kettőből majd próbálok összerakni egyet. (majd meglátom mi lesz ha szétkapom őket, bízom benne hogy könnyen kicserélhető lesz bennük a poti, és ezzel megoldott lesz az össz 45w fogyasztású ledek dimmelése.) Ilyen mint ami a képen van, tudja valaki hogy amit bekarikáztam rajta az mit állít? Mert a gyakorlatban kb semmit láthatót. Olyan 270 fokban tekerhető, és próbálgattam bekapcsolt állapotban tekerni, de nem észleltem semmit..
Ezzel néha a minimális fényeröt lehet állitani ( nekem is van egy ilyen szabályzom), de a LED-n valoban nem látni semmi hatást - izzon igen ( be lehet állitani a nagy tekerö átfogását).
Sziasztok!
Én is azt szeretném elérni, hogy a 12W-os dimmelhető LED izzó működjön egy hagyományos fényerőszabályozóval. 40-400W-ig van a fényerőszabályozón. Van benne egy MOSFET, Tiny13 Atmel IC és BTA08-600BW Triak. Amiről szó volt, hogy a Triak fenntartó árama túl nagy, az az Igt 50mA lenne? A képen csatoltam és a többi típusa mutatja azoknak mennyi? Köszönöm a segítséget!
Nem. Az Igt azaz áram, amivel az adott negyedekben biztosan begyújt a triak. A tartóártam, azaz a begyújtás után szükséges áram, hogy a vezetés fenmaradjon, az Ih. Ha az eredetileg beépített triak "BW" végű, akkor lehetséges, hogy a túlfeszültség védelem teljesen el van hagyva (RC tag). Ha másik típust választasz, akkor nem elég, hogy alacsonyabb legyen az Ih, de a du/dt álló képessége is hasonlóan magas legyen, 1000V/usec.
Van egy tekercs, nagy ellenállás és egy kondenzátor a két bekötési pont között. MOSFET és ATMEL Tiny13 van benne. BW végű a triak.
amiknek kissebb az Ih árama annak kisebb a du/dt is.
Az jó hír, hogy van benne RC tag, valószínűleg lehet engedményt tenni a du/dt értékében.
Kisebb áramú típust kellene választanod.
Sziasztok villanyÁszok.
Segítség kellene. Van egy mentavil-es fényerő szabályzóm ledhez. Vagyis azt mondták az. A problémám: 3 napig használható volt a fényerőszabályzó. Utánna már csak ("10 luman volt a különbség a max és a minimum fényerő között") ki és be kapcsolás működött. Mi az ami megsült benne? 3 darab 5 wattos 470lumenes osram led van benne e14-és foglalattal. Ez már a második szabályzó ugyanezzel a gonddal... Ha nincs opció javitasra vissza viszem és kérem az árát. De inkább megcsinálnám, hogy tudjam mi az ami meghibásodhat. Köszi
A LED dimmelhető?
Mekkora teljesítményhez készült a szabályzó? A hozzászólás módosítva: Dec 31, 2018
A led dimmelhető igen. 2 napig 1 lumentől 470 lumenig működött. Legalábbis a fényforrás dobozán rajta van a dimmelhető jel. Azt mondták 5 wattol ha jól emlékszem.... Hihi
![]() De mondom, 2 napig hibátlan volt.
Mekkora teljesítményhez készült a szabályzó?
Led 0÷100W max 10 led
10÷250 W 230 Vac 50hz |
Bejelentkezés
Hirdetés |





De már látszik a fény az alagút végén. 











