Fórum témák
» Több friss téma |
Rendben van! Köszönöm szépen.
Közben megcsináltam a hűtést. Sajnos a toroid trafót tekercselnem kellet ez véget de nem baj! Jó lett. Lényeg az hogy a ventilátor kifelé fújja a levegőt így elszívja a hőt, és talán kevesebb pór rakódik le a panelokra. Most már hiába tapogatom az erősítőt mindenűt hideg van. A hozzászólás módosítva: Márc 16, 2018
Tényleg jó ez a pdf-es kép módszer! Egyszerű. És a kép kitűnő!!!!
Észre is vettem hogy fura a Qvadom teteje az meg azért van mert a teteje nincs felcsavarva a helyére mert szerelek folyamatosan rajta
A levegő szívásának jellemzője a csendesebb üzem és lényegesen kisebb hűtési intenzitás. A fújás zajosabb, de hatékonyabba légáramlást eredményez. A fúvott levegő jobban irányítható mint a szívott.
Arról vannak viták, melyik irány eredményez kisebb porlerakódást. A szívás ugyan elszívja a meleget, de a helyébe áramló hűvösebb levegő szállít port is, méghozzá elég lassan ahhoz hogy le tudjon rakódni. A fúvott levegő, ha vannak kényelmes áramlási irányok, akkor magával viszi a por jelentős részét. A doboz tetején való ventilátor elhelyezés nem szokványos mert így nem pakolászható az erősítő tetejére akármi. Ezért igyekeznek olyan vízszintes légcsatornákat kialakítani, aminek a végei az erősítő elején és hátulján vannak. Ezért még akár a magasságot is feláldozzák -nagyon helyesen-, de a 8x8 cm-es ventilátorhoz már lehet praktikus bordákat találni.
Egészen kivételesen fordulhat elő az, hogy a 2 megás képméret ne adná vissza az elvárt felbontást.
A PDF-kép előnye látszólagos, mert nem látom azonnal a képet, le kell töltenem a megnézéshez. Egy jpg-t ezzel szemben azonnal látok, és ha a látott kis kép helyett az alatta lévő szövegre kattintasz, akkor sokkal jobb lesz a felbontása. Ettől nagyobb baj mikor semmitmondó, életlen, és sok esetben céltalan fotók kerülnek feltöltésre.
Szia. Beültettem a második panelba is az alkatrészeket, még jönnek a meghajtók meg a borda menetfúrása. De a kérdésem az lenne, hogy eredeti kidolgozásban élesszem, vagy lehet az általad kivitelezett bemeneti módosítással is?
Szia Alkotó!
Látom hajtod a Quadot rendesen te is , ugyanis a kimeneten lévő Zobel tag (10ohm 100Nf) az áramkorlát belépésekor az oszcilláció miatt jelentősen túlterhelődik!Anno ezért kértem tőled a Ludwig-os panel áttervezését ha emlékszel még,hogy ráférjen a 10ohm 2W és a 250V 100Nf-os nagy durung WIMA kondi ez bírja nálam PA-ba is!Sajnos a Ludwig úr 330 Nf-os kondi beépítése sem javít semmit az áramkorlát hibáján!
Emlékszem az átalakításra, remélem elégedett vagy vele.
Az áramkorlát az kényes kérdés az erősítőkben. Már a léte is kérdés, és nehéz megmondani mekkora legyen a megcélzott áram. Ha közelít a névlegeshez, akkor beleszól a hangképbe, ha meg jó messze van tőle akkor a védelmi hatékonyság vitatható. És akkor még nem is került szóba, hogy milyen jó lenne ha az erősítő tudna 8-4-2-1 R-os terhelésre is dolgozni, ahol már ki se mondjuk mekkora áramok lehetnek.
Igen!Köszönöm a segítségedet, még egyszer!Megbízható,kitűnő hangú szerkezet lett belőle!A Quad-405 áramkorlátja főleg kényes kérdés, kerülni kell a működésbe lépését!
Megcsináltam a jelbemenet módosítást.
R3 4k7 a többi meg ahogy a rajzon van. Te jóó ég! Ez így számítógépről hajtva nagyon brutális. Nem is tudom, de nekem ez már nagyon sokk. Hangerőt igen óvatosan kel neki adagolni mert érzékeny. Nem is tudom hogy a Spanyol 5-nek R3 3k3-al hogy bírja ki csutkázni a végfokot?! Meg amit észre vettem (Alkotó ezért ne kövezz meg lehet tévedek) de a rajzon mintha a kondik nem a polaritásának megfelelően lennének a potméteren.
Tévedtem a rajz alapján bocsánat! Teljes egészében jó kondinak a színezése, vagy hogy mondjam?! Kavart be. Elnézést kérek! Megyek is javítani mert ezt az erősítőn is elszúrtam
Javítva! Fajin lett. Jobb lett a hangzása is csak sokk még mindig a jel! Potit cserélnem kell az biztos mert teljesen letekerve hallani lehet a zenét úgy hogy a gépen is le van majdnem egészen véve a hang.
Az mitől lehet hogy ha az RCA kábelt kihúzom az erősítőből megszűnik az alapzaj? Sírig csend! Ha visszadugom akkor meg megint lehet hallani azt a psssssssz hangot, de csak akkor lehet hallani jobban ha hangerőt az erősítőn Koppig fel van tekerve.
Szia! A hangkártyák kimeneti feszültsége és az aktuálisan lejátszott műsor hangereje széles skálán mozog. Ne várd el, hogy ugyan azon értékű R3 feleljen meg minden jelforráshoz. A 22 k lecserélése 15 k-ra a kimenő teljesítmény duplázását eredményezi, ami nálad akár elég is lehet.
Az R3 értékét akkor választottad meg helyesen, ha a hangkártya szabályzóit a maximumra állítva egy átlagosnál halkabb hanganyaggal is éppen el tudod érni az erősítő legnagyobb torzítatlan kivezérlését.
Szia! Értem amit mondasz, és ezt szeretném én is valahogy elérni.
Amikor meg volt a gyári érték 22k nem volt rossz! Csak ott éreztem hogy ennél a hangerőnél többet kell tudjon az erősítő. Ezt követően lecseréltem 10k ra az R3-mat na ott éreztem hogy ez lesz az ami megfelel! Meg is hagytam volna magamnak így ahogy van de írtátok hogy ez így ebben a formában nem igazán felel meg. Így megcsináltam ezt a kondenzátoros verziót R3 4k7 itt meg már szinte túl van vezérelve. Most gőzöm sincs hogyan tovább. Hagyjak mindent az eredetibe? és csak az R3-mat cseréjem mondjuk 15k-ra s kész? Vagy hadgyam meg a kodis 4K7 verziót? Az a baj hogy ezt a végfokot vinni fogom céges buliba és ott meg ki tudja mifajta bemeneti jel lesz megint! Már minden kész van a Qvadban! Hűtés,vezetékezés,elrendezés már csak ez a fránya bemeneti jel idegesít!
Pedig nálam teljesen bejött az ajánlott módosítás, több jelforrásról is kipróbáltam, és cd-l hajtva pedig ha jól tudom a cd lejátszók kimeneti szintje közel van az 1V-hoz. És ahogyan már írtam a végénél volt érzékelhető hogy már túl tudom vezérelni. De vissza szabályozni még mindíg lehet, mint ha nincs mit hozzátenni. És ahogyan javasoltad kap még egy clip jelzést is. Szerintem számítógépes vezérlésnél már beleszólhat a hangszín szabályozás is. Illetve Penszel kolléga esetében nem tudom, hogy végfokként üzemel, vagy esetleg van e hangszín?
Igen pont ezen gondolkodom én is hogy inkább legyen sok! Mint kevés hisz elvenni elbírok de hozzá rakni meg nem.
Nekem csak a hangkártya által van hangszínszabályzóm az nekem elég is bőven megfelel mint mély és magas. Végfőként üzemel és úgy is fog üzemelni. clip jelzés az mi?
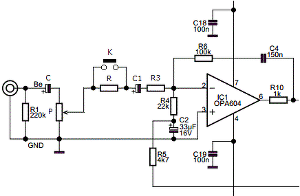
Ez is orvosolható. Az alábbi ábra szerint egészítsd ki egy kapcsolóval és egy ellenállással! Egy jólnevelt erősítőtől egyáltalán nem idegen, ha átkapcsolható a bemeneti érzékenysége
A hozzászólás módosítva: Márc 16, 2018
Bővebben: Link
Én erre gondoltam, Reloop javaslatára.
Áá ezt a kapcsolást inkább ki hagyom!
Maradok a kondenzátoros potis megoldásnál.De viszont nekem a 10K logaritmikus potméter nem jó! Mert teljesen lecsavarva a hangerő és a számítógépen is minimális a hangerő és így is érthetően hallom a zenét ami bosszantó! Erre kellene megoldás! Esetleg én arra gondoltam hogy kapna logaritmikusba 22k. Vagy van erre valami más ötleted nagyon szívesen meghallgatlak. Idézet: „Óooo csak egyszer lennék már kész vele”
Köszi szépen! hogy ász már a Qvadal?
Ha a potenciométerrel nem tudod maradéktalanul lehalkítani az erősítőtő, akkor vagy a poti rossz, vagy nem jó a bekötés. A poti ellenőrzése igen egyszerű, letekert hangerőnél mérj ellenállást a poti csúszka és a test között. Akkor jó, ha zárlatot tapasztalsz.
Szia. Maradéktalanul én sem tudom lehalkítani. Úgymond minimum állásban is nagyon nagyon hallkan hallatszik.ugyan ez a jelenség volt a lineáris és a logaritmikus potinál is. Viszont mikor R3 4R7 volt akkor csendben volt minimumon. A potikar kimértem jók.
Szia. Tegnap beültette a másuk panelt, ha időm engedi ma megdilgozom a hűtőbordát, meghajtók be, és élesztés. Ha minden frankó akkor majd doboz átalakítás, clip áramkör védelem és toroid lágyindító. Ĺessz még min ütyködnöm. De kikapcsol és szeretek alkotni.
Hát igen A poti nem ép a legjobb! Ugyanis használt fenntudja mikori az már?!
De a kondenzátor előtt letekerve átmegy sípolásba, az az rövid zárba tehát ebben a formában jó. Kondi után letekerve nincs síp,nincs semmiféle érték akárhova tekerem a potit. Műszert ellenállásba állítva se mutat semmiféle értéket. Ez gondolom a kondenzátor miatt van a kondenzátor jó mert mielőtt beépítettem le teszteltem. Itt a bekötésem.
Nem irigyellek! Pedig neked a végtranzisztorokkal könnyű dolgod van! Nem úgy mint nekem a TO3-mal ott mit szívtam még te jó ég!?
Többet nem is csinálok ilyet az biztos semennyi pénzért!
Hú ha! Ez a clip jelzés nem egy egyszerű dolog bemérés szempontjából. Őszinte legyek! ez nekem segítség nélkül nem hiszem hogy menni fog.
Ha az " átmegy sípolásba" egy digitális multiméter diódavizsgálójával való mérése során történik, akkor az nem jelent rövidzárlatot (nulla ohmot). Műszere válogatja mennyi, de ez csak egy adott ellenállás érték alatti ellenállást jelent, ami akár 200 R is lehet.
Ha a potméter jó, akkor a szélső állásba tekert csúszka és a szélső láb közötti ellenállás az nagyon közel kell essen a nullához, ami csendet jelent. A probléma inkább ott szokott lenni, hogy amikor elkezded forgatni, és a szélső lemezkét éppen elhagyja a csúszka, akkor mindjárt egy akár jelentősebb hangerő is keletkezhet, tehát nehéz nagyon halk zenét beállítani. Ezt a hatás cifrázza a sztereó potméter, mikor szintén itt a legelején az egyik már szól a másik még nem, ami aztán további forgatásnál utóléri egymást. A rajzod fekete vezetéke fura módon nem a panelon ágazik ketté hanem az RCA-n. A csatlakozó alzat általában a készülék hátán van a potméter meg elől. Ezért sokkal szerencsésebb ha a rajzom szerint a panelen közösödik ez a két pont.
Igen. Sokat bíbelődtem a végtranyókat illetően, mivel a TO3 tokozásnak elvileg jobb a hőleadása, nagyobb a hűtőfelülettel való érintkező felülete is. Viszont az MJL tranyók nekem szimpatikusabbak voltak, meg ha jól olvasgattam utána ezek kimondottan erre a célra valók, de javítson ki valaki ha én tudom rosszul! És egyébként itthon nem is találtam beszerezhető darabokat. Én a tme.eu oldaláról rendeltem, és hihetetlen, de rendeléstól számítva 2 napon belül megérkezett. Antisztatikus csomagolásban.
A clip jelzés nekem sem menne segítség nélkül, és ez az amit annó te bekeverted az értékekit, ha visszaemlékszel. Ebben nekem Reloop mester segített, tőle kértem, hogy segítsen az értékek meghatározásában. Amit nagyon köszönök neki, bár a megépítése kipróbálása még hátra van, de majd a megfelelő fórumban megírom hogy sikerült.
|
Bejelentkezés
Hirdetés |






