Fórum témák
» Több friss téma |
Fórum » Házilag építhető fémkereső
Ezzel a táblázattal én nem bírok! Akármit írtam mindig hibát jelez!
A hozzászólás módosítva: Feb 23, 2018
Cseréljed le a C5-öt fele akkorára.
Én mikkor az IDX PRO-t építettem így határoztam meg.
Bővebben: Link De van itt egy oszcillátor. http://www.md4u.ru/download/file.php?id=13222 Ha megváltoztatod a tekercs indukcióját vagy a kondenzátor értékét megváltozik a rezonancia.
Helló mindenkinek!
Vakerán nézelődve találtam a következő képet . Leírásban : ,,A nyaknál lévő csavar nem tűnt valami biztosnak, így azt fémre cseréltem . Azóta minimásian félrehord (4-5 cm-el arrébb jelez)
Üdv!
Nem lett érzékenyebb a gép sajna , próbáltam 100pf-470pf -ig , de ekkor már az adótekercsen lévő 100nanós kondit is változtatnom kellett , mert nem indult el az oszci!
Előttem az nem tiszta, hogy a vevőerősítőben való matatástól miért nem indul az adó oszcillátor. Homokszem van a gépezetben.
Nem indul el , és ezt onnan tudom , hogy ha a tekercsek helyzetét megváltoztatom , akkor nem növekszik a váltó fesz , marad egy helyben 0,1 mV!
Mérések nélkül feleslegesen agyalunk itt.
Az adó oszcillátort nem úgy kell ellenőrizni, hogy mozgatom a tekercseket. Vajon miért áll le az adó oszcillátor attól, hogy a vevő erősítő átvitele megváltozik? Tudja? Okososzci? A madám is megmondta: Jó munkához jó szerszám kell.
Ezt már gyakorlatból mondom , mikor tökéletesen indul az adó , akkor tudom változtatni az erősítését így változik a vevőn mért váltófesz, ekkor működik is a gép normálisan, csak nem kielégítő az érzékenysége!
A lényeg az, hogy komoly gond lehet a gépben, ha a vevőerősítő átviteli tulajdonsága leállítja az adó oszcillátort.
Innentől találgatni felesleges.
Értelek! Hát akkor nem marad más mint tüzetesebben átnézni , ha lesz rá annyi időm!
Szia. Csak egy javaslat, ebbe az elektronikába bele kell mélyedni, megérteni lépésről lépésre, úgy felépíteni, csak akkor lesz jó eredmény.
Hiba ekkora fémet a fejre szerelni. Léteznek műanyag csavarok. Pl. WC ülőke rögzítő csavarból köszörültem anno.
Aki kolbászt akar készíteni, annak nem árt ha van húsdarálója. Mivel az elektronokat szabad szemmel nehéz vizsgálni, ezért erre találták ki a szkópot. Sajna anélkül vakon szaladgálás az erdőben.
A kalkulátorban az ellenállást Ohmban pl-: 1200
A kapacitást pedig pl. 470pF----> 470E-12 Ki kell választani a Z1 és Z2 komponenst a táblázatból és persze azt, hogy invertáló vagy nem invertálónak van bekötve az opa. Ha Z1 soros R-C, akkor fölül csak az R1,C1-et kell megadni. Ha Z2 párhuzamos R-C, akkor csak R3,C3-at. A többi törölhető. Érdemes még az oscillation analisis-t bepötyizni.
Segítséget szeretnék kérni pinpointer építéssel kapcsolatban, ha ráértek átnézitek a panelt a mellékelt fájlban. Már régebben legyártottam működött is megfelelően, csak pár alkatrészt nem írtam fel a panelrajzra( BC337, L7805), illetve lehetne hozzá készíteni automata hangolót?
A linken látható rajz tovább gondolva, de ez az alap. pinpointer
Apukámnak a halála miatt megmaradt több félig megépített keresője, ha valakit érdekel emailben tudok küldeni fotókat
Nem hagyom, hogy ebben a hóesésben elnyomjon a tavaszi fáradság!
Pulzus indukciós vas. 24 volttal, mikrokontrollerrel és koncentrikus tekercs elrendezéssel ( a kidobott gyúródeszka ne tévesszen meg senkit). Némi szelekcióval fölvértezve. Nyomógombokkal és folyékony LCD-s kijelzővel. Még nincsen teljesen készen a gép, és még szerintem elég sokat el fogok időzni a programozásával. De így előzetesen már nem keverem össze a sörösdobozt a csípőfogóval, és az ezüstéremmel.
Nincs ebben akkora mennyiségű alkatrész ami már attól is elveszi az ember kedvét hogy nekiálljon?
De. Legalább 1 évig gyűjtöttem rá az erőt, hogy nekiálljak. (A másik fele is jól meg van rakva SMD-vel)
Van egy cumóm, ami talán érdekelhet valakit.
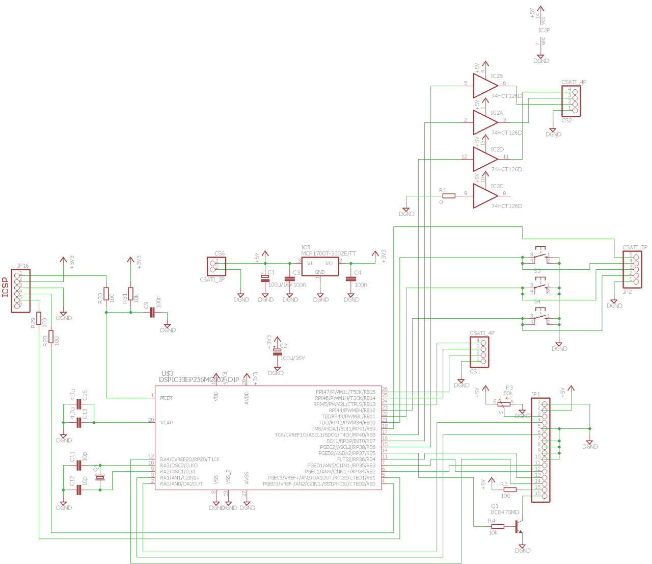
Lényegileg egy hagyományos analóg gépre rádrótozható "digitális vezérmű". TGSL-re, SMW-re, satöbbire rá lehet drótozni. Hogy mit tud? Három frekit tud. 5, 10 és 15 kHz-et. A kiválasztott frekin előállítja az adójelet. Ehhez képest 0-180 fokban állíthatóan előállítja a talaj csatorna fázisdetektorának a kapcsoló jelét. A talajhoz képest pedig 0-180 fokban a diszk kapujelet. Ha a talaj állítva van, attól a diszk fázisa nem változik. A 180 fokot 200 lépésben fogja át. Van egy állítható PWM kimenete. Ezt integrálva, és leosztva létrejön az érzékenység állításhoz szükséges feszültség. 20 lépésben állíthatóan. LCD kijelzőn láthatóak az értékek és nyomógombokkal állíthatóak. Van vezérlő kimenet, amivel az adó részt lehet vezérelni a frekiváltáshoz. LCD háttérvilágítást automatán szabályozza. A legolcsóbb tömeggyártású 16x2-es karakteres LCD-hez készült. Stabil, egyszerű és fáziszaj mentes meghajtást tud mindhárom frekin. 5 voltos rendszerben használható, de persze mindenhez illeszthető. Még régebben attila86 fórumtárs tervezte-írta a fölkérésemre. Mivel azóta már jómagam is megírom az ilyesmit, ezért ez számomra feleslegessé vált. De mivel attila86-nak munkájába került, nekem meg másba, így drágább ahhoz, hogy a merevlemezemen "porosodjon". A mikrokontroller környezetének a kapcsolási rajzát fölteszem. Ha valakit érdekel, akkor bővebben elmagyarázom, illetve odaadom az illetőnek a kontrollerbe töltendő programfájlt is.
Hali!
Engem érdekelne, küldtem egy emailt is üziben. Előre is köszi!
Sziasztok!
Surf Pi 1.2 építés utáni beállítás közben olyan problémával találkoztunk, hogy a fémet közelítve a tekercshez, kb. 3-5 cm-re a tekercstől éri el maximumát a jel. Közelebb már hiába mozgatjuk a fémet a tekercshez, az erősítés nem változik! A kérdésem az, hogy tudnátok-e segíteni abban, hogy min állítsunk még azért, hogy a fenti jelenség megszűnjön?
Feltehetőleg kifeküdt határig a válaszjel az NE5534 kimenetén, de ezt szkóp tudja megmondani.
Szia,
persze hogy félrehord, ha a fém elhangolja! Szerintem még az érzékenysége is csökkenhet. Lehet kapni WC-ülőke műanyag csavart anyával , az lehet jó. Ha nem tetszik, esetleg le is lehet gyártatni rajz alapján, pl. Danamid, Bonamid vagy Metamid fantázianevű műanyagokból egy esztergályos elkészíti neked. |
Bejelentkezés
Hirdetés |






Hiba ekkora fémet a fejre szerelni. Léteznek műanyag csavarok. Pl. WC ülőke rögzítő csavarból köszörültem anno. 






