Fórum témák
» Több friss téma |
Üdv urak!
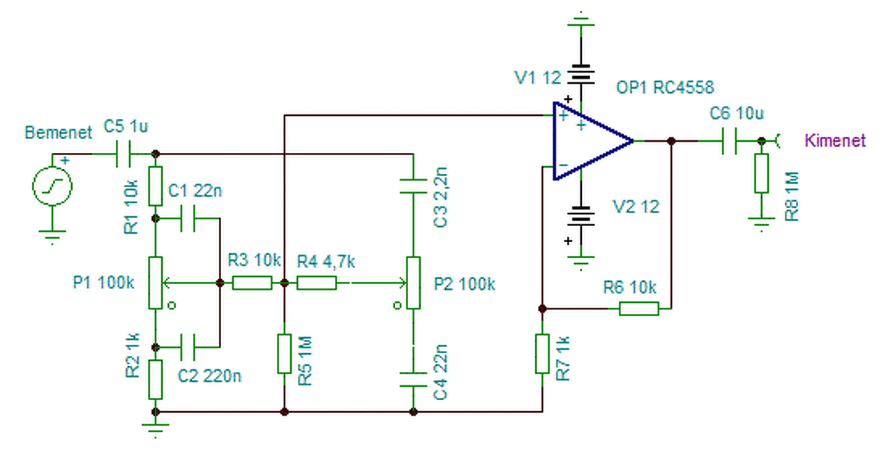
Egy kéréssel fordulnék hozzátok! Tudna nekem valaki linkelni egy kia4558 műveleti erősítőhöz Is alkamazható egyszerű előerősítő kapcsolást? Tákoltam egy Baxandal hangszín szabályzót, de rettent sokat csillapít. Viszont elképesztően jó a hangminősége. A rajzon amit az építéshez használtam, ugyan van egy erősítő fokozat, de azt elhagytam mert szerintem hibás. Arra gondoltam hogy hangszin után lenne egy dual opamp, amit pedig a d2030a végfokozat elé tennék hangerő szabályzással.
Mivel a hangszínszabályzód kb. 20 dB -t csillapít, ezt valahol kompenzálni kell. Mivel ez az áramkör passzív, így bármekkora szinttel kivezérelhető. Tekintettel a jel/zaj viszonyra, érdemes a hangszín szabályzó fokozat elé erősítő fokozatot tenni, amit max szintig ki lehet vezérelni, és utána pedig egy másikat, ami a hangszín szabályzó csillapítását pótolja. Jel/zaj viszony szempontjából így jársz a legjobban.
A kapcsolás tényleg hibás, az erősítő kimenete földön van, és semmi visszacsatolás nincs. El kéne dönteni, hogy a hangszín szabályzó önállóan, vagy visszacsatoló ágban van. Ha önállóan, akkor kell a két erősítő fokozat, ha visszacsatoló ágban, akkor elég egy fokozat, de a kétféle hangszínszabályzó áramkör nem egyezik meg. A hozzászólás módosítva: Dec 14, 2017
Üdv! Rövidzár van kimeneten! Hogyan is néz ez ki valójában?
Ez a rajz neten talált cucc.
Az leesett az elején hogy hibás, a rövidzár miatt. Viszont a szabályzó része nagyon frankó. Csak egy opamp kapcsolás kellene. A lehető legegyszerűbb kapcsolásra vadászom. Van itthon több műveleti erősítőm is. Pl: r4558 jrc4558 kia4558
+- 8v tól +-12 voltig
Gazdálkodhatok. A d2030a is split tápról megy Egy totál alap kapcsolás kellene nekem. Amit most készítettem az a magas szabályzó 0 és teljes kivezérlésnél búgó(nem brumm) hangot hallat. Olyan hangja van mint a végfoknak közvetlenül a halála előtt A hozzászólás módosítva: Dec 14, 2017
A zaj akár árnyékolási hiba is lehet, nincs rá tényszerű magyarázatom.
Az R1 ellenállást visszavettem normál értékre! Az R5 a poti sercegést csökkenti. C6, R8-ra a hangszínt követő fokozattól függően lesz szükséged.
A rajzon nem szerepel, de gondolom nem feledkezel meg szűrőkondit tenni a műveleti erősítő táplábaira.
Hálásan köszönöm a segítségedet!
Ugyan az opamp még nem került beépítésre(így szűrést sem raktam be), de a 100k ellenállat cserék után, már egy működő műveleti erősítő invertáló bemeneteire kötöttem a cuccot. Eszméletlen szép mélyek és magasak szólalnak meg! 14wattos végfokokat még nem hallottam ilyen dinamikával megszólalni. A búgásra jól tippeltél, nem kötöttem be az árnyékolást, mondván a közös táp negatív vonalán úgyis megkapja. A bemeneten még nincs kondi, de holnap azt is megoldom. Négy darab d2030a végfokozatot fog hajtani. Most csak kettő van bekötve, de már így is több mint elég a hangerő. Már csak egy szimpla műveleti erősítős kapcsolást kell vadásznom a subwoofer(hídba kapcsolt d2030a) elé. A jel közösítést gondolom meg lehet oldani 4558 opával. Vagy tévedek? A hozzászólás módosítva: Dec 14, 2017
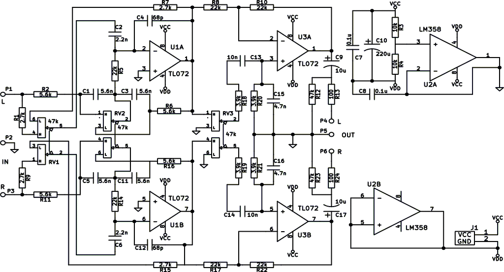
A TDA2030 2.1-esemben a két csatorna közösítését és a szub csatorna szűrését ezzel az áramkörrel oldom meg. A kapcsolás ez alapján készült.
Üdv!
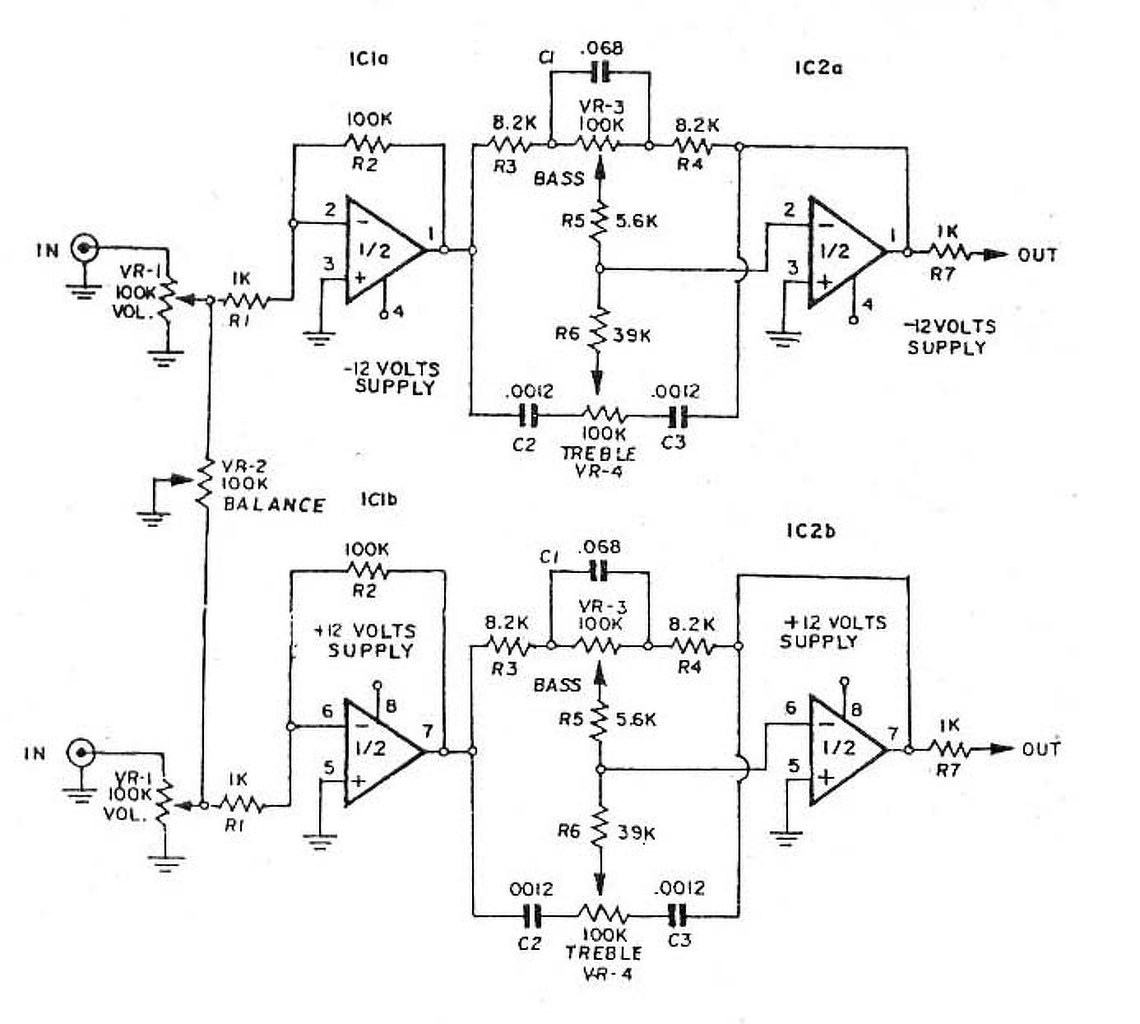
Fülhallgatóra menő jelnek szeretném állítani a hangerejét és a balanszát. Itt a fórumon rátaláltam erre az elvi bekötési rajzra. Egy hangerő szabályzós fülhallgató potiját megmértem, 1 kohm (sztereó) volt. Én is 1 kohm-os lineáris sztereó potival próbáltam megvalósítani a tervet és egy 250 kohm-os mono lineáris potit tettem balansz-nak, a rajz szerint kötöttem. A hangerő szabályzás jónak tűnik, de a balansz nem az igazi. A 2 végállás közelében érzékelek változást és akkor sem halkul el teljesen az adott csatorna. A kérdésem, hogy mekkora értékű is milyen karakterisztikájú legyen a 2 poti? A cél az lenne, hogy passzív elemekkel a fülesre menő jel hangerejét és balanszát tudjam módosítani külön-külön potenciométerrel. Előre is köszönöm a segítséget!
Szia!
A balance is sztereo potival kellene hogy működjön. Csak keresztbe kellene kötni. Az egyik csatornát hangosítsa, a másikat ezzel egyidejűleg halkítsa. Először kösd be a balance potmétert, azután pedig a hangerőért felelős potit. A hozzászólás módosítva: Feb 7, 2018
Szia!
Köszi a választ! Ezek szerint a mellékelt rajzom bekötése nem jó? És milyen értékű legyen a 2 poti az esetemben? (Fülhallgató kimenet és Fülhallgató közé megy a szabályzás) Lineáris vagy logaritmikus?
1kohm lineáris sztereó potit használj a balance szabályzásra is. Úgy kösd be ahogy a rajzon van(source a:egyik bemenet a b: a másik bemenet) amit az előző hsz.-ben feltöltöttem. Aztán jöhet a sima sztereó hangerő poti.
Sziasztok!
Egy kis segítségre lenne szükségem. Vettem egy kész hangszínszabályzót de semmiféle leírást nem kaptam hozzá. Igazából a táp részével van egy kis gondom,elvileg 12v kell neki a nyákon fel van tüntetve a táp része(ac-gnd-ac) csak az nem tiszta hogy 2x6v és úgy 12 kell neki?
Így már tiszta. Olyan AC feszültségre van szükséged, mely egyenirányítás és pufferelés után legalább 2 V-tal meghaladja a feszültségstabilizátorok névleges feszültségét. Ha például 7812 és 7912 van benne, akkor a 2x12 VAC kell neki.
Szerk.: nézelődtem. 15 V-os stabilizátorhoz a 2x12 VAC elvileg kevés lenne, de ilyen kis terhelésnél jóval a névleges feszültség felett maradnak a trafók. A hozzászólás módosítva: Feb 10, 2018
Most sikerült időt szakítanom a bekötésre,vettem egy nyáktrafót 3w/2x12V.
Az lenne a kérdésem hogy megmértem és a feltüntetett 12V-ot jócskán meghaladva 19,5V-ot mértem rajta,nem lesz az egy kicsit sok?
Nem gond. Egyrészt esni fog a terhelés hatására, másrészt a feszültségstabilizátor 35 V-os bemenő feszültséget is elvisel. Amire ügyelned kell, a pufferek cserélendők, ha magasabb lesz rajtuk a feszültség, mint a rajtuk feltüntetett tűréshatár.
Sziasztok.
Tudna valaki segíteni, egy 7 vagy 10 sávos működő equalizer kapcsolási rajza lenne szükségem. Segítségeteket előre is köszönöm.
Tudom, hogy tízenéves poszt, de én is megépítettem és én nagyot csalódtam benne. Csak zajt produkált, azután is, hogy javítottam a hibás nyáktervet...
Esetleg valakinek van még tapasztalata vele? Adnék még egy utolsó esélyt neki, sajnálnám szétbombázni... 5532-esekkel építettem meg, a RIAA korrektor rész nélkül (csak az R14 utáni részt).
Sziasztok. A TDA stereo erősítőmhöz szeretnék egy hangszínt szabályzót. Készen szeretném megvásárolni mert nem nagyon van időm építgetni. A csatoltam egy képet amin látszik miről van szó. Mit gondoltok, jó lenne hozzá? Vagy ebben az árban van olyan ami lm1036-ra épül.
Szerintetek melyik lenne a jobb választás? |
Bejelentkezés
Hirdetés |





















