Fórum témák
» Több friss téma |
Bővebben: Link
Már látom elnézést..... ON-off elhanyagolhato vagy az pontosan mire jó?? A hozzászólás módosítva: Máj 22, 2018
Mint a nevük is mutatja , az egyikkel be a másikkal ki lehet kapcsolni a fogyasztót . Az elektronika meg mindenképp kikapcsol a meghatározott feszültség alatt ...
Hello! Hogy legyen választék is..
Köszönöm.
![]() Amit én linkeltem töled kapcsolásb a FETet milyenre cseréljem ha 2*3w erösitöt szeretnék meghajtani?? Gondolom csak FET a jó oda azon nem esik feszültség nem?
A Fet két okból is előnyös, mert kicsi a bekapcsolt ellenállása, és nem szükséges a vezérléséhez áram (csak a be-ki kapcsolás pillanatában). Azt a fél ampert egy IRFZ44 is elviszi. A kihívás számára a pufferkondi feltöltése lesz leginkább.
Egyébként ezt azért rajzoltam, mert próbáltam minimálisra csökkenteni kikapcsolt állapotban a fogyasztását. Így 40uA-t értem el. De ha nem ezzel kapcsolod akkor ez nem túlzottan érdekes.
Egy új Lenovo laptopban tönkrement mindkét (belső és cserélhető) akkumulátor, állítólag a sok állás miatt. Jó darabig (3-4 hónap) nem volt használva a laptop, majd mikor újra elővettem, egyáltalán nem lehetett már feltölteni. Hozzáértők mélykisülést emlegettek, amit már nem lehet helyrehozni. Szerintetek van ilyen? Legalább a használati utasításban megemlíthetnék, hogy időnként akkor tegyem töltőre, ha nem használom.
Van. Tapasztaltad is.
Ha az akku a rossz az szegyen a gyartonak. Ha az elektronika rossz az pedig uzleti fogas az uj vasarlasara biztataskent.Royal-pazaroljal....
A Li-ION akkukat olyan 80% környéki töltöttségen érdemes tárolni. Valószínűleg lemerítve tetted le, és az akku önkisülése megtette a magáét.
Akkor ez a mélykisüklés nem normális jelenség, hanem az akksi vagy az elektronika hibája. Így van?
Az akksiban van egy védelem, ami adott feszültség alatt mindenképp lekapcsolja a terhelést. De ettől még van egy önkisülése is, ami nem a terheléstől van, hanem egyszerűen ilyen az akku kémiailag, pont.
Szóval ha teljesen lemerülve elteszed hónapokra, akkor bizony lehet arra számítani, hogy meghal. Ez user error, nem az akksi vagy az elektronika hibája.
Lehet, hogy így volt, már nem emlékszek rá. Szóval töltötten kellett volna eltennem, és akkor nincs semmi baj. Jó tudni. Attól tartok, kicsit drága lesz a tandíj. Töltötten akármeddig eltartható?
Egyébként ebből a mélykisült állapotból egyáltalán nem lehet visszahozni valami "elektrosokkal"? A hozzászólás módosítva: Máj 23, 2018
Lehet, de arra figyelj, hogy a két tranyó bekötése nem azonos..
Én se vagyok nagy szakértője a témának (csodálnám ha nem lenne itt topic rá), rövid gugli után ezt találtam (Link):
Idézet: „A Li-ion/Li-pol akkumulátorokat nem kell formázni, nem kell őket teljesen lemeríteni (sőt, nem szabad őket teljesen lemeríteni) és nem kell őket gondozni sem. Bármikor tölthetők: nyugodtan lehet őket „etetni” akkor is, ha csak félig merültek le, és az sem árt nekik, ha a töltést nem visszük végig. A teljes lemerítéssel viszont vigyázni kell! Az akkumulátorban lévő elektronika persze nem hagyja, hogy teljesen leszívjuk a benne lévő energiát, és 3-5%-os szintnél „üreset” jelent. Azonban ha ilyenkor nem töltünk rá azonnal az akkura, akkor pár nap (esetleg pár hét) leforgása alatt az önkisülés miatt az teljesen lemerül, ami rosszabb eseten a cellák károsodásához vezethet. Amikor tehát a kütyü szól, hogy az akku merülőben, érdemes azonnal a töltőért nyúlni! Arra kell még figyelni, hogy amikor huzamosabb ideig nem használunk valamit, amiben ilyen akku van (mondjuk egy GPS-t), akkor havonta egyszer töltsük fel az adott készüléket.” Mondjuk ez az akku korától (állapotától) és töltöttségétől is függ, szóval nem hiszem hogy az új notikat a boltokban/nagykerekben havonta kiszednék és töltőre tennék, szerintem egy új (névleges kapacitásának 95%-át hozó) akkut nyugodtan félre lehet tenni pár hónapra ha fel lett töltve előtte. Vagy épp az akkuboltokban sem hiszem, hogy a gyári LiION cellákat töltgetnék, vagy épp hónap alatt kipörögne a készlet... Illetve az akkuk tárolásáról olvastam olyan mágiákat, hogy 80%-ra töltve zárd légmentes zacskóba valami jó nedvszívó képességű anyaggal együtt és tedd fagyasztóba, de én ilyet sose csináltam.
Sziasztok Lenne ismét egy kérdésem
![]() Gondolom ha OFF ra kapcsolok akkor a fogyasztót egyböl kikapcsolja nem??Bővebben: Link (Nem hinném hogy mást csinálna.) Oda szeretnék rakni bc337-et a bázisráa tennék egy 10k ellenálást(remélem jó akkor) és 15v feszültség kapcsolgatná a tranzisztort. De ha az is jó hogy a bázist lehuzom testre a 10k ellenálással és ugy teszem a csomopontra a 15v ot hogy elkerüljük a zavarjeleket (félig ki/be állapot). Azért szeretném hogy ha az akumulátort töltöm tápról akkor a fogyasztót kikapcsolja. Jó elképzelés müködhet?? Segitségeteket elöre köszönöm. A hozzászólás módosítva: Máj 24, 2018
Hello! Ha a nyomógomb helyét "rövidrezárod" a tranyó kollektor-emitterével, akkro fixen ki lesz kapcsolva. Csak kérdés honnan és hogyan veszed a bázis vezérléséhez szükséges "információt". Már mint hogy "van töltés"..
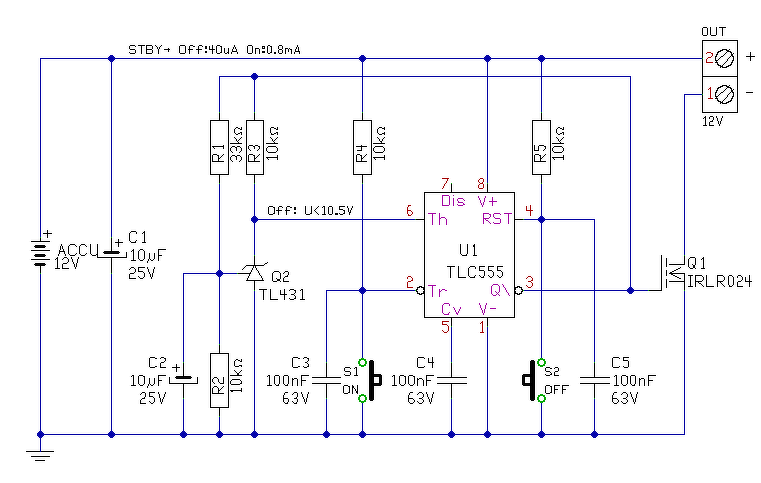
"Egy rajz többet érne száz mondatnál!"
Ezta milimalista kapcsolást tudtam összehozni
Oké, csak a feltételek..
- Az aksi töltőnél nem folyhat vissza az áram az aksi felől, ha nincs 15V táp. - A GND pontnak folytonosnak kell lenni A 15V bement és az aksi negatív között. - Lehet, hogy a 15V megléte részére is kell valami figyelés, szinteltolás (pld. Zéner), hogy a tranyó ne tudjon bekapcsolni csak egy feszültség felett. Tehát igazából konkrét áramkörnél (rajznál) lehet megmondani, helyes-e valami megoldás vagy sem.. Egyébként félig be/ki állapot nem lehet, mert a feszültség figyelőben pozitív visszacsatolás van. Mert ha ilyen állapot lehetne, hogyan kapcsolna ki, mikor csökkent az aski feszültsége. A hozzászólás módosítva: Máj 24, 2018
Idézet: „- Lehet, hogy a 15V megléte részére is kell valami figyelés, szinteltolás (pld. Zéner), hogy a tranyó ne tudjon bekapcsolni csak egy feszültség felett.” Bázis lehuzó ellenálás??? ha tranyó kap 15v-ot behúz ha leveszük a tápot akkor a lehuzó gondoskodik róla hogy biztosan kiengedjen a tranziztór?? Igy is lehet??
Így is lehet, de bázisellenállás osztóról van szó és nem "kiengedjen", hanem "kikapcsoljon" vagy "lezárjon" a tranyó. Az osztót úgy kell méretezni, hogy a kapcsolási értéken (mikor a tranyó nyit) a bázis-emitter 600mV-ot érje el.
Sziasztok!
Epiteni szeretnek egy nagyon egyszeru kapcsolast. 12V/5Ah-s akkumulatorra szeretnek egy 3W-os led fenyforrast, egy kapcsolaval rakotni! A ket elem koze szeretnek valamilyen elektronikat kozbeiktatni, hogy az akku lemereulesenel lekapcsoljon a fogyaszto. Van tobb rajz fentebb, melyik lenne a legmegfrlelobb erre a celra. Mas funkcioja nem lenne. Az akkut en toltenem gyari zselesakku toltovel "manualisan". Koszonom!
https://www.hobbielektronika.hu/forum/getfile.php?id=273146
Szia Proli! En mentos vagyok, de szeretek barkacsolni...... Tehat a kerdesem az lenne, hogy a fenti link, vagy esetleg az oldal tetejen levot lenne celszerubb nekem megepiteni. Csak hogy ertsd!! Nincs elektronikai vegzettsegem. De erdekel a tema. Amugy ilyen akku vedelmet, csak egy-ket helyen kapni, azt is aranyarba. Mar marattam panelt, vasalos techinikaval. Alkatreszlistaval meg is tudom venni a "hozzavalokat" . Ossze tudom rakni segitseggel! Szoval nekem csak arra volna szuksegem, hogy kb. 11.5V-nal lekapcsolja a fogyasztot........melyiket kezdjem megepiteni? Ugy latom mindkettohoz van nyakminta is. A kapcsolasi rajzrol pedig meg tudom vasarolni az alkatreszeket....... Talan hulye kerdes.....,de szerinted tudok magamnak nagy galibat okozni ha elrontok valamit(pl. tuz)? Erdemes belefogni....? Koszonom!!!
Csak meg annyi, hogy nekem csak a min. feszultsegnel kellene, hogy lekapcsoljon, tultoltes ellen maga az akkutolto ved.
Koszonom!
Hello! Ha nincs gyakorlatod, akkor mindig elsőként a legegyszerűbb kapcsolást érdemes megépíteni, ami célszerű számodra. Pld. ezt..
Ha megépíted, nem kell a lámpához kapcsoló, mert a tápfeszültséget a két nyomógombbal ki-be kapcsolható. Az információt, hogy be vagy ki van kapcsolva az fogyasztó, mindenképpen tárolni kell. Mert ha kikapcsol a fogyasztó, akkor abban a pillanatban az aksi feszültsége felugrik, és vissza is kapcsolna. Ha pedig hiszterézis van kialakítva (vagy is a be és kikapcsolási érték eltérő) akkor pedig le kellene venni (vagy kikapcsolni) az áramkört az aksiról, hogy újból be tudjon kapcsolni a figyelés. De így két nyomógombbal meg van oldva a probléma. Bekapcsolod a fogyasztót az "ON" nyomógombbal, és ha leesik a feszültség kikapcsolja a figyelő. Vagy Te kikapcsolod az "OFF" nyomógombbal. Az általad belinkelt kapcsolás, motor működtetéshez van. A harmadik komplikáltabb, de kicsi kikapcsolt állapotban az önfogyasztása. De csak Te tudod eldönteni, mit tudsz megépíteni és mi a célszerűbb számodra. Galibát akkor lehet okozni, ha rövidrezárod az askit. Ez ellen viszont egy mezei biztosítékkal lehet védekezni, ami az aksival sorba van kötve..
Szia!
Köszönöm, hogy válaszoltál a kérdésemre. Szóval megépítem a két kapcsolós verziót, mivel tényleg egyszerűnek tűnik. A lámpatest gagyi kínai lámpa volt. De meglepően jó műanyag házzal, és még jobb alumínium foncsorral van szerelve, így ezeket meghagyva, rakok bele egy 12V/5Ah vrla akkumulátort, és egy 3W 12V G4-es foglaltú fénytestet. Az alkatrészlistát kiírtam: 1db 2,2KOhm 3db 10KOhm 1db 33KOhm 1db 100nF 63V kondenzátor 1db TL431 Tranzisztor 1db BC557 Tranzisztor 1db IRLR024 Tranzisztor(ez nem smd?) 2db Nyomógomb(ugye olyan kell, ami nyomásra zárja az áramkört?) Ha ezek jók akkor meg is rendelem valahonnan! Ezek az értékek az alkatrészek között megfelelnek annak, hogy kb. 11V-nál már lekapcsolja az "izzót"? Az általad belinkelt három kép akkor teljesen megfelel nekem? hétvégén meg is csinálom a NYÁK-ot. Ja és még egy kérdés, ha megengeded: az áramkör melyik részébe tudom "bekötni" az akkumulátor töltőt? azt hogyan csatlakoztassam? Az akku benne lesz a lámpatestbe, nem tudom töltésenként kiszerelni, én egy DC csatlakozóra gondoltam kivezetni a lámpatest-ből(ami már eredetileg is rajta is van a lámpán) Köszönöm!
A TL431 nem tranzisztor, hanem egy feszültség referencia, a rendelésnél ez félreértést okozhat.
És a rajzon vannak furatok, szóval szerintem TO-251 tokozású IRLR024-et használt proli007 fórumtárs. De szerintem de más logic level N csatornás MOSFET-et is használhatsz, ha macerás a beszerzése. Nekem pl. IRL 530 van a fiókban, szerintem az is simán jó oda, de proli007 majd kijavít ha tévednék. Bár a tokozása más (TO-220), szóval a nyákot hozzá kell igazítani - bár ilyen kis eltérésnél akár még a lábhajlítgatás is beleférhet. Nyomógombból pedig nyomásra záró kell. A hozzászólás módosítva: Aug 30, 2018
Az baj, hogy ennyire már nem értek hozzá! Sajnos!
Én, amolyan IKEA-s nyákot tudok megépíteni. szóval ahol, már esetleg cserélgetni kell a külömböző nevű, de azonos működésű alkatrészeket, ahhoz már nem értek. Főleg ha még a nyák tervet is módosítani kell hozzá. Olyat nem tudok csinálni. De nagyon szeretnék egy ilyen elektronikát. Esetleg tudtok nekem Így segíteni? Ha sok az elvárás, az sem jelent gondot, valahogy megoldom máshogy!!! Köszönöm! |
Bejelentkezés
Hirdetés |













