Fórum témák
» Több friss téma |
Hellosztok!
A segítségeteket szeretném kérni (eléggé kezdő vagyok még), összehoztam egy hordozható erősítőt, és az akksit kellene védeni a túlzott lemerülés ellen, és a túltöltés ellen. Szóval olyan kapcsolás kellene, ami 14 V felett megszakít egy áramkört (ez lehet relés is hisz a trafó úgysem merül le tőle ) és 10,5 V alatt meg lekapcsolná az akksiról az erősítőt.Előre is köszi az ötleteket!
Neked valószínűleg egy ablakkomparátor kellene.Az a megfelelő beállítás után tudná az általad elvárt működést biztosítani. Két műveleti erősítő egy-két tranzisztor egy relé(jelfogó) és már kész is.
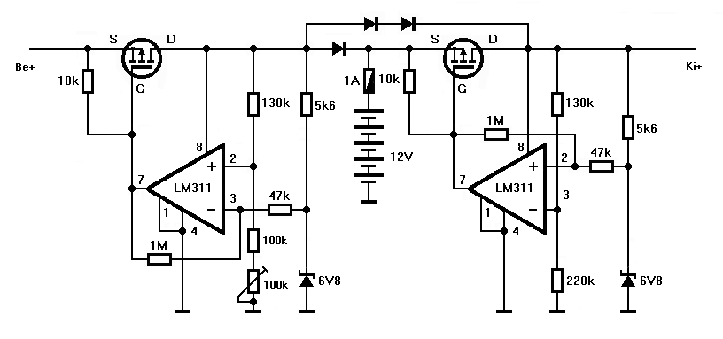
Én ezt szobortam régebben egy vészjelzőhöz, de azóta minden hordozható cuccba berakom. Ha elérte a kisütési határt, akkor a FET mindent lekapcsol az akkuról, még a komparátor részt is. Ezért a feléledő akksi sem fog fogyasztót táplálni mindaddig, míg egyszer töltést nem kap.
Ja, az a két kimeneten lévő tranyó Neked nem kell, következésképp a vezérlését adó zener és ellenállás sem.
Ez igen! Kicsit bonyolult ez nekem, lenne néhány kérdésem: Az világos, hogy a 4-es és 5-re kell az AC, az is OK, hogy a 3-as a GND, az 1-es legyen az erősítő + tápja? és akkor a kettes? Vagy azzal ne is foglalkozzak? Esetleg nyák rajzod is akadna? Bocsi, ha sokat kérdezek, de eléggé kezdő vok még. Konkrétan a 2 db BC 547-et, 820ohmos, 10k-s ellenállást, és a 6V8 zenert hagyhatom el?
Te Sebi ez az áramkör nagyon király, nem tudom honnanvaló, de ez tényleg jól használható.Hány voltról működik? Gondolok itt a kapcsitápra.
Saját kútfő
15-től 40V DC-t bír a kis kapcsolóüzemű táp bemenete. Kreáltam hozzá áramkorlátot (mert ezt egyik sem tudja gyárilag, csak nyöszörög a túlterhelésre), hogy a kimerült akku kezdeti áramát megfogja. Van nyák természetesen, én Tango-t használok, nem tudom az jó-e Neked. Vagy a filmeket be tudom scannelni.
Igen, jól látod, az 1-es a +kimenet és ott azt a két BC547-et lehet elhagyni, ez a töltés meglétét tudatta a készülékkel amihez eredetileg terveztem.
Ha tényleg megtennéd, hogy felteszed a paneltervet is nagyon örülnék neki, legalább nem kell nekem "bajlódni" vele.
Rajzoltam egy másikat, ez lekapcsolja a töltést is.
Szia Sebi!
Kösz, h szóltál: itt erről beszélgettek. Az általad javasolt áramkört megnéztem, de nem vagyok elektroműszerész, nem tom kiemelni a védő/lekapcsoló részt a rajzból. Az én rendszerem 24 voltos így nem tudom azt se, hogy hol kéne elllenállást növelni, meg ilyesmik. Tudnál segíteni összerakni egy egyszerű védőt? Akár relével is. Elektromos binyigli (SK) akku védelmére lenne ez a dolog. Thx: Gábor
Skacok !
Régi "sport"kocsikban volt akkumlátor-ellenőrzőként, egy egyszerű műszer ami egy akksi szimbólum előtt balra-jobbra billegve mutatta a töltés megfelelőségét. (?töltés-fogyasztás arányát ?) Hasonlót szeretnék elkövetni : piros-zöld LEDek jelezzék, hogy töltődik-e az akksi vagy épp ürül Beépítési helye lenne a kerékpárom, ahol dinamó termelgeti a delejt, kis ólomakku tárolná a világításhoz, féklámpához, hangjelző eszközhöz... Köszönet M.
Sziasztok ! A következőben kérném valaki hozzáértő segítségét.
Egy 12 v-os renbszerű autóban szeretnék pl. hűtőládát vagy más fogyasztót használni, és ehhez lenne szükségem akkuőr rajzra ami 11,5 v alatt szétkapcsolja az áramkőrt és csak ezt meghaladva kapcsol vissza . Vedd figyelembe hogy nem vagyok műszerész. Ugyan több kereskedelmi forgalomban kaphatót kipróbáltam de vagy nem bírja tovább pár hétnél , vagy amelyik bírná annál meg hetente legalább egyszer bikázni kell az autót. Címem : quadok@citromail.hu
Szia!
Rajzoltam neked egyet, ha erre gondoltál. üdv! proli007
Hello!
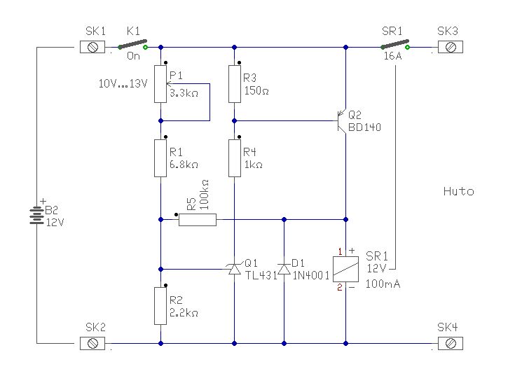
Ezen a fórumon, nem illik Emil címeket írni. Amire választ akarsz, arra más is kiváncsi lehet. Minden esetre rajzoltam neked egy lehetőséget. A trimmer potival, beállíthatod a kapcsolási feszültséget. A hiszterézist (a ki és bekapcsolás közötti feszültség különbséget) az R5 ellenállás változtatásával lehet megoldani. (Ha csökkented, akkor az nő. Jelenleg számításom szerint kb. 0,5..0,8V között lesz. Ha a táskába építed be, lehet figyelembe kell venni, a csatlakozó, és vezeték átmeneti ellenállását is, mivel bekapcsoláskor a feszültség egyből esni fog. Így a hiszterézist ehhez alkalmazkodva, lehet növelni kell, mert esetleg "kattoghat".) Minden esetre az áramkör kapcsolási képességét, a relé határozza meg. Ebből olyan típust kell választani, ami kibírja a hűtő áramfelvételét (akár 10..16A is lehet) és figyelembe kell venni, hogy itt egyenáram van. Talán leg jobb a gépkocsi reflektorhoz is használható típust választani. üdv! proli007
Egyszer feltettem egy ilyesmi célra szolgáló rajzot ide. Nézd meg ezt is.
És arra nincs valami egyszerü ötletetek hogyan lehet "ceruzaaksit" kisütni 0,9V-ig, esetleg tirisztor vagy hogyan lehetne leállitani a kisütést?
Bocs az emil címért , ma vagyok itt elször. KÖSZI a rajzot kipróbálom. Az lenne még a kérdésem a rajz szerint 10-13 v a betáp , de ez autónál töltési időszakban felmehet 14 v szélsőséges időszakban majdnem 15 v-ra, jelenthet ez gondot?
Szia!
Azzal semmi gond nincs. A 10..13V a trimmerrel beállítható kapcsolási feszültséget értettem. Ennek a kapcsolásnak, még előnye, hogy kikapcsolt állapotban (amikor a feszültség alacsonyabb a beállítottnál) kicsi az önfogyasztása. 2mA alltt van. Közben elkészítettem neked a nyák rajzot is hozzá. A kapcsolót és a relét lehagytam róla, mert a 10A-es áramköröket nem célszerű a nyákra tenni, ha csak nem nyákos a reléd. A relével kontaktusával, kapcsolhatod a hűtőláda számára +12V-ot. Ha az áramkört a hűtőládába teszed, akkor a kapcsoló el is maradhat. (Mert úgy is kihúzod a szivargyujtóból, ha nem kell.) Ja, és egy Led-et is tettem bele. Ha nem akarod, rövidre zárod a Led két pontját. A relénél a lábszámok és a+- nem jelent semmit. A két pont tetszőlegesen köthető a relé tekercsére. üdv! proli007
Hello!
De van, csak nem ebben a topikban. Esetleg kereső? "1.2V NiMH akkumulátor kisütő" üdv! proli007
Szia!
Én már készítettem a ceruza NiCd aksijaimhoz ilyen kütyüt! 1 stabil icvel(7805) kötöttem sorba az akkut és a 2öt 1xre(párhuzamosan figyeltettem 1komparátorral ami 1relén keresztül 1 kisütö ellenállás kapcsolt rá az akkura. Ezt 1 kicsit +bonyolítva 1 flipp-flopp(astabil multi v.) áramkörrel, már felváltav 2 akkut tudtam kisütni kb. 2s-os váltásokkal! Gondolkoztam még 1 visszajelző áramkörön is, ami jelez, ha már lemerült az akku, de az áramkör sajátossága ezt +előzte, mert a billenési küszönbértéknél a relé prellegni kezdett és mit 1 kis zümmer zümmögött! ![]() ![]() ![]() ![]() ![]() ![]()
Szia!
1 kicsit többet kellene tudni a rendszeredről, már mint ?w-os a dinamó, az első lámpa a hátsó lámpa ?Ah-ás az akkud, stb Komplex rendszer ismeretében könnyebb tervezgetni, de szerintem ebben az estben pár dióda, LED és ellenállás könnyen +oldja a problémádat és nem kell bonyolúlt logikai (IC)- áramköröket összeállítanod!
Szia! Az autóvillamossági részt eltudtam különíteni az első rajzon is. Letöltöttem a második rajzot is , és látom hogy a leden kívűl változott a P1 bekötése is. Nincs meg még minden alkatrész a bolt holnapra igérte. Köszi a segítséget.
Üdv: k.istvan
Hello!
A poti bekötésének nincs jelentősége, Az egy változtatható ellenállás csak. Megfordítottam, mert a nyákon így jön ki jobban. Ennyi. üdv! proli007
Szia !
potmétert 5K6 18M est kaptam, valamint Az R3 150 ómos ellenállás helyett 130 vagy 180 ómosat , helyyettesíthetem őket ezekkel ? üdv: kistvan
Hello!
- A nagyobb poti miatt, kissé megnő és durvább lesz a szabályozási tartománya. (kb. 16,5V-ig fel lehet állítani a kapcsolási értéket) De ha esetleg durván szabályoz, akkor egy 10kohm-s ellenállást párhuzamosan kötsz a potival, és majdnem az eredeti érték áll vissza. - Inkább a 180ohm-ot tedd be. (de nem lőnek vele nyúlat, még ha 470ohm-os akkor is jó lenne) üdv! proli007
Szia !
Összeraktam az áramkőrt 5 Kohm potival és a 10 kohm ellenállással de nem húzza be a kis relét. A másodikat összerektam a rajz szerint nyák nélkül tehát az elkötés kizárt és így sem működik. Üdv. kistvan
Szia!
Pedig ennek, működni kell! - 12V tápfesz mellett, zárd rövidre a TL anódját és katódját. Ekkor a relének meg kell húzni és a diódának jelezni kell. - A relé működéskor akkor fog meghúzni, ha a TL Gate-jén 2,5V-nál nagyobb feszültség van. (A Gate feszültségét az R2 ellenálláson mérheted meg.) Ha R1 10kohm és a poti rövidzárban van (nullára van tekerve), számításaim szerint kb.14,2V-nál húz be a relé. Ha a poti maximumra van tekerve, akkor már 20V-nál húz csak be a relé. Így 5kohm-os potihoz, inkább 5.1kohm-os ellenállást kellene használnod. (Remélem a reléd, 12V-os. Ha van szabályozható tápod, nézd meg, hogy hány volton húz meg és hány volton enged el. Valamint, hogy 12V esetén hány miliamert eszik.) üdv! proli007 |
Bejelentkezés
Hirdetés |




) és 10,5 V alatt meg lekapcsolná az akksiról az erősítőt.











