Fórum témák
» Több friss téma |
Keresek akkuőrt, 12 voltos akkuhoz. Nézem ezt a kapcsolási rajzot, de nem tudom milyen alkatrészek vannak benne. Kb. 10 volt körül szeretném, hogy lekapcsoljon. Tudnál ebben segíteni, hogy megépíthessem?
Hello! Az eltérő Fet típus nem okozhat gondot. De nem írtad mihez használod és mi a gond vele.
Egyszerűen Led égők és vadkamera működéshez használok 12 v-os akkut, és az a baj, hogy amikor nem figyelek oda lemerül 10 volt alá és a zselés akku tönkre megy. Próbálkoztam de nem működik. Már van vagy 10 db rossz akkum. Korábban kaptam már két ilyen jellegű megoldásra rajzokat, de már lehet azt is összekevertem. Ezt építettem meg. Egyszerűen nem zár le, ha a feszültség 10,5 volt alá esik. sőt azt sem tudom hol lehet állítani a feszültség alsó értékét. Megépítettem az utasítások szerint és kipróbáltam. Minden alkatrészt a Hestore oldalról rendelek. Köszönöm a segítséget. BUÉK!
A hozzászólás módosítva: Dec 31, 2023
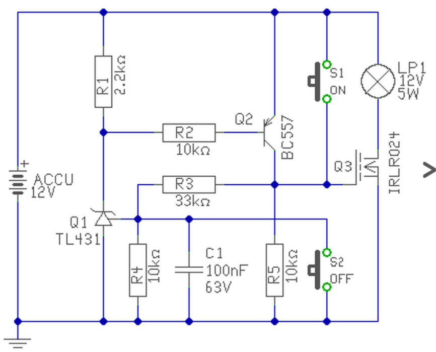
Hello! Az áramkörben van egy kis gond, hogy ha a TL431 nyugalmi árama magas, akkor az R1-en nagyobb a feszültségesés, mint 600mV és erre a tranyó kinyit (vagy is nyitva marad). Megoldás lehet, ha az R1 értékét csökkented, pld. 1kohm-ra. (Opció lehet még ha a Q1 bázis-emittere közé teszünk egy 10k..4,7k ellenállást.)
A lekapcsolási feszültséget az R3/R4 aránya és a TL431 belső referencia értéke határozza meg. Uoff=Uref*(1+(R3/R4))=2,48V*(1+(33k/10k))=10,66V BUÉK!
Húú...Nagyon köszönöm, hogy ilyen gyorsan válaszoltál. Megpróbálom és visszajelzek az eredményről.
Szia! Ahogy mondtad kicseréltem az R1 ellenállást 1 kohmra. A betápra adtam 12 V-ot, a kimeneten pedig 5,6 volt lett. Hiába nyomkodom a két nyomógombot, agy egyiket, másikat, nyom ás alatt lesz a kimeneten 1 volt fölött valamennyi majd elengedést követően beáll újra 5,6 volt körüli értékre....mi a véleményed?
A zselés akkut felejtsd el szerintem ilyen alkalmazásban mert rövid idő alatt tönkremennek ahogy írtad is. Ha nem sürgős nekem van valahol működő rajzom ami bevált, kell bele relé, azon folyik át az akku árama, ha lecsökken az akku feszültsége bontja az áramkört és egyben reteszelődik is, hogy ne kapcsolgasson vissza a terhelés nélkül megemelkedő feszültségre.
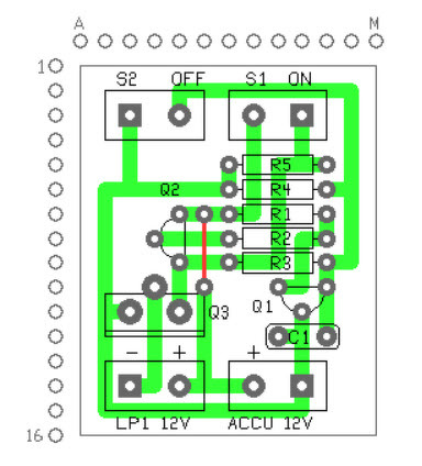
Hello! Valamit nagyon elrontasz. Legalább képet tegyél fel a műved mind két oldaláról..
Szia! csatolom a képeket!
Hello! Hűha! Azt látom, hogy a Fet fordítva van a panelen. A Gate van a test felé.
Egy kicsit megpucolhattad volna a nyákot, egy kis alkohol + fogkefe.. Meg baletteznek a tranyók, nehezen látom. Amúgy ha veszel egy kis hegedű gyantát, meg denaturált szeszt, feloldod benne és ecsettel felkened, meg tudod védeni a panelt és könnyű forrasztani. Meg ólmos forraszanyagot kell használni, amelyikben rendes adalék anyag van. Akkor rendes lesz a forrasztásod. Mert így nemigazán tudom mit látok a panelen. Az áramkörtől az a minimális, hogy ha megnyomod a Be gombot, akkor bekapcsoljon a Fet, mert úgy "semmi nincs", csak a Gate tápot kap. A többi cucc közben azt tesz amit akar, nem tud beleszólni a működésbe. Tehát ez az alap.
Szia! Megfordítottam a FET-et, most már rendesen az a feszültség jelenik meg a kimeneten, mint a bemeneten. Még nem tudtam megnézni, hogy ha csökkentem a feszültséget lekapcsol e. De, már ez is nagy előre lépés. Köszönöm a hasznos tanácsokat, megpróbálom beszerezni a denaturált szeszt és a gyantát. Egyébként van egy csomó folyasztószerem, és forrasztó ónom, de valahogy valamiért nem sikerül gyors és szép forrasztást összehoznom. Ha van amit ajánlasz örömmel veszem. Köszönöm az eddigi segítséget, jelentkezem, ha megtalálom a potméteres tápomat, hogy kipróbáljam a feszültség csökkenésre hogyan reagál a szerkezet.
Szia! feltétlen küldd el, ha megtalálod a rajzot. Köszönöm szépen!
Ha van folyasztószered, meg ónjaid, akkor előbb miért nem próbálod ki. A szeszt és a gyantát azért ajánlottam, mert ahhoz könnyebb hozzáférni. De nem tudom mik a lehetőségeid. De egy kis szilvapálesz csak hamarabb akad a közelben, mint Sk-10, meg olcsóbb is.
Van itt minden pálinka is...nem gondoltam, hogy az is jó.
Szóval kipróbáltam a potméterrel, de nem kapcsol le, annyit mutat a kimeneten, mint a bemeneten 0,3-0,4 volttal kevesebbet. Pld. 12,5 voltnál, 12,1 v. Ha lemegyek 10 voltra sem kapcsol ki akár mennyire lemegyek akkor sem. Úgy tűnik ez zsákutca lesz.
Ha fordítva volt először a Fet, azt kicserélném másikra. Sőt, én mindhármat (Q1,Q2,Q3). Mégegyszer átnézném, biztosan nem ér-e össze egy forrayztás sem.
A forrasztás: én sem vagyok kitűnő forrasztóember. Esetleg annyit tudok rá mondani: lehet, hogy a hőmérséklet (a pákáé) nem volt jó? Amikor túl meleg volt a pákám (nem volt szabályozó), akkor nagyon csúnyákat tudtam. A hozzászólás módosítva: Jan 10, 2024
Hello!
Nem írtad, milyen terhelés volt rajta. Remélhetőleg nem csak a műszer. A nyomógombbal lehet ki-be kapcsolni az áramkört? Azt kell megmérni, hogy az R4-en mekkora a feszültség. 10V-nál, már 2,48V alatt kell hogy legyen. Ilyenkor megmérni, hogy mekkora a feszültség az R1 1k-s ellenálláson. 11V-nál pedig 2,48V felett kell hogy a feszültség legyen. A kép alapján nem lehet eldönteni, hogy a tranyó jól van-e bekötve és hogy az PNP-e. Egyébként minimum két helyen olyan a forrasztás, mint ha nem is lenne. 0,8-as fúrónál nem kellett volna nagyobb furatot fúrni, akkor könnyebben forrasztod be. (kivét a sorkapcsok és a Fet.
De le is szimuláltam számodra hogy is működik.
Az akksi feszültség 12V-ról indul, felmegy 14V-ra, majd csökken 10V-ig. A nyomógomb induláskor egy pillanatra meg van nyomva. Az Uki feszültség a gomb megnyomására megjelenik és meg is marad, míg 10,8V-ra le nem csökken. Ekkor kikapcsol és úgy is marad, a feszültség hiába nő fel ismét 12V-ra.
Valami ilyesmi. Ez 24V-os rendszer volt azért a két soros akku. A nyomógombbal meghúz a relé, aminek az egyik érintkezője sorba kapcsolódik a tekerccsel így utána öntartásban marad, viszont ha elengedett utána már nem tud meghúzni csak a nyomógomb újbóli megnyomására. Az akku feszültségét egy egyszerű ellenállásosztó figyeli aminek az alsó felével (trimmer) állítható be hogy mekkora feszültségnél kapcsoljon le.
Nagyon szépen köszönöm! Feltétlen átnézem az egészet. A kimeneten led égőket kell (temetői mécses, 4,5 V) működtetnie, illetve vadkamerát, amelyeknek az áram felvétele nagyon kicsi. De én valóban csak a műszert tettem a kimenetre, úgy ellenőriztem.
Köszönöm szépen! Annyi kérdésem volna, hogy a relét hol tudom megrendelni milyen a típusa, illetve a két tranzisztor és dióda típusa kellene. Gondolom a 80 A és az 1 A az biztosíték lenne.
A relé típusa bármi lehet, csak a behúzó tekercsének a feszültsége illeszkedjen az akkuhoz, hogy ha 12V-os az akku akkor 12V-os relé kell, azon belül mindegy milyen ha elbírja a terhelés áramát. Ha jól emlékszem nálad minimális a terhelés szóval az icipici nyákreléket leszámítva bármelyik megfelel, ugyanígy a tranzisztor is, ahogy mondani szokták, ami épp a fiókban az ember keze ügyébe akad. Próbálj kérni valakitől, nem is kell hogy újak legyenek, lehet hogy ingyen is ad valaki relét is és tranzisztorokat is. Ami a relé alatt van oda én BC639-et tennék, de pl. majd minden nyugati (vagy kínai) dologból lehet bontani 2SC945-öt az is tökéletesen megfelel.
Még annyit árulj már el, hogy ez a relé jó lesz? SRD-12VDC-SL-C Hestoren kerestem.
A legegyszerűbb kapcsolás, a zener dióda,9,1V és két db. ellenállás,továbbá, 2pólusú két morzés, kisrelé, 12V/Dc.
A zener diódával, figyelteted az akku kapcsokon lévő feszültséget, az ellenállás osztót,soros tagot, úgy kell méretezni, hogy amikor az akku fesz, 10V. érték alá megy, a relé elengedjen, vagyis a tartó árama, 10-15mA alá menjen. Ezt könnyű lesz elérni, mivel, a megfelelő tipusú fesz.gű zener dióda, kiválasztása után, a zener karakterisztikája miatt, az áram, 10V-alatt pl.9,7-9,8V, hirtelen lecsökken, igy a relé elenged. A relé nyitó érintkezője, ekkor bontja,a +t, és akár a -kivezetést is, ha be van kötve. Amikor az akku újra töltőre kerül, emelkedik a kapocs fesz.g, és a kiserelé kb.10,2-10,3V.nál húzni fog. A hozzászólás módosítva: Jan 12, 2024
Köszönöm, de lerajzolnád! Elmondva értem, de én ezt magamtól rajz nélkül nem tudom megcsinálni. Na meg az alkatrészek típussá sem válna káromra ha tudnám az értékeiket. Morzés kisrelé, ilyenről még nem is hallottam.
A hozzászólás módosítva: Jan 12, 2024
Mindegyik kisrelé (KR...) 3 morzés.
Illetve van néhány különleges kivitel, ami DC kétmorzés.A rajz mindenképpen kell, mert kissé hiányos a magyarázat. A hozzászólás módosítva: Jan 12, 2024
ok.rendben.
Létezik ipari kisrelé, és létezik az olcsóbb kat.azokból is gyártanak, 2polusút, vagyis két db.váltó érintkezőst, és három, illetve négy váltó érintkezőseket is. Igy pl. Finder,omron, Schrack, és társai. Fontos dolog, hogy a relé ne legyen túl érzékeny,mert akkor nem tud elengedni, a 200-430ohmos tekercs ellenállású, a legmegfelelőbb, ehhez. Az érzékenységet, egy a relével, párhuzamosan, beforrasztott ellenállással lehet, csökkenteni, kb.470ohm/1W csak skiccelt rajzot tudok, felrakni, mert szerintem ez a neten nincsen rajta, ebben a formában. A hozzászólás módosítva: Jan 13, 2024
|
Bejelentkezés
Hirdetés |









Szóval kipróbáltam a potméterrel, de nem kapcsol le, annyit mutat a kimeneten, mint a bemeneten 0,3-0,4 volttal kevesebbet. Pld. 12,5 voltnál, 12,1 v. Ha lemegyek 10 voltra sem kapcsol ki akár mennyire lemegyek akkor sem. Úgy tűnik ez zsákutca lesz. 







