Fórum témák

» Több friss téma
Fórum » Rádió építés a kezdetektől a világvevőig
Lapozás: OK   138 / 278
(#) tnl hozzászólása Jún 29, 2018 1 / 1
 
Bigrobi !

Mi lett a kapcsolással, ami ment 3 voltról, de tranzisztorral erősítve már
nem volt jó? Arra gondoltam, transzformátoros leválasztást is használhatnál.
Tervezem kipróbálni azt a rádiót, mert jókat írtál róla.
(#) tnl válasza Kera_Will hozzászólására (») Jún 29, 2018 /
 
Lehet hogy a rádiók élvezik, csak a hallgatónak nem jó

vef -et tápláltam kapcsolóüzemű tápról, örültem,milyen tuti
tápot vettem, aztán elég zajos volt. Kipróbáltam a transzformátoros
dugasztápot, és az bevált hozzá. A transzformátoros táp árama sok
50 Hz , 100Hz-t tartalmazhat, de ez jobb mint a kapcsolóüzemű
tápok magas frekvenciái. Régebben láttam 2 tranzisztoros tápszűrő
kapcsolást, ami állítólag nagyon jól szűr.
(#) Kera_Will válasza tnl hozzászólására (») Jún 29, 2018 / 2
 
Ha megnézzük a "mobil eszközök" energiaellátásának a történetét, bizony sok érdekességet fogunk találni.
Valamikor 30-40-50 években az anód feszültségeket mechanikus szaggatókkal hozták létre a pár voltos elemek , vagy akkuk feszültségéből.
Persze voltak anód telepek is csak az sok cella összekötésével járt az meg több súly cipelését jelentette vagy kézzel/lábbal hajtós adóenergiát előállító energiaforrások használatát.
(a vevő kevesebb energiát kért így telep/akku táplálta).
Ahol több energia és mozgató erő volt, gépjárművek esetén pedig unformerekkel (forgó gépes(villanymotor/generátor)) állították elő az anód feszt.
Ezek az akkori csúcstechnikának számító haditechnikában voltak rendszeresítve.
Mindezek tömeg, energia igény, méret ...stb. kompromisszumok megkötését jelentette a tervezés folyamán.

Tehát a kapcsolóstápegységeket már régen használjuk.
Manapság sajnos a kihagyott filléres (sok kicsi sokra megy , tömeggyártva) be és kimeneti L, C tagok és a részben egyszerűbb (és így olcsóbb) konstrukciós elvek miatt "sokkal hangosabbak" a tápok mint lehetnének.
A hozzászólás módosítva: Jún 29, 2018
(#) fecameca válasza Kera_Will hozzászólására (») Jún 29, 2018 /
 
Ha azt akarod, hogy minimum 100 mA felett fogyasszon, akkor tegyél bele stepup konvertert. Egyébként használj hozzá jó hangfrekvenciás erősítőt. Vannak IC-k amik már akár 2,4 Voltról is kiválóan erősítenek. Nem éri meg ezekből a régi kapcsolásokból 1-2 tranzisztoros erősítőkkel szenvedni.
(#) hobbyjani válasza fecameca hozzászólására (») Jún 29, 2018 / 1
 
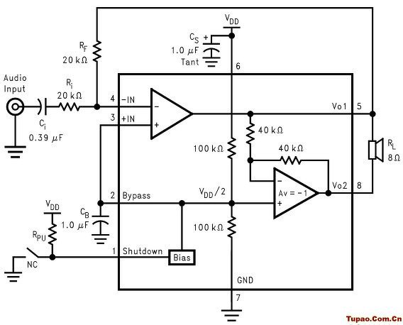
20 forintos ic,3 volttal is működik és 5V-nál 2,5W hangerőt ad ki.
Bővebben: Link

8002.jpg
    
(#) sany válasza hobbyjani hozzászólására (») Jún 29, 2018 /
 
Pont ilyen IC van a múltkor szétszedett és az általam említett piaci kis rádióban is. Zseniális!
(#) fecameca válasza hobbyjani hozzászólására (») Jún 29, 2018 /
 
Ha nem lenne nálam több, szétszedett walkmanekből származó TDA 2822, akkor érdekelne ez a 8002. Időközben kiderült, hogy van nekem TL431 is, szétszedett dugasztápokban az hajtotta meg az optocsatolót.
(#) bigrobi válasza tnl hozzászólására (») Jún 29, 2018 /
 
Közben új kapcsolás jött, ferritrúddal is megy pest. Elléggé recsegős. Ez az ilyen nem megy át a hang baj volt több helyen is de egy dologra rájöttem. Nem rossz a műszert használni a 5Kohmos potenciométer az valójában 50Kohm ez sokmindenbe beleszól. Így sok idáig végrehajtott kisérletem hibás. Nemtudom miért 5Kohmra emlékeztem. Na ezen a bekőtésen nem vész el a jel amit most rakok fel, de nem biztos hogy ennél megálok. ennek van még 1 változata. Szelektivitása jó 3V jól megy nem csendes. A Pc hangszórón és az erősitőmön is jó a tranzisztoros kisérleti erősitőn nem próbáltam. Az a potencióméter a rajzon tényleg 500Kohm
(#) bigrobi hozzászólása Jún 29, 2018 /
 
Akarattal lessz tranzisztoro erősítő a régi idők emlékére
(#) _BiG_ válasza Kera_Will hozzászólására (») Jún 29, 2018 /
 
Umformer
(#) hobbyjani válasza sany hozzászólására (») Jún 30, 2018 /
 
A többi részét meg felhasználhtod valmilyen antik,vagy retró rádió korszerűsitésére,olyanok amiben nincs URH.De ez a múzeális topic-hoz tartózik
A hozzászólás módosítva: Jún 30, 2018
(#) bigrobi válasza tnl hozzászólására (») Jún 30, 2018 /
 
Ma megint új dolgok, megint a másik halkabb nem teljes sávot átfogó kapsolással kisérleteztem es azon csak az egyik erősitőn szól. Szerintem valami beleszól visszamenőleg az oszcilátorba. Az Utolső felrakot rajz nagyon recsegett , de könnyen meglehet az idő miatt. Mert elinte jó volt. Amikor a villámtérképen 25km re voltak villámok már akkor nagyon recsegett, ne mondjam ahogy közelített. Túl érzékeny lehet a légköri zavarokra? Közben rájöttem ha a TV antenna a falba van dugva zúg a rádióm. Még a gyári is középhullámon. URH nem veszi észre. Gondoltam a tápra, PC re stb. Most még a TV kártyára gyanakszom. Szóval minden eggyes megoldás 3 új problémát vet fel
(#) hobbyjani válasza tnl hozzászólására (») Jún 30, 2018 / 1
 
Azért egy dolgot a kapcsolóüzemű táprol ,egyeseknek "savanyú a szöllő (nem lehet elérni)",mert ezt ma mindenhol használják,persze a telefontöltő az nem odavaló,a tápegység ultrahangos frekijét azomban ki lehet szűrni ferittgyűrüs szűrővel,és persze a tápegységet árnyékolni kell.
(#) Kera_Will válasza _BiG_ hozzászólására (») Júl 1, 2018 / 1
 
TNX !
(#) pucuka válasza hobbyjani hozzászólására (») Júl 1, 2018 / 1
 
Idézet:
„ultrahangos frekijét”

Ne haragudj, de nem hagyhatom ki.
Miért ultrahangos? Nincs itt semmiféle hang (hangrezgés), elektromos rezgés az van, azt viszont nem hallhatod, mert erre nézve nincs érzékszervünk. (szerencsére) A kapcsolóüzemű tápegység által keltett nagyfrekvenciás zavarok hatását hallhatod az elektro akusztikus átalakítóból (hangszóró, hallgató).
(#) granpa válasza Kera_Will hozzászólására (») Júl 1, 2018 1 /
 
Mit akartál ezzel jelezni (mondani): TNX?!
A hozzászólás módosítva: Júl 1, 2018
(#) szendi001 válasza granpa hozzászólására (») Júl 1, 2018 / 2
 
Mi a baj azzal, ha valaki megköszön egy hozzászólást? Rádiós fórumban elmegy egy szabványos üzenet. TNX = Köszönöm. Hátsó szándék nélkül.
(#) tnl válasza hobbyjani hozzászólására (») Júl 2, 2018 /
 
Nem rossz dolog a kapcsolóüzemű táp, de a ha azt a tápot szeretném ilyen célra használni,
akkor árnyékolnom kellene, és szűrnöm az áramot valamivel, pl egy aluláteresztő szűrővel.
Az árnyékolás egy dugasztáp esetén nem tudom hogy oldható meg, de biztos nem lehetetlen.
(#) bigrobi hozzászólása Júl 2, 2018 / 3
 
Maradok 3V-on régen a zsebrádiok is azon mentek. De a terveket el kéne mentenem mert máshol lehet rá szükség mondjuk a mobiltelefont bírná tölteni napelemessen. Vannak 3V erősítők. Íme pár példa. Nem volt ídőm fejelsztésekre. Tegnap fél órát rádíóztam fejhalgatón este 11 körül igazi kánaán volt.
(#) hobbyjani válasza bigrobi hozzászólására (») Júl 3, 2018 / 1
 
Ezek az egyszerű tranzisztoros erősitők nagyon jók a fülesnek,de a hangszóróban csak cincognag,nagyon kicsi a telyesitményük 3V-nál,úgyhogy én maradok a 8002-nél.
(#) tnl válasza hobbyjani hozzászólására (») Júl 3, 2018 /
 
Mennyivel másabb ez, mint az lm386 ?
(#) elektroncso válasza tnl hozzászólására (») Júl 3, 2018 / 1
 
Annyival, hogy az LM386 alsó feszültséghatára 4-5V vagyis két ceruzaelemről nem működik.
A hozzászólás módosítva: Júl 3, 2018
(#) TakiZoli hozzászólása Júl 4, 2018 /
 
Valaki küldjön már legyen olyan rendes.Olyan olvasni valót amiben benne van a tranzisztoros rádiókészülékeknek a hibajelenségeinek javitása.Szeretnék tanulni nincs könyvem
(#) Kera_Will válasza TakiZoli hozzászólására (») Júl 4, 2018 / 1
 
Ezen a listán van nem kevés ami erről szól.
Elérhetőségek antikváriumok, könyvtárak , más megosztó helyeken pedig ezekre lehet keresgélni.
Bővebben: tematikus rész gyűjteménye 70 év magyar elektronikával , ...veinek
A diszkónika könyv elérhető ott . Félvezetők elektronikai alapismeretek abban is vannak.
Rádió technikai ismeretek érintőlegesen.
(#) Kera_Will válasza TakiZoli hozzászólására (») Júl 4, 2018 /
 
Milyen alapismeretekkel rendelkezel elektronika , villamosság területén?
Enélkül nehéz meghatározni mire lehet szükséged.
(#) hobbyjani válasza tnl hozzászólására (») Júl 4, 2018 / 1
 
Körülbelül annyival mint a Trabant és a Lada,a LM386 egyszerű AB ,0,7W és csak 6V-nál működik rendesen,a 8002 hidkapcsolásos,1-2,5W és működik már 3V-on is.
(#) TakiZoli válasza Kera_Will hozzászólására (») Júl 4, 2018 /
 
Alkatrészeket ismerem nemvagyok teljesen kezdö..A rezgőkör oszcilláció szelektivitás hiányát mi okozza ezek érdekelnek mélyebben.A rádióvevö részegységének müködése részekre bontva.
(#) Kera_Will válasza TakiZoli hozzászólására (») Júl 4, 2018 / 4
 
Akkor a listában lévő :
Rádió és televízió műszaki alapismeretek kézikönyve S. Tóth Ferenc Műszaki Könyvkiadó 1986 biztos sokat segítene neked!

Idézet:
„rezgőkör oszcilláció szelektivitás hiányát mi okozza”

No akkor szedjük szét ezt a körkérdést.

1. Rezgőkörök szelektivitása: (röviden)
Rezgőkörök szelektivitását, sávszélességét a jóságuk befolyásolja.
A Jóságot a veszteségek befolyásolják. A kondenzátor és a tekercs se ideális alkatrész
Így vannak veszteségeik, elvileg a kondenzátorok kisebb veszteségűek (nagyobb a jóságuk kb 2 nagyságrenddel jobb mint a tekercsek) . Így a rezgőkörök esetében a tekercs veszteségei a meghatározók.

L C Q
LC körszámítások

2.rádióvevők szelektivitása (röviden)
A rádióvevők szelektivitását 2 részre bonthatjuk.
Egyik a közel másik a távol (tükör) szelektivitás.
A közel szelektivitásért a szuper rendszerű vevőkben a KF fokozatokban alkalmazott szűrők felelősek.
A távol vagy tükör szelektivitásért pedig az antenna (modulátor) köri szűrőkörök felelnek.

vevőkészülékekről általában

3.Oszcilláció: (röviden)
Feltétele a megfelelő amplitudójú és fázisú jelek pozitív visszacsatolása a rendszerbe.
Oszcillátorokról

Mindezen fizikai jelenségek együttes hatása segítségével jön létre a rádióvétel, no meg még jó pár ami lemaradt.
Persze lehetne találni sokkal jobb részletesebb linkeket is ... nézd ezt el nekem ezt mivel csak az első találatok közül emeltem ki 1 - 2 darabot a fenti elektronika fogalmakra való rákeresés után.
A hozzászólás módosítva: Júl 4, 2018
(#) TakiZoli válasza Kera_Will hozzászólására (») Júl 4, 2018 / 1
 
Köszönöm a részletes segitséget...
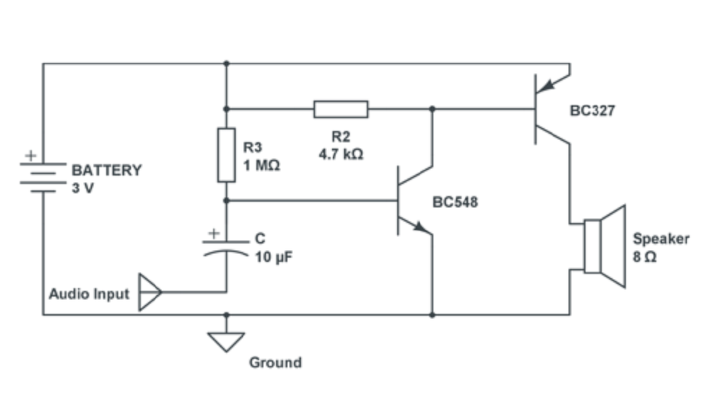
(#) bigrobi hozzászólása Júl 13, 2018 / 1
 
Még míndig gondok vannak az erősítő és rádió összekötésénél, de már használható. A hangszabalyzó beszól az oszcilátorba. Lényegében ez az erősítő nagyon jónak mutakozik 3V-on is, nalam picit át van alakítva az emiter ellenálások hiányoznak meg egy két érték eltér, ami volt azt raktam. Nem is nagy a fogyasztása. Az eredetileg 3 tranziszotos készülék így 4 tranzisztoro lessz a 2 tranzisztoros erősitőim ekkkora jelnél nem elegek. Ha külön áramforrásről müködő erősitőre kötöm a rádióm akkor nnics oszcilátor gond. Ez az erősítőt merem ajánlani.

3-Tr Amp.gif
    
Következő: »»   138 / 278
Bejelentkezés

Belépés

Hirdetés
XDT.hu
Az oldalon sütiket használunk a helyes működéshez. Bővebb információt az adatvédelmi szabályzatban olvashatsz. Megértettem