Fórum témák
» Több friss téma |
Fórum » Kapcsolóüzemű tápegység
Témaindító: Rendszer, idő: Feb 18, 2006
Témakörök:
Sziasztok, azt szeretném kérdezni a hozzáértőktől, hogy a mellékelt képen látható tápegységek 230Voltos bemenetére csak a rajta megjelölt módon lehet rákötni a hálózati feszültséget?
"L", "N" fázis és nulla, mi van ha fordítva kötöm rá? -vagy ha villásdugó van a végén akkor bárhogy be lehet dugni...számít ez valamit bármilyen szempontból?
Szia!
Azért célszerű a jelölés szerint bekötni, mert a biztosíték ezekben a tápokban mindig a jelölt fázis ágban van, nem a nullában. Ha fordítva kötöd be és valamiért kiég, attól még a fázis ott van a készülékben. Persze, ha hordozod is, akkor meg kell nézni fáziskeresővel a helyes kötést. A hozzászólás módosítva: Feb 2, 2018
Jó kérdés. Van azért jelentősége. Az "N" a tápegység "leghidegebb" pontja, Ehhez kapcsolódnak a szűrések közös pontjai, ez van legközelebbi potenciálon a testhez. Ha csatlakozó lenne rajta, elvileg mindegy is lehetne, hiszen a hálózati csatlakozót fordítva is be lehet dugni. (ha búg, rendellenesen viselkedik a róla táplált eszköz, megfordítod) Ha viszont fixre van kötve, az a fordítós játék nem működik, ráadásul tudható is melyik az "N" (neutral) vezeték, így ezért a vezetékek sorrendje kötött, és célszerű is ezt használni.
Rendben, köszönöm, de a tápnak akkor nem lesz baja tőle? vagy gondolok itt érintésvédelmi szempontokra, hogy a fém házra nem megy ki a fázis vagy ilyesmi ugye?
Egyébként olyan helyre tervezem beépíteni ahol nem lehet hozzányúlni de villásdugó lesz rákötve a hordozhatósága miatt így nem lehet tudni hogy épp hogyan dugja be az ember a konnektorba (fázishelyesen vagy nem)
A védőföldet mindenképpen kösd be, ha van.
Más baj nem lehet, de az előző beírásomat vedd figyelembe: ha belenyúlnál, akkor is komoly baj lehetne belőle. Fázisceruza pedig legyen a zsebedben és akkor minden tőled telhetőt megtettél. A hozzászólás módosítva: Feb 2, 2018
Egy visszajelző glimmlámpát tegyél be a fázis és a védővezeték közé 300-330k ellenállással! Ha helyesen dugod be és megvan a védővezeték, világítani fog. Ahol nem világít, ne használd!
Az ellenállás legyen legalább fél W-os vagy nagyobb. A kisebbeknél kevés lehet a kúszóáramút, áthúzhat pára, kosz hatására. Vagy rakd össze kettőből! A hozzászólás módosítva: Feb 2, 2018
Ilyenkor mekkora áram folyik el a védővezető felé? kb. 0,7 mA?
0,5-0,4 mA. A glimm égőfeszültségét is bele kell számítani. Akad 80 V-os, de akár 150 V-os is.
Nem szép dolog, de nem old le tőle a FI relé. Legfeljebb ha 60 ilyen áramkörrel szórakozunk. Ha nem ég, akkor a "használati utasítás" szerint nem használható. Tehát senkit nem rázhat(na) meg.
Én meg is csináltam, mivel csak néha használom, mert a töltő 12V 2A-es külső tápja megadta magát, igaz ez jóval nagyobb teljesítményű 12V15A-es . Itt vettem 2 db-ot belőle az egyikeket sikerült meg is javítani .Így ha bedugom a konnektorba és nem világit a gimm lámpa, megfordítom a dugvillát és kész, nem kell mindig fázis ceruzázni.
És akkor mi a helyzet ha nem földelt a konnektor amibe bedugom a dugvillát?
És milyen feszültségű glimm lámpa kell akkor ehhez a megoldáshoz?
A glimmlámpa feszültsége mellékes. Bármilyen jó.
Ha nincs védővezeték (földelés) a konnektorban, tilos használni. Ilyen egyszerű.
Sziasztok!
Egy használható kapcsolási rajz kellene! Van egy dc 100 voltos áramforrásom , hogy tudok ac 230v csinálni? 2000w terhelést kellene bírnia. Renonáns táppal meg lehet oldani? Ha lehet ic nélküli legyen!
Ne tegyél fel több topicba ugyanolyan kérdést, mert kihajítanak a modik.
De ide is válaszolok, illetve kérdezek: a DC áramforrásod tud legalább 20 Ampert erőlködés nélkül? Kieg.: legyen 25 Amper, a veszteségek miatt.
Igen tud. 8 db 12v 100Ah 800A aksi van sorba kötve.
Akkor neked egy Royer-oszcillátor kéne, mélyedj el a témában: Royer-oscillator (wiki)
Köszi a választ, ez jó lenne!
Az a gond, hogy nem találtam 100 voltra kapcsolási rajzot.
Ha elárulod mihez kell, akkor talán könnyebben be lehetne határolni miféle átalakító kell. Nem mindegy hogy olajradiátor, vagy kompresszoros hűtő megy róla. Vagy csöves erősítő. Hűsugárzónál sem a frekvencia, sem a hullámforma nem érdekes, Sőt még a feszültség stabilitás sem probléma. Az aszinkron motorok meg legalább kváziszinuszt igényelnek, bár nem garantált vele a működés. A csöves erősítőt meg nem kell említeni, mert az a három közül a legfinnyásabb.
Üdv. Tönkrement egy kínai kapcsolóüzemű tápom. 12vdc 5A-s.
Az IC-je felrobbant, és nem tudom beazonosítani. Amit látok: 1 láb kimenet a FET felé, 2 láb ellenállással a 320V-ra, 4 láb ellenállással a föld felé, 8 láb a GND, Optó a 7-8 lábra. A táp típusa : Con 782 3214 Tudja valaki esetleg milyen 8 lábú dip tokos lehet ez az IC?
Szia!
Az enyémben SF1565DP van. Nagyon sok 8 lábú Ic van ami szóba jöhet, vissza kell rajzolni az ic környékét és össze kell vetni az IC adatlapjával.
Szia. Köszönöm, utána nézek. Én is keresgéltem. Szerintem SG6848 lehet. Erre jó a lábkiosztás.
Egy másikban THX202 vagy THX203 van több fajtája van és eltérő a lábkiosztásuk.
Köszi megnézem. De a SG6848 jónak tűnik.
Akkor talán megtaláltad örülj neki, és is okáig keresgettem egy típust aminek szintén elszállt a teteje.
Igen én is találtam egy kapcsolást SG6848-al ahol a fentebb leírtaknak megfelelnek.
Sziasztok!
Szükségem lenne kapcsolóüzemű tápegység learning kit-re. Ha van ilyen, kérlek osszátok meg velem. Üdv.
Sziasztok!
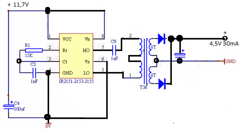
Egy bluetooth modult kellett csatlakoztatnom egy erősítőhöz. Nem az első eset, de mindig problémát okozott a földhurok. Bár a CSR8645 szimmetrikus kimenetű, így egy szimmetrikus bemenettel jónak kellene lennie, de így is marad valamekkora zavar, és elég nagy hangerőn problémát okoz a viszonylag halk, de mégis jelenlévő kerregés. Mivel a vevő áramfelvétele 25mA, így elvan egy LI-ION akkuval sokáig. Ennek ellenére szükségét láttam egy izolált DC/DC átalakító beszerzésének, de nem örültem sokáig. Egy HPR100 sorozatból való 5/5V-os modul valamiért nagyon sok áramot vett fel, talán hibás volt. Kénytelen voltam saját átalakítót készíteni. Egy IR2151 félhíd meghajtó épp ott hevert előttem, hát gyorsan munkára fogtam A lebegő tápot direktbe kötöttem a fő táppal, és kapott egy RC tagot az oszcillátor. A gate meghajtó kimenetek közé került a trafó primere egy soros 1µF közbeiktatásával. A transzformátor szekunder oldala egyenirányítva jól használható egy BT modul számára. Az egyenirányító 2 darab 1n4148, mert ez volt kéznél. A transzformátor egy 2cm átmérőjű ferritgyűrű. A menetszámokat kisérletezve állítottam be. Addig növeltem a menetszámot, amíg üresjáratban nem volt lényegesen nagyobb az áramfelvétel a transzformátor nélkülinél. Jelenleg 4X 20 menet van rajta együtt tekerve. A primert két sorbakapcsolt tekercs teszi ki, a szekunder pedig a másik két tekercsből kialakított középmegcsapolásos. A tesztek egy 11.7V kapocsfeszültségű LI-PO akkupakról ment. Transzformátor nélkül 4,5mA áramot vett fel az IC. Ez megfelel az adatlap szerinti 5mA-nek. A jelenlegi trafót rákötve 5,9mA lett az áramfelvétel, amire 5.5V kimeneti egyenfeszültséget kaptam. A terhelés csak a multiméter 10MOhmja volt. Egy 150 Ohmos ellenállással terhelve a kimenetet a feszültség 4,5V-ra esett. Az ellenálláson 30mA folyt, így a kimeneti teljesítmény 0,135W. A bemeneten ilyenkor 20,8mA-re nőtt az áramfelvétel, ami 0,243W-nak felel meg. A kimenetet rövidre zárva a bemeneti áramfelvétel 97-99mA-re nőtt, de 2 órás zárlatban hagyással történő főzés után sem szált el semmi, sőt nem is volt forró sem az IC, sem a trafó, sem a diódák. Az 55%-os hatásfok nem a legjobb, de egy áteresztő stabkockánál előnyösebb. Nem mondom hogy igen magas a hatásfok, de semmi nem melegszik benne, így teljesen megfelel a célnak. Most pedig szépen kerregés nélkül hallgatható a zene BT-n keresztül.
Ha már megvan az új konverter, szétszedtem a gyárit. Egy 3-as anya méretű ferritgyűrű, két tranzisztor, két kondi, egy ellenállás, meg egy kettős dióda. Nem egy bonyolult valami. Az adatlap 69%-os hatásfokot ír, de ez nálam nem jött be, ugyanis a maximális 150 mA-es terhelésnél éri el ezt. 30mA terhelésre 70mA a felvett áram. Nem rossz, de jobb a saját.
Egy astabil multivibrátor, mármint a gyári kapcsolás?
Grat a szellemes megoldásért. A gyűrű milyen Al értékű ? A hozzászólás módosítva: Aug 2, 2018
|
Bejelentkezés
Hirdetés |





Ha nem ég, akkor a "használati utasítás" szerint nem használható. Tehát senkit nem rázhat(na) meg. 






