Fórum témák
» Több friss téma |
Azt gondoltam, hogy a házat nem tudod odébb tolni. Pedig Béla vagy, de gondolom félted a bőrkabátod
. Én arra gondoltam, hogy talán ki lehetne cserélni a régi vevőt modernebb, érzékenyebb változatra. Persze ehhez, meg kellene vizsgálni a belső felépítést. Idézet: „ki lehetne cserélni a régi vevőt modernebb, érzékenyebb változatra.” Gyanítom, olcsóbb, ha veszek még egyet, hátha az jó lesz.
Sziasztok!
Lassan dobozolás előtt áll az állomásom. Az elektronika nagy részét be lehet tenni vízzáró dobozba, de a szenzorokat ugye nem. Arra lennék kíváncsi, hogy a víztől védett, de párásodó és fagyos időjárást hogyan viseli az elektronika. BMP180 és HTU21 szenzorokról lenne szó. Akik magatok készítették az állomást, mik a tapasztalataitok?
Én Si7021 páratartalom mérőt két vékony vatelin réteg közé raktam, tökéletesen működik.
Gondolom ez a vékony réteg megakadályozza a páralecsapódást a szenzoron. Ki fogom próbálni, köszönöm!
Én a hőmérőmet két koncentrikusan elhelyezett alul-felül kivágott konzervdobozba tettem. A tetejére tettem egy kalapot. Eddig fényes volt, de most elkezdett rozsdásodni. Majd bevonom alufóliával. Csak jobb, mint a fehér?
A hozzászólás módosítva: Jan 29, 2018
Egy jól szellőző, de esőálló dobozt készítek majd neki. Csak a páralecsapódástól az nem biztos hogy megvédi. Erre majd kipróbálom Bakman ötletét. A fehér és az alu közül nem tudom, melyik lehet jobb, melyik felület áll közelebb a hőtani fehér testhez.
Igen, ebben kérem segítségeteket, véleményeteket, hogy csillogó felület jobb-e mint a fehér. Alulról nem festettem le feketére. A tetejére a nyáron szánok egy alufólia, vagy bádog borítást Szerintem ha szellőzik, a páralecsapódás kizárt, hacsaknem kívül is épp az történik. Csúnyán elbánt vele a korrózió, alig 1-2 hónap alatt
A hozzászólás módosítva: Jan 30, 2018
Itt van egy táblázat szolár abszorpcióról különböző felületeken: Bővebben: Link
Sima fehér felület 0.25-0.4, polírozott alumínium 0.3, anodizált alu 0.15. Érdekes, a polírozott réz 0.18, jobb mint a fehér. A dupla csőnek mi a jelentősége? Tovább csökkenti a külső cső által befelé sugárzott hő mennyiségét?
Igen, az volt az elméletem, hogy a nap felmelegíti ugyan a külső csövet, de a meleg levegőt elzárja a belső cső, és felül kijut a kéményhatás miatt, és alulról öblítődik a hideggel. Gyerekkoromban az olajkályhákban láttam ilyet az égéstér és az olajtartály között, ott három fémlemez zárta el a hőt. Gondoltam még egy harmadik csőre is, de most eddig jutottam. Nem láttam még sehol ilyen árnyékolót, de szerintem működhet.
Hasznos a táblázat, a következőt fehér csempéből készítem! de komolyra fordítva, polírozott aluminium ereszcsatornából esetleg?
Szerintem működhet, úgy kellene viselkednie, mint a konzervdobozosnak, kivéve a rozsdásodást.
Én hasonlót építettem, mint a képen látható. Egy lemezbe rögzítettem egy tömszelencét, abba beleszorítottam egy 11-es villnyszerelő csövet (felül lezárva), ebbe ment a hőmérő szenzor, majd az egészet elfedtem műanyag fehér tányérokkal. A két felső tányér nincs kifúrva középen, a többi igen, hogy a csőre rá lehessen húzni.
"Ilyet" én is csináltam, vékony, egyyszer használatos tányérokból, egy nyarat bírt ki, aztán porrá vált. Amúgy addig jól működött!
Én normál, vastag műanyag tányérokat használtam.
Én is azt szerettem volna, csak épp nem kaptam. Amikor egy vállalkozónak dolgoztam, és vagy 50 ilyet kellett elkészítenem, az alját matt feketére festettem. A többi épp úgy ahogy te leírtad. M4-es menetes szár fogta őket össze.
Sziasztok!
Van nekem egy Hama 90923 típusú digi képkeret és időjárás állomás kütyüm. Az a gondom vele, hogy a külső szenzor hibásan vagy egyáltalán nem jelzi a levegő relatív páratartalmát. Általában 10%-ot vagy semmit nem mutat. Szétszedtem, megtisztítottam a szenzorokat, de nem segített. Tudna nekem valaki tanácsot adni, hol tudnék ebbe való szenzort venni? A hozzászólás módosítva: Aug 2, 2018
Sziasztok!
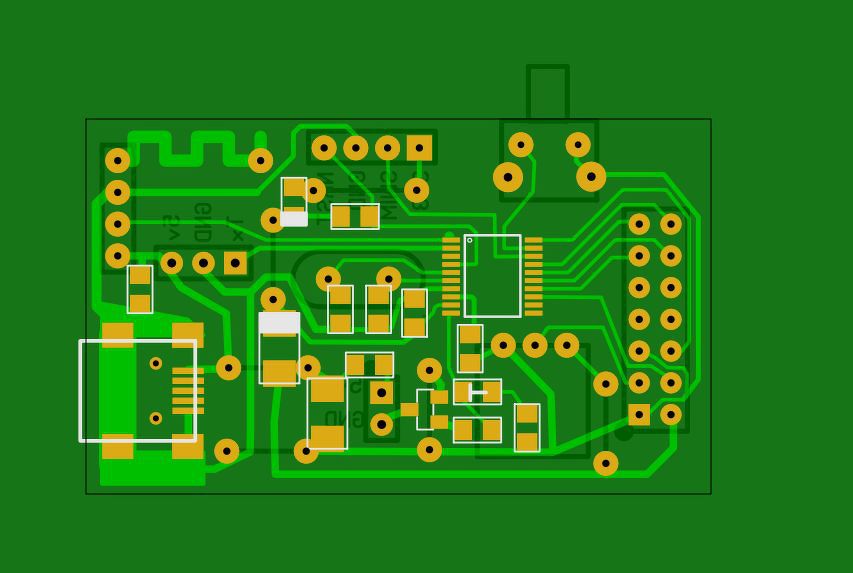
Készítettem egy panelt ami a rádiójelként közvetített hőmérséklet és páratartalom értékeket jeleníti meg egy LCD kijelzőn. A jeladó egy DANIU márkajelzésű külső szenzor, ami 433Mhz -s rádiójelekkel kommunikál. A protokoll egy Alecto WS 1700 -asként jelzett protokoll, ahol az egyesek egy 3780us, a nullák pedig 1890us -ig tartó szünetek az RF modul által generált TTL jelben. A dekódolás folyamatát igyekszem egy micropythonban megírt működő kóddal szemléltetni, a C-ben megírt STM8 alatt futó program egy jóval lassabb mikrovezérlő, mint a pyb 1.1, ami egy STM32 168MHz ARM M4, így ott dupla buffert használok, amíg a feldolgozás folyik, addig a másik buffert tölti a külső megszakítást lekezelő rutin, ez a módszer a pyb alat nem szükséges. A protokoll szemléltetéséhez szintén készült egy micropython script, az utolsó képen látható, hogy mi történik amikor adatkommunikáció van.
A megjelenítést egy 8x2-es LCD-re készítettem, az egyszerűség végett. Az STM8-at alvó módba rakja a program miután értékes adatot dolgozott fel, kb 28mp-re, hogy a 30mp-enként történő szenzor adatküldésre pont visszaérjen. Az LCD háttérvilágítása fixen be volt kötve, a 0-ás ellenállást kiforrasztottam, hogy egy N-MOSFET-el kapcsolja a program egy rövid időre, ha a felső gomb lenyomását érzékeli. A hozzászólás módosítva: Aug 27, 2018
Sziasztok!
A különböző "előrejelző oldalalk" milyen formátumban közlik az előrejelzést? hogy lehet hozzájuk csatlakozni? adatot lekérdezni? Szeretnék vagy ESP wel vagy PIC el kommunikálni vele, és egy kis előrejelző panelt csinálni
De még nagyon leirást se találok róla!
De gondolom valami sql adatbázis lehet, és tablás lekérdezés!
Egy-két kivétellel (pl.: Bővebben: Link) csak az oldalukról, böngészővel lehet megnézni. Az ok egyszerű, kell a látogatószám a fenntarthatósághoz. Ha ebből ki tudod mazsolázni azt ami neked kell, akkor kb. készen is vagy, ugyanakkor az RSS-t jóval egyszerűbb kezelni, csak egy xml doksi.
Az is hozzátartozik, hogy pl. a linkelt Esőtánc oldalon az RSS-ben csak ennyi szerepel: Holnapután: Hőmérséklet: min 12°C, max 23°C Időkép: Változó Az már neked kell tudonod, hogy ez elég-e vagy sem. Kontrollerhez egyébként ennyi is elég, nemhogy egy teljes weboldal.
Biztam benne hogy ennek van valami egységesített formája, de ezek szerint akkor nem lessz ez olyan egyszerű! Mondjuk nemzetközi kódosnak jobban örülnék!
De még kutakodokAmugy elégnek elég lenne bőven! Köszönöm
Adott ország nyelvén: időjárás rss.
Sziasztok!
Tudom van külön fórum rá, de ez egy inkább ide illő igen speciális felajánlás. Ha valakinek megy az elektronikai rész megépítése, de a külső érzékelő rész már problémás, akkor itt a megoldás egy komplett állomás megépítéséhez. Egy kollégám által megvásárolt házból mentettem meg a kidobástól. Ránézésre komplett, ép és minden érzékelő kábele rajta, de csak ennyi semmi további rész nincs hozzá. Bp. XX. kerületből esténként vagy hétvégén ingyenesen elvihető. Nem egy postabarát forma, így személyes átvétel megy csak. Üdv.
Pont ez az, amire ácsingózom egy ideje. Hálás köszönettel lecsapok a felajánlásra.
Alkatrész áron is legalább egy ötvenes!
Szia!
OK A részleteket majd lelevelezzük. Én örülök, ha valaki használni tudja, ezért tartom a 0 Ft-os beszerzési áron az árfolyamot ![]() Üdv.
Én is ilyent szeretnék.
Lehet valahol ilyen csupasz érzékelőket venni?
Hőmérséklet, páratartalom, légnyomás, uvindex már müködik. A csapadék mennyiség, szélirány és szélsebesség méréshez kellene érzékelő , a szoftveres rész már majdnem kész.
Szélsebesség.
Csapadék. Szélirány. Komplett érzékelő. Ezt nem ismerem. A hozzászólás módosítva: Dec 31, 2019
|
Bejelentkezés
Hirdetés |




. Én arra gondoltam, hogy talán ki lehetne cserélni a régi vevőt modernebb, érzékenyebb változatra. Persze ehhez, meg kellene vizsgálni a belső felépítést.


de komolyra fordítva, polírozott aluminium ereszcsatornából esetleg? 












