Fórum témák
» Több friss téma |
A primer köri IC 5-ös lábán van valami fesz,a mosfet felé?(vigyázat méréskor,mivel ott a hálózati fesz DC-ben)
Ha van hely,akár több zénert is sorbaköthetsz,csak az összegük legyen 20V
Mellékelek egy kottát. Szerintem nagyon hasonlíthat a tápegységedre.
A hozzászólás módosítva: Aug 28, 2018
Bakker, tényleg. Erre nem gondoltam
. De ez már holnapra marad.
Köszönöm. Én is megtaláltam, ebben a hozzászólásomban linkeltem is.
Megmérem,de ezt már csak holnap,ma az ilyen mérésekhez nekem nagyon este van
Bocsi!
Elsiklottam felette, de inkább kétszer szerepeljen, mint egyszer sem.
Nos kicseréltem a 20v-os zenert,meg a kondikat. Az Ic táplábain 8,7v-ot mértem. Kivettem a Fet-et, ekkor már 10-12v között ugrált az érték.Az Ic 5-ös kimeneti lábán is ugyan ezt a feszültséget mértem. Lehet hogy az Ic is meg mekkent?
Ha jól nézem a mosfet már 3v -nál nyit és 5 volton már deszkáig nyitva van.
Tehát nem kell valami nagy fesz a nyitáshoz. Azt ajánlom ha mindent rendben találsz,akkor jöhet a próba de egy 230V sima izzóval sorbakötve. Ha minden ok,akkor felvillan az izzó majd elalszik,a tápod pedig beindul,ha pedig valahol gond van még akkor az égőd világitani fog állandóan,de nem lesz se bumm,se füstike. Idézet: „Lehet hogy az Ic is meg mekkent?” Nagyon esélyes. Nem véletlenül lett zárlatos a zener. De a csere előtt ellenőrizd a FET-et. Nincsenek megnyúlva az R134-R135 "berúgó" ellenállások? (8,5 V felett kezd el dolgozni az IC, az általad mért feszültség is közel ennyi.) Nyúlott lehet az áramérzékelő R113-as ellenállás, emiatt az IC letilthatja a kimenetét. Kicsi a valószínűsége, de ha átvezet a C121 lágyindító kondi, az is tilthatja a PWM jelet. A szekunder oldali kimeneteken nem terhel be valami?
Üdv.
Döglődött a monitorom, pár perc után elment a kép, melegen tán nem is indult. Jól átkondiztam, hisz általában ez az első Sajnos nem változott, alaposabb szétszerelés után észrevettem, hogy a fénycső haldoklik. Megcsináltam LED-esre, szuperul működik - sajnos külső tápról..Amit szeretnék, hogy a monitorból venném a tápot, de sajna a Service Manual számomra bonyolult. Van 12V stab fesz az inverter részére, de nem tudom, honnan vehetem le. 6-7W lehet a LED-szalag felvétele, remélem, elbírja... A másik: megoldható, hogy a monitor vezérlésében lévő fényerő-szabályzó részt felhasználjam? Mert a 12V az sok, túl erős a fény. (jelenleg egy led-szalag vezérlő van rákötve, de hajlandó lennék PWM szabályzót is készíteni, ha az kell... philips 190cw7cs monitorról van szó.. Service Manual
Ezt olvasd el.
Több megoldás is létezik,választhatsz (van aki erre,mások arra esküszik). Mindenkinek szive joga dönteni. Ott megtalálod az én általam használt megoldást is.
Szia,
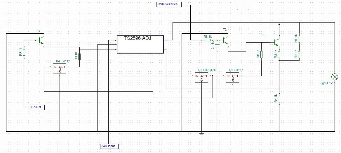
Alakítottam már én is LED-re hagyományos CCFL-es monitort. Én a monitro tápjában lévő 13-15V-os ágra kötöttem rá egy 78R12-es Stab IC-t. Ennek van On/Off lába így a inverter ON/Off jelével vezérelhető így nem kell hozzá külső táp. A 12V-os Ledszalag 12V-on full fényerővel megy az átalakított monitornál ezzel nem foglalkoztam mert nekem pont jó volt. Később viszont egy LCD TV-t szerettem volna ledesíteni akkor a csatolt kis kapcsolást gondoltam ki (csak elmélet mert mire megvalósításra került volna a sor olcsóbban tudtam invertert venni a hibás helyett a TV-hez mint amennyi az alkatrészköltsége lett volna a ledesítésnek). Ahogyan én néztem a Ledszalagoknál nem használhatók a Led Driver IC-k mert ezek 12V-os feszültségre vannak belőve (mármint a ledszalagok) így én a tápfeszültség csökkentésével szerettem volna a fényerőt csökkenteni, ahogy méregettem labortáp segítségével olyan 8V-tól már világítanak kis fénnyel a ledek. Tehát én olyan 8-12V közötti szabályozásra gondoltam a kis kapcsolásommal (az ellenállás érték mindenhol 1K de ez a valóságban más lenne -csak a kis progi amivel ezt rajzoltan próbaképpen volt fent a gépen és nem foglalkoztam az értékekkel). Üdv
Szia.
Led szalaghoz a legjobb egy PWM. ahhoz szinte csak egy 555 kell.. Persze csináltam már sokkal egyszerűbben is, egy poti és egy BD. Az is működik a mai napig. Csak jó lenne a monitor belső szabályozását használva - olyan lenne, mint a gyári
Szia.
Azt hiszem, lemaradt a link...
Jobban átböngészve a manualt
- a 12V az állandó; nem kapcsolt? Ha jól látom, Power Off esetén van 1 jelszint, és 0 (L) ha bekapcsolom a monitort? És ekkor jelenik meg VCC-n a feszültség? (12. oldal, C840) De ott viszont csak 5V lesz... Ezért írta Zoli0078 a 78R12-t ON/OFF lábbal... - van egy integrált PWM jelem DIM néven, ez gondolom, a dimmer. Ezzel vajon meg tudnék hajtani egy BD-t, ami szabályozza a fényerőt?
Ó bocsi.Itt a link
Bővebben: Link
Igen komoly címe van, nagyon hivatalos
Nem csoda, hogy nem találtam rá ![]() Amúgy meg nagyon kevés az info a topikban, nem kaptak rá azon mesterek, akik profik az inverterekben.... Esetleg várok választ előző hozzávetésemre, és Bárki írhat, aki segíteni tud ![]() Köszönöm! Zs
Szóval azt ajánlom hogy épitsd meg az oldalon leközölt kis áramgenerátoros szabályzót és magad is rá fogsz jönni hogy a többi mid felesleg.Azért is nem foglalkozott vele tovább senki.Legyen szó nagyágyúról vagy kiságyúról.egyszer beállitod a kép fényét és azután nincs mit csavargatni állitgatni (legalább is szerintem).
Különben ha végigolvastad az összes hozzászólást,akkor tudod hogy ott irja a brightness-en (fényerő szabályzón,vagy DIM) ott van a pwm jel.Kicsit eljátszasz az áramgenerátor bemenetének rákapcsolásával (az on/off jel helyett) és ennyi. A hozzászólás módosítva: Szept 6, 2018
Méregettem. Tápfesz állandó. On/OFF jel 3,3V/0,3V. Dim 0,,3-3,3V. De Dim jel mindig van, alvó állapotban is, és ha nincs bemenő jel, akkor is.
Szerintem az is megoldható.
Az on/off jellel nyitod a tápot (mondjuk a +12V betáp ágat). A DIM-mel pedig állitod a fényerőt. A hozzászólás módosítva: Szept 7, 2018
Sziaszrok. Tápegységel kilodom primer odalon cseréltem 203d6 ic, k2645 fet (S lábán smd ellenálás és egy smd dióda párhuzamosan kötve) itt a dióda zárlatos volt de sajna nem vagyok biztos hogy jól irányba ültettem be , opto és tl csere. A táp szekunder oldalán nincs mérhető feszültség. Mi lehet még a hiba vagy a diódát tettem forditva?
Vettem 78R12-t. Ezzel tápfesz megoldva (amúgy is 17-18V van)
De a dimmelés még mindig kérdés. (Ahogy olvastam egy másik honlapon, ahol ugyanez a téma és ugyenezen a néven vagy ), ott is sok embert érdekelne egyszerű szabályzás.2 dolgon töprengek: az egyik, hogy ezt a 78R12-t kapcsolgatnám a még PWM jellel integrálás előtt, de azzal az a gond, hogy akkor az ON/OFF hogyan? A másik gondolat, hogy a Led-szalagos topikban kaptam egy kapcsolást anno fényerő szabályozásra. Bővebben: Link Ez átalakítva NPN tranzisztorral a pozitív ágra működhetne-e, vagy a BC nagyon leterhelné a proci kimenetét? Esetleg a BC ha ki lenne váltva FET-tel? (Sajnos én kiszámolni nem tudom).
Szia. Ez nagyon kevés infó, legalább egy jó képet tegyél fel, abból TALÁN megállapítható, h a dióda jól van-e visszatéve.
Tápfesz ugye sok esetben az elkó-k miatt szalad meg, azt cserélted pl?
Köszi munka után csinálok képet 9005L-TD tipusa a monitornak tobb márkaneven is fut . Kondik uf csökenteket cseréltem, van esr lcm3 mérőm is értékleolvasában gondjaim vannak pl: 0,033 a táblazaton késztülék 250 et jelez , fogalmam sincs hogy jó-e. Mi a 0.033? Egyébként ha szekunder oldalon nincs mérhető érték addig a primer oldaon van még hiba?
Csatoltam képet. Meg az esr mérőröl is . A kepen új 16v 1000uf kondinál ezt irja ki Táblázatban jelölt érték 0,14 . Ha Beültetett 16v 470uf használt kondit mérek mérővezetékel az ers erték 260 mohm - táblázatban 0.25 . Hogyan kel értelmezni a táblázatban szereplő értékeket?
A műszerről készült képen a kondenzátoron mért 72 milliohm jóval kevesebb mint a táblázatban szereplő 0,25 ohm ( 250 milliohm ). A kondenzátor ESR értéke jó, így kell értelmezni.
A hozzászólás módosítva: Szept 10, 2018
Köszönöm akkor a beültettett használt 16v 470uf kondimon mért érték 260mohm a táblázatban pedig az erték 0.25 = 250mohm- al akkor az már rossz esr erték vagy határeset. Ezalapján ujranézem a kondikat .
Számomra úgy tűnik, a dióda jól áll.
Terhelve nézted a tápot? Mert anélkül nagy valószínűséggel nem indul... A hozzászólás módosítva: Szept 12, 2018
Próba megvolt terheléssel is , kondikat cseréltem. Csak nem indul.
Több verzió lehetséges:
- Primer oldalon, a 150 uf puffer kondin van 300V feletti feszültség ? - szekunder oldalon nincs hibás rövidzárat okozó alkaltrész ? Csipogtasd ki kimeneteket a test felé - Primer oldalon IC kap tápfeszültséget, van a kimenetén jel ami a fet-t hajtja ? A fet source és a test közötti ellenállás értéke nincs megnyúlva? A primer oldalon az IC-t kellene megtáplálni labortápról polaritás helyesen (230-ra ne kösd rá az áramkört) és szkóppal ellenőrizni ad-e a fet-nek vezérlő jelet. A hozzászólás módosítva: Szept 13, 2018
|
Bejelentkezés
Hirdetés |






. De ez már holnapra marad.

Nem csoda, hogy nem találtam rá 






