Fórum témák
» Több friss téma |
Összesen három GND pont van a tápcsatlakozón. A digitális rész 5V-os tápja teljesen különálló, külön szekunder tekercsről jár. Az IC203 7-es lába alatti átkötés köti össze az analóg rész GND-jét a digitális rész GND-jével. Máshol csatlakozás nincs. Az IC203 csak a digitális skála részére készít TTL szintű négyszögjelet.
Az analóg fokozat két részre van osztva tápellátás szempontjából: 1. Wien-hidas generátor és a négyszögformáló komparátor ezeknek saját 7812,7912 állítja elő a stabil tápfeszültséget a közös pufferrelt DC-ből. 2. Az integráló fokozat és a négyszög,háromszög kimeneti AGC erősítője. Szintén külön stabilizálva a közös pufferrelt DC-ből. A kettő fokozat között a GND csillagpont a táppanelen található, máshol összekötés nincs. Ennél közelebb nem tudtam a tápcsatlakozót tenni a végerősítőkhöz, de az igaz, hogy a vezetősávok lehettek volna vastagabbak is egy picit. A végleges panelen módosítok pár helyen. Viszont: Mérési hibát kizártam, a burkológörbe detektor és az analóg szkóp is ugyan azt az AM-et mutatja. Második programpontként az optocsatolóban a fotoellenállást cseréltem ki másik típusra, és láss csodát minden anomália megszűnt! Egyszerűen nem értem, ugyan ezzel csak a másik panelen tökéletesen működött. Mindegy, a lényeg, hogy jó, haladhatok tovább.Köszönöm a segítséget mindenkinek! A hozzászólás módosítva: Márc 21, 2018
Találtam még egy hibát a panelen. Nem tettem rá pufferkondenzátorokat, csak 100nF-os zavarszűrőket. Volt is egy kis gerjedés a háromszögjelen. Most beforrasztottam két 10µF-os kondit, elmúlt a gerjedés. Már látom, hogy kicsit át kell alakítanom még a panelt mielőtt legyártom a véglegeset.
Ha a kimenet meg van terhelve nagy amplitúdónál, akkor oda rendes pufferkondi kell, 1000µF nagyságrendben, és a tápegység is kellően erős legyen. Ha a stabilizátor ic. után van nagy pufferkondi, akkor ne felejtsd el a stabilizátor ic. be-kimenete közé a szokásos diódát, kikapcsoláskor a pufferkondi ne a stabilizátor ic.-n süljön ki, hanem a diódán, ami áthidalja vissza áramnál a stabilizátort.
A hozzászólás módosítva: Márc 21, 2018
Ezt még körbejárom. Köszönöm.
Sziasztok.
Épitett vagy gyári erősítők vizsgálatára/ mérésére egy gw-instek gag810 megfelelő lehet? 25 ezrest megérhet?
Igen, attól függ hogy mit szeretnél rajtuk mérni. Ha torzítást akkor ahhoz már annak a 0,02%-os torzítása is sok (PC hangkártya és szoftver 2 nagyságrenddel jobb), ha csak amplitúdó, jelalak átvitelt ahhoz egy XR2206 is megfelel.
Szia, köszi a választ.
Youtube-on megmérték THD mérővel és 0.002%-ra jött ki a torzitása 1kHz-en. Még ez is sok lehet torzitás méréshez? Milyen PC szoftverrel próbálkozzak ha abba az irányba mozdulok?
Régen csináltam már ilyet, emlékeim szerint a spectralab nevű programmal, és SB Live hangkártyával. A kártya saját torzítása a programmal mérve 1kHz-en 0,00035% volt.
Ez jól hangzik. A kérdés: elhisszük-e neki, hogy tényleg annyi a THD. Majd lehet próbálkozok vele és rámérek a gag810-re, jönnek-e ki egyezőségek.
Én elhittem neki, mert egy elég korrekt szoftver. Mértem vele végfokot, pont ugyanannyit mért a valóságban mint amit a PC-n a szimulátor mért a végfokra.
Nehezen tudom elhinni az alacsony torzítást egy olyan szerkezetről, ahol a szinuszt négyszögjelből "faragják" ki, akármilyen profi módon. Ahhoz képest, bár jól néz ki, elég drága.
Nem tudom.
Ezt nézd meg azért. 25 ezresért jutottam hozzá postával egy vadi újhoz, azért a pénzért nekem nem érte meg nekifogni faragni egyet.
Manual_7-8 oldal Ott kiderül minden , "amit a papír elbír".
Ez nem volt kérdés most, ezt megbeszéltük még az elején. de köszi.
Mindegy, ennyi pénzért használt magyar generátorokat találtam csak, és inkább azt nem, főleg, hogy ez új is. A lényeg a videón van, nekem legalább is szempont. Másnak meg más szempontok foontosak, ennyi. Ha pedig még ennél is alacsonyabb torzításra van szükségem, kaptam egy tippet, ott a PC. A hozzászólás módosítva: Ápr 17, 2018
Idézet: „szinuszt négyszögjelből "faragják" ki” Ha hangkaris és szoftveres cuccra gondoltál ott valóban érdekes a technika .A szóban forgó GAG-809/810 generátor pedig a klasszikus dekádikus WIEN hídas alapokon nyugszik. Itt "gömbből lesz a kocka" . Manual 9-10-11 oldala .
Kera_Will
Most látom csak, hogy félreértettem a válaszod... bocsi, épp készülőben voltam nem figyeltem. Szóval igen, azt legalább illene teljesitenie ami a specifikáciokban van. Ez volt az első amit megnéztem, tehát nem csak találomra vettem. Ha THD méréshez nem is annyira alkalmas de sok másra igen. Amire kiváncsi lennék még esetleg, hogy ezzel a generátorral gondolkodhatok abban, hogy lehet e vizsgálni (mármint forrásként használva) hogy mennyi és milyen harmonikus vagy intermodulációs összetevőket ad a jelhez az erősitő (vagy ahhoz is pontosabb generátor kellene mert épp ez a baj ezzel is)? A hozzászólás módosítva: Ápr 17, 2018
Pardon, visszavonom, mert nem néztem alaposan utána. Ránézésre olyan funkciógenerátorosnak tűnt, és onnan gondoltam hogy a négyszögből készül a színusz. Így viszont már érthető az ára is.
Sziasztok,
keresek jelgenerátorhoz erősítő kapcsolást. Bemenet: pc hangkártya jelgenerátor, kimenet: 12V, 2-3A, max. kb. 100Hz. Előre is köszönöm
Szia, nem tudom jól értem-e, de ezt tudja egy átlagos teljesítmény OPA, például az OPA548 vagy társai, vagy a TDA sorozat legtöbb tagja az adatlapi alapkapcsolással középnullás táplálással.
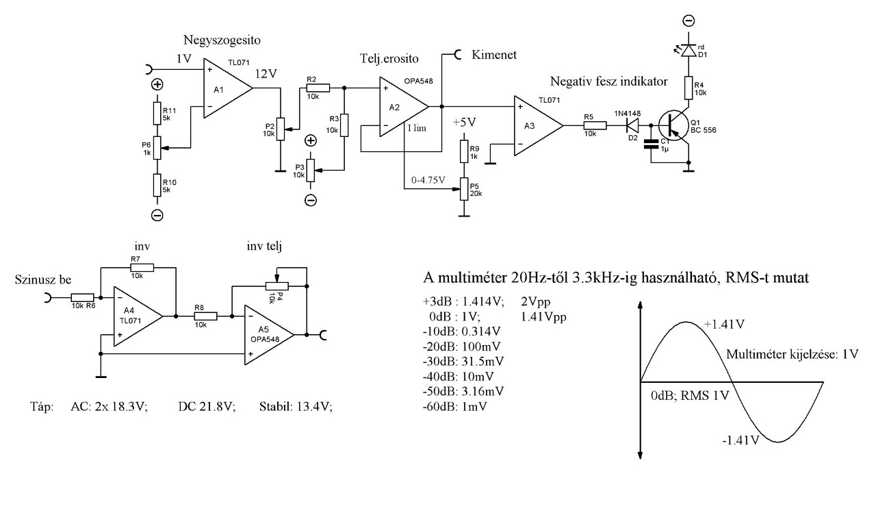
Én így csináltam. Egy szinuszgenerátor kiegészítése. Az alsó rajz a szinusz teljesítménykimenet, a leválasztás nem szükséges, csak biztos akartam lenni a dologban, hogy ne szóljon bele a gyári műszer kimenetébe. A felső rajz négyszögesítő, lehet állítani a kitöltési tényezőt, az amplitúdót, a helyzetet (DC offsetet). A negatív feszültség indikátor csak az én hülyeségem, szerettem volna tudni, hogy a kimeneten megjelenik-e negatív feszültség, jó az, ha pl TTL bemenetet hajtunk meg, vagy egyéb arra érzékeny eszközt. Megépítettem, működik, de a gyakorlatban éppcsak kipróbáltam. Az OPA548 szolgáltatása, hogy a kimeneti áramkorlát is beállítható!
Sziasztok!
Szükségem lenne otthonra hobbi céllal egy függvénygenerátorra. Kinéztem most ezt magamnak az olcsósága miatt. Mennyire érheti ez meg, illetve mivel tud többet pl. egy háromszor annyiba kerülő jelgenerátor, például ez?
Ha termelsz vele és belátható időn belül visszahozza az árát akkor megéri, legalábbis valami ilyet jelenthet a megéri szó. Ha olcsóról van szó, akkor az ember automatikusan mondjuk az XR2206-ra vagy valami hasonlóra gondol, mert az valóban olcsó. Cserébe csak 1-1,5MHz-ig megy.
Hobbi szinten szerintem általában csak saját magának termel az ember.
![]() Ránézve a paraméterekre mit lehet róla elmondani, például milyen funkciók hiányoznak belőle ami esetleg később fontos lehet? De úgy is kérdezhetném, hogy milyen paraméterekre kell figyelni? Tudom én, hogy ezeknél is árban határ a csillagos ég, de úgy hobbi szinten mi az amit még érdemes rákölteni? Magas frekvenciával nem foglalkozom, inkább csak mikrovezérlőkkel, szóval ez a szinuszos 60 Mhz szerintem elég lenne nekem. Főleg abból kiindulva, hogy a UNI-T 25 MHz-es és háromszor annyiba kerül, akkor mennyibe kerül egy márkás 65 MHz-es?
Amikor az ember műszert vesz azt kell figyelembe vennie, hogy neki mire kell. Amit kinéztél leírás alapján jónak tűnik, de ha neked pl. fontos, hogy 25MHz felett is tudjon négyszögjelet előállítani akkor már ki is esett, mivel a 60MHz csak szinuszban igaz. Hogy jót válassz ahhoz tudnod kell mi a cél.
Egy márkás? Mondjuk a Rohde&Shwarz HMF2525 funkciógenerátora 470 000Ft körül mozog és ez csak 25MHz-es. U.i.: Az általad kérdezett 65MHz-hez a HMF2550 van a legközelebb a maga 50MHz-es felső határfrekvenciájával, ez 580 000Ft körül mozog. A hozzászólás módosítva: Szept 5, 2018
Idézet: A leírtak alapján jó, de sok minden nincs leírva, igazán csak próba mondja meg milyen, szkóppal és jó FFT-vel nézegetve minden tartomány. „De úgy is kérdezhetném, hogy milyen paraméterekre kell figyelni?”
Ahogy olvasgatom a leírását általános célokra megfelel, vannak benne különféle modulációk, és képes nagyon rövid (20ns van írva) impulzust is kiadni. A torzítása 0,5% körül van, ilyen alkalmazásokra az is megfelel, nyilán torzításmérésre nem lesz jó, de arra nem is ilyen eszközt használnak. A TTL kimenetre 10ns fel lefutást ír az is elég gyors, az impulzusszélesség 5ns-os lépésekben állítható, a sweep time kellően széles, mondjuk arra nem jöttem rá hogy a kimenet amplitúdója 10 vagy 20MHz-ig stabil-e kellően, mert átvitel mérésnél az is lényeges.
Szóval összességében jónak tűnik, de a DDS-ektől csodát nem kell várni. Nekem van egy egyszerű kínai ami 35MHz-től megy 4,4GHz-ig, de az úgy megszórja az egész spektrumot hogy ihaj, az első harmonikusa nem sokkal van az alapjel szintje alatt. Idézet: A többi olcsó kategóriűjú DDS elvű is amikkel találkoztam, tele van zajokkal, fft sem kell, szkóponlátni a tüskeerdőt. Van egy Fluke DDS függvénygenerátor is, az nem szórja meg. „de az úgy megszórja az egész spektrumot hogy ihaj, az első harmonikusa nem sokkal van az alapjel szintje alatt.”
Köszi, erre voltam kíváncsi, de akkor ezek szerint ez még drágább mulatság mint egy szkóp.
![]() Egyébként arra is gondoltam, hogy egy 3 az 1-ben oszcilloszkópot vennék 4-500$ környékén, de ahogy elnézem az árakat, ilyenből is csak olyat kapnék aminek 1 csatornás jelgenerátora van. Nekem meg inkább nem is a frekvencia lenne a mérvadó, mert szerintem hosszú ideig elég lenne a kHz-es sáv is, így inkább az alapján döntenék, hogy melyikben van több funkció ami később mondjuk jól jöhet. Például az mindenképpen kellene, hogy saját jelalakot is lehessen beállítani rajta, de ahogy nézem ezt ez is tudja 95$-ért. De hogy a jelalak minőségén kívül mivel tudnak többet a nagyok, azt sajnos nem tudom mivel nem nagyon használtam még ilyet. Ge Lee: Köszi, akkor lehet ez lesz a befutó, mert így az elmondottak alapján valószínűleg a 300$-os sem lehet sokkal jobb, annyit meg most nem szívesen költenék rá. nagym6: És egy zajmentes jelgenerátor kijön fél milla alatt? Egyébként az se egy utolsó szempont, hogy ha kinövöm, akkor ezt legalább el lehet adni (mert olcsó, színes LCD stb), de egy drágábbat már nem biztos. Idézet: „Nekem van egy egyszerű kínai ami 35MHz-től megy 4,4GHz-ig, de az úgy megszórja az egész spektrumot hogy ihaj, az első harmonikusa nem sokkal van az alapjel szintje alatt.” Talán azért, mert négyszög jelet generál?!! ![]() A DDS-ekkel nincs baj. Elvükből adódóan, ha nincs kimeneti szűrő(ami sok esetben elmarad), akkor a kimenő jel sokféle komponenst tartalmaz, nem is kis amplitúdóval. Ám ezt szűrővel használva már tiszta, meglehetősen kis torzítású szinusz jelet eredményez. |
Bejelentkezés
Hirdetés |




Egyszerűen nem értem, ugyan ezzel csak a másik panelen tökéletesen működött. Mindegy, a lényeg, hogy jó, haladhatok tovább.


.







