Fórum témák

» Több friss téma
Fórum » Fénycsöves háttérvilágítás cseréje LED-esre
Lapozás: OK   3 / 5
(#) tothbela válasza Firefighter1 hozzászólására (») Szept 30, 2018 /
 
A nagyfesz trafókat ha kiforrasztod, utána már nem annyira veszélyes a mérés. Van egyszer 5 V, meg valamekkora másik. Az egyik hűtőn egy darab fet van, az kapcsolgatja a hálózati oldalt. A másik hűtőn két dupla dióda, azok középső lába megy valamelyik szűrőkondihoz. Ott meg lehet mérni mekkora feszültség áll rendelkezésre.

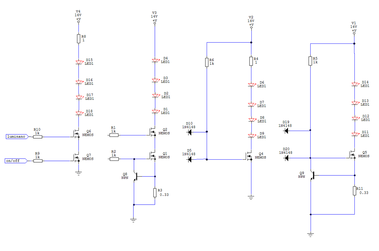
A lum meg az on off jel az általában TTL szintű, tehát ilyen jelet kell feldolgozni. Elméletileg két darab logikai bemenetű mosfetet sorosan kötve egy logikai invertáló kimenetű és kapu kapható. Az egyik gate a lum, másik az on jelre direkt köthető. A fetekkel sorosan me nek a ledek, meg egy valamekkora ellenállás. Olyan 1-3 Ohm közötti. Ennyi az egész.
(#) tothbela válasza Firefighter1 hozzászólására (») Szept 30, 2018 /
 
Mosfeteknek mindenképpen valami logikai szintű kell, mert a vezérlő jel nálam szkóppal nézve max 4,2V. Én az utolsót csináltam meg, de inkább a második tetszik. Végül is mindegy. A jeleket egyből arról a csatlakozóról vettem le, ami összeköti a táp panelt a digitális panellel. Tehát az összes ellenállás meg mittudomén ami a táp panelen van a vezérlő jelek útjában az ki lett dobva. A PWM fényerő modulátor az rajta van a digitális részen. Csak azt kell megépíteni, amit rajzoltam. Abból is csak egyet. Amelyik tetszik. Logikai feteket bontottam, nálam 2SK2012 az alany, de ezer féle használható ami 3V-nál már kinyit.
(#) Sinike hozzászólása Okt 2, 2018 /
 
Üdv Néktek!
Megszületett a - tudtommal első - belső fényerő-szabályzott ledesített monitor

A tápfeszt 78R12-vel, arra adott ON jellel (3,3V) kapcsoltam.
A DIM jel egy egyszerű darlington kapcsolással - nálam egy BC337 és egy C2621 tranzisztorral oldottam meg; az volt itthon Egyszerűen egy 3,3K ellamállással a BC bázisára kötöttem a jelet.
(Az egészet az inverter helyére tettem.)
A LED szalag + megy direkt, a - pedig a collector-okra. (fordítva is lehetett volna, de mindegy )

Tudom, elegánsabb lett volna FET, de most az nem volt itthon.

Egyetlen kishibája, h kb fél fényerőnél lekapcsol, mert ugye nem éri el a nyitófeszt, de engem nem zavar

Teszek képeket, ha bemegyek a műhelyből, és valakit érdekel
(#) Firefighter1 válasza Sinike hozzászólására (») Okt 2, 2018 /
 
Naná hogy érdekel..
Hogy érted hogy az első? Nálad az első? Énis most pont ezen aggonizálok hogy hogyan csináljam..
kicsit "fo*ok"
(#) Zsiroskenyer válasza Sinike hozzászólására (») Okt 2, 2018 /
 
Üdv!

Lehet, hogy nálad az első, de már mások is csináltak ilyet (én is).

Amúgy nem egy nagy ördöngösség, ha PWM-el van szabályozva a fényerő (99%-ban az).
Csak fel kell erősíteni a PWM jelet egy FET-el vagy tranyóval és mehet is a ledekre.
Csak a tápfeszre kell odafigyelni, mert általában 16-28V között szokott lenni a fénycső inverter tápja, azt meg a 12V-os led szalag nem tűri túl hosszú ideig, hiába van a PWM-el visszavéve a fényerő. Én mindig berakok egy 7812-t is, az a biztos.

Egyébként én BD241C-t szoktam ilyen célra használni, abból van mindig itthon egy marékkal. És eddig nem volt vele baj.

Két kép egy ilyen általam átalakított monitorról:

https://drive.google.com/open?id=1Yif5DkksUscDU1ywpAoAcSGHlffFJRDY
(#) Sinike válasza Zsiroskenyer hozzászólására (») Okt 4, 2018 /
 
Végigolvastam vagy 100 topikot, sokan kérdezik, hogy lehet megoldani - többek közt én is, hogy így jó lenne-e, vagy úgy, vagy amúgy?? És semmi konkrét válasz!
Nálad csak a BD van, nincs BC - ha jól látom. Egyből arra kötötted a PWM-et? Az vezérli a 7812-t, vagy előbb a 7812 és aztán a BD? És gondolom, 78R12 és az ON/OFF jellel kapcsolod..?
(#) Zsiroskenyer válasza Sinike hozzászólására (») Okt 4, 2018 /
 
Nem, van ott még egy BC212 és egy BC413 is, csak a fekete szigszalag előtt nem nagyon látszik.
Maga a PWM jel, amit a MAIN (vezérlő) panel kiad az általában 3,3V-os, néha 5V-os jel, ez elég gyenge, és a MAIN panelen is lehet soros ellenállás. Ezért csak úgy közvetlen nem lehet vele teljesítmény tranyót hajtani (talán FET-et, de ahhoz meg a 3,3V kevés).

Gyorsan leskicceltem a kapcsolását annak, amit a drive linkben küldtem.
Szerencsém volt azzal a monitorral, mert készenlétben elvette a PWM jelet is teljesen, nem kellett külön ON/OFF jellel foglalkozni. De kiegészítettem a rajzot még egy tranyóval, így már az ON/OFF jelet is tudja venni.
A hozzászólás módosítva: Okt 4, 2018
(#) Zsiroskenyer válasza Zsiroskenyer hozzászólására (») Okt 4, 2018 /
 
A 78R12 jó ötlet, szerintem simán rá lehet kötni a monitor ON/OFF jelét, ha kell, de nekem csak sima TS7812 volt itthon. Meg most nem is volt rá szükség.
(#) tothbela válasza Firefighter1 hozzászólására (») Okt 5, 2018 /
 
Erről az oldalról készíts több képet, valamint a bekarikázott fetek feliratát olvasd le, mert lehet hogy jó a ledesítésre.

Vagy ha az inverterek visszacsatolását ki lehet iktatni (ez tiltja le ha öreg a cső), talán az inverter primer oldaláról üzemelhetnek a ledek. Persze trafó az nem kell bele, meg valamit kell vele csinálni, de talán megoldható. Akkor meg csak egy 1-3 Ohmos ellenállás szükséges. Na meg a ledek.
A hozzászólás módosítva: Okt 5, 2018

fet.jpg
    
(#) tothbela válasza Firefighter1 hozzászólására (») Okt 5, 2018 /
 
Most lapozom az inverter IC adatlapját. Van két lába. Vagyis több, de minket most csak kettő érdekel. Az 5. és a 6. láb. Ezek érzékelik a csöveken lévő feszültséget, valamint a rajtuk átfolyó áramot. Ennek függvényében változtatják, vagy tiltják az inverter paramétereit. Próbálom megérteni a lelki világát az IC-nek. Ha az említett két lábon a feszültség kisebb, nagyobb, vagy valamekkora határon belül van, akkor aktív a kimenet. Tehát be lehet csapni valahogy. Hogy ezt kipróbáld (nincs nálam a panel), kellene két 1-10kOhm körüli trimmerpoti, meg természetesen a két nagyfesz trafó kiforrasztása után egy sima led egy 1kOhmos előtét ellenállással. Mivel az inverter (inverterek) mind a két félhullámát hasznosítani szeretnénk, az inverter trafó primerének a két szélső kivezetését (vagyis ennek a helyét) össze kell kötni. Ide jön a led negatív pólusa. A trafó középső kivezetésének helyére pedig egy 1 kOhmos áramkorlátozó ellenálláson keresztül a led pozitív elektródja. ha küldöd a képeket, berajzolom hova kellene bekötni a kéz trimmert, és milyen feszültséget kellene velük beállítani. Ha jó a beállítás, akkor a teszt led fénye jelzi az eredményt.
A hozzászólás módosítva: Okt 5, 2018
(#) Firefighter1 hozzászólása Okt 5, 2018 /
 
Nagyon köszönöm a segítséget!

ma vagy holnap lessz időm vele foglalkozni!

Lövök is róla több képet!
Meg akkor merek is előre. betápfeszt meg hasonlókat!

Akkor ha jól értem, meghagynád az egesz vezérlést, csak becsapnád az ic-t... mondván hogy ott minden úgy működik ahogy kell... csak ugrik a magasfesztrafó.. és a ledeket hajtaná meg...
Nem rossz ötlet!
Azért előástam egy marék logikai fet-et meg npn-t is!
(#) tothbela válasza Firefighter1 hozzászólására (») Okt 5, 2018 /
 
Így van. Annyi már kiderült, hogy az áram érzékelés lába 0,7V felett kell legyen. Az IC gyári ajánlása szerint ha jól emlékszem 260 Ohm körüli ellenállás van ez a láb és a gnd között. Tehát egy 22kOhm körüli ellenállással kell felemelni a tápfesz felé. Persze ha a monitor a gyári ajánlás szerint készült. A feszültség érzékelése kérdéses, mert a referencia 3V körüli. Nem tudom hogy egy komparátor bemenet ez a láb (mert akkor csak 3V alá kell tenni ezt a lábat), vagy hibaerősítő (ekkor valami visszacsatolást óhajt a kimenetről). Ezt majd a teszt dönti el.
(#) Zsiroskenyer hozzászólása Okt 6, 2018 / 4
 
Sziasztok!

A héten sikerült egy 32"-os Panasonic LCD TV-t LED-esítenem.
Nincs kérdésem, csak gondoltam megosztom veletek a tapasztalataimat.
Ha valaki LED-esíteni szeretne egy nagyobb TV-t, és nem tudja hogy álljon neki, akkor talán ez kiindulási alapot nyújthat.

Azzal a hibával került hozzám a TV, hogy bekapcsolás után se kép, se hang, csak hibakódot villog.
Kiderítettem, hogy a fénycsőinverter vezérlő IC-je adta meg magát, új beszerzése pedig nem érte volna meg se a pénzt, se az energiát, és maguk a CCFL csövek is elöregedtek, úgyhogy a LED-esítés mellett döntöttem.
Egy kis internetes böngészés után rájöttem, hogy az inverter panel csatlakozójának 1-es ("status") lába jelzi vissza a MAIN-nek, ha minden ok. Ezt a lábat egy 10k-s ellenálláson keresztül GND-re kötve a TV elindult, és megjelent a kép (természetesen háttérfény nélkül). Zseblámpa segítségével egy bizonyos szögből megvilágítva szétszedés nélkül, szemből is halványan látszik, ha van kép.
Szétszedés után kibontottam a régi CCFL csöveket, és a helyükre bekerültek a LED szalagok.
Mivel 14db 65cm hosszú CCFL cső volt bent, ugyanennyi LED szalagot tettem a helyükre (ez kb. 9m szalagot jelent), pont ugyan úgy, ahogy a csövek is voltak. A szalag típusa: 60LED/m, 6500K, 4,8W/m, 12V DC. Mivel a rendelkezésre álló tápfesz 24V, ezért kettesével sorba kötöttem őket.
Nagy szerencsémre ez a TV nem szabályozta a háttér világítást, ezért nem kellett a PWM meghajtással bajlódni, csak a ki-be kapcsolásra kellett egy FET.
Bekapcsoláskor azonban soknak találtam a fényerőt, ezért egy disszipatív szabályzóval (egy FET + egy 10k-s poti) visszavettem a LED-ek feszültségét 24-ről 20-V-ra, így kb. 1,5A-t vett fel az egész.
És ezzel még a LED-ek élettartama is nő.
Végül visszaraktam az LCD panelt, összeraktam teljesen a TV-t. Még egy utolsó próba, hogy minden jó-e, és kész is van.

Az egész folyamat elejétől a végéig kb. 3 órát vett igénybe (LED szalag vásárlást leszámítva ). Szerintem ennyit megért.

Készítettem néhány képet is:
1-2. kép: régi CCFL csövek,
3-4. kép: LED szalagok csupaszon,
5. kép: az inverter védelmet kiiktató 10k-s ellenállás,
6. kép: a végeredmény (most így hirtelen csak a biztonsági kamerák képét tudtam rákötni próbaképp).

https://drive.google.com/open?id=1Y9-VuGTTDTScs3F6IIBmkFAG1a7w7k96
(#) Firefighter1 válasza tothbela hozzászólására (») Okt 6, 2018 /
 
NA most van egy kis időm.. ugyhogy ugrok is neki.. mérek fotózok
és töltök fel ide szépen mindent
(#) pipi válasza Zsiroskenyer hozzászólására (») Okt 6, 2018 /
 
Hali!
4V 1,5A-t elfűteni nem kevés, nem melegszik nagyon?
(#) Zsiroskenyer válasza pipi hozzászólására (») Okt 6, 2018 /
 
Szia!
Ha csak "lógna" a levegőben a FET, akkor tényleg sok lenne az a 6W, de oda van szorítva a kijelző vázát alkotó fém lemezhez (természetesen pasztával), ami nem kis felület. 10 perc járatás után is alig lehetett érezni, hogy kicsit langyosodik. Egyébként IRFS630 a FET típusa.
A hozzászólás módosítva: Okt 6, 2018
(#) tothbela válasza Firefighter1 hozzászólására (») Okt 7, 2018 /
 
Bejelöltem mely területet kellene fotózni a lehető legjobb minőségben. Ha lehet szabad fénynél, és vaku nélkül. Akkor vissza tudom rajzolni. Addig próbálok keresni manuált, hátha akad.

inverter.png
    
(#) tothbela válasza Zsiroskenyer hozzászólására (») Okt 7, 2018 /
 
A színeid milyenek? Nekem kínai led szalaggal nem igazán voltak élénkek a színek, de találtam egy led világítással foglalkozó boltot, és ott szemmel válogatva kiválasztottam egy élénk fehér színt. kicsit érdekes a megfogalmazás, de nem tudok más jelzőt. A fakó hidegfehér az kékes, a fakó meleg az sárgás, a fakó természetes az meg szürke. Na meg van a ragyogó fehér, ami olyan mint ha nappali fény lenne. Jó széles a spektruma. Talán nem ok nélkül drágábbak az eredeti ledek a TV-kbe.
(#) elektrorudi válasza tothbela hozzászólására (») Okt 7, 2018 /
 
Közkiccsé tehednéd a típusát. (ha nem tudod, a számlán biztos rajta van)
(#) tothbela válasza elektrorudi hozzászólására (») Okt 7, 2018 / 1
 
Megtettem volna ha nem lettem volna gyarló. nem gondoltam hogy később kellene. QL fénycentrum a bolt neve. Csak a ledek mérete (3528) volt a szalagon, meg a CW (cool white) jelzés. Meg a 4,8 W/m. Ez szerepelt a számlán is, meg a vásárolt mennyiség. Viszont ugyanez volt a szalagok harmadán. Mégis más volt a ragyogása.

Ez sajnos nem az amiből 2x100 darabot rendeltem az e-bay-en, hanem melóhelyre vettünk számítógép billentyűzet megvilágításra szalagot, alu sínt, záróelemeket meg dimmert....... Ott volt egy nagy táblára egymás mellé ragasztva sokféle.

Majd ha arra járok megint, nem felejtem el elkérni a gyártó adatait is, mert gondolom nem mindegy ki csinálja.
(#) Firefighter1 válasza tothbela hozzászólására (») Okt 7, 2018 /
 
A természetes fényt most el kell felejtsem mert itt be van borulva minden.
Fehér lepedővel próbáltam szortabbá tenni a fényt, és ugy fenyképezni hogy a tükröződés ne takarjon ki semmit!

Amugy nem kell ám nekem az eredeti vezérlőt használni... az is bőven jo ha a ott a BRI meg az On/Off jelet levesszük és azt egy olyan fetes megoldással használjuk fel!
(#) tothbela válasza Firefighter1 hozzászólására (») Okt 7, 2018 /
 
Itt viszont adott minden, a képek is jók. Lehet kalkulálni.
(#) Zsiroskenyer válasza tothbela hozzászólására (») Okt 7, 2018 / 1
 
Én is boltban veszem a LED szalagot, nem rendelem, mert így meg tudom nézni saját szememmel, hogy milyen a színe.
Az az igazság, hogy ennél a TV-nél nem nagyon foglalkoztam a legtökéletesebb szalag kiválasztásával, mert egy jó öreg Panasonic-ról van szó, nem valami 1-2 éves Samsungról vagy LG-ről. (A felbontása is csak 1366*768, össze sem lehet hasonlítani egy FullHD TV-vel).
Talán ezért is szedtem szét nyugodt szívvel.

A LED szalag pontos típusa, amit használtam: "LEDS-B 4.8W/M IP00-CW"

De hogy válaszoljak is a kérdésedre, szerintem viszonylag helyén vannak a színei.
Laptopom kijelzőjével összehasonlítva látszik, hogy teljesen fehér képnél a TV kicsit sárgásabb, de ezt egyébként nem lehet észrevenni.
A boltban kaptam volna 9000K-es szalagot is, de annak már nagyon kékesnek tartottam a színét, szerintem az már sok lenne. (Na meg annak 2500 Ft métere... Többet érne a LED szalag, mint a TV. )
A hozzászólás módosítva: Okt 7, 2018
(#) tothbela válasza Zsiroskenyer hozzászólására (») Okt 7, 2018 /
 
Köszi a választ. Kissé nekem is ilyen sárga hangulatú a színe a ledesített monitornak, a csövekkel kissé élethűbb színe volt. Amit sikerült 2 métert megmenteni a munkahelyi projektből, az lett volna élvilágítás. A szín jó volt, csak rácsos lett a fénye. A mostani kis színfakóság kevésbé zavaró, mintha sávos lenne.

Ez a szebb szalag szintén nem olcsó. Ár/érték arányban jó ez a mostani kissé naplemente hangulatú.
(#) tothbela válasza Firefighter1 hozzászólására (») Okt 7, 2018 / 1
 
Kis fejlemény.
A nagyfesz trafók kivétele után ott marad 12 luk. Oda be lehet tenni 6 darab 10-22 Ohm/0,5-1W ellenállást állítva. Sárgával rajzoltam. Ezek lesznek a ledek előtét ellenállásai.
A fetek alatt van két piros nyíl, ami két kondenzátorra mutat. Ezek C122 és C123. Ezeket ki kell forrasztani.
A C123 helyére kell egy 1-10 µF közötti kondenzátor. ha elkó, akkor ugyan az a polarizációja mint annak, ami bent volt. Ezt kék körrel jeleztem. Ezzel párhuzamosan kell kötni a ledeket, aminek szervezését még kitárgyaljuk.
A Q107 fetnél egy kis sárga csík mutatja, hogy a gate és a source lábakat rövidre kell zárni egy darab vezetékkel. Ki is lehetne forrasztani a Q105 és a Q107-et, de nem egyszerű. Így fizikailag ott maradnak, csak elektromosan nem.
A Q105 gate elektródjánál el kell vágni a fóliát, így nem kap vezérlést.

Az áram és feszültség figyelést figyelgetve az IC adatlapját böngészve kiderült, hogy van egy időzítő is a vezérlőben. Az nem foglalkozik sem a feszültséggel, sem az árammal, amíg a C110 fel nem töltődik 3V felé. Addig még hibás csővel is próbál beindulni, majd ha az időzítés lejár, akkor már csak akkor üzemel, ha minden jó.
Na ezt az időzítőt át lehet verni, mert ha a C110 nem töltődik fel, mi pedig egy dróttal (sárga csík) összezárjuk a két lábát, így nem is fog, addig az áram és feszültség figyelés nem él.

Van ott a fetek mellett két elkó. C124 C125. Ezek az inverter tápját szűrik. Ha óvatosan vigyázva magadra rámérsz ezekre a kondikra bekapcsolva, ezen mérhető az inverter tápfesze. Ez 12-15V között lesz valahol. Ennek értékétől függ a ledek szervezése, hogy három, vagy négy megy sorosan.

Elviekben ennyi.
(#) Firefighter1 válasza tothbela hozzászólására (») Okt 7, 2018 /
 
Na ez a kemény nem a vídia!
Ez igen... kb tuti hogy minden pontos, mivel az "időzítő is ugy van ahogy írod!
Bekapcsolás után kb 1-2 másodpercig probál világítani a cső...
mivel csak az egyik ága törött igy kisebb fellobbanásokkal de fénylik!
Aztán kikapcsol!

Holnap napközbe emésztem ezt az egészet amit irtál, aztán délután meg is ejtem azt a mérést, és a változtatásokat!
Ledet rendeltem ebay-ről mégpedig ezt...
Mivel ledszallagom csak széles van itthon,

De rendeltem 200 darab keskeny ledet hidegfehéret is ha nekem kellenne a panelt megcsinálni a feszültség miatt.

Ha minden össze jön akkor ezt már nem is üvegbe mérik hanem rekeszbe!
A hozzászólás módosítva: Okt 7, 2018
(#) tothbela válasza Firefighter1 hozzászólására (») Okt 7, 2018 /
 
A gyári led csíkot nem ismerem, de a sajáttal is lesz még egy kör. Ugyanis szét kell szedni az lcd panelt lehetőleg kosz és szösz mentesen. Ehhez óvatosan szét kell csavarozni vagy pattintani a horganyzott keretet. Előtte egy pár videót nézz meg ezekről a műtétekről. Nagy vonalakban mind ugyanaz, csak más a méret. Semmi esetre se szakadhat le a meghajtó panel. Régebben találkoztam olyan monitorral, ahol be és ki lehetett csúsztatni a csöveket, de többnyire nem ez a jellemző. Szóval csak finoman.

A sörözést bevállalnám, csak hát a kilóméterek. Na azok okoznak problémát.
A hozzászólás módosítva: Okt 7, 2018
(#) Firefighter1 válasza tothbela hozzászólására (») Okt 8, 2018 /
 
Már LED-esítettem panelt, de azok kisebbek voltak FPV hez, hogy szabadba is jobban lehessen látni, ugyhogy maga a folyamat nem volt idegen, csak ott repült mindig a vezérlés meg minden, mert univerzális panelt kapott!

Ez a monitor is már szét van szedve, tartottam attól hogy a szallagkábel a panel és a kijelző között megtörik, de próbáltam nem sokat "hajtogatni" és szétszedés óta a szekrény tetején pihen karanténban! Zacskó/puha rongy/karton .
(#) elektrorudi válasza tothbela hozzászólására (») Okt 8, 2018 /
 
Köszönöm. Félő, hogy a forgalmazó se tudja, mit is árul? Ne legyen igazam!
Következő: »»   3 / 5
Bejelentkezés

Belépés

Hirdetés
XDT.hu
Az oldalon sütiket használunk a helyes működéshez. Bővebb információt az adatvédelmi szabályzatban olvashatsz. Megértettem