Fórum témák
» Több friss téma |
Szia!
Köszönöm, talán még el is férnék vele a panelon (ez + védelem lenne, smd-be férne talán) Viszont, közben gondolkodtam hogyan lehetne kevesebb alkatrészből megoldani. Van egy elméletem, miszerint: Egy TL431-el előállítok 2,5 V-ot, amit megkap a 10K-s NTC. A másik kivezetése megy egy sima diódára, aminek a másik fele egy tranyó bázisára, és a bázist lehúzom földre kb. 5-10k Ohm-al. A tranyó emittere GND-re megy, a collectora pedig a FET Gate-jére. Az egész elképzelésnek az az alapelve, hogy amikor a dióda nyitófeszültségét eléri az ntc-n keresztül "érkező" áram (gyakorlatilag az NTC egy feszültség osztó szerepét töltené be a GND-re húzó bázisellenállással), akkor a dióda vezetni kezd, a tranyót nyitja, és a FET Gate-jét letesteli. Kb. 45-50 foknál kellene ezt a malőrt elkövetnie. Mit gondolsz/gondoltok, ez így működhet? A hozzászólás módosítva: Máj 16, 2016
Ez így lineáris üzem és egy fokozatosan záródó FET nagyon melegedhet. Arról nem is beszélve, hogy mi történne, ha a hőfok ott mászkálna - ki tudja, mit akarsz a fettel csináltatni pontosan.
Ilyesmit csak komparátor kapcsolásban szabad csinálni. Az ötletedet pedig célszerű lenne rajzban is megjeleníteni, de hangsúlyozom: ez így nem okés.
Rendben, értem!
Akkor ezt az ötletet elvetem, és megpróbálom beletuszkolni azt ami fentebb le van írva. Köszönöm a segítséget! Egy kérdésem lenne. A trimmerek elhagyhatók, ha tudom, hogy 50 foknál kell kikapcsolnia?(ezt nem kell változtatni, ez biztos.)
Először állítsd be trimmerrel, aztán vedd ki, mérd meg a pillanatnyi értékét és mehet a helyére egy ellenállás.
Sziasztok,
NTC elem kellene, de nem tudom, hogyan kell kiválasztani a szükségest. Az alapprobléma az, hogy van egy ECU-val vezérelt robogóm, amit átalakítottam karburátorosra. A gyári hőmérséklet jeladó az ECU-t vezérelte, az meg egyrészt az injektorokat a hőmérséklet függvényében, másrészt meg működtette a hőfokjelző műszert. Mivel az ECU-t kiiktattam, a gyári hőmérséklet jeladó direktben nem jó a műszerhez, ezért egy olyant kell beiktatnom/cserélnem, ami 90 Celsius esetében a műszer mutatóját középállásra kényszeríti. Most nem tudom konkrétan, hogy ez mennyi, majd megmérem, hogy mekkora az az ellenállás amin keresztül a műszer mutatója a robogó feszültségéről középállásra áll be, de a PÉLDA kedvéért azt mondom, hogy 5 kOhm, tehát konkrétan hogyan kell olyan NTC-t keresnem, ami 90 Celsiuson 5 kOhm? Köszönöm a segítséget.
Táblázatból. A 33 kOhm-os 90 °C-on 4 302 Ohm-os, a 47 kOhm-os pedig 6 127 Ohm-os. Melléklet, hetedik oldal.
Nagy KÖSZÖNÖM!
Azt mondjuk nem értem, hogy a 33/47/(68) kOhm hogyan értelmezhető, azt látom, hogy a "Part Number NTCLE..." oszlopban a 4 tagú szám középső kettő értéke adja meg, de te kOhm-ot említesz a táblázat kék, legfelső sorában meg Ohm-ról van szó, vagy csak én nem értek valamit, de mindenesetre köszönöm. Persze kérdéses lesz, hogy az alapjárati fesz. és a max. fesz. eltérése miatt ez hogyan változik, mármint a mutató mozgása, de beépítés előtt majd egy potival kipróbálom.
Úgy, hogy nem jó táblázatot néztem.
![]() 50 és 68 kOhm-os van a kérdéses érték közelében. Utóbbi közelebb van az 5 kOhm-hoz 90 °C esetén. 12. oldal.
Aha, ez most már így érthető számomra is. Persze majd a mérés után megtudom, hogy valójában és konkrétan mit is keresek, a következő nagy kérdés majd az lesz, hogy ha megvan a táblázat alapján a szükséges típus, akkor ezt hol találom meg a kereskedői hálózatban. A helyi boltos társadalom szerintem nincs arra felkészülve - de ezt csak gondolom - hogy ilyen szintű problémával zaklassam. A "Vishay" gyártó xxx termékét meg pont azt tartson... Majd kiderül.
Sziasztok!
A problémám a következő: Adott egy épület, amiben nincs fűtés. Télen az épületben (külső hőmérséklettől függően) akár -5, -8 Celsius fokig is lehűl a levegő. Ebben az épületben van egy hőszigetelt láda, amiben 3-4 zsák krumplit tartok télre (kb.: 1 köbméteres lehet). A ládán belül a hőmérsékletet szükséges lenne fagypont felett tartani, mondjuk +3, +6 fok között, hogy a krumpli ne fagyjon meg. (Eddig ezt forró vizes palackok behelyezésével oldottam meg, de meguntam a vizeskedést és szeretném automatizálni a dolgot.) Építenék valami egyszerű, de megbízható kis elektronikát a hőmérséklet fagypont felett tartásához (PIC és társai kizárva és hőmérséklet kijelzés sem kell). -12 vagy 24V-ról kell működnie. -Viszonylag szűk tartományban kapcsoljon be-ki (bekapcsol: +3 fok, kikapcsol: +6 fok). Fűtőelemnek mosógépből kiszerelt fűtőbetéteket gondoltam használni, mondjuk kettőt vagy hármat sorba kötve 12, vagy 24V-ról megtáplálva, cél hogy lassan és csak néhány fokot melegedjen (a fűtőbetéteket a doboz alján, különböző pontokban szeretném elhelyezni). -Kérdés, hogy mi legyen az érzékelő. Egy egyszerű PTC (vagy NTC)? -Az is kérdés mi kapcsolja be a fűtőelemeket. Én FET-et preferálnék, mert a relés be- és kikapcsolásnak határozottságában nem bíznék. Hátha más is gondolkodott már hasonló problémán, talán már létezik kész megoldás is itt valahol, ezért várom az ötleteket!
Szia!
Lehet, hogy én egyszerűen valami ilyesmiben gondolkodnék. Thermostat Vagy a ládába egy sima szoba termosztát. A hozzászólás módosítva: Okt 11, 2018
Hello! Nem érthető, hogy 24V-ról fűtenéd? Mert egy 2000W-os fűtőtest kb. 1A-t venne fel, ami 24W. És sorba kötnéd a hármat?
Esetleg valami ilyesmi?
Bővebben: Link
Szia!
Nekem van kint egy "pálmaházam" télire: kb. 2,4*2m alapterület 1,5 m a szélén, 1,8m a közepén, mint egy nagy kutyaól 12-es OSB, belül 4 cm hungarocel szigetelés. Ezt fűtöm 2*60W +2*60, vagy 100W normál izzóval, egy kínai termosztáttal szabályozva 2-5C fokot tartok a két pálmának. Szerintem Neked elég lehet bele egy 60W, max. 100W-os izzó, mint fűtőtest. A termosztát meg 1200-1500Ft körül volt... Szép estét Mindenkinek!
Szia! Köszönöm a tippet, de..
A szobatermosztáttal az a gond, hogy 15 fok alá nem lehet vele szabályozni (legalább is ami az én kezembe került). Ráadásul vásárolni nem szeretnék hozzá semmit, van egy csomó lomom. Magyarán abból szeretnék "főzni", amim van.
Szia! Régi Hajdú mosógép fűtőbetétekben gondolkodtam, van belőle három, egyenként 950W-os.
24V-ról működtetve 400mA-t vesz fel és viszonylag hamar felmelegszik olyan hőmérsékletre, hogy kézzel tartósan nehezen tudom fogni, kb.: 50 fokos lehet . Ha nem muszáj nem szeretném, hogy a betét 30-40 fok felé melegedjen, csak szépen lassan emelje a hőmérsékletet a dobozban. Ezt a részét majd kikísérletezem, hogy milyen feszültségről és hány betét, milyen kapcsolással (soros, párhuzamos) hozza a fenti eredményt. Ami most inkább foglalkoztat, hogy mivel érzékeljem ezen a szűk tartományon belül a hőmérsékletet és mi a kapcsolgassa a fűtőbetéteket. Gondolkodom az általad publikált NTC-FAN6 nevezetű kapcsoláson, csak persze nem ventilátort működtetnék róla hanem a fűtőbetéteket. 1-1,5 A a maximális fűtőáram, amivel számolok. Alkalmas lenne ez a feladatra? Ha igen, milyen módosítást javasolnál hozzá?
Az ötlet kiváló, izzós fűtésen már én is gondolkodtam. Esetemben a gond vele az, hogy az izzó közvetlen közelében nagyon meleg van. A dobozom nagyon szűkös, az izzót úgy elhelyezni, hogy ne érjen semmihez szinte lehetetlen.
Köszönöm a tippet.
Jó tudni, hogy ilyen is létezik! De az ára is nagyon szép! Javaslatod kapcsán lehetséges megoldásként az is eszembe jutott, hogy van használaton kívüli gépkocsi ülésmelegítőm is, akár azt is letehetném a doboz aljára. Egyelőre maradnék a mosógép fűtőpatronoknál.
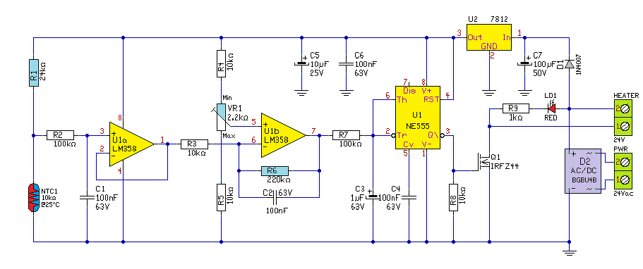
Hello! Ha gubacsolni van kedved, akkor lerajzoltam, mit kell tenni. Számításaim szerint kb 0..10°C között lehet beállítani a hőfokot. Esetleg az R1-et az NTC értékéhez kell igazítani. A VR1-el lehet a kívánt hőfokot beállítani. Az R6 határozza meg a hiszterézist (ha növeled, csökken). A Fet kb. 2..4A közötti terhelést lesz képes kapcsolni, maximum kis (néhány cm^2) hűtőfelület kell hozzá.
Mellesleg én nem készítenék semmit, hanem vermet ásnák a krumpli részére. Anno megtettem kb. az is 1m^3 volt. Tetejére tetőléc/kátránypapírból készült tető. Még két nyílást is kellett vágni rajta, mert leolvadt a hó róla. A két szélén a répa-zöldség, közepén a káposzta és a krumpli. Köszönik jól voltak..
Szia! Minden világos, köszönöm szépen. Még hétvégén megépítem és kipróbálom.
A veremmel kapcsolatban annyit, hogy ez is nagyon jó ötlet és praktikus is, már ahol ez megvalósítható. Mifelénk olyan vacak a talaj (agyagréteges), hogy egy kis eső és máris tele lenne vízzel, ami aztán magától aligha menne el, csak ha kimeregetném. A házak alatt nem is nagyon találni pincéket. A garázsban egy ici-pici szerelő aknát se tudok emiatt csinálni. Egy kiadósabb eső után az udvar napokig olyan mint a fotón. Ez van... Köszi mégegyszer! A hozzászólás módosítva: Okt 12, 2018
Sziasztok! Túlmelegedés elleni védelmet szeretnék készíteni. Az lenne az elképzelésem, hogy pl. 70foknál világít egy led vagy működtet egy piezot, illetve, ha elér egy magasabb hőfoko mondjuk 90fokot, akkir megszakítja az áramkört egy relé vagy fet. Anyi kritérium van, hogy kis helyen elférjen. Létezik valami hasonló kapcsolás? Van valami ötleteket?
Előre is köszönöm!
Vegyél párszáz Ft-ért bimetál kapcsolót, egyet ami 70 fokos, meg egyet ami 90fokos. HESTORE-ban is biztosan akad
A hozzászólás módosítva: Jan 13, 2020
Hello! A relét, vagy Fet-et nem rajzoltam rá. Ha 12V a táp, tehetsz egy stabilizátort, vagy egy 6V2-es zénert.
Szia! Mit kéne módosítanom a rajzon, hogy a led fordítva működjön? Tehát alapból világít, ha eléri a hőfokot akkor pedig kikapcsol. (Autóban vezérelne 2x2 darab víztérben elhelyezett izzítógyertyát, 50 fokig menne mind a 4 gyertya, 50 és 80 fok közt már csak kettő)
Hello! Alapvetően, csak a műveleti erősítő bemeneteit kellene megcserélni. De mivel nem egy Led-et fog működtetni, hanem egy relét, így hiszterézist kell kialakítani, mint a felső kapcsolásban. (R5 és D1) Különben váltogathat a relé az átkapcsolási pontban. Az eltérő hőfok miatt, R2-őt 910 Ohm-ra, R3-at 680 Ohm-ra, R4-et 1kOhm-ra kell cserélni.
Nagyon szépen köszönöm!
Jól gondolom, hogy a 2. és a 3. lábat kell felcserélnem?
Jólvanna, sosem tanultam műveleti erősítőről, én csak villanyszerelő vagyok. Inkább kérdezek, ha nem vagyok benne biztos.. Köszönöm szépen a segítséget
"Jólvanna" Nem mondtam én semmit!
A műveleti erősítő itt komparátorként működik. Avagy össze hasonlítja az NTC felől jövő feszültséget a tápból leosztott referencia feszültséggel. És ha a kettő között eltérés van, a kimenete elbillen. Ha olyan az eltérés, hogy a "+" bemenet feszültsége pozitívabb, mint a "-" bemeneté, akkor a kimenet a plusz táp felé rohan el. Ha negatívabb a "+" bement, akkor a negatív táp felé billen el, ami jelen esetben a egyben a GND. Ennyi a működése, ami már néhány mV eltérésre bekövetkezik.. |
Bejelentkezés
Hirdetés |














