Fórum témák
» Több friss téma |
Közben találtam a Texas-nál 2 műveleti erősítőt, ami lehet, hogy jó lesz ide:
OPA2354 - 250MHz, Rail-to-Rail I/O, CMOS Dual Op Amp OPA2356 - 2.5V, 200MHz GBW, CMOS Dual Op Amp Jók lehetnek vajon ezek az én bemenetemhez??? Köszi!
Magyarországon csak 200Mhz-es műveleti erősítőt sikerült vennem (LM7171) + a ChipCAD-től is valami hasonlót vettem. kb.15Mhz sávszélességre lesz szükségem, ami a beállított erősítés függvénye. Szóval a jelenleg fejlesztés alatt lévő szkópomhoz elég lesz. Még nagyon az elején tartok. Most a VHDL-lel ismerkedek, mert a SRAM-ot az fogja címezni. Elvileg a szkóp 2csatornás 40MSPS sebességű lesz. Aztán ha néhány hónap múlva ez elkészül, akkor lehet hogy belevágok egy gyorsabba. Persze ez a beszerezhető alkatrészek függvénye (műveleti erősítő, A/D, SRAM). A ChipCAD hálistennek elkezdte az olcsó grafikus kijelzők forgalmazását. Ez a probléma letudva.
Idézet: „A ChipCAD hálistennek elkezdte az olcsó grafikus kijelzők forgalmazását.” Ez azért relatív, hogy olcsó... azért 10000Ft felett már nem mondható annak... bár a kijelző nagyságától is függ. Én mondjuk 2 hónapja tudtam beszerezni egy kék színű 240x128-ast speckó vezérlővel 16000Ft-ért és az volt a legolcsobb Mo-n... én meg még az is kissé sokaltam.
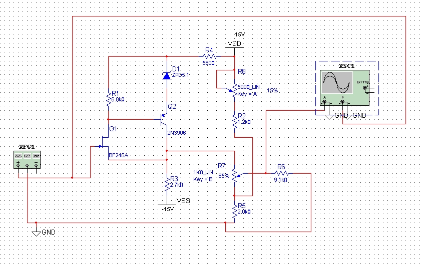
Ez a rajz így totál felejtős.
1. A bemeneten lévő AC/DC kapcsoló semmire nem jó, ha a kimeneten úgyis ott a kondi. 2. A FET paramétereitől függ az átviteli karakterisztika, amely pl a hőmérséklet függvénye. Kisjelű vezérléssel még talán mondható lineárisnak, de Voltos nagyságrendben már mindenképpen görbülni fog. 3. Ha már a 10kohmos bemenetre kötöd, meg is van az R értéke, max csökkenteni tudod. A két feszültségnek egyébként nem kell feltételenül egyeznie, simán jó akár a 3+9V is. Ez egy egyszerű iskolai magyarázó ábrának pont jó, de kis túlzás lenne előfokozatnak használni (nevezni). Az OPA2354/56 paramétereit tekintve jónak tűnik. A slew rate miatt nagyobb sebességre (monduk 10MHz fölött) lehet, hogy lassú lesz. Viszont mindenképpen dual supply-t adj neki. A kijelzőt én nem apróztam el, 320x240, viszont 4 csatorna kell, hogy ráférjen
És mondjuk, ha bbatka
Idézet: -jának az analóg részet raknám a 10kohm elé?„Egyszerű PIC-es digitális, tárolós oszcilloszkóp” Vagy az túl lassú lenne? (bocs bbatka a kérdésért )
Vagy tudnál küldeni egy rajzot a te bemenetedről? Úgy, ahogy te oldottad meg, mert azt írtad, hogy elég jól sikerült...
Nem lesz lassú. A sebességet a műveleti erősítő fogja korlátozni. Csak ha egy az egyben átveszed a kapcsolást figyelmeztetlek az offset résznél érhetnek meglepetések. Az LF357-el elég sokat szenvedtem. Egy másik tipusú műverősítő meg teljesen máshogy fog viselkedni. Szóval próbapanelen kísérletezz a készreépítés elött.
De ne a 10K elé hanem helyette.
"A kijelzőt én nem apróztam el, 320x240, viszont 4 csatorna kell, hogy ráférjen"
A ChipCAD-nél már lehet 640x480 is kapni.
De az LF357-nek a GBW-je max 20MHz-es... az szerintem nem olyan gyors...
Én is ezt mondom és 10x erősítésnél 2Mhz=20Mhz/10
Mellékeltem egy bemeneti megoldást. Már nem tudom talán Elektorból való. Lementettem hátha jó lesz valamire.
Ezt hogy érted? Úgy, hogy 10x erősítésnél az a 20MHz a tizedére csökken, azaz 2MHz-re? Vagy hogy?
Pontosan . A művelet erősítők adatlapján általában van egy grafikon ami ezt szemlélteti.
Tudna vki ajánlani egy olyan duál műveleti erősítőt, ami nagysebességű és fetes (1Mohm kéne a 10kohm helyett)???
Zener dióda a bemenetben??? Tudtommal ilyen nagyzajú alkatszét előfokba nem szoktak rakni... Javítsatok ki, ha tévedek! (lavina zaj)
Olcsón megépíthető. Lehet teszek vele egy próbát.
Néztem az előszőr belinkelt OPA adatlapot. Tényleg alacsony a bemeneti impedanciája. Annak idején épp ezért döntöttem az LM7171 mellett, mert ennek 40Mohm, pedig a RET-nél volt gyorsabb is.
A 3. oldalon, alul. Törölted a hozzászólást? Megyek filmet nézni. Mára szia.
Igen, mert közben rájöttem, hogy hülye kérdés volt... Input impedance
Jó filmnézést! Holnap folytatjuk Idézet: „Az OPA2354/56 paramétereit tekintve jónak tűnik. A slew rate miatt nagyobb sebességre (monduk 10MHz fölött) lehet, hogy lassú lesz.” Ezt kifejtenéd bővebben? Kérlek! Mert annyira nem vagyok otthon a témában, de azt kinyomoztam, hogy a slew rate jelváltozási sebességet jelent, és azt még, hogy minél nagyon, annál jobb. Namost az opa2354/56-nál már rögtön az elején oda van írva, hogy high slew rate: 150/360 V/us, tehát nem igazán értem, hogy miért okozna ez gondot nagy frekin... Ja és a 10MHz-et te mire értetted? Előre is köszönöm! Üdv
Ha négyszögjelet mérsz, akkor a jelnek a lehető leggyorsabban fel/le kell futnia a kimeneten. A neked szükséges sebesség az adatok alapján számolható. A 150/360 V/us nagysága relatív. A 657-é 700, a 2694-é pedig 1700 V/us. Az már mondható magasnak. A 10MHz-t akkod vedd úgy, hogy 10Msps.
És ez biztos, hogy problémák lesznek 10Msps felett? (kb 40Msps lenne a max)
(Amúgy az Msps-ben az első s mit jelent? MegaS?PerSec gondolom nem Sample vagy mégis?)
Igen sample.
Kiszámolhatod te is: 1/40Msps=25ns/minta. 150V/us slew rate esetén 25ns alatt max 3,75V-ot változik a kimenet. Vagyis, ha pl egy 5V-os négyszöget mérsz (ez persze 1-es eredő erősítés mellett), akkor nem fog egy mintavétel alatt fel/lefutni a jeled. Magyarul 2 pixel széles lesz a kijelzett érték, amiből nem fogod tudni, hogy a jeled olyan, vagy csak a bemeneti fokozatod miatt néz ki úgy, ahogy.
De 360V/us-nál már 9V
5V-nál nagyobb négyszögjel mennyire sűrűn használt? (lehet, hogy hülye kérdés, de általánosságban 5V-os a négyszögjel? mert a digitális áramkörökben az 5V a TTL magas szint) A 360 is kicsi még?
Ezt te döntsd el.
Milyen lesz az ADC? Milyen fesz tartományban működik? Ha ADS830 lesz, akkor az 2V max, tehát ahhoz még a 150 is elég. Ha 5V-os bemenetű, akkor 360 - mert a 9V már eleve több mint a max 5. Persze figyelembe véve, hogy ezek mind typ értékek, tehát a valós érték lehet akár ennek fele is - ami mondjuk a Texasra nem jellemző.
ADS831 - igen 2V max
Hú ez jó hír! Tehát elég a 150 is és a 360 is. Tehát akkor semmit nem szól bele? Még 40MSPS-nél sem?
Találtam még egy műveleti erősítőt: THS4222 (a rail to rail mit jelent?)
|
Bejelentkezés
Hirdetés |




)

