Fórum témák
» Több friss téma |
Hello! Lehet, hogy már kinyírtad a tranyót, főleg ha nem tettél a Led elé előtét ellenállást, vagy a kollektort és a tápot rövidre zártad, mikor bekapcsolt.
Nem tudom hogy fog ez működni bekapcsolás késleltetőként, mert akkor a bement alacsony szintjére fog a késleltetés indulni. De PNP-nél "vigyázni kell", mert az 555 kimenete nem megy fel a tápig. Tehát ekkor nem elég a soros bázis ellenállás, bázisosztó kell. Idézet: „Egyébként az a tervem, hogy megépítem kétszer a kapcsolást és sorba kötöm. Azért tenném így, mert a bekapcsolást 10 másodperccel a kikapcsolást 1 másodperccel kéne késleltetnem.” Fölösleges, egyetlen ellenállás beiktatásával a kisütő tranyó kollektorába a kikapcsolást is tudja késleltetni az a verzió ami a bekapcsolást késlelteti.
Köszönöm a válaszokat!
Valóban jól működik a plusz ellenállás.
Sziasztok!
Segítséget szeretnék kérni! Egy olyan kapcsolást szeretnék csinálni ami ha megszűnik a tápellátás /12v/ akkor legyen tápellátás aminek időtartalma állítható lenne. Esetleg kitudna valaki segíteni egy nyák tervvel? köszönöm szépen!
Hello! Nagyon laza a kérés. Honnan lesz lesz tápellátás, ha megszűnik a 12V? Egyáltalán 12V-ot kell kapcsolni, vagy mást? Mekkora az a "beállítható időtartam"? Mekkora a terhelés amit kapcsolni kellene? (Feszültség nagyság és feszültség nem, áram, teljesítmény, vagy valami..)
Elnézést
talán nem gondoltam jól át mit is szeretnék írni! Egy autóba szeretnék késleltetőt építeni. A célom pedig az lenne ha kiveszem a kulcsot akkor még működjön a szivargyújtó.Az időtartalom 15-20 perc lenne. A kapcsolt terhelés kb. 4.5a A feszültség 12-14 volt.
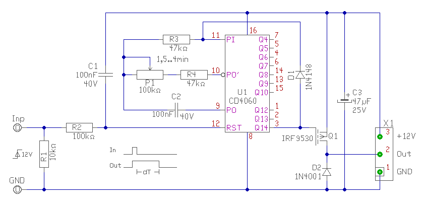
Hello! Megvalósítod pld. ezt a kapcsolást. Az idő megnövelhető, ha a C2-t 470nF-ra növeled. Az OUT és a GND közé egy gépkocsi relét teszel, amivel kapcsolod a szivargyújtó 12V-ját. Az áramkör maga a "+12V" ponton állandó feszültséget kap. Kikapcsolt állapotban a fogyasztása elenyésző.
Helló! Nagyon jó ötlet ez a kopcsolás, de papíron akartam megtervezni és nem értem a cd4060 melyik lábat hova rajzoljam... Szóval én csak mindíg kit-eket rendelek amit már csak be kell forrasztani az már nagyon megy. Műnyomó papíra nyomtatott nyákterveból csináltam már nyákot. Ehez a nyáktervezéshez hülye vagyok
![]() Tudál segíteni egy nyáktervvel?
Szia! Elkérhetem a nyáktevet ha nem gond?
Fogsz egy kis darab próbaNYÁK-ot és belenyomod az IC foglalatot, aztán szépen a többit oda, ahova esik a lábkiosztás szerint, amikor jónak látod, forraszthatod.
Eddig jutottam
biztos nem nehéz csak még nem jöttem rá. keresnem kéne valami oktató videót
Lényeg, hogy próbálkozzál, aztán majd lesz eredménye..
Azt elfelejtettem írni, hogy az első tápra kapcsoláskor lefut egy késleltetési ciklus. Tehát világítani fog a beállított időtartamig.
De ha ez lejárt, már szinte nincs fogyasztása az áramkörnek. Ez után maradhat a fix 12V-os tápon.
Ezer hála! Nem adom fel a lerajzolását! Kibogozom valahogy és utána összehasonlítom
![]()
Szia proli007!
Meg tudná oldani ez a kapcsolás (ha kell alakítva): ha kiveszem kocsim s.váltóját hátramenetből a tolatókamera kb. 1/2 ~ 1 percig még működjön? Az időt majd tapasztalat alapján beállítanám. A terhelést nem tudom, van a kamera + elektronika + 3,5"-os kijelző. Személykocsi 12 V.
Hello! Nem tudom a hátrameneti kapcsoló mit kapcsol, +12V-ot, vagy a testet. Ha a +12V-ot, meg van oldva a gond. A terhelést meg kellene mérni 1..2A-ig nem lehet gond, ettől nem gondolnám, hogy többet fogyasztana. (Ha elektronikát készít az ember, egy olcsó műszer nem árthat.)
+ 12V-ot kapcsolja a hátramenet kapcsoló. Aut.vill szerelő véleménye szerint 500 ~ 700 mA-nél többet nem fogyaszthat. Van műszerem FLUKE 85 Master csak időm nincs végigbújni a műszerfal belsőt.
Hello! Akkor működni fog a dolog, feltéve hogy megépíted és beépíted..
Folytatva: Ha kapok egy kis segítséget, megépítem és beépítem!
Még középiskolás koromban (~ 40 éve) foglalkoztam autodidakta az elektronikával. Gépész lettem, az elektronika elmaradt . Nem beszélve arról a hatalmas fejlődésről ami közben történt, ezzel már nem tudtam lépést tartani. De egyszerű kapcsolásokat összeállítok (és általában működnek)Ha jól értelmeztem, ez lenne a kapcsolás: https://www.hobbielektronika.hu/forum/getfile.php?id=169483. Ne lepődj meg a kérdésemen: - mit kell kötni a baloldali Inp - GND pontokra és a jobb oldali 1 2 3 jelű pontokra ? A + 12 V és a GND-t értem, de a másik kettőt nem tudom hova tenni. - A P1 potméterrel és a C2 kondival tudom beállítani, hogy a hátramenet kikapcsolása után még 0,5 ~ 1 perc működjön a kapcsolás? A hozzászólás módosítva: Nov 13, 2018
Hello!
- Tekintve hogy a gépkocsiban minden áramkör közös pontja a test, a GND pontot (X1 3-as pontját) a testre kell kötni. A baloldali GND pontot nem kell ugyan ezért sehova bekötni. - A +12V (X1 3-as pontra), fix +12V-ot kell adni a kocsiból. - Az Inp (Input) bemenetre kell kapcsolni a tolató lámpa feszültségét. - Az Out (Output) kimenti pont feszültségét kapja meg majd a tolató kamera + pontja. - A CD4060 Ic egy ütemadóból és 14 tagú soros számláncból áll. Minden számlánc kétszerezi az előtte lévő ütemjelét. Az ütemjel hosszát, az RC időállandója határozza meg a t=R*C alapján. Ahol a C C2 értéke, az R tag pedig a P1+R4 ellenállásának összege adja. A kiszámított időállandót, mivel a Q14 van használva meg kell szorozni 2^14 avagy 16384-el. Így megkapható (hozzávetőlegesen) a késleltetés ideje. (Az időállandót Ohm, Farád egységben kell számolni, és az eredményt szekundumban kapjuk.) - Amikor megjelenik az Input ponton a +12V, a számláló törlődik, a Q14 kimenet szintje alacsony lesz. A Q1 Fet bekapcsolja a kamerát. Ha megszűnik az Input feszültsége, el kezd számlálni a számláló. Amikor az idő lejárt, a Q14 magas szintre vált. A Fet kikapcsolja a kamerát. A D1 pedig leállítja az ütemadó működését. Így a számlánc itt megáll és várakozik az Input 12V újra megjelenésére. Az első tápra kapcsoláskor egy időzítő ciklus lezajlik (míg a számlánc kiszámol) de ez után már kész az áramkör a használatra. Fogyasztása szinte semmi, mikor a számlánc áll, tehát ezért üzemelhet a fix 12V megtáplálásról. A kívánt időintervallumnak megfelelően kell a C2-őt megválasztani. Remélem így már érthető..
Köszönöm a gyors választ, nekem most más feladat jött, Később visszatérek.
Nagyon jó a leírás, bízom benne jól értelmezem. Vissza mondom:
- a bal oldali Inp-ra érkezik a hátramenet kapcsoló által kapcsolt + 12 V. (valszleg a tolató izzó kötésről oldom meg) - az X1/3-ra adom a fix + 12V-t (külön biztosítva) - a meglévő kamera elektronika bemenet + az X1/2 -re - a meglévő kamera elektronika negatív az X1/1 -re - a kapacitás átváltási arányokra már nem emlékszem, a 100nF = 0,1 F ? A további leírásod istökéletes, megértettem a működést. (1966 ~ 73-ben még nem volt IC, Fet...... Az én látókörömben volt AZ 4, EZ 80, ECC 81, EL 84, majd P13, OC1016 és a nagyágyú P402 tranyók. Rádiókkal foglalkoztunk) Köszönöm a segítséget, megépítem. Igaz nem pár napon belül, de mennii fog.
Hello! Jól érted, de ne feledd el, az X1/3-ta a testet is rá kapcsolni..
Az átváltás nem jó, a 0,1F az 1000µF a 100nF, az 0,1uF. (Én sem most kezdtem, az első tranzisztorom egy üvegtokos OC1070 volt, ami 20Ft 10fillérbe került. A blokkja még talán ma is meg van valahol ereklye gyanánt. Később pedig lekaparva a festéket róla, fototranyóként szolgált.) A hozzászólás módosítva: Nov 19, 2018
Helló! Ahogy olvastam, nekem pontosan ugyanerre van szükségem, annyi módosítással, hogy 2-10 másodperc között kellene állítanom a kikapcsolás késleltetését. Arra gondoltam, hogy csak az R tagot változtatnám, ami 5 sec esetén kb 3kOhm-ra jönne ki (Betennék egyetlen 10 kOhm-os potit). Ez jó így, vagy a kondenzátor kapacitásán is változtassak? Elég egy poti, vagy inkább egy 1 kOhm-os ellenálás és egy poti? Köszi
Hello! Ha a potit 10k-ra cseréled, az R4-et 2,2k-ra és a C2-őt 47nF-ra, akkor kb. a kívánt időtartományt éred el.
Az időt hozzávetőlegesen a következő képlettel lehet számolni. T=(P1+R4)*C2*2^14 De mód lehet az is, ha az IC 3-as (Q14) lábára menő vezetéket, más Q kimenetre helyezed át. Hiszen a képletben a kettő hatványkitevője a Q14-et jelzi.
Hali! Segítséget kérnék. Csinálok egy nagy teljesítményű kereső lámpát. A probléma az, hogy muszály ventit építenem bele, mert kissé alulméretezett a hűtőborda a helyhiány miatt. Nen tudom, hogy nem-e károsodik ha lekapcsolom. Tudna valaki késleltetőt a ventillátorhoz? Kb 1percig jó lenne ha menne kikapcsolás után. Kapcsolási rajz nem igazán megy. Jelölések rajta, i micsoda. (Nem szakmám) de szeretek építeni. Ami nem megy segítséget kérek. Ha valaki rajzol egy olyan kapcs rajzot amit én is értek, meg hogy mik kellenek hozzá, akkor talán meg tudnám építeni. Előre is köszönöm nektek.
Hello! Azt is megírhattad volna, hogy a lámpa mekkora feszültségről működik, és mekkora a venti fogyasztása. Mert a "nagy teljesítményű kereső lámpát" elég tág fogalom.
|
Bejelentkezés
Hirdetés |





talán nem gondoltam jól át mit is szeretnék írni! Egy autóba szeretnék késleltetőt építeni. A célom pedig az lenne ha kiveszem a kulcsot akkor még működjön a szivargyújtó.


Még középiskolás koromban (~ 40 éve) foglalkoztam autodidakta az elektronikával. Gépész lettem, az elektronika elmaradt . Nem beszélve arról a hatalmas fejlődésről ami közben történt, ezzel már nem tudtam lépést tartani. De egyszerű kapcsolásokat összeállítok (és általában működnek)




