Fórum témák
» Több friss téma |
Mielőtt kérdezel, a következő két dolgot ellenőrizd!
I. A helyes tápfeszültségek megléte.
II. A kimeneten van-e egyenfeszültség.
Élesztés.
Van fenn kicsit jobra olyan hogy kereső. beírod és kat a keres-re. Te is tegyél valamit.
de en nemtalaltam 5.1es erositot azert irtam ide es sztem jou topicba itam mert ez egy erositos topic es minden ami erositovel kapcsolatos azt lehet ide irni nem????
kicsit "kezdős" kérdésem van :
Van egy 1000 éve UNITRA magnóból bontott erósítőm, újra dobozolva... Fizikai megjelenése : 1 panelon az erősítő-rész+ egy panel a hangerő-hangszín-egyensúly.. Problémám, hogy erősen kikoptak a potméterek (recsegnek-ropognak). Milyen potikkal lehetne helyettesíteni az egységet, ha a hangszínszabályzásról lemondok... Kérdés másképpen : Milyen poti(ka)t tegyek a szám.gép vonalkimenése és egy végfokocska közé ? B, kérdésem : Hogyan lehetne fejhallgatót is e rendszerbe iktatni - kapcsolós választással ? Köszönet : M Idézet: A potikra rá van írva az értékük, és a karakterisztikájuk betűjele. Plusz meg kell egyeznie a lábak un. raszterkiosztásának is, legegyszerűbb ha kiforrasztod a panelból, és beviszed egy alkatrészüzletbe. Ha kicseréled őket nem kell lemondanod semmiről „Milyen potikkal lehetne helyettesíten” . A fejhalgatókimenethez: -A megvalósításhoz be kell szerezned egy jack ajzatot ami fel van vértezve a hsz-t leválasztó éritkezőkkel, + két db 100Ohm/1W ellenállást, amit a fejhalgatóddal sorba kötsz. Ezt kell a hangszórókimenetbe bekötni. Ha kell lerajzolom.
sziasztok!
Van valakinek kapcsolási rajza Orion Orister 1015-ös erősítőhöz? Előre is köszönöm!
Bővebben: Link Hát nem kellett messzire menni érte
köszi szépen! csak én lehetek ennyire sötét
pedig mintha már egyszer kerestem volna itt és nem találtam
Köszi ! De az idők során a potik felirata a múlt ködébe veszett...
A 100Ohm/1W ellenállat általános méret, vagy teljesítményfüggő ? kicsi erőlködő, áramfelvétele 12Von ~500mA
Akkor sincs veszve a dolog, mert ha kiforrasztott állapotban rámérsz a potiknál a két végpontra DMM-el ,akkor megvan az érték. Hangerő poti karakterisztika álltalában B (log) hangszin pedig A (lin).De ha középre állítod a csuszkát, és rámérsz, akkor a pályaérték fele lin., ha kevesebb akkor log. van dolgod
Igen, függ a kimeneti teljesítménytől, de mivel irtad hogy miből van készítve, ezért elég az 1W-os.
Köszi !
A régi technika újra "dübörögni" fog !
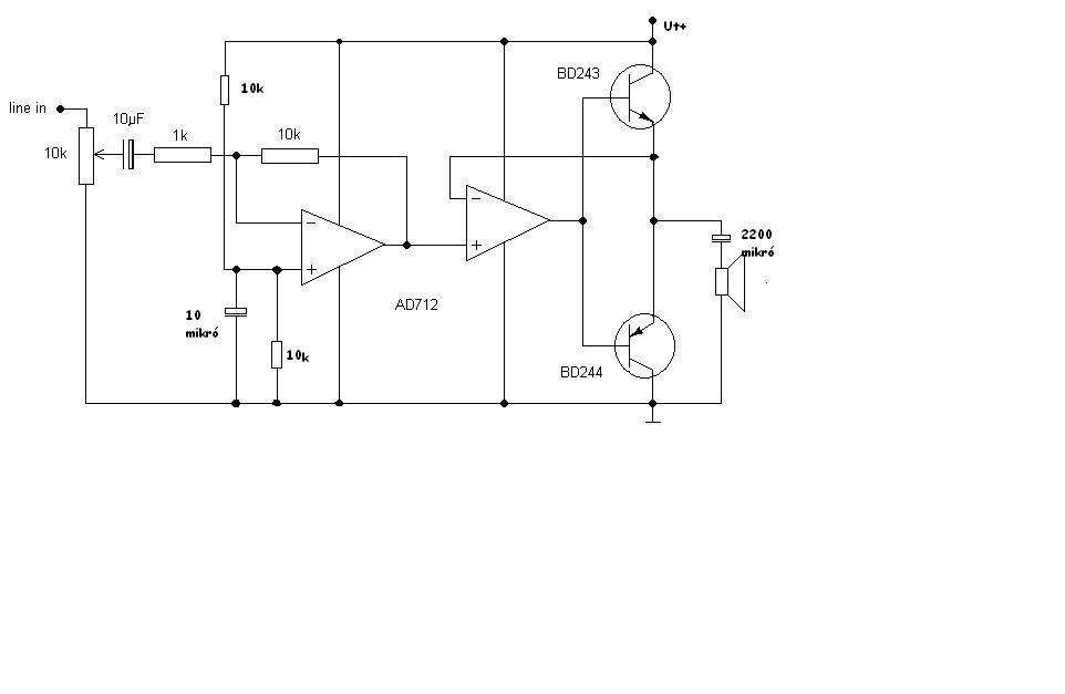
Na gondolom így már minden szempontból rendben van. Ezt még nem építettem meg, viszont a meglévő verzióban kicseréltem a TL082-t AD712-re és kicsit még szebb lett a hangja.
Vagy talán jobb a kondit áttenni a poti mögé, valahol olvastam olyat hogy a poti csúszókontaktusának zaját eliminálja ilymódon...
Ezt nem igazán értem, mi az oka?
Én úgy gondolnám, hogy "csúszkahang" akkor van, ha a potin egyenáram van jelen, ez a műsorforrás esetleg leválasztatlan kimenetéről kerülhetne oda, de ha közvetlenüly a bemeneten van kondi, akkor azzal ezt leválasztjuk. Ha a csúszka után van a kondi, az egyenáramú potenciálváltozás ugyanúgy átkerül az erősítő bemenetére a poti tekerésekor - elég nagy kondi esetén "leng" a hangszóró. Tényleg érdekel, miért jó a csúszka után a kondi!
Sziasztok!
Csináltam egy erősítőt tda 7265-ből adatlapja szerint, az a gondom hogy a kimeneten stand-by módban 3.3V egyenfesz van kb. 2uA!! Okoz ez gondot vagy ez természetes? Ha hiba akkor szerintetek merre keressem az okát? Előre is köszi!
ha jol gondolom a kimenet a hangszoróra megy. A mérésed szerintem a hangszoró és a végfok kimentele közben teted az amperméröt, akkor ez a kisáram nem jelenthet problémát a hangszorodnak sem a végfoknak.
Igen! Ampermérő sorbakötve a hangszóróval, feszmérő párhuzamosan.
Köszönöm a gyors választ!
Hello!
A napokban került a kezembe egy be nem fejezett végfok panel. Kis keresgetés után megtaláltam az építési leírást. Gondolom sokan ismerik és sokaknak a könyökén jön ki az egész, de kéne egy kis segítség. Elöször is BD pár helyett TIP 35-36 osakat tettem bele mondván a kis eltérés miatt, meg csak ez van ithon, és az lenne a kérdés hogy ez jó e bele?? A másik hogy ez egyáltalán indult e el valakinek??? A harmadik pedig hogy a mellékelt képen van bejelölve egy ellenllás de a beültetési és a kapcsolási rajzon nem ugyan az, most melyik értékűt tegyem be?? A válaszokat előre is köszönöm!!
válaszolva a kérdésre
Idézet: „BD pár helyett TIP 35-36 osakat tettem bele..... és az lenne a kérdés hogy ez jó e bele??” igen, jó bele a TIP.
Szia!
Én most néztem az enyémen - ami szintén kitűnően működik
Szimpla tápra át tudnád alakítani? A kapcsolás annyira primitív, hogy muszály kiprószálni
Müszi, a Shamant Te is át tudod alakítani egytelepesre. A hangszóró elé csatolókondi (2200-4700 mikró), a -16V-os pont a test, az első IC + bemenete a test, és +táp közé tett osztó ( pl. 2X10k, azért, hogy itt is féltelep legyen), és egy 10 mikróval hidegítheted ezt a pontot testre.
Udv Imi65,
Elso ranezesre en a bemeneti 10µF-ot forditott polaritassal tennem be, hisz az invertalo bemeneten is kozel feltapfesz jelenik meg, tehat arra kellene hogy nezzen az elko pozitiv vege. A masik vege pedig inkabb marad foldpotencialon (egyenaramulag) hisz az a poti csuszkajara lesz kotve. Szolj ha tevedek, mert csak vegigfutottam a sok-sok hozzaszolason amit az elmult nehany napban nem volt alkalmam elolvasni.
Igen, abszolút igazad van, tényleg fordítva kell. Köszi a kiigazítást. Így a helyes.
Helló mindenkinek!
Van egy kis problémám az erősítőmmel. Múltkor szétszedtem, mert kicsit torz volt a hangja. Beállítottam a nyugalmi áramot és a kimeneti nullfeszültséget. Vagyis csak állítottam volna, mert amikor a kimeneti feszültséget állítottam egyszercsak elszállt az egész. Biztosítékot kilőtte és a végtranzisztorok zárlatba mentek át. Vettem bele két tranzisztort, meg kicseréltem az összes többit is. Ezután próba, tökéletesen működött, majd egy fél óra múlva megint elszálltak a tranyók. Nem is melegedett a borda, meg nem is volt hajtva. Megnéztem mégegyszer mindent és minden jó volt. Aztán találtam két fetet és gondoltam belerakom, hátha jó lesz. Beleraktam, egy kis állítás a nyugalmi áramon és jobban szólt mint a tranyóval. Na ennek megörültem, hogy nem kell megint költenem rá. Ment ez is egy órát, nem is melegedett nagyon. Mondom ennyi elég is lesz, majd később összerakom. Később kimentem, bekapcsoltam és a bekapcsolás pillanatában bizti ki, fetek zárlatba. Na ez nekem már sok volt egy napra. Mi a fene lehet vele, hogy sorra vágja kifelé a végeket? Kapcsolási rajz mellékelve.
Szerintem a meghajtó tranyók valamelyike huncutkodik veled.. én azokat cserélném alapból, ha ilyen problémával találkozok. Esetleg még a T5 és a T6-ot is cserélném hogy minden tiszta legyen.
üdv.: Zoli
Helló
Ki volt cserélve az összes tranyó és azután is elszállt. Lemértem az összes ellenállást és azok is jók.
R24, R25-öt sztem cseréld ki. Azokat kicserélted?
Hello!
Hangszóró, mit szólt hozzá? leghamarabb úgy megy ki a végfok, ha a végtranyók összenyitnak. Esetleg P2 kontakthibája, vagy D3-D4 dióda körében forrasztási hiba-szakadás. Vagy gerjedés van valahol, és azért nyitnak be a tranyók. (Mert nyitni hamarabb tudnak, mint zárni.) üdv! proli007 |
Bejelentkezés
Hirdetés |




.












